小学数学人教版四年级下册5.小数的近似数教学ppt课件
展开人教版数学四年级下册
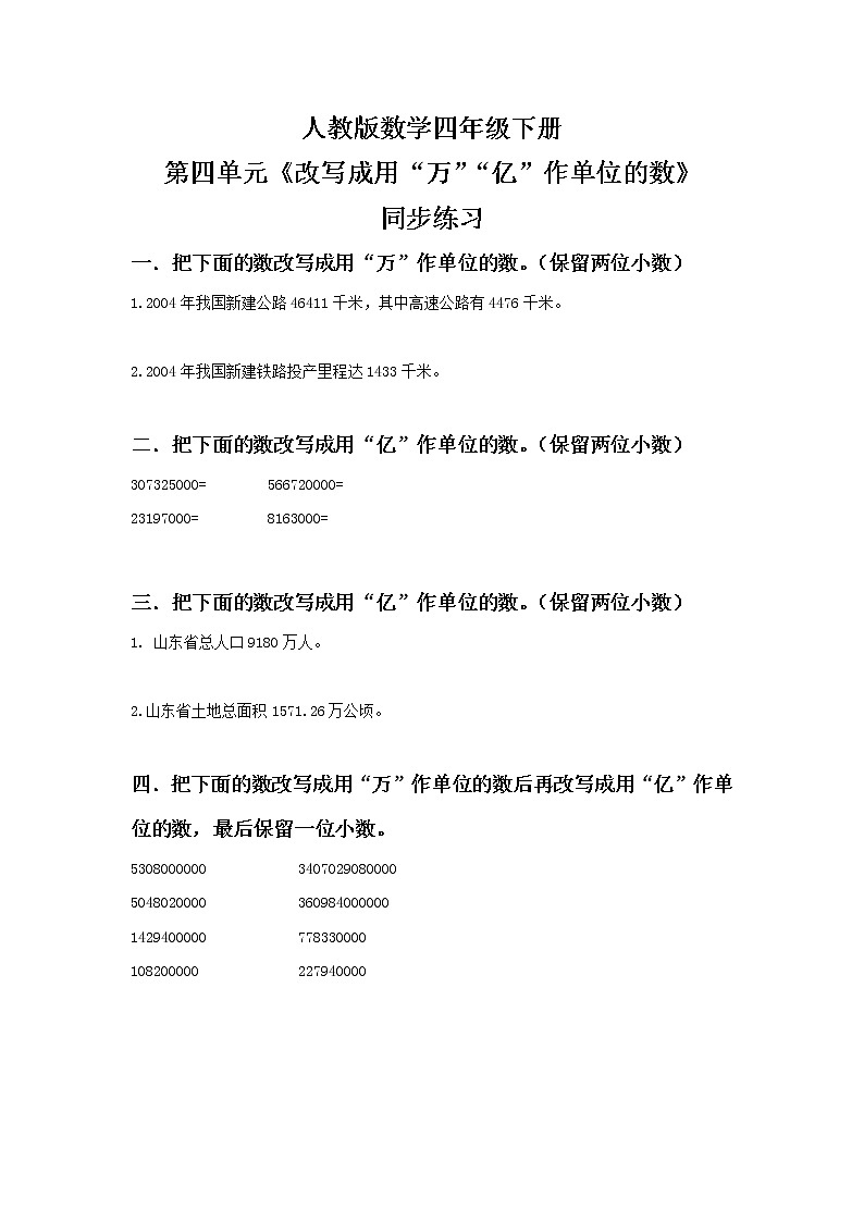
第四单元《改写成用“万”“亿”作单位的数》
同步练习
一.把下面的数改写成用“万”作单位的数。(保留两位小数)
1.2004年我国新建公路46411千米,其中高速公路有4476千米。
2.2004年我国新建铁路投产里程达1433千米。
二.把下面的数改写成用“亿”作单位的数。(保留两位小数)
307325000= 566720000=
23197000= 8163000=
三.把下面的数改写成用“亿”作单位的数。(保留两位小数)
- 山东省总人口9180万人。
2.山东省土地总面积1571.26万公顷。
四.把下面的数改写成用“万”作单位的数后再改写成用“亿”作单位的数,最后保留一位小数。
5308000000 3407029080000
5048020000 360984000000
1429400000 778330000
108200000 227940000
同步练习 答案
一.
- 4.6411万千米
- 0.4476万千米
二.
3.07亿 5.67亿 0.23亿 0.08亿
三.
1.0.92亿人
2.0.16亿公顷
四.
530800万=53.08亿≈53.1亿
340702908万=34070.2908亿≈34070.3亿
504802万=50.4802亿≈50.5亿
36098400万=3609.84亿≈3609.8亿
142940万=14.294亿≈14.3亿
77833万=7.7833亿≈7.8亿
10820万=1.082亿≈1.1亿
22794万=2.2794亿≈2.3亿
小学数学人教版四年级下册5.小数的近似数完美版课件ppt: 这是一份小学数学人教版四年级下册5.小数的近似数完美版课件ppt,共19页。PPT课件主要包含了44万千米,7833亿千米,≈78亿千米,◎保留一位小数,填空题等内容,欢迎下载使用。
数学人教版5.小数的近似数教案配套ppt课件: 这是一份数学人教版5.小数的近似数教案配套ppt课件
小学数学人教版四年级下册5.小数的近似数精品ppt课件: 这是一份小学数学人教版四年级下册5.小数的近似数精品ppt课件,文件包含人教版数学四下452把较大数改写成用“万”或“亿”作单位的数教案pptx、人教版数学四下452把较大数改写成用“万”或“亿”作单位的数教案docx、人教版数学四下452把较大数改写成用“万”或“亿”作单位的数-同步练习2附答案docx、人教版数学四下452把较大数改写成用“万”或“亿”作单位的数-同步练习1附答案docx等4份课件配套教学资源,其中PPT共24页, 欢迎下载使用。

