高中生物人教版 (2019)必修2《遗传与进化》第1节 盂德尔的豌豆杂交实验(一)课堂教学课件ppt
展开3、对分离现象解释的验证
2、性状分离比的模拟实验
实验现象:无论正交还是反交,子一代总是高茎的。
孟德尔豌豆杂交实验的结果:
F2中出现3∶1的性状分离比不是偶然的。
01理解雌雄配子随机结合与分离比的关系。
02理解测交实验的作用并会应用。
03掌握分离定律的实质并能运用分离定律解释遗传现象。
一、性状分离比的模拟实验
本实验用甲、乙两个小桶分别代表雌雄生殖器官。甲、乙小桶内的彩球分别代表雌、雄配子,用不同彩球的随机组合,模拟生物在生殖过程中,雌、雄配子的随机结合。
统计实验结果,彩球组合有几种?每种组合的数量是多少?计算彩球组合类型之间的数量比。统计全班的实验结果求平均值。计算彩球组合类型之间的数量比。
DD∶Dd∶dd ≈ 1∶2∶1
二、对分离现象解释的验证
假说-演绎:是指在观察和分析基础上提出问题以后,通过推理和想象提出解释问题的假说。根据假说进行演绎推理,推出预测的结果,再通过实验检验演绎推理的结论。如果实验结果与预期相符,就证明假说是正确的,反之,则说明假说是错误的。
1.提出问题(观察和分析)
是什么原因导致遗传性状在杂种后代中按一定比例分离呢?
2.提出假说(推理和想象)
提出解释分离现象的四点假说:(1)生物的性状是由遗传因子决定的。(2)体细胞中遗传因子是成对存在的。(3)生物体在形成生殖细胞――配子时,成对的遗传因子彼此分离,分别进入不同的配子中。配子中只含每对遗传因子的一个。(4)受精时,雌雄配子的结合是随机的。
实验结果与预期结果相符,假说成立。
87株高茎 79株矮茎
1 : 1
预期结果: 子代高茎:矮茎=1:1
实验结果: 高茎87株:矮茎79株≈1:1
5.得出结论-形成理论
在生物的体细胞中,控制同一性状的遗传因子成对存在,不相融合;在形成配子时,成对的遗传因子发生分离,分离后的遗传因子分别进入不同的配子中,随配子遗传给后代。
分离定律的其他证据——F1花粉鉴定法
水稻的非糯性和糯性是一对相对性状,非糯性花粉中所含的淀粉为直链淀粉,遇碘变蓝黑色,而糯性花粉中所含的是支链淀粉,遇碘变橙红色。现在用纯种的非糯性水稻和糯性水稻杂交,取F1花粉加碘液染色,在显微镜下观察,半数花粉呈蓝黑色,半数呈橙红色。请回答下列问题:
(1)花粉中出现这种比例的原因是什么?(2)实验结果验证了什么?(3)如果让F1自交,F2中花粉有 种类型。
F1形成配子时,控制支链还是直链淀粉合成的两个遗传因子分离,分别进入到不同配子中,并控制不同花粉的性状,通过碘液的检验而区分。实验结果说明F1产生两种配子的比例是1:1。实验结果验证了分离定律。
P 非糯性 × 糯性 WxWx ↓ wxwxF1 非糯性 Wxwx ↓观察花粉颜色(稀碘液) 糯性(wx) : 非糯性(Wx) 橙红色 蓝黑色 1 : 1
(3)如果让F1自交,F2中花粉有 种类型。
F1自交,F2有三种基因型:WxWx、Wxwx和wxwx,而花粉只有Wx和wx两种。
案例一:为选育光反应效率高、抗逆性强的甜瓜品种,科研人员用正常叶色甜瓜和黄绿叶色甜瓜进行杂交实验,结果如下图所示。请回答问题:(1)正常叶色为 (填“显性”或“隐性”)性状,判断依据是 。(2)实验二为 实验,可检测实验一产生子代个体的 。
正常叶色甜瓜和黄绿叶色甜瓜杂交后代全部为正常叶色
基因组成(配子类型及比例)
案例一:为选育光反应效率高、抗逆性强的甜瓜品种,科研人员用正常叶色甜瓜和黄绿叶色甜瓜进行杂交实验,结果如下图所示。请回答问题:
(3)根据上述杂交实验的结果,推测控制该性状的基因遗传符合 定律,如果用G、g代表控制叶色的基因,则实验一的亲本中,正常叶色甜瓜的基因型为 。
性状由遗传因子决定体细胞中遗传因子成对存在遗传因子在形成配子时分离受精时雌雄配子随机结合
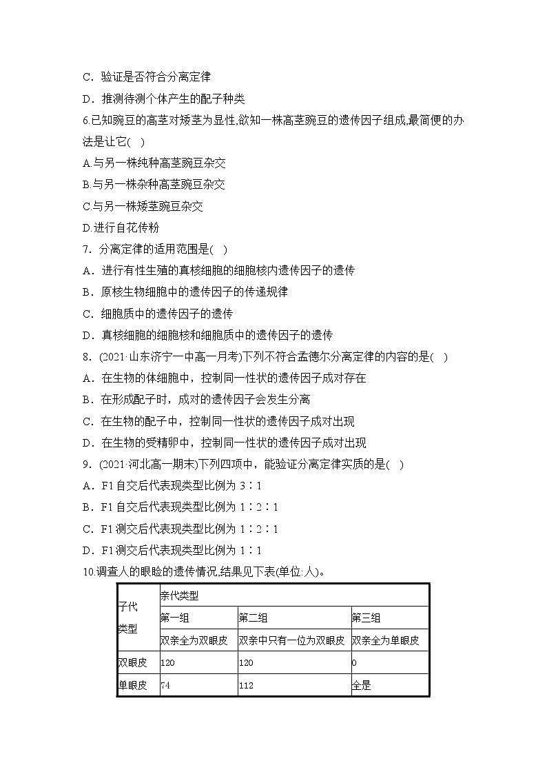
1.(2021·威远中学高一期中)下列有关“性状分离比的模拟实验”的说法正确的是A.本实验中两个小桶的小球总数要相等B.正常情况下雌配子较雄配子体积大,所以要选大小两种小球C.每次从两个小桶中抓取的小球记录后要放回原桶D.统计40次,小球组合中AA、Aa、aa的数量应为10、20、10
2.某植物的红花对白花为显性,且受一对遗传因子A和a控制。为确定某红花植株的遗传因子组成,让其与另一白花植株进行杂交,得到足够多的杂交后代。下列相关叙述错误的是A.待测红花植株与白花植株的杂交方式属于测交B.如果后代均为红花,则待测红花植株的遗传因子组成为AAC.如果后代出现白花,则待测红花植株的遗传因子组成为AaD.如果后代出现白花,则后代中白花植株的比例为1/4
6.在孟德尔进行的一对相对性状的遗传实验中,具有1∶1比例的是①F1产生配子的比 ②F2性状分离比 ③F1测交后代性状分离比 ④亲本杂交后代性状分离比 ⑤F2测交后代性状分离比A.①② B.③④C.②③⑤ D.①③
高中生物第3节 DNA的复制试讲课课件ppt: 这是一份高中生物第3节 DNA的复制试讲课课件ppt,文件包含2019人教版高中生物必修二33《DNA的复制》课件pptx、2019人教版高中生物必修二33《DNA的复制》同步练习docx、2019人教版高中生物必修二33《DNA的复制》教案docx等3份课件配套教学资源,其中PPT共22页, 欢迎下载使用。
人教版 (2019)必修2《遗传与进化》第2节 基因表达与性状的关系一等奖课件ppt: 这是一份人教版 (2019)必修2《遗传与进化》第2节 基因表达与性状的关系一等奖课件ppt,文件包含2019人教版高中生物必修二42《基因表达与性状的关系》课件pptx、2019人教版高中生物必修二42《基因表达与性状的关系》同步练习docx、2019人教版高中生物必修二42《基因表达与性状的关系》教案docx等3份课件配套教学资源,其中PPT共25页, 欢迎下载使用。
高中生物人教版 (2019)必修2《遗传与进化》第2节 DNA的结构优质课件ppt: 这是一份高中生物人教版 (2019)必修2《遗传与进化》第2节 DNA的结构优质课件ppt,文件包含2019人教版高中生物必修二31《DNA的结构》课件pptx、2019人教版高中生物必修二32《DNA的结构》同步练习docx、2019人教版高中生物必修二32《DNA的结构》教案docx等3份课件配套教学资源,其中PPT共24页, 欢迎下载使用。

