- 第11课《月字旁》课件+教案 课件 20 次下载
- 第12课《示字旁》课件+教案 课件 18 次下载
- 第13课《米字旁》课件+教案 课件 20 次下载
- 第14课《绞丝旁》课件+教案 课件 21 次下载
- 第16课《足字旁》课件+教案 课件 19 次下载
人美版四年级下册第15课 言字旁获奖课件ppt
展开“言”字作为左偏旁时, 形态狭长,整体向左侧微微倾斜。
Presentatin
我来读帖1.言字旁由点、横、竖、横折等七个笔画组成。2.言字旁横画的间隔基本均匀。言字旁的字一般左窄右宽。
我来分析1.言字旁的起笔侧点较小,饱满。2.三个横画均左低右高,右侧基本齐平,长横左伸右缩。3.口部上宽下窄,整体向左微倾。4.书写时要注意言字旁与右边部分的呼应关系。
资料来源网络,如有侵权,请联系删除
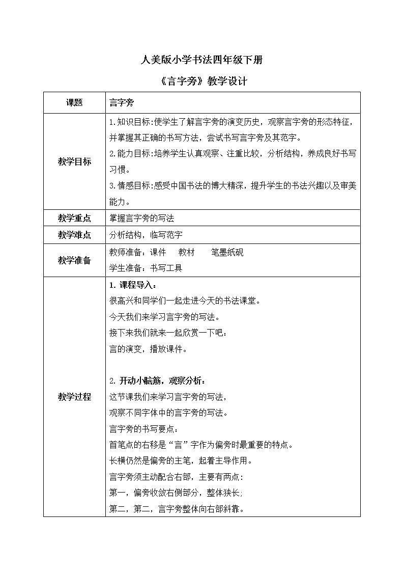
首笔点的右移是“言”字作为偏旁时最重要的特点。长横仍然是偏旁的主笔,起着主导作用。言字旁须主动配合右部,主要有两点:第一,偏旁收敛右侧部分,整体狭长;第二,言字旁整体向右部斜靠。
比较三个口部的不一样?
秦小篆公元前221年,秦始皇统一中国后,在全国推行统一文字 统一度量衡的政策。丞相李斯等人对战国时使用的文字进行改造整理,创制了统一的文字,这就是小篆,又称秦小篆。秦小篆呈长方形,书写时有行有列,字形大小较为一致,横竖笔画形态明确,弧曲规则,具有极强的秩序感。
小学书法练习指导人美版四年级下册第15课 言字旁课文配套ppt课件: 这是一份小学书法练习指导人美版四年级下册<a href="/sslx/tb_c4011175_t3/?tag_id=26" target="_blank">第15课 言字旁课文配套ppt课件</a>,共21页。PPT课件主要包含了情景导入,历史演变,言字旁,课程内容教学,重点难点分析,书写重点,小小书法家,小小思想家,课程重点学习,书法园地等内容,欢迎下载使用。
华文版四年级下册第11课 言字旁集体备课课件ppt: 这是一份华文版四年级下册<a href="/sslx/tb_c4011743_t3/?tag_id=26" target="_blank">第11课 言字旁集体备课课件ppt</a>,共14页。
小学书法练习指导湘美版五年级上册第4课 言字旁背景图课件ppt: 这是一份小学书法练习指导湘美版五年级上册第4课 言字旁背景图课件ppt,文件包含五年级上册书法课件-4《言字旁》湘美版pptx、蔡邕偶创飞白书mp4等2份课件配套教学资源,其中PPT共19页, 欢迎下载使用。

