





所属成套资源:(新高考)高考考前冲刺卷生物 (2份打包,解析版+原卷版,可预览)
(新高考)高考考前冲刺卷生物(十四)(2份打包,解析版+原卷版,可预览)
展开
这是一份(新高考)高考考前冲刺卷生物(十四)(2份打包,解析版+原卷版,可预览),文件包含新高考高考考前冲刺卷生物十四原卷版doc、新高考高考考前冲刺卷生物十四解析版doc等2份试卷配套教学资源,其中试卷共18页, 欢迎下载使用。
注意事项:
1.答题前,先将自己的姓名、准考证号填写在试题卷和答题卡上,并将准考证号条形码粘贴在答题卡上的指定位置。
2.选择题的作答:每小题选出答案后,用2B铅笔把答题卡上对应题目的答案标号涂黑,写在试题卷、草稿纸和答题卡上的非答题区域均无效。
3.非选择题的作答:用签字笔直接答在答题卡上对应的答题区域内。写在试题卷、草稿纸和答题卡上的非答题区域均无效。
4.考试结束后,请将本试题卷和答题卡一并上交。
一、单项选择题:本题共20小题,每小题2分,共40分。在每小题给出的四个选项中,只有一项是符合题目要求的。
1.下列关于原核细胞和真核细胞统一性的叙述,正确的是
A.增殖方式都为有丝分裂
B.遗传物质的载体都是染色体
C.都能以ATP作为直接能源物质
D.都需内质网和高尔基体参与加工蛋白质
2.下列有关细胞内元素和化合物的叙述错误的是
A.Mg是叶绿素的组成元素
B.缺Fe不会导致镰刀型细胞贫血症
C.所有蛋白质都含N,某些蛋白质还含S
D.C、H、O、N、P是遗传物质的主要组成元素
3.某实验小组从成熟的叶肉细胞中提取出多种细胞器,并分析了各种细胞器的组成成分。下列有关叙述正确的是
A.若某细胞器含有DNA分子,则该细胞器能合成RNA分子
B.若某细胞器含有色素,则该细胞器能吸收、传递和转化光能
C.若某细胞器含有P元素,则该细胞器能参与细胞内囊泡的形成
D.若某细胞器含有ATP合成酶,则该细胞器能分解葡萄糖
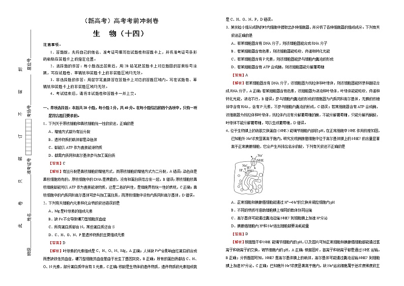
4.位于生物膜上的钠氢交换蛋自(NHE)能调节细胞内部的pH,在正常细胞中NHE作用机理如图,已知胞外Na+浓度显著高于胞内,研究发现胰腺癌细胞中位于高尔基体膜上的NHE7的含量显著高于正常胰腺细胞,它会产生并排出名余的酸,下列有关叙述不正确的是
A.正常细胞和胰腺癌细胞能通过H+→Na+的交换来调控细胞内pH
B.不同的物质可借助细胞膜上相同的载体协同运输
C.高尔基体可能通过囊泡运输NHE7到细胞膜上加速H+分泌
D.胰腺癌细胞内H+和Na+进出细胞都要消耗能量
5.在真核细胞的线粒体和叶绿体中都能产生的物质是
A.ATP和丙酮酸B.DNA和RNA
C.葡萄糖和[H]D.H2O和O2
6.某科研小组以新品种旱冬瓜为材料进行实验,探究其种子萌发率时的实验结果为:在正常光照条件下,旱冬瓜种子的萌发率最高,暗培养条件下旱冬瓜种子基本不萌发,增补光照后部分旱冬瓜种子能萌发;探究旱冬瓜种子萌发时,光照强度对不同叶龄的旱冬瓜幼苗叶片吸收CO2量的影响的实验结果如图所示。下列相关叙述错误的是
A.探究旱冬瓜种子萌发率实验的唯一自变量是光照的有无
B.萌发早期某阶段测得CO2释放量比O2吸收量多,可能是呼吸底物中有脂肪
C.光照强度大于52Lux时两曲线不再重叠,可能原因是3月龄苗光合色素和相关酶的量少
D.由图可知,3月龄苗更适于在遮阴条件下生长
7.人到了定的年龄就会出现白头发、“老年斑”等衰老现象,清除衰老细胞对延缓机体衰老、防治癌症具有重大意义。下列关于细胞衰老的相关叙述,错误的是
A.细胞衰老是人体正常的生命现象,是细胞的生理状态和化学反应发生复杂变化的过程
B.由于酶活性降低使黑色素合成减少导致白头发,而色素合成多并积累会形成“老年斑”
C.机体通过细胞凋亡清除了衰老细胞,维持了机体内部环境的稳定和正常发育
D.机体清除衰老细胞的机理为癌症治疗打开了一种新思路
8.下图为人类某单基因遗传病的系谱图。下列相关分析不正确的是
A.若该病为白化病,4号不一定携带致病基因
B.若该病为红绿色盲,9号个体的致病基因来自于2号
C.若该病为抗维生素D佝偻病,1号和6号个体应患病
D.若该病为伴Y染色体遗传病,2号和7号个体应患病
9.为培育新品种,研究人员对紫花香豌豆品种进行了X射线照射处理。下列叙述错误的是
A.X射线不仅可引起基因突变,也可引起染色体变异
B.判断变异株是否具有育种价值需先判断其遗传物质是否发生变化
C.紫花香豌豆经X射线处理后,若未出现新的性状,则没有新基因产生
D.因转录中碱基错配使mRNA改变而产生的新性状属于不可遗传变异
10.人类的ABO血型由9号染色体上的3个复等位基因(IA、IB和i)决定,基因IA和IB分别决定A型血和B型血,二者为共显性,同时存在时为AB型血;基因IA、IB均对基因i为显性,基因型为ii时为O型血。由于发生突变,在同一条染色体上同时存在IA和IB基因,个体血型为AB型,这样的AB型称为cisAB型。下列有关叙述错误的是
A.正常情况下,AB型血个体的父母都不可能是O型血
B.正常情况下,B型血个体的父亲的血型可能是4种血型中的任一种
C.双亲血型为cisAB型和O型时,后代可能出现O型血
D.双亲血型为cisAB型和B型时,后代不可能出现正常的AB型血
11.红霉素是一种抗生素,其作用机理是阻断细菌tRNA与mRNA的结合,同时也阻断细菌核糖体沿mRNA的移动。下列有关说法错误的是
A.虽然tRNA是单链核酸分子,但分子内存在碱基对
B.细菌细胞中存在DNA-mNA-tRNA复合物
C.长期使用红霉素可使抗药性强的细菌比例增加
D.细菌通常利用核糖体完成对蛋白质的合成和加工
12.随体是位于染色体末端的染色体片段,人体细胞中的13、14、15、21和22号染色体有随体,其余染色体无随体。不考虑任何变异,下列关于人类精子形成过程中的随体变化的说法错误的是
A.精原细胞的随体在减数分裂过程中随染色体复制而复制
B.初级精母细胞中的随体数量在减数第一分裂结束无随体染色体时减半
C.次级精母细胞中的随体数量在染色体着丝点分裂时加倍
D.通过减数分裂形成的每个精子中含有5条有随体染色体
13.丙肝病毒与乙肝病毒都是靠血液传播并且会导致严重肝脏疾病的肝炎病毒。乙肝病毒为DNA病毒,丙肝病毒是单股正链RNA病毒,但不能进行逆转录。下列相关叙述错误的是
A.丙肝病毒的核酸初步水解后可得到4种产物
B.丙肝病毒可将其遗传物质整合到肝细胞的基因组中
C.丙肝病毒合成蛋白质所需的原料来自宿主细胞
D.丙肝病毒相对于乙肝病毒更容易发生变异,导致丙肝疫苗研制困难较大
14.下列关于内环境及稳态的叙述,正确的是
A.稳态是指机体维持内环境成分稳定的状态
B.饮用碳酸饮料会导致血浆pH明显下降
C.静脉注射生理盐水后50%钠离子进入细胞内液
D.提高血浆的渗透压有助于缓解组织水肿
15.在新冠病毒疫苗中,mRNA疫苗被广泛关注,其原理是将一段病毒蛋白的mRNA序列注入细胞,使其在宿主细胞内合成特定蛋白,进而引发免疫反应。mRNA自身稳定性差,如图所示的脂质体模型是科学家构建的核酸输送系统。下列叙述错误的是
A.脂质体将mRNA包裹在内,可抵御核酸酶的水解
B.注射mRNA疫苗产生的抗体可以与病毒mRNA特异性结合
C.脂质体输送系统的构建,利用了磷脂分子的亲水、疏水特性
D.脂质体表面亦可联结抗体,把药物精确运送到患病部位
16.打顶打杈是促进农作物或果树增产的一项简单易行的措施,其主要目的是调整株型,合理地调节植株体内营养物质的分配和运输。下列与之相关的叙述,错误的是
A.打顶可以解除顶端优势,进而调整株型
B.植物的正常生长发育过程是多种植物激素共同调节的结果
C.植株体内营养物质的分配和运输的改变只与生长素的作用有关
D.摘除一定量的没有挂果的枝条,可以减少水分散失和营养消耗
17.自然界的资源和空间总是有限的,受到食物、空间的限制,种群的增长往往呈现出“S”型增长(如图所示)。下列说法正确的是
A.当种群所处的空间大小不变,则上述曲线中的K值就不会发生变化
B.在种群数量达到K值之前,其数量变化与“J”型增长曲线完全吻合
C.为保证资源的可持续发展,海洋鱼类捕捞后的数量应保持在K/2之前
D.通过封锁粮食﹑清除生活垃圾等方法,可以从根本上限制鼠害的增长
18.为应对“垃圾围城”危机,很多省市对生活垃圾进行分类管理。生活垃圾中有机物含量丰富,易腐败,常采用高温堆肥的方法进行处理。堆肥过程中刺鼻臭味的产生主要与蛋白质分解过程中产生的NH3、H2S等气体有关,可利用硝化细菌进行除臭处理。下列叙述错误的是
A.生活垃圾分类处理,实现了垃圾资源化和物质循环利用
B.采用高温堆肥的方法处理,能够杀死病原微生物及害虫
C.硝化细菌除臭的原理是将垃圾中的有机物分解成无机物
D.生活垃圾分类处理可减少污染,实现城市的可持续发展
19.下列对有关物质检测所使用的试剂和产生现象的叙述,正确的是
20.为研究搅拌时间对实验结果的影响,科研人员用35S和32P分别标记的T2噬菌体与未标记的大肠杆菌混合保温,一段时间后搅拌并离心,得到上清液和沉淀物并检测放射性,实验结果如表所示。下列叙述正确的是
A.通过搅拌可使吸附在细菌上的噬菌体与细菌完全分离
B.进行噬菌体侵染细菌实验时,搅拌时间不能短于3min
C.搅拌5min时,上清液含32P的原因是大肠杆菌裂解释放噬菌体
D.32P标记的T2噬菌体侵染大肠杆菌后产生的子代噬菌体都含32P
二、非选择题:共60分。第21~24题为必考题,每个试题考生都必须作答。第25~26题为选考题,考生根据要求作答。
(一)必考题:共45分。
21.《齐民要术》“种谷”一节中指出“谷田必须岁易”,农谚有云“谷连谷,坐着哭”,均指在同一块土地上连续多年只种谷子,其产量会逐年下降。请结合所学知识回答下列问题。
(1)谷种中的淀粉是植株利用从环境中吸收的_________为原料,通过__________等过程合成的。
(2)轮作即在一定年限内,同一块田地上按预定的顺序,轮换种植不同种农作物的生产方式。请分析在同一块地上连续多年只种谷子,其产量会逐年下降的原因__________。
(3)谷子生长的同时会出现与谷子外形相似的伴生杂草,就需要在农作物生长期间及时去除杂草并进行松土,对谷子生长来说这样做的好处是_____________________(答出两点)。
22.葡萄糖转运体(GLUT)是一类负责机体葡萄糖进出组织器官的关键门控蛋白,负责组织器官的能量供给和机体葡萄糖水平稳态调节功能,已命名了12种,其中GLUT1广泛分布于众多组织器官,其表达和功能异常与很多疾病相关;GLUT4是脂肪细胞和骨骼肌细胞内最主要的葡萄糖转运蛋白,胰岛素调控的GLUT4膜转运(如图所示)对于机体血糖平衡的维持至关重要。
(1)胰岛素与细胞膜上受体相结合,体现了细胞膜具有________________的功能。
(2)胰岛素能够促进囊泡与细胞膜融合,使细胞膜上的GLUT4数量增多,促进组织细胞摄取葡萄糖,使血糖含量_______(填“升高”或“下降”),图中①②③过程代表的是________________。
(3)血糖含量升高,能够直接作为信号促进胰岛素的分泌,生物体内能够影响胰岛素分泌的途径还有哪些:____________________________________________________________(答出2点)。
(4)研究表明,GLUT1在肿瘤细胞中高度表达,请据此提出一种研制治疗肿瘤药物的思路:__________________________________________。
23.下图表示某池塘在没有人为干扰后,优势物种的种群密度的变化。回答下列问题:
(1)若要调查该池塘岸边某种双子叶植物的种群密度,设置样方时应采用____________法,调查时需要注意的事项有______________________________(答出1点即可)。
(2)池塘中的青鱼、草鱼、鲢鱼、鳙鱼等鱼类往往分布在不同的水层,其意义是有利于_____________。人工鱼塘获得的产品输出量往往会大于鱼塘中生产者固定的太阳能总量,原因是________________________________________________。
(3)图中b点之前,物种②密度逐渐上升,从种群的数量特征分析,原因是__________________________________________。
(4)该池塘在干涸后,逐渐经历了一年生草本植物、多年生草本植物、灌木阶段。该过程属于群落的次生演替。理由是_____________________________________________。
24.果蝇是常见的遗传实验材料,已知灰身(A)对黑身(a)为显性,III号染色体上的裂翅(D)对正常翅(d)为显性,裂翅基因纯合致死。假定每对亲本产生的子代数目相等且足够多,回答下列问题。
(1)将灰身和黑身果蝇做亲本杂交,选择F1中相同性状的雌雄果蝇相互交配,F2中灰身∶黑身=3∶5,则亲本的基因型为__________。
(2)将多只裂翅果蝇放入饲养瓶中,逐代随机交配,F3中裂翅果蝇所占比例为__________。
(3)有同学认为控制体色的基因位于X染色体上,他选择黑身雄果蝇x灰身雌果蝇(纯合)进行探究实验,只有F2的表现型及分离比为__________,才能证明他的观点正确。
(4)黏胶眼基因(G)和正常眼基因(g)也位于III号染色体上,且黏胶眼基因纯合致死。现有裂翅正常眼、正常翅黏胶眼两个果蝇品系。请设计一个实验方案,通过两代杂交,使F2中100%为裂翅黏胶眼果蝇。(不考虑交叉互换和基因突变的发生)
实验方案:__________。
(二)选考题:共15分。请考生从给出的两道题中任选一题作答。如果多做,则按所做的第一题计分。
25.【选修1:生物技术实践】(15分)
土壤是微生物的大本营,实验室需要的菌种大都是从土壤中分离出来的。
(1)有机农药内吸磷(分子式C8H19O3PS2)主要用来防治棉花和果树的蚜虫和红蜘蛛等刺吸口器害虫,长期使用会污染环境。研究发现,内吸磷能被土壤中某些微生物降解。分离降解内吸磷的菌株的实验过程如图所示。
该实验所用的选择培养基只能以内吸磷作为唯一碳源,其原因是____________________。纯化菌株时,通常使用的划线工具是__________。划线的某个平板培养后,第一划线区域的划线上都不间断地长满了菌,第二划线区域的第一条线上无菌落,其它划线上有菌落。造成划线无菌落可能的操作失误有_______________。
(2)在微生物培养操作过程中,为防止杂菌污染,需对培养基和培养器皿进行_________(消毒、灭菌);操作者的双手需进行清洗和__________;静止空气中的细菌可用紫外线杀灭,其原因是紫外线能使蛋白质变性,还能_______________。
(3)若用稀释涂布平板法计数大肠杆菌活菌的个数,要想使所得估计值更接近实际值,除应严格操作、多次重复外,还应保证待测样品稀释的__________。
(4)通常,对获得的纯菌种还可以依据菌落的_____________等菌落特征对细菌进行初步的鉴定。
26.【选修3:现代生物科技专题】(15分)
利用相关工程技术可以获得抗线虫病的杂种萝卜-油菜植株,已知萝卜具有抗线虫病基因,而油菜容易被胞囊线虫侵染造成减产。科研人员以萝卜和油菜为亲本进行体细胞杂交,以获得抗线虫病的杂种植株,具体操作流程如图所示。请回答下列问题:
(1)过程②细胞融合的基本原理是__________________,融合结束形成杂种细胞的标志是
_____________。
(2)原生质体培养液中需要加入适宜浓度的甘露醇以保持一定的_______________,维持原生质体完整性。图中④过程将愈伤组织接种到含有_______________的培养基上,就可以诱导其___________,并进而发育成杂种植株。
(3)过程②后,在显微镜下观察融合的活细胞中有供体的_______________存在,这一特征可作为初步筛选杂种细胞的标志。对杂种植株进行_______________接种实验,可筛选出具有高抗性的杂种植株。
(4)利用此项技术进行育种的最大优点是_______________。该技术可能不会按照人们的意愿表达出双亲的优良性状,其原因可能是__________________________。
(5)若油菜和萝卜都是二倍体,则杂种植株为______倍体,从理论上讲,杂种植株的育性为_____________(填“可育”或“不育”)。
选项
待检测的物质
使用试剂
呈现颜色
A
苹果中的还原糖
苏丹Ⅲ染液
橘黄色
B
马铃薯中的淀粉
斐林试剂
砖红色
C
花生种子中的脂肪
酸性重铬酸钾溶液
灰绿色
D
蛋清中的蛋白质
双缩脲试剂
紫色
搅拌时间(min)
1
2
3
4
5
上清液35S百分比(%)
50
70
75
80
80
上清液32P百分比(%)
21
25
28
30
30
被侵染细菌成活率(%)
100
100
100
100
100
(新高考)高考考前冲刺卷
生 物(十四)答案
1. 【答案】C
【解析】有丝分裂是真核细胞的增殖方式,而原核细胞的增殖方式为二分裂,A错误;染色体是真核细胞特有的,原核细胞中的DNA是裸露的,没有和蛋白质结合在一起,B错误;原核细胞核真核细胞都能可以ATP作为直接能源物质,这是二者的共性,是细胞具有统一性的表现,C正确;真核细胞中的内质网和高尔基体可参与加工蛋白质,而原核细胞中没有内质网和高尔基体,D错误。
2. 【答案】D
【解析】叶绿素的元素组成是C、H、O、N、Mg,A正确;人体缺Fe2+会影响血红蛋白的合成而患缺铁性贫血症,镰刀型细胞贫血症是由于发生了基因突变,B正确;所有的蛋白质都含C、H、O、N元素,部分蛋白质中含有S元素,C正确;核酸是生物体的遗传物质,遗传物质的元素组成就是C、H、O、N、P,D错误。
3. 【答案】A
【解析】若某细胞器含有DNA分子,该细胞器为线粒体和叶绿体,则该细胞器能转录和翻译合成RNA分子,A正确;若某细胞器含有色素,该细胞器为液泡和叶绿体,叶绿体能能吸收、传递和转化光能,液泡不行,B错误;参与细胞内囊泡的形成的细胞器为内质网和高尔基体,无膜的核糖体中含有RNA,含有P元素,不参与细胞内囊泡的形成,C错误;若某细胞器含有ATP合成酶,该细胞器为线粒体和叶绿体,线粒体内没有分解葡萄糖的酶,不能分解葡萄糖,只能分解丙酮酸,叶绿体不能分解葡萄糖,可以生成葡萄糖,D错误。
4. 【答案】D
【解析】根据题干中NHE能调节细胞内的pH,以及图片可知正常细胞和胰腺癌细胞都能通过氢离子和钠离子的交换,调节细胞内的pH,A正确;根据图片,氢离子和钠离子都是通过NHE运输,B正确;分析题图可知,NHE7是高尔基体膜上的载体,高尔基体可能通过囊泡运输NHE7到细胞膜上加速H+分泌,C正确;已知胞外Na+浓度显著高于胞内,故Na+运出细胞属于逆浓度梯度的主动运输,需要消耗能量,Na+运进细胞属于顺浓度梯度的协助扩散,不需要消耗能量,D错误。
5. 【答案】B
【解析】线粒体中能进行有氧呼吸第二、三阶段,分解丙酮酸,产生ATP;叶绿体进行光合作用,光反应阶段能够产生ATP,但不能产生丙酮酸,A错误;线粒体和叶绿体都含DNA,是半自主性细胞器,能够进行DNA的复制、转录和翻译,所以能够产生DNA和RNA,B正确;线粒体进行有氧呼吸第二、三阶段能都产生[H],叶绿体的光反应能产生[H],碳反应产生葡萄糖,但线粒体不能产生葡萄糖,C错误;线粒体线粒体进行有氧呼吸第三阶段能产生H2O却不能产生O2,叶绿体在光反应产生O2,碳反应产生H2O,D错误。
6. 【答案】B
【解析】分析题干可知:探究旱冬瓜种子萌发率实验的自变量是光照的有无,因变量是种子的萌发率,A正确;若萌发早期某阶段测得CO2释放量比O2吸收量多,这说明种子既进行有氧呼吸又进行无氧呼吸,B错误;光照强度大于52Lux后,3月龄苗的CO2吸收量会先增加一段,但幅度比6月龄苗小,可能是由叶片内因决定的,例如光合色素或相关酶的量少等,C正确;当光照强度大于1000Lux时,3月龄苗的二氧化碳吸收速率下降,故其适于在遮阴条件下生长,D正确。
7. 【答案】B
【解析】细胞衰老是人体正常的生命现象,是细胞的生理状态和化学反应发生复杂变化的过程,例如细胞膜通透性改变,细胞代谢速率发生改变,A正确;细胞衰老后,酶活性降低使黑色素合成减少导致白头发,但色素增多的原因不是由于合成增多,而是由于在细胞内不断积累形成“老年斑”,B错误;细胞凋亡是细胞程序性死亡,通过细胞凋亡清除了衰老和受损的细胞,维持了机体内部环境的稳定和正常发育,C正确;根据题干信息“清除衰老细胞对延缓机体衰老、防治癌症具有重大意义”,例如可以诱导癌细胞衰老,从而被清除,达到治疗癌症的目的,D正确。
8. 【答案】B
【解析】系谱图显示,1号和2号均正常,他们的儿子5号患病,据此可推知:该病为隐性遗传病,若该病为白化病,则隐性致病基因位于常染色体上,4号为显性纯合子或杂合子,因此4号不一定携带致病基因,A正确;该病为隐性遗传病,若该病为红绿色盲,则隐性致病基因位于X染色体上,9号个体的致病基因来自于6号,而6号个体的致病基因来自于1号,即9号个体的致病基因来自于1号,B错误;儿子的X染色体来自于母亲,抗维生素D佝偻病为伴X染色体显性遗传病,若该病为抗维生素D佝偻病,则1号和6号个体应患病,C正确;女性没有Y染色体,男性有Y染色体,若该病为伴Y染色体遗传病,则2号和7号个体应患病,D正确。
9. 【答案】C
【解析】X射线不仅可引起基因突变,也可引起染色体变异,A正确;判断变异株是否具有育种价值,需先判断其是可遗传变异还是不可遗传变异,即判断遗传物质是否发生变化,B正确;紫花香豌豆经X射线处理后,若未出现新的性状,也可能发生了隐性突变,有新基因产生,但并未表现变异性状,比如AA突变为Aa,C错误;因转录中碱基错配使mRNA改变而产生的新性状,遗传物质没有发生改变,属于不可遗传变异,D正确。
10. 【答案】D
【解析】正常情况下,若父母一方为O型血,则子代必然含有i基因,不可能为AB型血,A正确;B型血基因型可能为IBIB或IBi,而B型、AB型血个体含有IB基因,O型血个体只含有i基因,A型血个体可能含有i基因,因此B型血个体的父亲的血型可能是4种血型中的任一种,B正确;cisAB型血的个体,一条染色体上的基因为IA、IB,另一条染色体上的基因可能是IA、IB或i的任意一种,当另一条染色体上的基因为i时,cisAB型血和O型血的后代可以为O型血,C正确;cisAB型血的个体,当另一条染色体上的基因为IA时,含有该IA基因的配子与正常含有IB基因的配子结合,后代为正常的AB型血,D错误。
11. 【答案】D
【解析】tRNA的三叶草结构就是依靠碱基互补配对形成的,A正确;DNA-mRNA是转录, mRNA-tRNA是翻译过程,在细菌中可以同时进行,所以存在DNA-mNA-tRNA复合物,B正确;红霉素会抑制不抗药的细菌生存,抗药性细菌可以存活下来产生下一代,所以长期使用红霉素可使抗药性强的细菌比例增加,C正确;核糖体是原核生物唯一有的细胞器只能合成蛋白质,蛋白质加工在细胞质中进行,D错误。
12.【答案】C
【解析】根据题意,随体是位于染色体末端的染色体片段,属于染色体的一个部分,在精原细胞进行减数分裂时,随体在间期会随染色体复制而复制,A正确;在不考虑任何变异情况下,人体细胞中的13、14、15、21和22号染色体为有随体染色体,说明体细胞中有5对(10条)有随体染色体,经染色体复制后,初级精母细胞中的随体数量加倍为20个,在减数第一分裂结束时形成的每个次级精母细胞中均有随体10个;在减数第二次分裂后期,虽然次级精母细胞中染色体的着丝点分裂,有随体染色体的两条姐妹染色单体(各含一个随体)分开形成两条有随体染色体,但其随体数量没有发生改变,还是10个;再经减数第二次分裂形成的每个精细胞中应有随体5个,BD正确,C错误。
13.【答案】B
【解析】丙肝病毒的核酸是RNA,初步水解可产生4种核糖核苷酸,A正确;丙肝病毒的遗传物质是RNA,可进行RNA复制,不能进行逆转录,故不能将其遗传物质整合到肝细胞的基因组中,B错误;病毒是寄生生物,丙肝病毒合成蛋白质需要的原料来自宿主细胞,C正确;乙肝病毒的遗传物质是DNA,丙肝病毒的遗传物质是单链RNA,结构不稳定,易发生变异,导致丙肝疫苗研制困难较大,D正确。
14.【答案】D
【解析】内环境稳态包括内环境的组成成分和理化性质的相对稳定状态,A错误;由于缓冲物质的存在,饮用碳酸饮料不会导致血浆pH明显下降,B错误;输入的NaCl中的钠离子大部分分布在细胞外液,C错误;提高血浆的渗透压,使水分从组织液进入血浆,有助于缓解组织水肿,D正确。
15.【答案】B
【解析】核酸水解酶可以水解核酸,脂质体将mRNA包裹在内,RNA不与核酸接触,可抵御核酸酶的水解,A正确;注射mRNA疫苗产生的抗体可以与病毒mRNA翻译出的蛋白质特异性结合,B错误;脂质体输送系统的构建,利用了磷脂分子头部的亲水性、尾部的疏水特性,C正确;脂质体表面亦可联结抗体,与靶细胞表面抗原特异性结合,把药物精确运送到患病部位,D正确。
16.【答案】C
【解析】打顶的目的是解除植物的顶端优势,打破生长素过多对侧芽的抑制作用,促进侧芽的生长,进而调整株型,A正确;植物生长发育和适应环境过程中,各种激素相互作用、共同调节,植物的正常生长发育过程是多种植物激素共同调节的结果,B正确;光照、温度等环境因子的变化会引起包括植物激素合成在内的多种变化,进而对基因组表达进行调节,植物的正常生长发育过程,在根本上是基因组控制的结果,生长素的作用只是植株体内营养物质的分配和运输的改变的一部分因素,C错误;摘除一定量成熟和衰老叶片,是为了防止蒸腾作用散失过多的水分,同时也可减少营养消耗,D正确。
17.【答案】D
【解析】种群所处的空间大小不变,但所处的环境条件,如食物、气候、天敌、传染病等可能出现变化,从而引起出生率和死亡率的变化,或是迁入率和迁出率的变化等,故K值可能出现变化,A错误;“J”型增长曲线是在资源和空间等条件不受限制情况下的指数增长,而“S”型增长曲线受到食物、空间等的限制,所以在达到K值之前,二者不会完全吻合,同一时间时“S”型曲线的种群数量应在“J”型曲线之下,B错误;为保证资源的可持续发展,海洋鱼类资源捕捞后的数量应保持在K/2(环境容纳量的一半),不能低于K/2,因为生物数量达到K/2时,种群数量增长最快,C错误;通过封锁粮食、清除生活垃圾等方法,增大环境阻力可降低K值,从根本上限制鼠害的增长,D正确。
18.【答案】C
【解析】垃圾分类处理,实现了垃圾资源化和物质的循环利用,能量不能循环利用,A正确;采用高温堆肥的方法处理,能够杀死病原微生物及害虫,B正确;硝化细菌是自养型生物,能将无机物转换成有机物,C错误;垃圾分类处理减轻了环境污染,提高了城市生态系统的稳定性,有利于发展循环经济和实现城市可持续发展,D正确。
19.【答案】D
【解析】斐林试剂可用于鉴定还原糖,在水浴加热的条件下,溶液的颜色变化为砖红色(沉淀),A错误;淀粉遇碘液变蓝,B错误;脂肪可用苏丹Ⅲ染液(或苏丹Ⅳ染液)鉴定,呈橘黄色(或红色),C错误;蛋清中的蛋白质与双缩脲试剂反应生成紫色,D正确。
20.【答案】B
【解析】噬菌体的蛋白质外壳不进入大肠杆菌,由表可知,标记噬菌体蛋白质外壳后,上清液的放射性稳定在80%,而不是100%,说明搅拌并不能使吸附在细菌上的噬菌体与细菌完全分离,A错误;由表可知,搅拌时间短于3min,一方面搅拌不够充分,另一方面噬菌体的DNA没有完全进入大肠杆菌,因此搅拌时间不能短于3min,B正确;搅拌5min时,被侵染细菌成活率依然是100%,说明大肠杆菌没有裂解释放噬菌体,C错误;DNA复制方式是半保留复制,32P标记的T2噬菌体侵染大肠杆菌后产生的子代噬菌体只有少部分含有32P,D错误。
21.【答案】(1)水和二氧化碳 光合作用、脱水缩合
(2)谷子长期从土壤中选择性吸收某些元素,造成土壤肥力下降,从而减产
(3)减少杂草和谷子的竞争;促进根系有氧呼吸,有利于根的生长和对无机盐的吸收
【解析】(1)淀粉是光合作用的产物,光合作用需要CO2和水作为原料。光合作用先产生葡萄糖,葡糖糖再脱水缩合产生淀粉。(2)植物细胞吸收矿质元素具有选择性,不同植吸收土壤中的无机盐具有差异性,谷子长期从土壤中选择性吸收某些元素,造成土壤肥力下降,从而减产。(3)伴生杂草与谷物的种间关系为竞争,在谷物生长期间及时去除杂草并进行松土,能减少杂草和谷子的竞争;促进根系有氧呼吸,有利于根的生长和对无机盐的吸收。
22.【答案】(1)进行细胞间信息交流
(2)下降 氧化分解供能、合成糖原(合成肝糖原和肌糖原)、转化成脂肪和某些氨基酸等
(3)下丘脑能通过神经调节促进胰岛素的分泌;胰高血糖素含量升高时能够促进胰岛素的分泌;胰岛素的作用结果,即血糖含量降低时,能通过反馈调节作用减少胰岛素的分泌
(4)可研制抑制与肿瘤细胞中GLUT1合成有关基因表达的靶向药物,研制抑制肿瘤细胞中携有GLUT1囊泡与膜融合的药物;研制某种能与肿瘤细胞膜上GLUT1特异性结合的单克隆抗体等
【解析】(1)胰岛B细胞分泌的胰岛素通过血液运输,与靶细胞膜上的受体相结合,将胰岛B细胞的信息传递到了相应的靶细胞,所以体现了细胞膜具有进行细胞间信息交流的功能。(2)胰岛素能够促进囊泡与细胞膜融合,使细胞膜上的GLUT4数量增多,促进组织细胞摄取葡萄糖,使血糖含量下降;进入组织细胞的葡萄糖可以氧化分解供能、合成糖原(合成肝糖原和肌糖原)转化成脂肪和某些氨基酸等。(3)血糖平衡调节是神经-体液调节共同作用的结果,胰岛素的分泌除受血糖含量升高影响外,还受到下丘脑相关神经的支配,另外,反馈调节是生命活动调节的普遍机制,胰岛素的作用结果会反过来影响胰岛素的分泌,还有激素间的相互作用关系也会影响胰岛素的分泌,如胰高血糖素分泌增多会促进胰岛素的分泌。
23.【答案】(1)等距取样 样方的大小和数量要适宜、随机取样
(2)提高群落对资源(如食物)和空间的利用率
(3)人工鱼塘通常会投入较多的饵料(物质和能量) 出生率大于死亡率、迁入率大于迁出率
(4)该区域演替的起点存在土壤条件
【解析】(1)样方法可以调查植物种群密度,有五点取样法和等距取样法,岸边呈带状,常用等距取样法。样方法调查时需要根据调查对象及其数目多少确定样方面积,根据调查区域确定样方数量及取样的方式,整个过程还要注意随机取样。(2)不同的鱼类在水体中的分层现象体现了群落的垂直结构,这种空间分布有利于提高群落对资源(如食物)和空间的充分利用。人工鱼塘通常会投入较多的饵料(物质和能量),故获得的产品输出量往往大于鱼塘中生产者固定的太阳能总量。(3)图中b点之前,物种②密度逐渐上升,从种群数量特征分析,原因是条件适宜,物种②的出生率大于死亡率、迁入率大于迁出率。(4)次生演替是指在原有植被虽然已经不存在,但是原有土壤基本保留,甚至还保留有植物的种子和其他繁殖体的地方发生的演替。池塘干涸后存在土壤条件,因此属于次生演替。
24.【答案】(1)Aa、aa
(2)2/5
(3)灰身雌性∶灰身雄性∶黑身雄性=2∶1∶1
(4)让裂翅正常眼和正常翅黏胶眼杂交得F1,选择F1中裂翅黏胶眼雌雄果蝇相互交配,则F2中全为裂翅黏胶眼果蝇
【解析】(1)F2中黑身果蝇多于灰身果蝇,则F1中必定存在aa的个体。根据F2中灰身∶黑身=3∶5反推F1的基因型为Aa∶aa=1∶1,所以亲本的基因型为Aa(灰身)和aa(黑身)。(2)存活的裂翅果蝇的基因型为Dd,将多只裂翅果蝇放入饲养瓶中,F1中裂翅∶正常翅=2∶1。F1随机交配,则F1群体产生的D配子为1/4,d配子为3/4,故F3中DD为1/16,Dd为6/16,dd为9/16。因DD个体死亡,所以F3中裂翅果蝇所占比例即为6/15=2/5。(3)若A-a基因位于X染色体上,则亲代的基因型为XaY×XAXA,F1为XAXa和XAY,F2的基因型为1/4XAXA、1/4XAXa、1/4XAY、1/4XaY,即灰身雌蝇∶灰身雄蝇∶黑身雄蝇=2∶1∶1。(4)根据上面分析,实验方案是让裂翅正常眼果蝇和正常翅黏胶眼果蝇交配,选择F1中的裂翅黏胶眼果蝇自交,得到F2全为裂翅黏胶眼。
25.【答案】(1)只有能利用内吸磷的微生物能正常生长和繁殖 接种环 接种环灼烧后未冷却;划线未从第一区域末端开始
(2)灭菌 消毒 损伤DNA的结构
(3)比例合适
(4)形状、大小、隆起程度、颜色
【解析】(1)实验中所用的选择培养基只能以内吸磷作为唯一碳源,在该培养基上只有能分解内吸磷微生物能生长,而其他不能利用内吸磷的微生物不能生长。纯化菌株时,通常用平板划线法进行操作,在进行划线时所用的工具为接种环。划线的某个平板培养后,第一划线区域的划线上都不间断地长满了菌落,这是因为在进行第一区域划线时,接种环灼烧后未冷却彻底进而导致的,而第二划线区域的第一条线上无菌落,其它划线上有菌落,则可能是在第二区域划线时,第一条线未从第一区域末端开始。(2)获得纯净培养物是微生物培养的关键,在微生物培养操作过程中,为防止杂菌污染,需对培养基和培养器皿和培养基进行灭菌,通常采用高压蒸汽灭菌法进行;而操作者的双手需进行清洗和消毒;静止空气中的细菌可用紫外线杀灭,其原因是紫外线能使蛋白质变性,还能损伤DNA的结构,从而达到灭菌的目的。(3)若用稀释涂布平板法计数大肠杆菌活菌的个数,要想使所得估计值更接近实际值,在进行稀释涂布平板操作过程中除应严格操作、多次重复外,还需要保证待测样品稀释的比例合适,保证平板上的菌落数在30~300之间。(4)通常,菌落是衡量菌种纯度、辨认和鉴定菌种的重要依据,为获得的纯菌种,需要依据菌种特有的形状、大小、隆起程度、颜色等特征对细菌进行初步的鉴定,从而达到春花姐菌种的目的。
26.【答案】(1)细胞膜的流动性 形成新的细胞壁
(2)渗透压 特定激素(细胞分裂素和生长素) 再分化
(3)叶绿体 胞囊线虫
(4)克服了有性杂交远缘不亲和的障碍,扩大了亲本组合的范围 不同物种的基因在表达时相互干扰,从而不能有序表达
(5)四 可育
【解析】(1)过程②为诱导原生质体融合,利用了细胞膜的流动性;形成杂种细胞的标志为形成新的细胞壁。(2)原生质体缺乏了细胞壁的保护,因此其培养液中需要加入适宜浓度的甘露醇以保持一定的渗透压,防止细胞吸水涨破,维持原生质体完整性。图中④过程是诱导愈伤组织再分化过程,需要将其接种到含有特定植物激素(细胞分裂素和生长素)的培养基上,就可以诱导其进行再分化过程,并进而发育成杂种植株。(3)图中②过程是将叶肉细胞的原生质体和根细胞的原生质体进行融合,因此若能在融合的活细胞中用显微镜观察到供体的叶绿体存在,可作为初步筛选杂种细胞的标志。可以选择用胞囊线虫进行接种实验,来观察是否有高抗性的杂种植株产生。(4)该育种工作将两种不同物种的体细胞融合在一起,克服了有性杂交远缘不亲和的障碍,扩大了亲本组合的范围。但由于不同物种间存在生殖隔离,不同物种的基因在同一个细胞内表达时存在相互干扰,从而不能有序表达,因此该技术可能不会按照人们的意愿表达出双亲的优良性状。(5)油菜和萝卜都是二倍体,则诱导形成的杂种细胞中会有四个染色体组,因此杂种植物为异源四倍体,由于其内部同源的染色体组成对,可以正常联会产生配子,因此该植株可育。
相关试卷
这是一份(新高考)高考考前冲刺卷生物(一)(2份打包,解析版+原卷版,可预览),文件包含新高考高考考前冲刺卷生物一原卷版doc、新高考高考考前冲刺卷生物一解析版doc等2份试卷配套教学资源,其中试卷共15页, 欢迎下载使用。
这是一份(新高考)高考考前冲刺卷生物(五)(2份打包,解析版+原卷版,可预览),文件包含新高考高考考前冲刺卷生物五原卷版doc、新高考高考考前冲刺卷生物五解析版doc等2份试卷配套教学资源,其中试卷共18页, 欢迎下载使用。
这是一份(新高考)高考考前冲刺卷生物(十五)(2份打包,解析版+原卷版,可预览),文件包含新高考高考考前冲刺卷生物十五原卷版doc、新高考高考考前冲刺卷生物十五解析版doc等2份试卷配套教学资源,其中试卷共18页, 欢迎下载使用。
