所属成套资源:(新高考)高考考前冲刺卷生物 (2份打包,解析版+原卷版,可预览)
(新高考)高考考前冲刺卷生物(二)(2份打包,解析版+原卷版,可预览)
展开
这是一份(新高考)高考考前冲刺卷生物(二)(2份打包,解析版+原卷版,可预览),文件包含新高考高考考前冲刺卷生物二原卷版doc、新高考高考考前冲刺卷生物二解析版doc等2份试卷配套教学资源,其中试卷共15页, 欢迎下载使用。
注意事项:
1.答题前,先将自己的姓名、准考证号填写在试题卷和答题卡上,并将准考证号条形码粘贴在答题卡上的指定位置。
2.选择题的作答:每小题选出答案后,用2B铅笔把答题卡上对应题目的答案标号涂黑,写在试题卷、草稿纸和答题卡上的非答题区域均无效。
3.非选择题的作答:用签字笔直接答在答题卡上对应的答题区域内。写在试题卷、草稿纸和答题卡上的非答题区域均无效。
4.考试结束后,请将本试题卷和答题卡一并上交。
一、选择题:本题共16小题,共40分。第1~12小题,每小题2分;第13~16小题,每小题4分。在每小题给出的四个选项中,只有一项是符合题目要求的。
1.丰富多彩的生物世界具有高度的统一性。下列关于以细胞为基本单位的生物中,表述不正确的是
A.均以磷脂分子构成细胞膜 B.均以葡萄糖作为储能物质
C.均以DNA分子携带遗传信息 D.均以蛋白质为生命活动主要承担者
【答案】B
【解析】所有细胞生物都具备细胞膜,细胞膜的主要成分都是磷脂分子和蛋白质分子,A正确;葡萄糖是细胞生命活动所需要的主要能源物质,不是储能物质,B错误;所有细胞生物都含有DNA和RNA两种核酸,遗传物质都是DNA,均以DNA分子携带遗传信息,C正确;所有细胞生物都以蛋白质为生命活动的主要承担者,D正确。
2.“乡村四月闲人少,才了蚕桑又插田”这首诗描写的是江南农村初夏时节的景象。下列关于组成蚕和桑树细胞中化合物的说法中错误的是
A.蚕和桑树的细胞中都含有DNA和RNA
B.蚕和桑树的细胞中含量最多的化合物都是水
C.蚕和桑树细胞中都含有糖原
D.两种细胞中的无机盐主要以离子形式存在
【答案】C
【解析】蚕和桑树均为细胞生物,其细胞中都含有DNA和RNA,A正确;水是细胞中含量最多的化合物,据此可知,蚕和桑树的细胞中含量最多的化合物都是水,B正确;糖原是动物细胞特有的多糖,因此,桑树细胞中不含有糖原,C错误;无机盐在细胞中主要以离子形式存在,据此可知,两种细胞中的无机盐主要以离子形式存在,D正确。
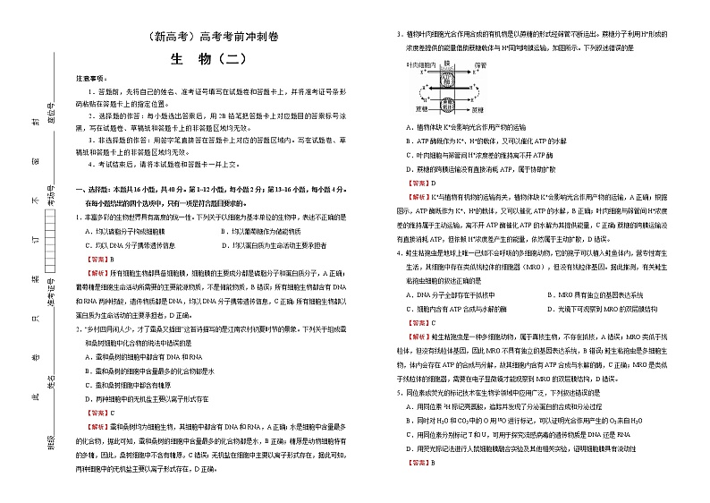
3.植物叶肉细胞光合作用合成的有机物是以蔗糖的形式经筛管不断运出。蔗糖分子利用H+形成的浓度差提供的能量借助蔗糖载体与H+同向跨膜运输,如图所示。下列叙述错误的是
A.植物体缺K+会影响光合作用产物的运输
B.ATP酶既作为K+、H+的载体,又可以催化ATP的水解
C.叶肉细胞与筛管间H+浓度差的维持离不开ATP酶
D.蔗糖的跨膜运输没有直接消耗ATP,属于协助扩散
【答案】D
【解析】K+与植物有机物的运输有关,植物体缺K+会影响光合作用产物的运输,A正确;根据图示,ATP酶既作为K+、H+的载体,又可以催化ATP的水解,B正确;叶肉细胞与筛管间H+浓度差的维持属于主动运输,离不开ATP酶催化ATP的水解为其提供能量,C正确;蔗糖的跨膜运输没有直接消耗ATP,但依赖H+浓度差产生的能量,依然属于主动扩散,D错误。
4.鲑生粘孢虫是地球上唯一已知不会呼吸的多细胞动物,它的孢子可以植入鲑鱼体内,营专性寄生生活,其细胞中存在类似线粒体的细胞器(MRO),但没有线粒体基因。据此推测,有关鲑生粘孢虫细胞的叙述正确的是
A.DNA分子全部存在于拟核中 B.MRO具有独立的基因表达系统
C.细胞内含有ATP合成与水解的酶 D.光镜下可观察到MRO的双层膜结构
【答案】C
【解析】鲑生粘孢虫是一种多细胞动物,属于真核生物,不存在拟核,A错误;MRO类似于线粒体,但没有线粒体基因,因此MRO不具有独立的基因表达系统,B错误;鲑生粘孢虫是多细胞生物,体内会存在ATP的合成与分解,故其细胞内含有ATP合成与水解的酶,C正确;MRO是类似于线粒体的细胞器,需要在电子显微镜才能观察到MRO的双层膜结构,D错误。
5.同位素或荧光的标记技术在生物学领域中应用广泛,下列叙述错误的是
A.用同位素3H标记亮氨酸,追踪并发现了分泌蛋白的合成和分泌过程
B.同时对H2O和CO2中的O用18O进行标记,可以证明光合作用产生的O2来自H2O
C.用同位素分别标记T和U,可用于探究流感病毒的遗传物质是DNA还是RNA
D.用荧光标记法进行人鼠细胞膜融合实验及其他相关实验,证明细胞膜具有流动性
【答案】B
【解析】用3H标记的亮氨酸注射到动物的胰腺腺泡细胞中,研究分泌蛋白的合成和分泌过程是:内质网上的核糖体→内质网→高尔基体→细胞外,A正确;分别对H2O和CO2中的O用18O进行标记,可以证明光合作用产生的O2来自H2O,B错误;T是DNA特有的碱基,U是RNA特有的碱基;所以用同位素分别标记T和U,可用于探究流感病毒的遗传物质是DNA还是RNA,C正确;用荧光标记法进行人鼠细胞膜融合实验及其他相关实验,证明细胞膜具有流动性,D正确。
6.人类中显性基因A对耳蜗管的形成是必需的,显性基因B对听神经的发育是必需的,二者缺一,个体即聋,这两对基因自由组合。下列有关说法不正确的是
A.夫妇中有一个耳聋,也有可能生下听觉正常的孩子
B.一方只有耳蜗管正常,另一方只有听神经正常的夫妇,只能生下耳聋的孩子
C.基因型为AaBb的双亲生下耳聋的孩子的概率为7/16
D.耳聋夫妇可以生下基因型为AaBb的孩子
【答案】B
【解析】夫妇中一个听觉正常(A_B_)、一个耳聋(A_bb、aaB_、aabb)有可能生下听觉正常(A_B_)的孩子,A正确;双方一方只有耳蜗管正常(A_bb),另一方只有听神经正常(aaB_)的夫妇也有可能生出听觉正常(A_B_)的孩子,B错误;夫妇双方基因型均为AaBb,后代中听觉正常的占9/16,因此耳聋占7/16,C正确;基因型为A_bb和aaB_的耳聋夫妇,有可能生下基因型为(A_B_)听觉正常的孩子,D正确。
7.表观遗传是指不依赖于DNA序列的基因表达状态与表型的改变。其形成途径之一是DNA分子内部碱基胞嘧啶发生甲基化,胞嘧啶和甲基化胞嘧啶虽然都可以与鸟嘌呤正常配对,但会影响基因的表达。下列有关叙述错误的是
A.若DNA分子甲基化发生在基因的编码区,可能会使终止密码提前出现而终止翻译过程
B.若DNA分子甲基化发生在基因间的连接序列,则可能对生物性状的遗传没有影响
C.若DNA分子甲基化发生在基因的启动子序列,可能影响RNA聚合酶的识别与结合
D.若DNA分子胞嘧啶占所有碱基的比例为30%,则一条链中腺嘌呤最大比例为40%
【答案】A
【解析】DNA分子甲基化可影响基因的表达,因此有可能在翻译过程中提前终止翻译,最终影响蛋白质合成,但终止密码是位于mRNA上,而非位于基因的编码区,A错误;基因是有遗传效应额DNA片段,若DNA分子甲基化发生在基因间的连接序列,即处于非编码区,则可能对生物性状的遗传没有影响,B正确;RNA聚合酶的识别位点位于基因的启动子序列上,因此若DNA分子甲基化发生在基因的启动子序列,可能影响RNA聚合酶的识别与结合,C正确;若DNA分子胞嘧啶占所有碱基的比例为30%,则腺嘌呤占所有碱基的比例为20%,因此则一条链中腺嘌呤最大比例为40%,D正确。
8.苯丙酮尿症是一种人类遗传病,正常人群中每70人有1人是该致病基因的携带者,未经治疗的患儿可表现严重的智力障碍和癫痫。产前诊断可监测和预防遗传病的发生。下图是某患者的家族系谱图,下列有关说法不正确的是
A.苯丙酮尿症属于单基因遗传病,且男女患病概率均等
B.该病是由于患者体内缺少一种酶,使苯丙氨酸转变成苯丙酮酸积累所致
C.Ⅱ3携带致病基因的概率为1/70,Ⅲ1患病的概率为1/560
D.对Ⅲ1的胚胎进行DNA检测,可确定胎儿是否患有苯丙酮尿症
【答案】C
【解析】系谱图显示:Ⅰ1和Ⅰ2均正常,他们的女儿Ⅱ1患病,据此可推知苯丙酮尿症属于单基因遗传病中的常染色体隐性遗传病,且男女患病概率均等,A正确;引起苯丙酮尿症的原因是由于患者的体细胞中缺少一种酶,致使体内的苯丙氨酸不能沿正常途径转变成酪氨酸,而只能转变成苯丙酮酸,导致苯丙酮酸在体内积累所致,B正确;假设苯丙酮尿症的致病基因为a,则Ⅱ1的基因型为aa,Ⅰ1和Ⅰ2的基因型均为Aa,继而推知Ⅱ2的基因型为1/3AA、2/3Aa,由题意“正常人群中每70人有1人是该致病基因的携带者(基因型为Aa)”可知Ⅱ3携带致病基因的概率为1/70,所以Ⅲ1患病的概率为2/3×1/70×1/4aa=1/420,C错误;对Ⅲ1的胚胎进行DNA检测,可确定胎儿的基因型是否为aa,即可确定胎儿是否患有苯丙酮尿症,D正确。
9.“酸碱体质理论”有两种错误观点:其一,人的体质有酸性与碱性之分,酸性体质是“万病之源”,纠正偏酸的体质就能维持健康;其二,人若要想健康,应多摄入碱性食物。下列关于人体酸碱平衡的叙述错误的是
A.人体内环境的pH大致相同,不会因食物的酸碱性而剧烈变化
B.正常人血浆pH的维持与它含有HCOeq \\al(−,3)、H2POeq \\al(−,4)等离子有关
C.丙酮酸在组织液中转化成乳酸会导致人体血浆的pH略有降低
D.人体各器官、系统协调一致地正常运行是内环境酸碱平衡的基础
【答案】C
【解析】血浆中有缓冲物质,能将正常人的pH维持在7.35~7.45之间,不会因食物的酸碱性而剧烈变化,A正确;正常人血浆pH的维持与它含有HCOeq \\al(−,3)/H2CO3、HPOeq \\al(2−,4)/H2POeq \\al(−,4)等离子有关,B正确;丙酮酸在细胞质基质中转化成乳酸,C错误;稳态是指在神经系统和体液的调节下,通过各个器官、系统的协调活动,共同维持内环境相对稳定的状态,因此人体各器官、系统协调一致地正常运行,是内环境酸碱平衡的基础,D正确。
10.为研究神经的兴奋传导,研究人员将蛙的脑和脊髓损毁,剥制了坐骨神经-腓肠肌标本,如下图所示。将该标本置于合适的溶液中,它可以保持活性。下列叙述错误的是
A.刺激坐骨神经,腓肠肌会发生收缩反应
B.在该标本中只存在兴奋的传导,不存在兴奋的传递
C.坐骨神经兴奋时,细胞膜对Na+的通透性增加,Na+内流
D.反射弧的五部分中,该标本仍然发挥功能的部分是传出神经和效应器
【答案】B
【解析】由题意可知,该标本中的传出神经(坐骨神经)和效应器(排肠肌)均未被破坏,故刺激坐骨神经,排肠肌会发生收缩反应,A正确;该标本在坐骨神经和排肠肌之间有神经肌肉接头,相当于突触结构,存在兴奋的传递,B错误;神经发生兴奋时,细胞膜对Na+通透性增加,Na+内流产生动作电位,C正确;由题意知,该标本的神经中枢(脑和脊髓))均被破坏,没有感受器和传入神经,所以仍发挥功能的部分是传出神经和效应器,D正确。
11.植物激素对植物的生长发育至关重要,下列叙述正确的是
A.新鲜的小青菜中脱落酸含量相对较高
B.暗室中培育的豆芽中含有多种植物激素
C.猕猴桃果实中通常含有一定量的萘乙酸
D.自然成熟的葡萄中不含有细胞分裂素和生长素
【答案】B
【解析】新鲜的小青菜中脱落酸含量相对较低,A错误;植物的生命活动是多种激素相互作用、共同调节的结果,据此可推测暗室中培育的豆芽中含有多种植物激素,B正确;萘乙酸是人工合成的植物生长调节剂,不是植物自身合成的物质,所以猕猴桃果实中没有萘乙酸,C错误;自然成熟的葡萄中也会含有细胞分裂素和生长素,只是含量少而已,D错误。
12.杜鹃鸟不会孵卵,在繁殖期,雌杜鹃能够在10s内将白己的卵产入苍头燕雀等的巢内、并衔走其一至多个卵,杜鹃鸟的卵则由苍头燕雀孵化并喂养,以下说法不正确的是
A.雌杜鹃鸟衔走卵更有利于自身卵的孵化
B.分析可知杜鹃鸟与苍头燕雀间呈共生关系
C.杜鹃鸟与苍头燕雀相互选择,协同进化
D.杜鹃鸟幼鸟与苍头燕雀幼鸟的食物种类相同
【答案】B
【解析】雌杜鹃鸟衔走卵可以减少卵之间的竞争,有利于自身卵的孵化,A正确;共生是指两种不同生物之间所形成的紧密互利关系,杜鹃鸟和苍头燕之间没有形成互利关系,不存在共生关系,B错误;杜鹃鸟和苍头燕不属于同种生物,可以相互选择,共同进化,C正确;杜鹃鸟幼鸟与苍头燕雀幼鸟的食物种类相同,这样才可以由苍头燕雀喂食,D正确。
13.胃幽门螺旋杆菌(Hp)是主要寄生在人体胃幽门部位的致病菌。尿素呼气实验是目前诊断Hp感染最准确的方法,受试者口服13C标记的尿素胶囊后,尿素在Hp产生的脲酶作用下会分解为NH3和13CO2,通过测定受试者吹出的气体是否含有13C作出判断。下列叙述正确的是
A.Hp的脲酶在核糖体上合成,并经内质网和高尔基体加工
B.Hp的脲酶在肠消化液的作用下空间结构可能会改变
C.感染者呼出的13CO2产生于人体细胞有氧呼吸的第二阶段
D.Hp具有细胞壁,细胞分裂过程中在细胞中央会形成细胞板
【答案】B
【解析】胃幽门螺旋杆菌(Hp)为原核生物,没有内质网和高尔基体,A错误;胃部的pH约为1.5,为酸性环境,而小肠内的pH约为8.0-9.0,胃幽门螺旋杆菌(Hp)是主要寄生在人体胃幽门部位的致病菌,说明Hp产生的脲酶适宜的pH约为1.5,在肠消化液的碱性环境中空间结构可能会改变,B正确;感染者呼出的13CO2是幽门螺旋杆菌细胞产生的脲酶将人体中的尿素水解产生的,不是人体细胞有氧呼吸的第二阶段产生的,C错误;胃幽门螺旋杆菌(Hp)是原核生物,分裂方式是二分裂,细胞分裂时不形成细胞板,D错误。
14.某植物的花色由一对等位基因A、a控制(基因A控制红色素的合成,A对a为不完全显性),叶形由另一对等位基因B、b控制。纯合红花圆叶植株和纯合白花尖叶植株杂交,无论正、反交,F1均表现为粉红花尖叶,F1随机交配得F2,F2的表现型及比例为红花圆叶∶粉红花尖叶∶白花尖叶=1∶2∶1。不考虑交叉互换,下列叙述正确的是
A.控制花色和叶形的两对等位基因的遗传遵循自由组合定律
B.无法判断叶形基因是位于常染色体上还是X染色体上
C.F1粉红花尖叶的相关基因在染色体上的分布有两种情况
D.F1与F2中的白花尖叶个体杂交,子代有2种表现型
【答案】D
【解析】F1(AaBb)自交后代的性状分离比是1∶2∶1,不符合9∶3∶3∶1的比例,说明控制花色和叶形的两对等位基因的遗传不遵循自由组合定律,A错误;纯合双亲正反交,F1的表现型均表现为粉红花尖叶(结果相同),说明基因A、a和B、b均位于常染色体上,B错误;由分析可知,A、a与B、b这两对等位基因位于一对同源染色体上,若A和B连锁,则AaBb自交后代的基因型及比例是1AABB、2AaBb、1aabb,表现型及比例为红花尖叶∶粉红花尖叶∶白花圆叶=1∶2∶1,与题意不符;若A和b基因连锁,则F1(AaBb)随机交配,F2的基因型为1AAbb、2AaBb、1aaBB,表现型及比例为红花圆叶∶粉红花尖叶∶白花尖叶=1∶2∶1,符合题意,因此F1粉红花尖叶的相关基因在染色体上的分布只有1种情况,即A和b基因连锁,a和B连锁,C错误;由C选项可知,基因A和b连锁在一条染色体上,基因a和B连锁在另一条染色体上,F1(AaBb)随机交配,F2的基因型为1AAbb、2AaBb、1aaBB,表现型及比例为红花圆叶∶粉红花尖叶∶白花尖叶=1∶2∶1,则F1(Ab/aB)与F2中的白花尖叶(aB/aB)个体杂交,子代基因型为AaBb(粉红花尖叶)、aaBB(白花尖叶),有2种表现型,D正确。
15.2020年2月中科院生物物理研究所揭示了一种精细的DNA复制起始位点的识别调控机制。该研究发现,含有组蛋白变体H2A.Z的核小体(染色体的基本组成单位)能够通过直接结合甲基化酶SUV420H1,促进核小体上的组蛋白H4的第二十位氨基酸发生二甲基化修饰。而带有二甲基化修饰的H2A.Z核小体能进一步招募复制起始位点识别蛋白ORC1,从而帮助DNA复制起始位点的识别。下列叙述错误的是
A.核小体的主要组成成分是DNA和蛋白质
B.一个DNA分子上只可能含有一个组蛋白变体H2A.Z的核小体
C.开发抑制甲基化酶SUV420H1活性的药物,可以用作肿瘤的治疗
D.在T细胞中破坏该调控机制后,T细胞的免疫激活也会受到抑制
【答案】B
【解析】染色体的主要组成成分是DNA和蛋白质,核小体是染色体的基本组成单位,其主要组成成分是DNA和蛋白质,A正确;基因是有遗传效应的DNA片段,一个DNA分子上存在很多个基因,因此一个DNA分子上可能含有多个组蛋白变体H2A.Z的核小体,B错误;开发抑制甲基化酶SUV420H1活性的药物,能抑制DNA复制,因而可以用作肿瘤的治疗,C正确;在T细胞中破坏该调控机制后,能抑制DNA复制,T细胞的增殖受阻,导致免疫激活受到抑制,D正确。
16.桑基鱼塘是种桑、养蚕及池塘养鱼相结合的一种生产经营模式。在池梗上或池塘附近种植桑树,以桑叶养蚕,以蚕沙、蚕蛹等作鱼饵料,以塘泥作为桑树肥料,达到鱼、蚕、桑兼收的效果。下列有关说法正确的是
A.该生态系统中人的作用非常关键,人是该生态系统的基石
B.流经鱼塘生态系统的总能量等于鱼塘中生产者固定的太阳能
C.蚕沙中的能量属于桑树同化量中流向分解者的一部分
D.桑基鱼塘能实现对能量的多级利用,从而大大提高能量的传递效率
【答案】C
【解析】人是消费者,而生产者才是生态系统的基石,A错误;鱼塘是人工生态系统,流经鱼塘生态系统的总能量等于生产者固定的太阳能和人工输入的能量,B错误;蚕沙中的能量是蚕未同化的能量,属于桑树同化量中流向分解者的一部分,C正确;桑基鱼塘能实现对能量的多级利用,但不能提高能量的传递效率,D错误。
二、非选择题:共60分。第17~20题为必考题,考生都必须作答。第21~22题为选考题,考生根据要求作答。
(一)必考题:共48分。
17.为了探究光照对小麦光合作用的影响,研究小组将小麦的盆栽苗随机均分成甲、乙两组,甲组自然光照,乙组给予一定程度的遮光。在其他条件相同且适宜条件下培养一段时间后,测定结果如图所示。请回答下列问题:
(1)小麦细胞产生O2的场所是__________,释放的O2来自于________(填“H2O”或“CO2”)。
(2)在农业生产中常常会对农作物进行松土透气,其目的是___________________________。
(3)该实验中__________组是实验组。12点时,乙组净光合速率高于甲组,主要原因是____________________________________________。
(4)研究表明,乙组小麦光合作用强度不同于甲组是由环境素引起的,而遗传物质未发生改变。请以该组小麦种子为材料,设计实验进行验证,要求简要写出实验思路和预期结果。_________________________________________________________________。
【答案】(1)叶绿体类囊体薄膜 H2O
(2)促进植物根部的有氧呼吸,有利于植物对无机盐离子的吸收
(3)乙组 乙组遮阴,蒸腾作用减弱,光合午休现象不明显(CO2吸收量大)
(4)播种乙组小麦产生的种子,得到的盆栽苗按照甲组的条件培养相同时间,测定各时间点净光合速率的相对值,若得到的曲线与甲组的相同,则能验证这一结论
【解析】(1)光合作用的光反应产生O2,释放的O2来自于水的光解。(2)在农业生产中常常会对农作物进行松土透气,其目的是促进植物根部的有氧呼吸,有利于植物对无机盐离子的吸收,有利于植物生长壮大。(3)该实验中,甲组为正常光照,而乙组为给予一定程度的遮光,即乙组为实验组,甲组为对照组。12点时,温度较高,而乙组净光合速率高于甲组,是因为乙组遮阴,蒸腾作用减弱,光合午休现象不明显;而甲组正常光照,蒸腾作用较强,光合午休现象较为明显。(4)根据对照原则和单一变量原则,实验设计思路及预期结果为:播种乙组小麦产生的种子,得到的盆栽苗按照甲组的条件培养相同时间,测定各时间点净光合速率的相对值,若得到的曲线与甲组的相同,则能验证这一结论。
18.多项研究表明“肾为先天之本”,肾阳不足会引起大脑单胺类神经递质(去甲肾上腺素、5-羟色胺、多巴胺、肾上腺素等)含量降低和下丘脑-垂体-肾上腺轴(HPA轴)功能紊乱,从而诱发抑郁症,严重危害人类身心健康。请回答下列问题:
(1)在HPA轴中下丘脑可分泌促肾上腺素皮质激素释放激素(CRH)作用于垂体,促使垂体分泌________,垂体分泌的物质又促使肾上腺皮质分泌相应皮质激素,从而让人产生快感,保持情绪愉悦,该过程中肾上腺皮质激素的分泌属于_________调节。
(2)肾上腺髓质能分泌肾上腺素,肾上腺素能作用于心脏,从而使心率加速。在这个过程中心脏是肾上腺素作用的__________,肾上腺素起作用后即被_________,心率恢复。
(3)在反射弧中,兴奋沿神经纤维上传导的方向是___________(单向的、双向的),在突触处单向传递的原因是________________________________。
(4)神经递质发挥作用后,会迅速被降解或回收进细胞。若抑郁症与大脑单胺类神经递质的浓度相对不足有关,则_____________________(至少两点)可作为治疗抑郁症的方案。
【答案】(1)促肾上腺皮质激素 分级调节
(2)靶器官 灭活
(3)单向的 神经递质只存在于突触小泡中,只能由突触前膜释放作用于突触后膜
(4)用药物抑制突触间隙中单胺类神经递质的降解;阻滞细胞对单胺类神经递质的回收
【解析】(1)结合题意可知,肾上腺相关激素的分泌存在分级调节,类比甲状腺激素的分级调节可得出相关过程:在HPA轴中下丘脑可分泌促肾上腺素皮质激素释放激素(CRH)作用于垂体,促使垂体分泌促肾上腺皮质激素,垂体分泌的物质又促使肾上腺皮质分泌相应皮质激素,从而让人产生快感,保持情绪愉悦;该过程中肾上腺皮质激素的分泌属于分级调节。(2)肾上腺髓质能分泌肾上腺素,肾上腺素能作用于心脏,从而使心率加速,故在这个过程中心脏是肾上腺素作用的靶器官;肾上腺素属于激素,激素的作用特点是一经与靶细胞结合并起作用后即被灭活。(3)在反射弧中,兴奋沿神经纤维上传导的方向是单向的;在突触处单向传递的原因是神经递质只存在于突触小泡,只能由突触前膜释放,作用于突触后膜。(4)结合题干信息“神经递质发挥作用后,会迅速被降解或回收进细胞”,而抑郁症与大脑单胺类神经递质的浓度相对不足有关,则可用药物抑制突触间隙中单胺类神经递质的降解;阻滞细胞对单胺类神经递质的回收可作为治疗抑郁症的方案。
19.我国南方某国家湿地公园总面积9.35km2,其中湖泊湿地面积达6.77km2,该湿地以湖泊湿地为主体,同时还包括森林沼泽湿地、草本沼泽湿地及内陆岩溶洞穴水系等多种湿地类型。成立以来,湿地的生物多样性与鸟类栖息地得到有效保护,这里已经成为南方的观鸟天堂、湿地生态科普教育基地,充分发挥了湿地公园的多种功能。请回答下列问题
(1)湿地公园含有的群落不同,区别不同群落的重要特征是__________。虽然有生活污水的排入,但是湿地生态系统仍能保持相对稳定,说明湿地生态系统具有较强的_________稳定性。
(2)湿地生态科普教育基地的建立体现了生物多样性的________价值。若在该湖泊湿地中建立一个“莲藕生态养鱼塘”,则管理员需清除池塘中大型肉食性鱼类,从能量流动的角度分析,其目的是________________________________________________________________。
(3)要调查湿地内某种鸟类的种群密度,常采用标志重捕法,原因是___________________。随着湿地生态的恢复,其自我调节能力逐渐增强,原因是___________________________。
【答案】(1)物种组成 抵抗力
(2)直接 调整生态系统中能量流动的方向,缩短食物链的长度,减少能量的消耗,使能量持续流向对人类最有益的部分
(3)鸟类的活动能力强,活动范围广 物种丰富度不断提高,营养结构愈发复杂
【解析】(1)区别不同群落的重要特征是物种组成。湿地生态系统的物种丰富度高,抵抗力稳定性高。(2)湿地生态科普教育基地的建立是直接应用,体现了生物多样性的直接价值。管理员清除池塘中大型肉食性鱼类,其目的是调整生态系统中能量流动的方向,缩短食物链的长度,减少能量的消耗,使能量持续流向对人类最有益的部分。(3)鸟类的活动能力强,活动范围广,常采用标志重捕法调查种群密度。随着湿地生态的恢复,物种丰富度不断提高,营养结构愈发复杂,该生态系统的自我调节能力逐渐增强。
20.果蝇体色的灰身和黑身是一对相对性状,由等位基因A、a控制。为研究其遗传特点,用相关品系的果蝇进行了杂交实验,如下表所示。回答下列问题:
(1)通过杂交组合____________,可以确定果蝇体色性状中_______为显性。
(2)根据现有两个杂交组合的实验数据还不能确定A和a是位于常染色体上还是X染色体上,请任选一个杂交组合写出遗传图解和必要文字解释其原因。________________________。
(3)若要进一步确定A、a基因位于常染色体上还是位于X染色体上,可以对现有数据进一步统计分析,简述统计分析的方法和预期的结果。____________________________。
【答案】(1)① 灰身
(2)
(3)方法:统计组合①的子代中灰身和黑身果蝇的雌雄比例。
预期结果:若灰身和黑身果蝇中雌雄比例均为1∶1,则A、a基因位于常染色体上;若黑身果蝇仅有雄性(或灰身和黑身果蝇中雌雄比例不同),则A、a基因位于X染色体上
【解析】(1)根据表中杂交组合①,双亲均为灰身,子代发生性状分离,灰身∶黑身=3∶1,可以推断出灰身为显性,黑身为隐形。(2)根据现有两个杂交组合的实验数据还不能确定A和a是位于常染色体上还是X染色体上,选择亲本杂交后,子代的位于常染色体和X染色体上表现出的性状要不同,方能证明。可以选择灰身♂×黑身♀,若基因位于常染色体上,亲本基因型为Aa♂×aa♀,子代基因型为Aa♂∶Aa♀∶aa♂∶aa♀=1∶1∶1∶1,表现型为灰身♂∶灰身♀∶黑身♂∶黑身♀=1∶1∶1∶1;若基因位于X染色体上,亲本基因型为XAY♂×XaXa♀,子代基因型为XAXa♂∶XaY♀=1∶1,表现型为灰身♀∶黑身♂=1∶1,可以证明具体位于常染色体上还是X染色体上;还可以选择灰身♂×灰身♀,若基因位于常染色体上,亲本基因型为Aa♂×Aa♀,子代基因型为AA♂∶AA♀∶Aa♂∶Aa♀∶aa♂∶aa♀=1∶1∶2∶2∶1∶1,表现型为灰身♂∶灰身♀∶黑身♂∶黑身♀=3∶3∶1∶1;若基因位于X染色体上,亲本基因型为XAY♂×XAXa♀,子代基因型为XAXA♀∶XAXa♀∶XAY♂∶XaY♂=1∶1∶1∶1,表现型为灰身♀∶灰身♂∶黑身♂=2∶1∶1,可以证明具体位于常染色体上还是X染色体上。遗传图如下:
(3)统计实验结果主要是看雌雄个体间的体色比例。方法:统计组合①的子代中灰身和黑身果蝇的雌雄比例。预期结果:若灰身和黑身果蝇中雌雄比例均为1∶1,则A、a基因位于常染色体上;若黑身果蝇仅有雄性(或灰身和黑身果蝇中雌雄比例不同),则A、a基因位于X染色体上。
(二)选考题:共12分。请考生从2道题中任选一题作答。如果多做,则按所做的第一题计分。
21.【选修1:生物技术实践】(12分)
我国酿酒技术历史悠久,许多古籍有所记载。《唐书》记载,“葡萄酒,西域有之……及破高昌……京中始识其味。”《史记·大宛列传》记载,“宛左右以蒲陶(即葡萄)为酒,富人藏酒至万馀石,久者数十岁不败。”回答下列问题:
(1)葡萄酒的制作需要以酵母菌为菌种,其异化作用类型是________。酵母菌与醋酸菌在细胞结构上的主要区别是醋酸菌________________________。
(2)使用血细胞计数板对活菌种进行计数,取1ml菌体培养液并适当稀释(稀释样液的无菌水中加入几滴台盼蓝染液),显微镜下观察计数,只计_______(填“被”或“不被”)染成蓝色的菌体。
(3)家庭酿造葡萄酒,时间最好选在9或10月份,原因是________________________,酵母菌主要来自________________。在酿酒过程中,会出现“先来水后来酒”的现象,产生水的生理过程及所处的阶段是________________ ,是否有酒精产生,可以用________________(试剂)检测。
(4)如果发酵装置中混入醋酸菌,在果酒发酵旺盛期间发酵液中________(填“有”或“没有”)醋酸产生,原因是________________________。
【答案】(1)兼性厌氧型 无以核膜为界限的细胞核
(2)不被
(3)此时的环境温度适宜酵母菌的生长繁殖 附着在葡萄皮上的野生型酵母菌 有氧呼吸第三阶段 (酸性)重铬酸钾
(4)没有 醋酸菌进行有氧呼吸,无法适应果酒发酵时缺氧的环境
【解析】(1)葡萄酒的制作需要以酵母菌为菌种,其异化作用类型是兼性厌氧型,即既能进行有氧呼吸,也能进行无氧呼吸(酒精发酵)。酵母菌为单细胞真菌,为真核生物,而醋酸菌是原核生物,二者在细胞结构上的主要区别是醋酸菌没有核膜包被的细胞核。(2)使用血细胞计数板对活菌种进行计数,取1ml菌体培养液并适当稀释(稀释样液的无菌水中加入几滴台盼蓝染液),由于细胞膜具有选择透过性,活菌不被台盼蓝染色,因此,在显微镜下观察计数,只计不被染成蓝色的菌体即为活菌数。(3)家庭酿造葡萄酒,时间最好选在9或10月份,因为此时的环境温度适宜酵母菌的生长繁殖,发酵过程利用的酵母菌主要来自附着在葡萄皮上的野生型酵母菌。在酿酒过程中,会出现“先来水后来酒”的现象,其中水是在酵母菌有氧呼吸的第三阶段产生的 ,酒精是酵母菌无氧呼吸的产物,是否有酒精产生,可以用(酸性)重铬酸钾检测,检测表现出灰绿色,意味着有酒精生成。(4)如果发酵装置中混入醋酸菌,在果酒发酵旺盛期间发酵液中没有醋酸产生,因为醋酸菌是严格的需氧型微生物,在缺氧环境中无法生长繁殖,即醋酸菌不适应果酒发酵时缺氧的环境。
22.【选修3:现代生物科技专题】(12分)
科学家将细胞毒素与能特异性识别肿瘤抗原的单克隆抗体结合,制成了抗体-药物偶联物(ADC),实现了对肿瘤细胞的选择性杀伤,机理见下图,回答下列问题∶
(1)制备单克隆抗体时,获得的杂交瘤细胞需进行______________培养和抗体检测,抗体检测的原理是__________________________。
(2)ADC中,抗体的作用是__________________________(答出两点即可)。除细胞毒素外,图中的物质C还可以是________________________(答出两点即可)。
(3)图中细胞A为_______,结构B为一种细胞器,在细胞A中的作用是__________________。
(4)除ADC外,单克隆抗体在临床上的应用还有______________________(答出两点即可)。
【答案】(1)克隆化培养 抗体与抗原特异性结合
(2)与肿瘤细胞特异性结合,将物质C带到肿瘤细胞 ATP酶抑制剂,秋水仙素
(3)肿瘤细胞 水解抗体,释放出物质C
(4)作为诊断试剂;单独使用治疗疾病
【解析】(1)进行单克隆抗体制备过程中,在特定的选择培养基上筛选出融合的杂交瘤细胞,该杂交瘤细胞需要既能大量繁殖又能产生专一性抗体,故对杂交瘤细胞进行克隆化培养和抗体检测,抗体检测的原理是抗体能特异性识别结合抗原。(2)ADC具有导向作用,能将物质C定向带到肿瘤细胞所在位置,另外由图可知抗体可与肿瘤细胞特异性结合。与细胞毒素具有相似作用的物质C还可以是ATP酶抑制剂和秋水仙素,分别在抑制细胞代谢和细胞分裂与ADC偶联。(3)由图可知细胞A被抗体识别并结合,所以是肿瘤细胞,B是溶酶体,其功能是分解从外界进入细胞内的物质,也消化自身局部的细胞质或细胞器,即清除外来病原微生物等异物及衰老损伤的细胞器,故在细胞A中的作用是水解抗体,释放出物质C。(4)单克隆抗体还有其他应用,如作为诊断试剂,准确识别各种抗原物质的细微差异,并跟一定抗原发生特异性结合,具有准确、简易、快速的特点,单克隆抗体还可以用于治疗疾病和运载药物,主要用于癌症治疗。
杂交组合
亲代表现型
子代的表现型及其比例
①
灰身♀×灰身♂
灰身∶黑身=3∶1
②
灰身♀×黑身♂
灰身♀∶灰身♂∶黑身♀∶黑身♂=1∶1∶1∶1
相关试卷
这是一份(新高考)高考考前冲刺卷生物(一)(2份打包,解析版+原卷版,可预览),文件包含新高考高考考前冲刺卷生物一原卷版doc、新高考高考考前冲刺卷生物一解析版doc等2份试卷配套教学资源,其中试卷共15页, 欢迎下载使用。
这是一份(新高考)高考考前冲刺卷生物(五)(2份打包,解析版+原卷版,可预览),文件包含新高考高考考前冲刺卷生物五原卷版doc、新高考高考考前冲刺卷生物五解析版doc等2份试卷配套教学资源,其中试卷共18页, 欢迎下载使用。
这是一份(新高考)高考考前冲刺卷生物(十五)(2份打包,解析版+原卷版,可预览),文件包含新高考高考考前冲刺卷生物十五原卷版doc、新高考高考考前冲刺卷生物十五解析版doc等2份试卷配套教学资源,其中试卷共18页, 欢迎下载使用。

