


- 沪教版化学九上 第1章 开启化学之门 试卷 试卷 2 次下载
- 沪教版化学九上 第3章 物质构成的奥秘 试卷 试卷 2 次下载
- 沪教版化学九上 第4章 认识化学变化 试卷 试卷 4 次下载
- 沪教版化学九上 第5章 金属的冶炼与利用 试卷 试卷 1 次下载
- 沪教版化学九上 第1章综合检测 试卷 6 次下载
沪教版化学九上 第2章 身边的化学物质 试卷
展开第2章测试题
(总分:100分 时间:90分钟)
一、选择题(本题包括15小题,每小题2分,共30分。每小题只有1个选项符合题意)
1.下列各组物质中,不属于同种物质的是( )
A.水和冰 B.二氧化碳和干冰 C.冰和干冰 D.氧气和液氧
2.空气是一种宝贵的自然资源,下列气体不可直接从空气中分离获得的是( )
A.用作医疗急救的氧气 B.用作焊接保护气的稀有气体
C.用作食品防腐剂的氮气 D.用作清洁燃料的氢气
3.下列关于氧气的说法正确的是( )
A.氧气极易溶于水 B.食物腐败不需要氧气
C.铁在氧气中燃烧生成三氧化二铁 D.物质在空气中燃烧不如在氧气中剧烈
4.下列对物质在氧气中燃烧现象的描述正确的是( )
A.红磷:大量白雾 B.木炭:产生二氧化碳气体
C.铁丝:火星四射 D.蜡烛:淡蓝色火焰
5.自然界的水因含有许多杂质而需要净化。下列操作中不能使水得到净化的是( )
A.蒸馏 B.活性炭吸附 C.加入肥皂水 D.过滤
6.下图是实验室氧气的制备、收集、验满、验证性质的操作,其中正确的是( )
A.制备 B.收集 C.验满 D.验证性质
7.关于催化剂的说法错误的是( )
A.在过氧化氢溶液中加入二氧化锰能生成更多的氧气
B.在化学反应后催化剂的化学性质不会改变
C.化学反应前后催化剂的质量不会发生改变
D.过氧化氢不加入二氧化锰也能分解出氧气
8.在下列变化中,既不属于化合反应,也不属于分解反应的是( )
A.碳+氧气 二氧化碳 B.石蜡+氧气 二氧化碳+水
C.氧化汞 汞+氧气 D.镁+氧气 氧化镁
9.下列不属于缓慢氧化的是( )
A.动物呼吸 B.苹果腐烂 C.镁条燃烧 D.钢铁生锈
10.下列关于电解水实验的叙述正确的是( )
A.实验说明水是由氢气和氧气组成的
B.电解水时氢原子和氧原子被破坏
C.电解器正、负两极端产生气体的体积比约为1︰2
D.检验氢气的纯度时,没有听到响声说明已经纯净了
11.集气瓶中装满某气体,可能是下列气体中的一种:①二氧化碳 ②氧气 ③空气 ④氮气。将燃着的木条伸入瓶中,火焰立即熄灭,则该瓶气体可能是( )
A.①或② B.②或③ C.①或④ D.③或④
12.实验室制二氧化碳时,向盛有石灰石的锥形瓶中加入酸后,过一会儿石灰石表面几乎无气泡产生,其原因是( )
A.没有加热 B.锥形瓶上的橡皮塞漏气
C.加入的酸是稀硫酸 D.没有用玻璃棒搅拌反应物
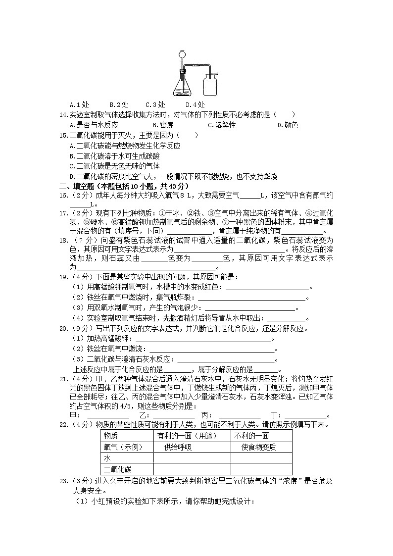
13.如图是实验室制取二氧化碳的装置,其中的错误有( )
A.1处 B.2处 C.3处 D.4处
14.实验室制取气体选择收集方法时,对气体的下列性质不必考虑的是( )
A.是否与水反应 B.密度 C.溶解性 D.颜色
15.二氧化碳能用于灭火,主要是因为( )
A.二氧化碳能与燃烧物发生化学反应
B.二氧化碳溶于水可生成碳酸
C.二氧化碳是无色无味的气体
D.二氧化碳的密度比空气大,一般情况下既不能燃烧,也不支持燃烧
二、填空题(本题包括10小题,共43分)
16.(2分)成年人每分钟大约吸入氧气8 L,大致需要空气 L,该空气中含有氮气约 ______L。
17.(2分)现有下列七种物质:①干冰、②铁、③空气中分离出来的稀有气体、④过氧化氢、⑤硬水、⑥高锰酸钾加热制氧气后的剩余物、⑦一种黑色的固体粉末,其中肯定属于混合物的有(填序号,下同) ,肯定属于纯净物的有 。
18.(7分)向盛有紫色石蕊试液的试管中通入适量的二氧化碳,紫色石蕊试液变为 色,其原因可用文字表达式表示为 。将反应后的溶液加热,则石蕊又由 色变为 色,其原因可用文字表达式表示 为 。
19.(4分)下面是某些实验中出现的问题,其原因可能是:
(1)用高锰酸钾制氧气时,水槽中的水变成红色:________________________。
(2)铁丝在氧气中燃烧时,集气瓶炸裂:_______________________________。
(3)用双氧水制氧气时,产生的气泡很少:__________________________。
(4)实验室制取氧气结束时,先撤酒精灯后将导管从水中取出:___________。
20.(9分)写出下列反应的文字表达式,并判断它们是化合反应,还是分解反应。
(1)加热高锰酸钾: 。
(2)铁丝在氧气中燃烧: 。
(3)二氧化碳与澄清石灰水反应: 。
上述反应中属于化合反应的是 ,属于分解反应的是 。
21.(4分)甲、乙两种气体混合后通入澄清石灰水中,石灰水无明显变化;将灼热至发红光的黑色固体丁放到上述混合气体中,丁燃烧生成新的气体丙,丁熄灭后,测知甲气体已全部耗尽;往乙、丙的混合气体中加入少量澄清石灰水,石灰水变浑浊。已知乙气体约占空气体积的4/5,则这些物质分别是:
甲: 乙: 丙: 丁: 。
22.(4分)物质的某些性质可能有利于人类,也可能不利于人类。请仿照示例填写下表。
物质 | 有利的一面(用途) | 不利的一面 |
氧气(示例) | 供给呼吸 | 使食物变质 |
水 |
|
|
二氧化碳 |
|
|
23.(3分)进入久未开启的地窖前要大致判断地窖里二氧化碳气体的“浓度”是否危及人身安全。
(1)小红预设的实验如下表所示,请你帮助她完成设计:
小红的方法 | 可能看到的现象 | 她的判断 |
一只小气球,充有空气后扎住口,放入地窖中 |
| 不能进入地窖 |
将点燃的蜡烛带到地窖里 |
|
(2)小刚想用打开的手电筒代替点燃的蜡烛,他的做法是否可行?理由是 。
24.(6分)2015年3月22日是第二十三届“世界水日”。水与人类生活和生产密切相关。请完成以下空格:
(1)自然界中的水都不是纯水,要吸附水中的异味,可用 。
(2)欲除去水中不溶性杂质,需进行 操作。
(3)生活中为降低水的硬度并杀灭水中的病原生物,可采用的方法是 。
(4)如图所示是水的电解实验,试管甲中收集的气体是 。
(5)下列反应中,不能用来确定水由氢、氧元素组成的是 (填字母,下同)。
a.氢气和氧气反应 b.电解水
c.氢气和氯气反应 d.氢气和氧化铜反应
(6)节约用水、防止水污染应成为我们的自觉行动,下列有关叙述不正确的是 。
a.生活中养成良好的用水习惯,尽可能利用每一滴水
b.工业废水经过处理达标后再排放
c.水体污染会危害人体健康
d.大量使用农药、化肥,不会造成水体污染
25.(3分)如图所示为过滤装置,根据实验回答下列问题:
(1)写出标号仪器的名称:a 。
(2)“过滤”操作的要点可概括为“一贴、二低、三靠”,其中“二低”的含义是 ;滤液液面低于滤纸边缘。
(3)过滤后发现滤液仍然浑浊,可能的原因是 (答出一点即可)。
三、实验探究题(本题包括3小题,共27分)
26.(7分)实验室制取气体是初中重要的一项实验,结合下列实验装置图回答有关问题:
Ⅰ Ⅱ Ⅲ Ⅳ Ⅴ
(1)装置Ⅰ是加热固体的装置,指出其中的错误: 。
(2)写出加热氯酸钾和二氧化锰混合物制取氧气的文字表达式: 。
(3)使用装置Ⅱ前要检验其气密性,你的操作方法是 。
(4)实验室制取二氧化碳所选择的发生装置为_________________(填装置序号) 。
(5)实验室制取氢气、氧气、二氧化碳等气体时,既能用装置Ⅳ,又能用装置Ⅴ收集的气体有___________;用装置Ⅲ排空气法收集氧气,则气体应从 (填“a”或“b”) 端进入。
27.(3分)甲同学把过氧化氢溶液与氧化铁粉末混合,发现有大量气泡产生。他猜想氧化铁可能是过氧化氢溶液分解的催化剂,决定探究一番。请你一起参与,并填写下列空白。
【猜想】氧化铁能作为过氧化氢溶液分解的催化剂。
【实验验证】甲同学依次设计了三个实验:
实验一:取一定量的过氧化氢溶液于试管中,观察到有极少量气泡产生,伸入带火星的木条,没有复燃。说明过氧化氢溶液常温下缓慢分解。
实验二:在实验一的试管中加入W g 氧化铁粉末,有大量气泡产生,然后伸入带火星的木条,木条复燃。说明__________________。
实验三:待反应结束后,将试管里的不溶物滤出,并洗涤、干燥、称量,固体质量仍为W g。说明____________________________________________。
【实验结论】甲同学认为,氧化铁粉末可以作为过氧化氢分解的催化剂。
【反思评价】乙同学认为要证明甲同学的结论正确,仅做这三个实验还不充分,需要再补充一个探究实验。探究氧化铁的____________________在化学反应前后没有变化。
28.(9分)有三瓶没有标签的无色气体,只知它们分别是氧气、氮气和二氧化碳气体。请设计一个实验方案将它们区分开来,并将实验操作、预期现象及结论填写在下表中:
实验操作 | 预期现象 | 结论 |
|
|
|
29.(8分)在一次实验课上,各小组同学用在不同地点找来的小石块与稀盐酸反应制取二氧化碳。此反应的文字表达式为 。
小明发现,相邻小组气体产生的速率比自己小组的快。小明将这一情况报告老师,老师鼓励他们对此问题共同探究。
【提出问题】影响二氧化碳气体产生速率的因素是什么?
【作出猜想】①不同地点石块中碳酸钙含量不同;
②所用盐酸的溶质质量分数不同;
③还可能是 。
【设计实验】 验证猜想①是否成立,要设计的实验:分别取大小相同、质量相同、 的石块,加入 、浓度相同的稀盐酸进行实验。
【交流讨论】实验中可以通过观察气泡产生的剧烈程度,粗略地比较反应速率。若要做到精确比较,应该测量的实验数据是 。
【拓展延伸】上述实验中,小明采用了控制变量的研究方法。用此方法探究“催化剂对用过氧化氢溶液制取氧气的反应速率的影响”时,需要控制不变的因素有过氧化氢溶液的浓度、 、 (答出两点即可)。
第2章测试题
参考答案
一、选择题(本题包括15小题,每小题2分,共30分。每小题只有1个选项符合题意)
1.C 2.D 3.D 4.C 5.C 6.A 7.A 8.B 9.C 10.C
11.C 12.C 13.C 14.D 15.D
二、填空题(本题包括10小题,共43分)
16.(2分)38.1(或40) 30.1(或32)
17.(2分)③⑤⑥ ①②④
18.(7分)红 二氧化碳+水→碳酸 红 紫 碳酸 二氧化碳+水
19.(4分)(1)试管口没有放棉花球 (2)未在瓶底放少量水或细沙 (3)未加催化剂
(4)水倒吸引起试管破裂
20.(9分)(1)高锰酸钾 锰酸钾+二氧化锰+氧气
(2)铁+氧气 四氧化三铁
(3)氢氧化钙+二氧化碳 碳酸钙+水
21.(4分)氧气 氮气 二氧化碳 碳
22.(4分)供人类饮用 洪水淹没庄稼、建筑物 制作碳酸饮料、光合作用、灭火 温室效应
23.(3分)(1)小气球悬浮在空中或放不进地窖中或放入地窖中后上浮 蜡烛熄灭
(2)不可行。手电筒能否发光与二氧化碳无关
24.(6分)(1)活性炭 (2)过滤 (3)煮沸 (4)氧气 (5)c (6)d
25.(3分)(1)铁架台 (2)滤纸边缘低于漏斗边缘
(3)滤纸破损或承接滤液的烧杯不干净等
三、实验探究题(本题包括3小题,共27分)
26.(7分)(1)试管口向上倾斜
(2)氯酸钾 氯酸钾 +氧气
(3)用弹簧夹夹紧导管上的橡皮管,向长颈漏斗中注入水,若长颈漏斗中的水面高于锥形瓶且不再下降,则不漏气 (4)Ⅱ (5)氢气 a
27.(3分)实验二:氧化铁能加快过氧化氢反应速率,使其迅速产生氧气 实验三:反应前后氧化铁质量不变
【反思评价】化学性质
28.(9分)(答案合理即可)
将燃着的木条分别伸入三个集气瓶中 | 其中一瓶使燃着的木条燃烧更旺;另两瓶中木条立即熄灭) | 使燃着的木条燃烧更旺的是氧气 |
在剩余两瓶气体中分别加入适量澄清石灰水,盖上玻璃片,振荡 | 其中一瓶石灰水变浑浊;另一瓶无明显现象 | 能使石灰水变浑浊的是二氧化碳;另一瓶是氮气 |
29.(8分)碳酸钙+盐酸→氯化钙+水+二氧化碳 石块大小不同(或石块质量不同、盐酸质量不同) 不同地点 质量相同 相同时间内收集二氧化碳气体的体积(或收集相同体积二氧化碳所需的时间 温度 过氧化氢溶液的质量等