





2021年高考生物真题与模拟题分类训练专题05细胞的分化、衰老、凋亡及癌变(2份打包,含解析+原卷版,可预览)
展开
这是一份2021年高考生物真题与模拟题分类训练专题05细胞的分化、衰老、凋亡及癌变(2份打包,含解析+原卷版,可预览),文件包含2021年高考生物真题与模拟题分类训练专题05细胞的分化衰老凋亡及癌变含解析doc、2021年高考生物真题与模拟题分类训练专题05细胞的分化衰老凋亡及癌变原卷版doc等2份试卷配套教学资源,其中试卷共25页, 欢迎下载使用。
专题05 细胞的分化、衰老、凋亡及癌变
1.(1月浙江选考)野生果蝇的复眼由正常眼变成棒眼和超棒眼,是由于某个染色体中发生了如下图所示变化,a、b、c表示该染色体中的不同片段。棒眼和超棒眼的变异类型属于染色体畸变中的( )
A.缺失 B.重复 C.易位 D.倒位
【答案】B
【分析】
染色体畸变是指生物细胞中染色体在数目和结构上发生的变化,包括染色体数目变异和染色体结构变异,其中染色体结构变异是指染色体发生断裂后,在断裂处发生错误连接而导致染色体结构不正常的变异,分为缺失(染色体片段的丢失,引起片段上所带基因随之丢失)、重复(染色体上增加了某个相同片段)、倒位(一个染色体上的某个片段的正常排列顺序发生180°颠倒)、易位(染色体的某一片段移接到另一非同源染色体上)4种类型。
【详解】
分析图示可知,与正常眼相比,棒眼的该染色体上b片段重复了一个,超棒眼的该染色体上b片段重复了两个,因此棒眼和超棒眼的变异类型属于染色体结构变异中的重复,即染色体上增加了某个相同片段。因此B正确,ACD错误。
故选B。
2.(1月浙江选考)现建立“动物精原细胞(2n=4)有丝分裂和减数分裂过程”模型。1个精原细胞(假定DNA中的P元素都为32P,其它分子不含32P)在不含32P的培养液中正常培养,分裂为2个子细胞,其中1个子细胞发育为细胞①。细胞①和②的染色体组成如图所示,H(h)、R(r)是其中的两对基因,细胞②和③处于相同的分裂时期。下列叙述正确的是( )
A.细胞①形成过程中没有发生基因重组
B.细胞②中最多有两条染色体含有32P
C.细胞②和细胞③中含有32P的染色体数相等
D.细胞④~⑦中含32P的核DNA分子数可能分别是2、1、1、1
【答案】D
【分析】
图中细胞①中同源染色体发生联会,细胞处于减数第一次分裂前期;细胞②不含同源染色体,且着丝点已经分裂,染色体分布在两极,细胞②处于减数第二次分裂后期;细胞②和③处于相同的分裂时期,细胞③处于减数第二次分裂后期;细胞④~⑦都是精细胞;细胞①发生了交叉互换和基因突变。
【详解】
A、图中细胞①处于减数第一次分裂前期,分析细胞①中基因组成可知,发生了交叉互换,即发生了基因重组,A错误;
B、根据DNA分子半保留复制,1个精原细胞(DNA中的P元素都为32P),在不含32P的培养液中正常培养,经过一次有丝分裂产生的子细胞中每条染色体中的DNA分子一条链含32P和另一链不含32P。该子细胞经过减数第一次分裂前的间期复制,形成的细胞①中每条染色体,只有一条单体的DNA分子一条链含有含32P(共4条染色单体含有32P),细胞①形成细胞②会发生同源染色体分离,正常情况下,细胞②有两条染色体含有32P(分布在非同源染色体上,),但根据图可知,H所在的染色体发生过交叉互换,很有可能H和h所在染色体都含有32P,因此细胞②中最多有3条染色体含有32P,B错误;
C、根据B项分析可知,正常情况下,细胞②和③中各有两条染色体含有32P(分布在非同源染色体上),但由于细胞①中发生了H和h的互换,而发生互换的染色单体上不确定是否含有32P,故细胞②和细胞③中含有32P的染色体数可能相等也可能不相等,C错误;
D、如果细胞②的H和R所在染色体含有32P,且细胞②中h所在染色体含有32P,则r在染色体不含有32P,因此形成的细胞④含有32P的核DNA分子数为2个,形成的细胞⑤含有32P的核DNA分子数为1个,由于细胞③的基因型为Hhrr(h为互换的片段),h所在的染色体与其中一个r所在染色体含有32P(H和另一个r所在染色体不含32P),如果含有32P的2条染色体不在同一极,则形成的细胞⑥和⑦都含32P的核DNA分子数为1个,D正确。
故选D。
3.(全国乙卷高考真题)果蝇体细胞含有8条染色体。下列关于果蝇体细胞有丝分裂的叙述,错误的是( )
A.在间期,DNA进行半保留复制,形成16个DNA分子
B.在前期,每条染色体由2条染色单体组成,含2个DNA分子
C.在中期,8条染色体的着丝点排列在赤道板上,易于观察染色体
D.在后期,成对的同源染色体分开,细胞中有16条染色体
【答案】D
【分析】
1、有丝分裂过程:(1)间期:进行DNA的复制和有关蛋白质的合成;(2)前期:核膜、核仁逐渐解体消失,出现纺锤体和染色体;(3)中期:染色体形态固定、数目清晰,着丝点排列在赤道板上;(4)后期:着丝点分裂,姐妹染色单体分开成为染色体,并均匀地移向两极;(5)末期:核膜、核仁重建、纺锤体和染色体消失。
2、染色体、染色单体、DNA变化特点(体细胞染色体为2N):(1)染色体数目变化:后期加倍(4N),平时不变(2N);(2)核DNA含量变化:间期加倍(2N→4N),末期还原(2N);(3)染色单体数目变化:间期出现(0→4N),前期出现(4N),后期消失(4N→0),存在时数目同DNA。
【详解】
A、已知果蝇体细胞含有8条染色体,每条染色体上有1个DNA分子,共8个DNA分子,在间期,DNA进行半保留复制,形成16个DNA分子,A正确;
B、间期染色体已经复制,故在前期每条染色体由2条染色单体组成,含2个DNA分子,B正确;
C、在中期,8条染色体的着丝点排列在赤道板上,此时染色体形态固定、数目清晰,易于观察染色体,C正确;
D、有丝分裂后期,着丝点分裂,姐妹染色单体分开,染色体数目加倍,由8条变成16条,同源染色体不分离,D错误。
故选D。
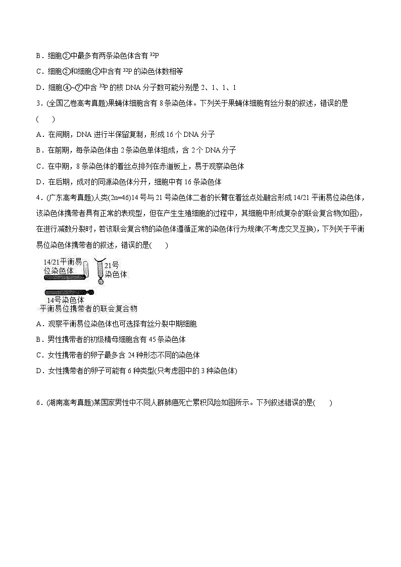
4.(广东高考真题)人类(2n=46)14号与21号染色体二者的长臂在着丝点处融合形成14/21平衡易位染色体,该染色体携带者具有正常的表现型,但在产生生殖细胞的过程中,其细胞中形成复杂的联会复合物(如图),在进行减数分裂时,若该联会复合物的染色体遵循正常的染色体行为规律(不考虑交叉互换),下列关于平衡易位染色体携带者的叙述,错误的是( )
A.观察平衡易位染色体也可选择有丝分裂中期细胞
B.男性携带者的初级精母细胞含有45条染色体
C.女性携带者的卵子最多含24种形态不同的染色体
D.女性携带者的卵子可能有6种类型(只考虑图中的3种染色体)
【答案】C
【分析】
染色体变异是指染色体结构和数目的改变。染色体结构的变异主要有缺失、重复、倒位、易位四种类型。染色体数目变异可以分为两类:一类是细胞内个别染色体的增加或减少,另一类是细胞内染色体数目以染色体组的形式成倍地增加或减少。
【详解】
A、14/21平衡易位染色体,是通过染色体易位形成,属于染色体变异,可通过显微镜观察染色体形态观察14/21平衡易位染色体,而有丝分裂中期染色体形态固定,故观察平衡易位染色体也可选择有丝分裂中期细胞,A正确;
B、题干信息可知,14/21平衡易位染色体,由14号和21号两条染色体融合成一条染色体,故男性携带者的初级精母细胞含有45条染色体,B正确;
C、由于发生14/21平衡易位染色体,该女性卵母细胞中含有45条染色体,经过减数分裂该女性携带者的卵子最多含23种形态不同的染色体,C错误;
D、女性携带者的卵子可能有6种类型(只考虑图6中的3种染色体)分别是:①含有14、21号染色体的正常卵细胞、②含有14/21平衡易位染色体的卵细胞、③含有14/21平衡易位染色体和21号染色体的卵细胞、④含有14号染色体的卵细胞、⑤14/21平衡易位染色体和14号染色体的卵细胞、⑥含有21号染色体的卵细胞,D正确。
故选C。
【点睛】
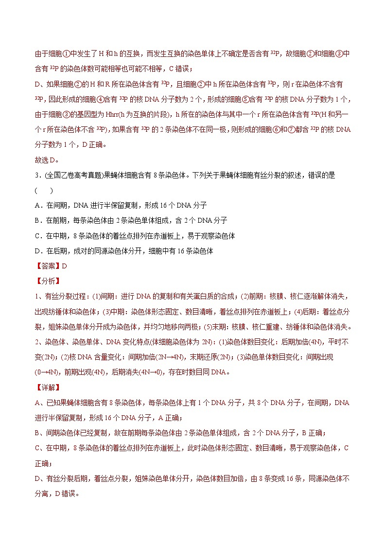
6.(湖南高考真题)某国家男性中不同人群肺癌死亡累积风险如图所示。下列叙述错误的是( )
A.长期吸烟的男性人群中,年龄越大,肺癌死亡累积风险越高
B.烟草中含有多种化学致癌因子,不吸烟或越早戒烟,肺癌死亡累积风险越低
C.肺部细胞中原癌基因执行生理功能时,细胞生长和分裂失控
D.肺部细胞癌变后,癌细胞彼此之间黏着性降低,易在体内分散和转移
【答案】C
【分析】
1、与正常细胞相比,癌细胞具有以下特征:在适宜的条件下,癌细胞能够无限增殖;癌细胞的形态结构发生显著变化;癌细胞的表面发生了变化。
2、人类和动物细胞的染色体上存在着与癌有关的基因:原癌基因和抑癌基因。原癌基因主要负责调节细胞周期,控制细胞生长和分裂的进程;抑癌基因主要阻止细胞不正常的增殖。
【详解】
A、据图分析可知,长期吸烟的男性人群中,不吸烟、30岁戒烟、50岁戒烟、长期吸烟的男性随年龄的增大,肺癌死亡累积风险依次升高,即年龄越大,肺癌死亡累积风险越高,A正确;
B、据图分析可知,不吸烟或越早戒烟,肺癌死亡累积风险越低,B正确;
C、原癌基因主要负责调节细胞周期,控制细胞生长和分裂的进程,原癌基因突变后可能导致细胞生长和分裂失控,C错误;
D、肺部细胞癌变后,由于细胞膜上的糖蛋白等物质减少,使得癌细胞彼此之间的黏着性显著降低,容易在体内分散和转移,D正确。
故选C。
【点睛】
7.(1月浙江选考)秀丽新小杆线虫发育过程中某阶段的体细胞有1090个,而发育成熟后体细胞只有959个。体细胞减少的原因是( )
A.细胞凋亡 B.细胞衰老 C.细胞癌变 D.细胞分裂
【答案】A
【分析】
细胞凋亡是由基因决定的细胞编程性死亡的过程。细胞凋亡是生物体正常发育的基础、能维持组织细胞数目的相对稳定、是机体的一种自我保护机制。在成熟的生物体内,细胞的自然更新、被病原体感染的细胞的清除,是通过细胞凋亡完成的。
【详解】
A、细胞凋亡是正常的生命现象,秀丽新小杆线虫个体发育过程中有细胞凋亡发生。秀丽新小杆线虫发育过程中某阶段的体细胞有1090个,而发育成熟后体细胞只有959个,体细胞减少是细胞凋亡导致的,A正确;
B、细胞衰老会导致细胞大小和形态改变,但细胞数目不会减少,衰老细胞的清除是通过细胞凋亡实现的,B错误;
C、癌变的细胞会导致细胞具有无限增殖的能力,导致细胞数目增多而非减少,C错误;
D、细胞分裂会导致细胞数目增多而非减少,D错误。
故选A。
8.(广东高考真题)研究表明,激活某种蛋白激酶PKR,可诱导被病毒感染的细胞发生凋亡。下列叙述正确的是( )
A.上述病毒感染的细胞凋亡后其功能可恢复
B.上述病毒感染细胞的凋亡不是程序性死亡
C.上述病毒感染细胞的凋亡过程不受基因控制
D.PKR激活剂可作为潜在的抗病毒药物加以研究
【答案】D
【分析】
细胞凋亡是由基因决定的细胞自动结束生命的过程,又称细胞编程性死亡。细胞凋亡是生物体正常发育的基础、能维持组织细胞数目的相对稳定、是机体的一种自我保护机制。在成熟的生物体内,细胞的自然更新、被病原体感染的细胞的清除,也是通过细胞凋亡完成的。
【详解】
A、被病毒感染的细胞凋亡后,丧失其功能且不可恢复,A错误;
B、细胞凋亡是由基因决定的细胞自动结束生命的过程,是程序性死亡,B错误;
C、细胞凋亡是由基因决定的细胞自动结束生命的过程,受基因控制,C错误;
D、由题意可知,激活蛋白激酶PKR,可诱导被病毒感染的细胞发生凋亡,故PKR激活剂可作为潜在的抗病毒药物加以研究,D正确。
故选D。
9.(河北高考真题)关于细胞生命历程的叙述,错误的是( )
A.细胞凋亡过程中不需要新合成蛋白质
B.清除细胞内过多的自由基有助于延缓细胞衰老
C.紫外线照射导致的DNA损伤是皮肤癌发生的原因之一
D.已分化的动物体细跑的细胞核仍具有全能性
【答案】A
【分析】
1、细胞凋亡是指由基因决定的细胞自动结束生命的过程,是严格由遗传机制决定的程序性调控,是一种程序性死亡;
2、体内产生的自由基是导致细胞衰老的重要原因之一;
3、紫外线是物理致癌因子,长期暴露在过强的紫外线下会导致细胞癌变;
4、细胞的全能性是指细胞经分裂和分化后,仍具有产生完整有机体或分化成其他各种细胞的潜能和特性。
【详解】
A、细胞凋亡是指由基因决定的细胞自动结束生命的过程,细胞凋亡过程中有控制凋亡的基因表达,需要新合成蛋白质,A错误;
B、在生命活动中,细胞会产生自由基,自由基会攻击和破坏细胞内各种执行正常功能的生物分子,导致细胞衰老,所以清除细胞内过多的自由基有助于延缓细胞衰老,B正确;
C、细胞癌变的原因是原癌基因和抑癌基因发生突变,紫外线是一种物理致癌因子,紫外线照射会导致DNA损伤,引起基因突变,导致细胞癌变,是皮肤癌发生的原因之一,C正确;
D、克隆羊“多莉”的诞生、以及我国科学家于2017年获得的世界上首批体细胞克隆猴“中中”和“华华”,就是将体细胞移植到去核的卵细胞中培育成的,说明已分化的动物体细胞的细胞核仍具有全能性,D正确。
故选A。
1.(2020·河北邯郸高三开学考试)骨髓干细胞在--定体外条件下可以分化成为胰岛B细胞,是治疗糖尿病的理想干细胞来源。下列相关叙述错误的是( )
A.在骨髓干细胞增殖过程中,染色体先复制后均分
B.骨髓干细胞由于部分基因丢失而分化为胰岛B细胞
C.骨髓干细胞中的某些原癌基因和抑癌基因均可以表达
D.在受到辐射时,骨髓干细胞比胰岛B细胞易发生癌变
【答案】B
【解析】
【分析】
关于“细胞分化”,考生可以从以下几方面把握:
(1)细胞分化是指在个体发育中,由一个或一种细胞增殖产生的后代,在形态,结构和生理功能上发生稳定性差异的过程。
(2)细胞分化的特点:普遍性、稳定性、不可逆性。
(3)细胞分化的实质:基因的选择性表达。
(4)细胞分化的结果:使细胞的种类增多,功能趋于专门化。
【详解】
A、骨髓干细胞增殖的方式是有丝分裂,其过程是亲代细胞的染色体经过复制之后,精确地平均分配到两个子细胞中,A正确;
B、细胞分化的本质是基因的选择性表达,其内的遗传物质没有发生改变,B错误;
C、原癌基因主要负责调节细胞周期,抑癌基因主要是阻止细胞不正常的增殖,因此在骨髓干细胞增殖时,某些原癌基因和抑癌基因均可以表达,C正确;
D、骨髓干细胞是具有分裂和分化能力的细胞,在受到辐射时,骨髓干细胞比胰岛B细胞(高度分化细胞)更易发生癌变,D正确。
故选B。
2.(2020·湖北蔡甸汉阳一中高三一模)如图为细胞通过自噬作用清除衰老线粒体的过程,下列相关叙述错误的是( )
A.自噬前体来源于内质网,吞噬衰老线粒体的过程体现了膜的流动性
B.自噬体具双层膜结构,其中降解线粒体的水解酶在溶酶体中合成
C.自噬体的形成需借助于膜的流动性,这一过程需要消耗能量
D.细胞凋亡和细胞衰老的过程中,细胞的自噬作用可能增强
【答案】B
【解析】
【分析】
分析题图:细胞内由内质网形成一个双膜的杯形结构,衰老的细胞器从杯口进入,杯形结构形成双膜的小泡,后其与溶酶体结合,自噬溶酶体内的物质被水解后,其产物的去向是排出细胞或在细胞内被利用。
【详解】
A、由图可知,自噬前体来源于内质网,吞噬衰老线粒体的过程体现了膜的流动性,A正确;
B、自噬体具双层膜结构,其中降解线粒体的水解酶在核糖体上合成,B错误;
C、自噬体的形成需借助于膜的流动性,这一过程需要消耗能量,C正确;
D、细胞凋亡和细胞衰老的过程中,需要分解一下衰老的细胞器,故细胞的自噬作用可能增强,D正确。
故选B。
3.(2020·江西省万载中学高二开学考试)如图为细胞的生命历程图,其中甲~辛表示相关生理过程。下列描述中正确的是( )
A.乙过程中细胞分化改变了细胞的遗传信息
B.丙过程的发生与原癌基因和抑癌基因的突变有关
C.丁过程与基因表达有关,只发生在胚胎发育过程中
D.己过程中细胞内水分减少,细胞核体积变小
【答案】B
【解析】
【分析】
【详解】
A、图中甲是细胞分裂,乙是细胞分化,细胞分化过程中遗传信息不变,A错误;
B、丙是细胞癌变,原癌基因和抑癌基因的突变引发细胞癌变,B正确;
C、丁过程是细胞凋亡,可发生于个体发育的全过程中,C错误;
D、己过程为细胞衰老,衰老细胞内水分减少,细胞核体积变大,D错误。
故选B。
【点睛】
本题考查细胞的生命历程的相关知识,意在考查考生能理解所学知识的要点,把握知识间的内在联系,形成知识网络的能力。
4.(2020·湖南高三其他)下列关于人体细胞的分化、衰老、凋亡和癌变的叙述,正确的是( )
A.神经细胞和小肠上皮细胞中mRNA的种类完全不相同,但核DNA相同
B.效应T细胞使靶细胞裂解死亡属于细胞凋亡
C.衰老细胞中细胞膜的通透性改变,各种酶的活性都降低
D.癌细胞的细胞膜上糖蛋白增加,易扩散转移
【答案】B
【解析】
【分析】
细胞分化是个体发育中,由一个或一种细胞增殖产生的后代,在形态、结构和生理功能上发生稳定性差异的过程,细胞分化的实质是基因的选择性表达。衰老细胞的特征:细胞内水分减少,细胞萎缩,体积变小,但细胞核体积增大,染色质固缩,染色加深;细胞膜通透性功能改变,物质运输功能降低;细胞色素随着细胞衰老逐渐累积;多种酶的活性降低,呼吸速度减慢,新陈代谢减慢。细胞凋亡是由基因控制的细胞自动结束生命的过程。癌细胞的主要特征:能够无限增殖;形态结构发生显著变化;由于细胞膜上的糖蛋白等物质减少,使得癌细胞的黏着性显著降低,容易在体内分散和转移。
【详解】
A、神经细胞和小肠上皮细胞是细胞分化的结果,细胞分化是基因的选择性表达,不同的体细胞中mRNA
的种类不完全相同,但核DNA相同,A错误;
B、效应T细胞使靶细胞裂解死亡属于细胞凋亡,细胞凋亡能够维持内部环境的稳定,以及抵御外界各种因素的干扰,B正确;
C、衰老细胞中细胞膜的通透性改变,多种酶的活性都降低,但有的酶如溶酶体中的水解酶的活性可能增强,
C错误;
D、癌细胞的细胞膜上糖蛋白减少,易扩散转移,D错误。
故选B。
5.(2020·湖北高三月考)中山大学颜光美教授课题组研究发现,天然病毒Ml能选择性地感染并杀伤肝癌、直肠癌等多种体外培养的癌细胞,对正常细胞无毒副作用。其主要机理是Ml的选择性攻击依赖于对ZAP蛋白缺失的识别,而人类的癌细胞广泛缺乏ZAP蛋白。下列叙述错误的是
A.原癌基因和抑癌基因发生突变会导致癌细胞的产生
B.ZAP蛋白是由天然病毒Ml的遗传物质在癌细胞中控制合成的
C.癌细胞膜上的糖蛋白等物质减少使得其容易在体内分散和转移
D.正常细胞有ZAP蛋白可能是天然病毒Ml对其无毒副作用的原因
【答案】B
【解析】
【分析】
细胞癌变的根本原因是基因突变。人类癌细胞缺乏ZAP蛋白,天然病毒Ml能识别ZAP蛋白缺失的癌细胞,进而感染并杀伤癌细胞,不伤害正常细胞。
【详解】
原癌基因负责调控正常的细胞周期,抑癌基因可以抑制细胞不正常的增殖,发生突变会导致癌细胞的产生,A正确;ZAP蛋白是正常细胞中的基因控制合成的,B错误;癌细胞膜上的糖蛋白等物质减少使得其容易在体内分散和转移,C正确;Ml的选择性攻击依赖于对ZAP蛋白缺失的识别,而人类的癌细胞广泛缺乏ZAP蛋白,故正常细胞有ZAP蛋白可能是天然病毒Ml对其无毒副作用的原因,D正确。故选B。
6.(2020·江西临川一中月考)下列有关细胞生命历程的叙述错误的是( )
A.紫外线及其他射线通过损伤细胞内的DNA分子导致细胞癌变
B.个体发育过程中细胞的分裂、分化和凋亡对于生物体都是有积极意义的
C.在细胞衰老的过程中,细胞的生理状态和化学反应都会发生复杂的变化
D.细胞分裂存在于个体发育的整个生命过程中细胞分化仅发生于胚胎发育阶段
【答案】D
【解析】
【分析】
1、细胞分化是指在个体发育中,由一个或一种细胞增殖产生的后代,在形态,结构和生理功能上发生稳定性差异的过程.细胞分化的实质:基因的选择性表达。
2、细胞癌变的根本原因是原癌基因和抑癌基因发生基因突变.癌细胞的主要特征:无限增殖;形态结构发生显著改变;细胞表面发生变化。
3、衰老细胞的特征:(1)细胞内水分减少,细胞萎缩,体积变小,但细胞核体积增大,染色质固缩,染色加深;(2)细胞膜通透性功能改变,物质运输功能降低;(3)细胞色素随着细胞衰老逐渐累积;(4)有些酶的活性降低;(5)呼吸速度减慢,新陈代谢减慢。
【详解】
A、紫外线及其他射线通过损伤细胞内的DNA分子导致细胞癌变,A正确;
B、个体发育过程中细胞的分裂、分化和凋亡对于生物体都是有积极意义的,B正确;
C、在细胞衰老的过程中,细胞的生理状态和化学反应都会发生复杂的变化,C正确;
D、细胞分裂和细胞分化都存在于个体发育整个生命过程中,D错误。
故选D。
7.(2020·福建省武平县第一中学月考)研究发现,线粒体中存在一种促进细胞凋亡的关键蛋白(Smac)。当线粒体接收到释放该“关键蛋白”的凋亡信号X时,就会将它释放到线粒体外与抑制凋亡蛋白(IAPS)结合,解除IAPS的作用从而促进细胞凋亡。下列有关叙述正确的是( )
A.当细胞感染某种病原体时,信号X可能会加强
B.Smac一定是由线粒体中的DNA转录合成的
C.IAPS可用作肿瘤治疗药物
D.Smac与IAPs反应加强将导致细胞中溶酶体活动减弱
【答案】A
【解析】
【分析】
细胞凋亡是由基因决定的细胞自动结束生命的过程,在成熟的生物体中,细胞的自然更新、被病原体感染的细胞的清除都是通过细胞凋亡完成的。由题干信息可知,凋亡信号X能作用于线粒体,使其释放Smac,与线粒体外的IAPS结合,解除IAPS的抑制凋亡作用,从而促进细胞凋亡。
【详解】
A、在成熟的生物体中,被病原体感染的细胞的清除是通过细胞凋亡完成的,因此当细胞感染某种病原体时,信号X可能会加强,促进线粒体释放Smac,进而促进细胞凋亡,A正确;
B、细胞中的线粒体具有半自主性,其内的DNA只能控制合成其部分的蛋白质,Smac也可能是由核基因控制合成后运输至线粒体内储存的,B错误;
C、由题干信息可知,抑制凋亡蛋白(IAPS)能抑制细胞凋亡,而肿瘤治疗药物需要促进肿瘤细胞的凋亡以清除肿瘤细胞,因此IAPS不能用作肿瘤治疗药物,而Smac可用作肿瘤治疗药物,C错误;
D、Smac与IAPs反应加强,会促进细胞凋亡,导致细胞内溶酶体活动增强,D错误。
故选A。
8.(2020·合肥一六八中学月考)脊椎动物胚胎发育中产生了过量的运动神经元,它们竞争肌细胞所分泌的神经生长因子,只有接受了足够量神经生长因子的神经元才能生存,并与靶细胞建立连接,其他的则发生凋亡。下列叙述正确的是 ( )
A.脊椎动物细胞凋亡仅发生在胚胎发育时期
B.一个存活的神经元只能与一个靶细胞建立连接
C.神经元凋亡是不受环境影响的细胞自动死亡
D.神经元凋亡是由基因控制的编程性死亡
【答案】D
【解析】
【分析】
细胞凋亡是指为维持内环境稳定,由基因控制的细胞自主的有序的死亡。
【详解】
A、脊椎动物的细胞凋亡发生在个体发育的全过程,A错误;
B、一个存活的神经元可以通过轴突分支与一个或一个以上的靶细胞建立连接,B错误;
C、细胞凋亡是由基因控制的细胞自动结束生命的过程,该过程涉及到与凋亡相关的基因的表达,而基因的表达受环境影响,C错误;
D、由于细胞凋亡受到严格的由遗传机制决定的程序性调控,所以也常常被称为编程性死亡,D项正确。
故选D。
9.(2020·琼山·海南中学高三月考)在细胞的生命历程中,会出现分化、衰老等现象。下列叙述正确的是( )
A.造血干细胞能增殖分化产生红细胞、白细胞和血小板,体现了细胞的全能性
B.衰老细胞的细胞核体积会增大,但新陈代谢的速率减慢
C.凋亡细胞中,各种酶的活性都显著降低
D.癌细胞和正常体细胞相比,遗传物质不一定改变
【答案】B
【解析】
【分析】
细胞的全能性是指已经分化的细胞仍然具有发育成完整个体的潜能;衰老细胞的特征:细胞内水分减少,细胞萎缩,体积变小,但细胞核体积增大,染色质固缩,染色加深;细胞膜通透性功能改变,物质运输功能降低;细胞色素随着细胞衰老逐渐累积;有些酶的活性降低;呼吸速度减慢,新陈代谢减慢;癌变的原因有外因和内因.外因是致癌因子,包括物理致癌因子、化学致癌因子和病毒致癌因子.内因是原癌基因和抑癌基因发生基因突变。
【详解】
A、造血干细胞能增殖分化产生红细胞、白细胞和血小板,但没有形成完整个体,因此不能说明造血干细胞具有细胞全能性,A错误;
B、衰老细胞的细胞核体积增大,新陈代谢速率减慢,B正确;
C、凋亡细胞中,与凋亡有关的酶的活性比较高,C错误;
D、癌细胞是基因突变形成的,遗传物质一定发生了改变,D错误。
故选B。
10.(2020·云南五华昆明一中高三月考)细胞凋亡是细胞自动结束生命的过程,下图表示某动物细胞受到调控凋亡的过程。
(注:图中的核酸内切酶,能切割DNA分子形成片段;蛋白酶,能选择性地切割某些蛋白质)
回答下列问题。
(1)细胞膜表面受体与调亡诱导因素结合,体现了细胞膜具有______的功能。
(2)核酸内切酶作用于DNA分子中的_______键,形成DNA片段,使正常基因失去功能不能表达。蛋白酶能破坏特定出白质中的_____键,形成多肽片段,使蛋白质失活。细胞中凋亡基因指导蛋白质的合成最终通过______(填细胞器名称)来实现。
(3)图中所示的吞噬作用,是指一些特化的细胞,如吞噬细胞________损伤、衰老的细胞的过程。与分解凋亡细胞密切相关的细胞器是______________。
【答案】信息交流 磷酸二酯 肽 核糖体 摄取和处理 溶酶体
【解析】
【分析】
细胞凋亡过程受基因控制,通过凋亡基因的表达,使细胞发生程序性死亡,它是一种主动的细胞死亡过程,对生物的生长发育起重要作用;首先凋亡诱导因子与细胞膜上的受体结合,发出凋亡信息,激活细胞中的凋亡基因,执行细胞凋亡,凋亡细胞最后变成小泡被吞噬细胞吞噬,并在细胞内完成分解。
【详解】
(1)细胞膜上受体的化学本质是糖蛋白,具有识别作用,受体的存在体现了细胞膜具有息交流的功能。
(2)核酸内切酶破坏DNA分子的磷酸二酯键,从而形成DNA片段,使正常基因失去功能。蛋白酶能够破坏特定蛋白质中的肽键,从而形成多肽片段,导致蛋白质失活。蛋白质的合成场所是核糖体。
(3)吞噬细胞能够摄取和处理损伤、衰老的细胞。溶酶体含有多种水解酶,与凋亡细胞分解密切相关的细胞器是溶酶体。
【点睛】
本题考查细胞凋亡机制及胞吞等相关知识,意在考查学生分析问题和解决问题的能力,难度不大。
11.(2020·沈阳市法库县高级中学月考)如图是与细胞增殖和分化有关的图解,回答下列问题。
(1)图中A表示的是_____过程,B表示_____过程。
(2)图中e能合成血红蛋白,则b、c、d都_____(填“含有”或“不含有”)血红蛋白基因。
(3)若b为人体衰老细胞,则细胞内_____活性降低进而导致黑色素减少。
(4)d细胞若是癌细胞,则癌变的根本原因是_____。
【答案】细胞增殖 细胞分化 含有 酪氨酸酶 原癌基因和抑癌基因发生基因突变
【解析】
【分析】
分析题图:图示是与细胞增殖和分化有关的图解,其中A表示细胞增殖,该过程会使细胞数目增多,但细胞种类不变;B表示细胞分化过程,该过程会导致细胞种类增多,但不会增加细胞数目。
【详解】
(1)甲图中A、B分别是细胞数目增多和形态改变,说明其分别是细胞增殖和细胞分化。
(2)不同细胞功能不同的内因是基因的选择性表达,血红蛋白基因只在红细胞中才表达,在其他细胞中控制合成血红蛋白的遗传信息处于关闭状态,但都含有血红蛋白基因。
(3)细胞衰老后,则细胞内酪氨酸酶活性降低进而导致黑色素减少。
(4)d细胞若是癌细胞,则癌变的根本原因是原癌基因和抑癌基因发生基因突变。
【点睛】
本题结合图解,考查细胞增殖和细胞分化的相关知识,要求考生识记细胞分化的概念,掌握细胞分化的实质;识记细胞有丝分裂不同时期的特点,能准确判断图中细胞的分裂方式及所处的时期。
12.(2020·全国高三期中)脑缺血会引起局部脑神经缺氧导致轻度受损,甚至造成脑神经细胞死亡而产生不可逆损伤,最终导致患者永久性残疾甚至死亡。骨髓基质细胞(M)是存在于骨髓中具有多种分化潜能的干细胞,它可以诱导生成心肌细胞、成骨细胞和神经细胞等。运用干细胞疗法有可能实现对缺血坏死神经结构与功能的修复和重建,将成为缺血性脑损伤治疗的有效策略。
(1)脑缺血所导致的神经细胞死亡不属于_____________(选填细胞凋亡或细胞坏死)。
(2)干细胞是指动物和人体内少数保留__________________________ 能力的细胞。
(3)研究发现,M的线粒体可转移到缺氧损伤脑神经细胞(N)中,实现细胞供能机制的修复。为进一步探究M的线粒体转移对N的影响,进行了如下实验。
分组
第1组
第2组
第3组
处理方法
用含有M线粒体的培养基对N进行培养
用不含M线粒体的培养基对N进行培养
用不含M线粒体的培养基对 ? 进行培养
①第3组为正常对照组,请将实验补充完整:________________。
②检测得到各组神经细胞内的ATP水平相对值如图。
由图分析比较可知,第1组神经细胞内ATP水平____________正常水平,第2组在实验中起___________作用。
③综合上述研究资料和实验结果,推测M对脑缺血损伤后恢复的可能作用机制___________________。
【答案】细胞凋亡 分裂和分化 正常(或未受损)的脑神经细胞 高于(或多于或大于) 对照 M的线粒体可转移到脑缺血神经细胞中,增加损伤细胞中线粒体数量,使有氧呼吸加强产生更多ATP,为损伤细胞修复提供充足的能量
【解析】
【分析】
1、干细胞的概念:动物和人体内保留着少量具有分裂和分化能力的细胞。
2、探究实验需要遵循对照原则和单一变量原则。
3、分析柱形图:第1组神经细胞内ATP水平高于第2组,说明M的线粒体转移可提高N的ATP水平。
【详解】
:(1)细胞凋亡是由基因决定的细胞自动结束生命的过程,而细胞坏死是由外界不利因素引起的细胞被动死亡,因此脑缺血所导致的神经细胞死亡属于细胞坏死。
(2)干细胞的主要特点有分裂能力强,全能性高,具有分化成多种细胞甚至完整个体的潜能。M可通过增殖来增加细胞的数量,通过分化来增加细胞的种类。
(3)该实验的目的是探究M的线粒体转移对N的影响,该实验的自变量是培养基是否含有M线粒体以及脑神经细胞是否正常。①第3组为正常对照组,则培养的应该是正常脑神经细胞。②第3组的ATP水平属于正常水平,则第1组神经细胞内ATP水平高于正常水平;第2组在实验中起对照作用。③根据上述实验可知M的线粒体转移可提高缺氧损伤脑神经细胞(N)的ATP水平,由此可推测M对脑缺血损伤后恢复的可能作用机制为:M的线粒体可转移到脑缺血神经细胞中,增加损伤细胞中线粒体数量,使有氧呼吸加强产生更多ATP,为损伤细胞修复提供充足的能量。
【点睛】
本题结合图表,考查干细胞的研究进展和应用,要求考生识记干细胞的概念及特点,识记细胞凋亡的概念,掌握细胞凋亡与细胞坏死的区别;明确实验的目的,能根据探究实验的原则完善实验步骤,并能分析结果得出实验结论,属于考纲识记和理解层次的考查。
相关试卷
这是一份高中生物高考专题05 细胞的分化、衰老、凋亡及癌变-2021年高考真题和模拟题生物分项汇编(原卷版),共7页。
这是一份高中生物高考专题05 细胞的分化、衰老、凋亡及癌变-2021年高考生物真题与模拟题分类训练(学生版),共7页。试卷主要包含了果蝇体细胞含有8条染色体等内容,欢迎下载使用。
这是一份高中生物高考专题05 细胞的分化、衰老、凋亡及癌变-2021年高考生物真题与模拟题分类训练(教师版含解析),共18页。试卷主要包含了果蝇体细胞含有8条染色体等内容,欢迎下载使用。