


所属成套资源:近三年高考生物真题及模拟题分类汇编含解析专题
近三年高考生物真题及模拟题分类汇编05遗传的细胞基础含解析
展开
这是一份近三年高考生物真题及模拟题分类汇编05遗传的细胞基础含解析,共74页。试卷主要包含了单选题,多选题,综合题等内容,欢迎下载使用。
专题05 遗传的细胞基础
一、单选题
1.(2021·河北高考真题)图中①、②和③为三个精原细跑,①和②发生了染色体变异,③为正常细胞。②减数分裂时三条同源染色体中任意两条正常分离,另一条随机移向一极。不考虑其他变异,下列叙述错误的是( )
A.①减数第一次分裂前期两对同源染色体联会
B.②经减数分裂形成的配子有一半正常
C.③减数第一次分裂后期非同源染色体自由组合,最终产生4种基因型配子
D.①和②的变异类型理论上均可以在减数分裂过程中通过光学显微镜观察到
【答案】C
【分析】
1、精原细胞①中有四条染色体,含有A、a、R、r四种基因,对比正常精原细胞③可知,精原细胞①发生了染色体结构变异中的易位,R基因和a基因发生了位置互换;
2、精原细胞②中含有a基因的染色体多了一条,发生了染色体数目变异。
【详解】
A、①细胞中有四条染色体,为两对同源染色体,在减数第一次分裂前期两对同源染色体联会,A正确;
B、②细胞减数分裂时三条同源染色体中任意两条正常分离,另一条随机移向一极,最终产生的配子为1/12AR、1/12Ar、1/12aar、1/12aaR、1/6AaR、1/6Aar、1/6ar、1/6aR,其中正常配子为1/12AR、1/12Ar、1/6ar、1/6aR,刚好占一半,B正确;
C、③细胞减数第一次分裂后期非同源染色体自由组合,最终产生4个配子,2种基因型,为AR、AR、ar、ar或Ar、Ar、aR、aR,C错误;
D、①发生了染色体结构变异中的易位,②发生了染色体数目变异,理论上通过观察染色体的结构和细胞中的染色体数目就可以观察到,D正确。
故选C。
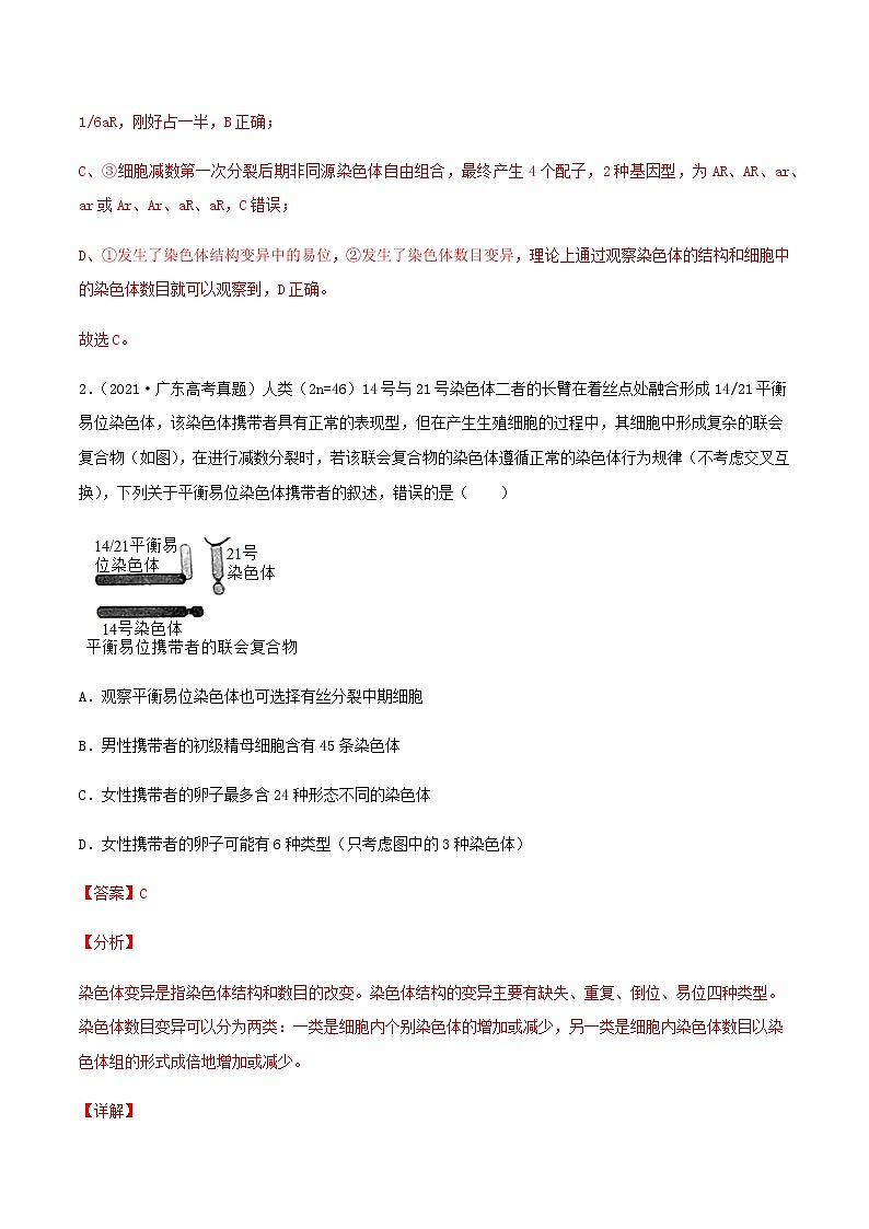
2.(2021·广东高考真题)人类(2n=46)14号与21号染色体二者的长臂在着丝点处融合形成14/21平衡易位染色体,该染色体携带者具有正常的表现型,但在产生生殖细胞的过程中,其细胞中形成复杂的联会复合物(如图),在进行减数分裂时,若该联会复合物的染色体遵循正常的染色体行为规律(不考虑交叉互换),下列关于平衡易位染色体携带者的叙述,错误的是( )
A.观察平衡易位染色体也可选择有丝分裂中期细胞
B.男性携带者的初级精母细胞含有45条染色体
C.女性携带者的卵子最多含24种形态不同的染色体
D.女性携带者的卵子可能有6种类型(只考虑图中的3种染色体)
【答案】C
【分析】
染色体变异是指染色体结构和数目的改变。染色体结构的变异主要有缺失、重复、倒位、易位四种类型。染色体数目变异可以分为两类:一类是细胞内个别染色体的增加或减少,另一类是细胞内染色体数目以染色体组的形式成倍地增加或减少。
【详解】
A、14/21平衡易位染色体,是通过染色体易位形成,属于染色体变异,可通过显微镜观察染色体形态观察14/21平衡易位染色体,而有丝分裂中期染色体形态固定,故观察平衡易位染色体也可选择有丝分裂中期细胞,A正确;
B、题干信息可知,14/21平衡易位染色体,由14号和21号两条染色体融合成一条染色体,故男性携带者的初级精母细胞含有45条染色体,B正确;
C、由于发生14/21平衡易位染色体,该女性卵母细胞中含有45条染色体,经过减数分裂该女性携带者的卵子最多含23种形态不同的染色体,C错误;
D、女性携带者的卵子可能有6种类型(只考虑图6中的3种染色体)分别是:①含有14、21号染色体的正常卵细胞、②含有14/21平衡易位染色体的卵细胞、③含有14/21平衡易位染色体和21号染色体的卵细胞、④含有14号染色体的卵细胞、⑤14/21平衡易位染色体和14号染色体的卵细胞、⑥含有21号染色体的卵细胞,D正确。
故选C。
【点睛】
3.(2021·浙江高考真题)现建立“动物精原细胞(2n=4)有丝分裂和减数分裂过程”模型。1个精原细胞(假定DNA中的P元素都为32P,其它分子不含32P)在不含32P的培养液中正常培养,分裂为2个子细胞,其中1个子细胞发育为细胞①。细胞①和②的染色体组成如图所示,H(h)、R(r)是其中的两对基因,细胞②和③处于相同的分裂时期。下列叙述正确的是( )
A.细胞①形成过程中没有发生基因重组
B.细胞②中最多有两条染色体含有32P
C.细胞②和细胞③中含有32P的染色体数相等
D.细胞④~⑦中含32P的核DNA分子数可能分别是2、1、1、1
【答案】D
【分析】
图中细胞①中同源染色体发生联会,细胞处于减数第一次分裂前期;细胞②不含同源染色体,且着丝点已经分裂,染色体分布在两极,细胞②处于减数第二次分裂后期;细胞②和③处于相同的分裂时期,细胞③处于减数第二次分裂后期;细胞④~⑦都是精细胞;细胞①发生了交叉互换和基因突变。
【详解】
A、图中细胞①处于减数第一次分裂前期,分析细胞①中基因组成可知,发生了交叉互换,即发生了基因重组,A错误;
B、根据DNA分子半保留复制,1个精原细胞(DNA中的P元素都为32P),在不含32P的培养液中正常培养,经过一次有丝分裂产生的子细胞中每条染色体中的DNA分子一条链含32P和另一链不含32P。该子细胞经过减数第一次分裂前的间期复制,形成的细胞①中每条染色体,只有一条单体的DNA分子一条链含有含32P(共4条染色单体含有32P),细胞①形成细胞②会发生同源染色体分离,正常情况下,细胞②有两条染色体含有32P(分布在非同源染色体上,),但根据图可知,H所在的染色体发生过交叉互换,很有可能H和h所在染色体都含有32P,因此细胞②中最多有3条染色体含有32P,B错误;
C、根据B项分析可知,正常情况下,细胞②和③中各有两条染色体含有32P(分布在非同源染色体上),但由于细胞①中发生了H和h的互换,而发生互换的染色单体上不确定是否含有32P,故细胞②和细胞③中含有32P的染色体数可能相等也可能不相等,C错误;
D、如果细胞②的H和R所在染色体含有32P,且细胞②中h所在染色体含有32P,则r在染色体不含有32P,因此形成的细胞④含有32P的核DNA分子数为2个,形成的细胞⑤含有32P的核DNA分子数为1个,由于细胞③的基因型为Hhrr(h为互换的片段),h所在的染色体与其中一个r所在染色体含有32P(H和另一个r所在染色体不含32P),如果含有32P的2条染色体不在同一极,则形成的细胞⑥和⑦都含32P的核DNA分子数为1个,D正确。
故选D。
4.(2020·海南高考真题)某哺乳动物的体细胞染色体数为2n。下列有关该动物精原细胞的叙述,正确的是( )
A.既能进行有丝分裂,又能进行减数分裂
B.分裂过程中的染色体数目不会为n
C.在有丝分裂后期会发生基因重组
D.经过染色体复制产生的初级精母细胞中没有同源染色体
【答案】A
【分析】
有丝分裂过程染色体复制一次,细胞分裂一次,产生的子细胞与亲代的染色体数目相同;减数分裂过程染色体复制一次,细胞分裂两次,产生的子细胞染色体数目是亲代的一半。
基因重组是指在生物体进行有性生殖的过程中,控制不同性状的非等位基因重新组合,包括自由组合型和交叉互换型,发生在减数分裂过程。
【详解】
A、动物的精原细胞能通过有丝分裂增加精原细胞数量,也能通过减数分裂产生精细胞进行生殖,A正确;
B、精原细胞若进行减数分裂,在减数第二次分裂前期、中期和末期,以及产生的子细胞中染色体数目均为n,B错误;
C、在有丝分裂后期不会发生基因重组,基因重组发生在减数第一次分裂过程,C错误;
D、经过染色体复制产生的初级精母细胞中含有同源染色体,减数第一次分裂后期同源染色体分离,产生的次级精母细胞中不含同源染色体,D错误。
故选A。
5.(2020·北京高考真题)如图是雄性哺乳动物体内处于分裂某时期的一个细胞的染色体示意图。相关叙述不正确的是( )
A.该个体的基因型为AaBbDd
B.该细胞正在进行减数分裂
C.该细胞分裂完成后只产生2种基因型的精子
D.A、a和D、d基因的遗传遵循自由组合定律
【答案】C
【分析】
本题主要考查细胞分裂,图示中可观察到正在发生同源染色体的联会,AB和ab所在的同源染色体之间正在发生交叉互换,因此可判定细胞正在进行减数分裂。
【详解】
A、根据细胞图示中的基因分布可以发现,该个体的基因型应该为AaBbDd,A正确;
B、图中显示同源染色体正在联会,且下方的一对同源染色体正在发生交叉互换,可判定该细胞正在进行减数分裂,B正确;
C、图中细胞发生了同源染色体非姐妹染色单体之间的交叉互换,由此可知该细胞分裂完成后可以产生4种配子,C错误;
D、A、a和D、d基因位于非同源染色体上,因此遵循自由组合定律,D正确;
故选C。
6.(2020·天津高考真题)一个基因型为DdTt的精原细胞产生了四个精细胞,其基因与染色体的位置关系见下图。导致该结果最可能的原因是( )
A.基因突变
B.同源染色体非姐妹染色单体交叉互换
C.染色体变异
D.非同源染色体自由组合
【答案】B
【分析】
减数分裂过程:
(1)减数第一次分裂间期:染色体的复制。
(2)减数第一次分裂:①前期:联会,同源染色体上的非姐妹染色单体交叉互换;②中期:同源染色体成对的排列在赤道板上;③后期:同源染色体分离,非同源染色体自由组合;④末期:细胞质分裂。
(3)减数第二次分裂过程:①前期:核膜、核仁逐渐解体消失,出现纺锤体和染色体;②中期:染色体形态固定、数目清晰;③后期:着丝点分裂,姐妹染色单体分开成为染色体,并均匀地移向两极;④末期:核膜、核仁重建、纺锤体和染色体消失。
【详解】
从图中看出一个DdTt的精原细胞产生了DT,Dt,dT和dt四种精子,而正常的减数分裂只能产生四个两种类型的精子,所以最可能的原因是这个精原细胞在减数第一次分裂前期,同源染色体非姐妹染色体单体之间发生了交叉互换,产生四种精子。
故选B。
【点睛】
本题需要考生识记减数分裂的基本过程,结合图中四个细胞的基因型进行分析。
7.(2020·浙江高考真题)若某二倍体高等动物(2n=4)的基因型为DdEe,其1个精原细胞(DNA被32P全部标记)在培养液中培养一段时间,分裂过程中形成的其中1个细胞如图所示,图中细胞有2条染色体DNA含有32P。下列叙述错误的是( )
A.形成图中细胞的过程中发生了基因突变
B.该精原细胞至多形成4种基因型的4个精细胞
C.图中细胞为处于减数第二次分裂后期的次级精母细胞
D.该精原细胞形成图中细胞的过程中至少经历了两次胞质分裂
【答案】B
【分析】
已知该二倍体高等动物体细胞中染色体数量为4,分析图示细胞可知,细胞中含有4个染色体,两两分别移向两极,移向同一极的两条染色体不含染色单体,因此该细胞处于减数第二次分裂后期。
【详解】
A、图示细胞中,分别移向两极的由姐妹染色单体分开形成的两条子染色体上同一位置的基因分别为d和D,且除该基因外染色体形态无其他差异,可推测形成该细胞的过程发生了基因突变,A正确;
B、该精原细胞至多形成3种基因型的4个精细胞,B错误;
C、由分析可知,图中细胞为处于减数第二次分裂后期的次级精母细胞,C正确;
D、由于图中细胞只有2条染色体DNA含有32P,说明该精原细胞至少经过2次DNA复制,则至少经历了一次有丝分裂的胞质分裂和减数第一次分裂的胞质分裂,才形成图示细胞,D正确。
故选B。
8.(2020·浙江高考真题)二倍体高等雄性动物某细胞的部分染色体组成示意图如下,图中①、②表示染色体,a、b、c、d表示染色单体。下列叙述错误的是
A.一个DNA分子复制后形成的两个DNA分子,可存在于a与b中,但不存在于c与d中
B.在减数第一次分裂中期,同源染色体①与②排列在细胞中央的赤道面上
C.在减数第二次分裂后期,2条X染色体会同时存在于一个次级精母细胞中
D.若a与c出现在该细胞产生的一个精子中,则b与d可出现在同时产生的另一精子中
【答案】D
【分析】
分析题图可知,此细胞中含有同源染色体,且同源染色体形成四分体,①、②为同源染色体,a、b为姐妹染色单体,c、d为非姐妹染色单体。
【详解】
A、一个DNA分子复制后形成的两个DNA分子,存在于同一条染色体的两条姐妹染色单体上,所以可存在于a与b中,但不存在于c与d中,A正确;
B、在减数第一次分裂中期,同源染色体排列在细胞中央的赤道面上,B正确;
C、在减数第二次分裂后期,着丝点分裂,姐妹染色单体分开形成两条子染色体,所以2条X染色体会同时存在于一个次级精母细胞中,C正确;
D、若a与c出现在该细胞产生的一个精子中,则b与d不可能出现在同时产生的另一精子中,D错误。
故选D。
【点睛】
在解决减数分裂的相关问题的关键是,需要考生特别铭记:减数第一次分裂进行的是同源染色体的分离,同时非同源染色体自由组合;减数第二次分裂进行的是姐妹染色单体的分离。再结合题图解题即可。
9.(2019·江苏高考真题)下图为初级精母细胞减数分裂时的一对同源染色体示意图,图中1~8表示基因。不考虑突变的情况下,下列叙述正确的是
A.1与2、3、4互为等位基因,与6、7、8互为非等位基因
B.同一个体的精原细胞有丝分裂前期也应含有基因1~8
C.1与3都在减数第一次分裂分离,1与2都在减数第二次分裂分离
D.1分别与6、7、8组合都能形成重组型的配子
【答案】B
【分析】
由图可知,图中为一对同源染色体,1与2、5与6、3与4、7与8为相同基因,1(或2)与3或4可能是等位基因,5(或6)与7或8可能是等位基因。
【详解】
1与2是相同基因,1与3、4可能互为等位基因,1与6、7、8互为非等位基因,A错误;精原细胞有丝分裂前期与其进行减数分裂时形成的初级精母细胞含有的染色体的数目和基因种类、数目均相同,故均含有基因1~8,B正确;若不考虑交叉互换,1与3会在减数第一次分裂的后期随同源染色体的分开而分离,1与2会在减数第二次分裂的后期随姐妹染色单体的分开而分离,若考虑交叉互换,则1与2可能会在减数第一次分裂的后期随同源染色体分开而分离,1与3可能在减数第二次分裂的后期随姐妹染色单体的分开而分离,C错误;1与5在同一条姐妹染色单体上,5与6是相同的基因,因此1与6的组合不能形成重组配子,D错误。故选B。
10.(2019·浙江高考真题)二倍体动物某个精原细胞形成精细胞过程中,依次形成四个不同时期的细胞,其染色体组数和同源染色体对数如图所示:
下列叙述正确的是
A.甲形成乙过程中,DNA复制前需合成rRNA和蛋白质
B.乙形成丙过程中,同源染色体分离,着丝粒不分裂
C.丙细胞中,性染色体只有一条X染色体或Y染色体
D.丙形成丁过程中,同源染色体分离导致染色体组数减半
【答案】A
【分析】
根据题图分析可知,精原细胞形成精细胞的过程中,S期、减数第一次分裂的前、中、后期均满足甲乙两图中表示的2组染色体组和2N对同源染色体对数;图丙表示减数第二次分裂后期着丝粒断裂后,同源染色体消失,染色体组数暂时加倍的细胞;图丁则表示减数第二次分裂末期形成精细胞后,细胞中的染色体组数和同源染色体对数。
【详解】
DNA复制前需要合成rRNA参与氨基酸的运输,需要合成一些蛋白质,如DNA复制需要的酶等,A选项正确;乙形成丙过程中,同源染色体消失则必然伴随着丝粒的分裂,B选项错误;丙图表示图丙表示减数第二次分裂后期着丝粒断裂后,同源染色体消失,染色体组数暂时加倍的细胞,则性染色体应该是两条X染色体或两条Y染色体,C选项错误;丙形成丁的过程中,为减数第二次分裂,已经不存在同源染色体,是由于细胞分裂成两个而导致的染色体组数减半,D选项错误。
11.(2019·浙江高考真题)某二倍体动物的一个精原细胞形成精细胞过程中,处于不同分裂时期的细胞示意图如下。下列叙述正确的是( )
A.甲细胞分裂形成的4个精细胞,DNA含量一定相同
B.乙细胞正在进行染色体复制,着丝粒一定不分裂
C.丙细胞有2对同源染色体,非同源染色体的组合类型一定是两种
D.丁细胞发生了染色体交换,①中同一基因座位上的遗传信息一定不同
【答案】C
【分析】
1、精子的形成过程:
2、对题图分析可知,甲细胞处于间期,乙细胞处于减数第一次分裂前期,丙细胞处于减数第一次分裂后期,丁细胞处于减数第二次分裂中期。
【详解】
甲细胞分裂形成的4个精细胞的过程中,细胞核的遗传物质是均等分配到4个精细胞中。但细胞质的线粒体中也含有少量的DNA,在分裂过程中是不均等分裂,因此精细胞中DNA含量不相同,A错误;乙细胞处于减数第一次分裂前期,同源染色体联会成四分体,没有进行染色体复制,B错误;丙细胞上下两条染色体形态大小相同为同源染色体,因此有2对同源染色体。左右两条染色体为非同源染色体,其组合类型有2种,C正确;丁细胞处于减数第二次分裂中期,着丝粒排列在赤道面上。减数第一次分裂前期,同源染色体的非姐妹染色单体发生局部交换,D错误。故选C。
【点睛】
掌握精原细胞形成精细胞的具体过程,准确判断题图中各个细胞所处时期是解答本题的关键。
12.(2021·福建三明市·高三三模)下图是某一个体(因型为AaBb)细胞分裂的示意图,据图分析正确的是( )
A.图中⑤所示细胞中共有8条染色体,2个染色体组
B.图中所示细胞①④⑤在细胞分裂中能发生基因重组
C.图中基因型为AAaaBBbb的细胞有①③④⑤
D.图中②所示细胞为次级精母细胞或极体
【答案】C
【详解】
略
13.(2021·安徽淮北市·高三一模)下图为某二倍体高等雄性动物的某细胞部分染色体组成示意图,图中①、②表示染色体,a、 b、c、d 表示染色单体,不考虑突变。下列叙述错误的是( )
A.在不发生交叉互换的情况下,a 和 b 中的两个 DNA 分子所含遗 传信息相同
B.在减Ⅰ前期,同源染色体①与②联会配对形成的四分体散乱分 布在细胞中
C.在减Ⅱ分裂过程中,一个次级精母细胞中可能存在 0 或 1 或 2 条 X 染色体
D.若 a 与 c 出现在该细胞产生的一个精子中,则 b 与 d 可出现在 同时产生的另一精子中
【答案】D
【分析】
分析题图:图中细胞含有三对同源染色体,且同源染色体正在两两配对形成四分体,因此细胞处于减数第一次分裂前期。
【详解】
A、a、b是染色体经过复制形成的姐妹染色单体,所以在不发生交叉互换的情况下,两个 DNA 分子所含遗传信息相同,A正确;
B、同源染色体①与②在减数第一次分裂前期发生联会,形成四分体,散乱分布在细胞中,B正确;
C、雄性动物的性染色体组成为XY型,减数第一次分裂结束形成的两个次级精母细胞分别含有1条X和1条Y染色体,减数第二次分裂后期,着丝点分开,形成2条X染色体,所以一个次级精母细胞中可能存在 0 或 1 或 2 条 X 染色体,C正确;
D、a、b是姐妹染色单体,因此若a与c出现在该细胞产生的一个精子中,则b与c可出现在同时产生的另一精子中,但b与d不可能出现在同时产生的另一精子中,D错误。
故选D。
【点睛】
14.(2021·天津耀华中学高三一模)图甲表示某二倍体动物减数第一次分裂形成的子细胞;图乙表示该动物的细胞中每条染色体上的DNA含量变化;图丙表示该动物一个细胞中染色体组数的变化。下列有关叙述正确的是( )
A.基因A、a所在的染色体是已发生基因突变的X染色体
B.图甲可对应于图乙中的bc段和图丙中的k1段
C.图乙中的bc段和图丙中的hj段不可能对应于同种细胞分裂的同一时期
D.图乙中的cd段和图丙中gh段形成的原因都与质膜的流动性有关
【答案】C
【分析】
分析甲图:甲细胞不含同源染色体,且着丝点都排列在赤道板上,处于减数第二次分裂中期。分析乙图:ab段形成的原因是DNA复制;bc段表示有丝分裂前期和中期、减数第一次分裂、减数第二次分裂前期和中期;cd段形成的原因是着丝点分裂;de段表示有丝分裂后期和末期、减数第二次分裂后期和末期。分析丙图:根据染色体组数变化可知,图示为有丝分裂过程,fg表示有丝分裂前期和中期、hj表示有丝分裂后期、kl表示有丝分裂末期。
【详解】
A、图甲中染色体上出现基因A、a可能是同源染色体的非姐妹染色单体交叉互换的结果,也可能是基因突变的结果,且基因A、a所在的染色体不是X染色体,而是常染色体,A错误;
B、图甲细胞中每条染色体含有2个DNA分子,对应于图乙中的bc段;图甲细胞进行的是减数分裂,而图丙表示有丝分裂,B错误;
C、图乙中的bc段表示有丝分裂前期和中期、减数第一次分裂、减数第二次分裂前期和中期,而图丙中的hj段表示有丝分裂后期,因此图乙中的bc段和图丙中的hj段不可能对应于同种细胞分裂的同一时期,C正确;
D、图乙中的cd段和图丙中gh段形成的原因都是由于着丝点的分裂,D错误。
故选C。
15.(2021·浙江绍兴市·高三二模)现有某表型正常的女性个体,其断裂的5号染色体片段与8号染色体连接,减数分裂过程中2对染色体发生如下图所示的现象,下列叙述不正确的是( )
A.该个体的变异属于染色体易位
B.图中所示的同源染色体配对发生紊乱
C.若染色体两两分离(不考虑互换),该个体可能产生4种卵细胞
D.该个体妊娠期间应尽早对胎儿进行染色体筛查
【答案】B
【分析】
题图分析:其断裂的5号染色体片段与8号染色体连接,属于染色体结构变异。
【详解】
A、其断裂的5号染色体片段与8号染色体连接,属于非同源染色体之间的易位,该个体的变异属于染色体易位,A错误;
B、图中所示的四条染色体发生了异常联会,但图中所示的同源染色体配对未发生紊乱,B错误;
C、若将正常染色体标记为+,异常染色体标记为-,则减Ⅰ后期四条染色体随机两两分离(不考虑交叉互换),则该个体可形成4种类型的卵细胞(5+、8+;5-、8-;5+、8-和5-、8+4类),C正确;
D、该病症属于染色体变异,在显微镜下可见,故该个体妊娠期间应尽早对胎儿进行染色体筛查,需要通过遗传咨询和染色体筛查(产前诊断)等手段对遗传病进行监测和预防,D正确。
故选B。
16.(2021·浙江绍兴市·高三二模)将马蛔虫(2N=4)的甲、乙两个精原细胞核DNA双链用32P标记,接着置于不含32P的培养液中培养,在特定的条件下甲细胞进行两次连续的有丝分裂、乙细胞进行减数分裂。下列相关叙述正确的是( )
A.甲在第一个细胞周期后,含32P的细胞数为2,且每个细胞中含有32P的染色体数为0~4
B.甲在第二个细胞周期后,含32P的细胞数为2~4,且每个细胞含有32P的染色体数为0~4
C.乙在减数第一次分裂后,含32P的细胞数为2,且每个细胞中含有32P的染色体数为0~2
D.乙在减数第二次分裂后,含32P的细胞数为2~4,且每个细胞中含有32P的染色体数为0~2
【答案】B
【分析】
1、有丝分裂不同时期的特点:(1)间期:进行DNA的复制和有关蛋白质的合成;(2)前期:核膜、核仁逐渐解体消失,出现纺锤体和染色体;(3)中期:染色体形态固定、数目清晰;(4)后期:着丝点分裂,姐妹染色单体分开成为染色体,并均匀地移向两极;(5)末期:核膜、核仁重建、纺锤体和染色体消失。
2、减数分裂过程:(1)减数第一次分裂间期:染色体的复制。(2)减数第一次分裂:①前期:联会,同源染色体上的非姐妹染色单体交叉互换;②中期:同源染色体成对的排列在赤道板上;③后期:同源染色体分离,非同源染色体自由组合;④末期:细胞质分裂。(3)减数第二次分裂过程:①前期:核膜、核仁逐渐解体消失,出现纺锤体和染色体;②中期:染色体形态固定、数目清晰;③后期:着丝点分裂,姐妹染色单体分开成为染色体,并均匀地移向两极;④末期:核膜、核仁重建、纺锤体和染色体消失。
【详解】
A、一个细胞周期中DNA分子只进行一次半保留复制,因此甲在第1个细胞周期后,全部细胞均含32P,且每个细胞中的每条染色体都含有32P,即每个细胞中含有32P的染色体数为4,A错误;
B、第一个细胞周期结束形成的2个子细胞的每个DNA分子都有一条链含有32P,另一条链含有31P。在第二个细胞周期中,DNA分子又进行了一次半保留复制,则形成的8个DNA分子中,有4个DNA分子是一条链含有32P,另一条链含有31P,另外4个DNA分子都只含31P,而在有丝分裂后期,姐妹染色单体分开后随机移向两极,因此甲在第2个细胞周期后,有2个或3个或4个细胞含32P,且每个细胞含有32P的染色体数为0~4,B正确;
C、减数第一次分裂前的间期,DNA分子只进行一次半保留复制,因此乙经过减数第一次分裂后,形成的2个细胞均含32P,且每个细胞中的每条染色体都含有32P,在减数第二次分裂前期和后期,有2条染色体含有32P,在减数第二次分裂后期和末期,有4条染色体含有32P,即每个细胞中含有32P的染色体数为2或4,C错误;
D、乙在减数第二次分裂后,将形成4个精细胞,每条染色体含有32P,故4个细胞均含32P,D错误。
故选B。
17.(2021·山东淄博市·高三三模)如图为某二倍体动物卵巢内一个分裂细胞的局部图像,细胞的另一极未绘出。已知该动物的基因型为GGXEXe,下列相关叙述正确的是( )
A.该细胞的局部图像中含有6条姐妹染色单体
B.该细胞的子细胞中只有一个基因组
C.图中g基因来源于基因突变或交叉互换
D.该细胞最终产生的卵细胞的基因型为GXe
【答案】D
【分析】
分析题图:图示细胞染色体中的着丝点还未分裂,应该正在进行同源染色体的分离,处于减数第一次分裂后期。根据该动物的基因型可知该动物的性别为雌性,则该细胞为初级卵母细胞。
【详解】
A、该细胞的局部图像中含有2条染色体,4条姐妹染色单体,完整细胞内应有4条染色体,8条染色单体,A错误;
B、该图为动物(2n=4)体内一个分裂细胞的局部图像,该细胞的子细胞是第一极体,细胞内只有一个染色体组,不是一个基因组,B错误;
C、已知该动物的基因型为GGXEXe,所以图中g基因来源于基因突变,C错误;
D、该初级卵母细胞的基因型为GgXEXe,该细胞局部基因组成为GgXEXE,形成的是第一极体,则该西部最终产生的卵细胞的基因型为GXe,D正确。
故选D。
【点睛】
18.(2021·浙江绍兴市·高三二模)若某二倍体高等动物(2n=4)的基因型为Aa,其1个精原细胞(DNA被32P全部标记)在不含32P的培养液中正常培养,有丝分裂为2个子细胞,其中1个子细胞通过细胞分裂成如图所示细胞。下列叙述正确的是( )
A.形成图中细胞的过程中发生了基因突变
B.该精原细胞产生的精细胞均含有A或a基因
C.该细胞中可能有3条染色体含有32P
D.图中细胞处于减数第二次分裂后期,此时正在发生同源染色体分离
【答案】C
【分析】
分析题文描述和题图:图示细胞由基因型为Aa的某二倍体高等动物的1个精原细胞分裂而成,该细胞中没有同源染色体,呈现的特点是:着丝粒分裂后形成的两条染色体分别移向细胞两极,据此可判断处于减数第二次分裂后期;又因其细胞中基因A和a所在的2条染色体为非同源染色体,其中基因a所在的染色体有两种颜色,说明形成图中细胞的过程中发生了染色体变异中的易位。
【详解】
A、由以上分析可知,图中细胞处于减数第二次分裂后期,基因A和a所在的2条染色体为非同源染色体,其中基因a所在的染色体有两种颜色,说明形成图中细胞的过程中发生了染色体变异中的易位,A错误;
B、由于该精原细胞在形成图中细胞的过程中发生了染色体变异中的易位,所以产生的精细胞有4种,即同时含有A和a基因的精细胞、含有A基因的精细胞、含有a基因的精细胞、同时不含A和a基因的精细胞,B错误;
C、图中细胞处于减数第二次分裂后期。将1个DNA被32P全部标记的精原细胞放在不含32P的培养液中正常培养,依据DNA分子的半保留复制,有丝分裂结束后所形成的2个子细胞中,每个双链DNA分子都是1条链含有32P、另一条链不含32P,其中1个子细胞进行减数分裂,该子细胞在减数第一次分裂前的间期完成DNA复制后,每条染色体含有的2个DNA分子分别位于组成该染色体的2条姐妹染色单体上,其中一条染色单体上的DNA分子上的一条链含有32P、另一条链不含32P,另一条染色单体上的DNA分子的两条链均不含32P,因在分裂过程中发生了染色体变异中的易位,所以该细胞中可能有3条染色体含有32P,C正确。
D、综上分析,图中细胞处于减数第二次分裂后期,同源染色体分离发生在减数第一次分裂后期,D错误。
故选C。
19.(2021·湖北高三二模)下列关于一个基因型为AaBb的精原细胞产生的4个精子的种类及比例的分析,正确的是( )
A.若AaB∶b=1∶1,则分裂过程中发生了染色体变异
B.若AB∶ab=1∶1,则这两对等位基因位于同一对同源染色体上
C.若AB∶aB∶ab=1∶1∶2,则减数分裂过程中A基因与a基因发生了交换
D.若AB∶Ab∶aB∶ab=1∶1∶1∶1,则这两对等位基因位于两对同源染色体上
【答案】A
【分析】
一个基因型为AaBb的精原细胞产生的4个精子,若两对等位基因位于两对同源染色体上,在没有发生基因突变和交叉互换等的情况下,应该为AB、ab各两个,或者Ab、aB各两个。
【详解】
A、若AaB∶b=1∶1,可能是分裂过程中有同源染色体未分离,从而引起了染色体数目变异,A正确;
B、AB∶ab=1∶1,可能是两对等位基因位于两对同源染色体且不发生交叉互换、两对等位基因位于一对同源染色体上或两对同源染色体上都可能得到这个结果,B错误;
C、若是发生了交换,则含A基因和a基因的精子的个数应该都是2个,C错误;
D、AB∶Ab∶aB∶ab=1∶1∶1∶1,则可能是两对等位基因位于两对同源染色体且有一对等位基因间发生了交叉互换,也可能是两对等位基因位于一对同源染色体上且有一对等位基因间发生了交叉互换,D错误。
故选A。
20.(2021·天津高三三模)二倍体高等雄性动物某细胞的部分染色体组成示意图如下,图中①、②表示染色体,a、b、c、d表示染色单体。下列叙述错误的是( )
A.一个DNA分子复制后形成的两个DNA分子,可存在于a与b中,但不存在于c与d中
B.在减数第一次分裂中期,同源染色体①与②的着丝点排列在细胞中央的赤道板两侧
C.在减数第二次分裂后期,一个次级精母细胞中可同时存在2条X染色体
D.若a与c出现在该细胞产生的一个精子中,则b与d可出现在同时产生的另一精子中
【答案】D
【分析】
分析题图:图中细胞含有三对同源染色体,且同源染色体正在两两配对形成四分体,因此细胞处于减数第一次分裂前期。减数第一次分裂的特征是同源染色体的分离,同时非同源染色体自由组合;减数第二次分裂的特征是姐妹染色单体的分离。
【详解】
A、一个DNA分子复制后形成的两个DNA分子位于两条姐妹染色单体中,因而可存在于a与b中,但不存在于c与d中,A正确;
B、在减数第一次分裂中期,同源染色体①与②的着丝点排列在细胞中央的赤道板两侧,B正确;
C、在减数第二次分裂后期,着丝点分裂后,2条X染色体会同时存在于一个次级精母细胞中,C正确;
D、减数第一次分裂,同源染色体分离的同时非同源染色体自由组合,若a与c出现在该细胞产生的一个精子中,则d与染色体a、b的同源染色体在同一个次级精母细胞中,所以b与d不可能出现在同时产生的另一精子中,D错误。
故选D。
21.(2021·广东茂名市·高三二模)基因型为AaXBY的某精原细胞通过减数分裂产生了AaY、Y、aXB三种类型的精细胞,下列叙述正确的是( )
A.产生上述精细胞的过程中发生了基因突变和染色体变异
B.减数第一次分裂后期A、a所在的同源染色体未分离
C.基因型为AaY和aXB的精细胞来自同一个次级精母细胞
D.该精原细胞减数分裂四分体时期一定发生了交叉互换
【答案】A
【分析】
基因型为AaXBY的某精原细胞通过减数分裂产生了AaY、Y、aXB三种类型的精细胞,推测AaY、Y来自同一次级精母细胞,其中的A、a来自于基因突变,且A、a所在的染色单体分离后进入了同一子细胞。
【详解】
A、该精细胞形成过程中发生了A基因突变成a基因和染色体数目变异的情况,A正确;
B、该精原细胞减数第一次分裂正常,而减数第二次分裂异常,若减数第一次分裂后期A、a所在的同源染色体未分离,则精细胞染色体组成均异常,B错误;
C、AaY和Y来自同一个次级精母细胞,C错误;
D、通过分析可知,AaY、Y、aXB三种类型的精细胞中aXB基因型的精细胞有两个,说明该精原细胞发生了基因突变,交叉互换会出现4种精细胞,D错误。
故选A。
22.(2021·广东珠海市·高三二模)下图为进行有性生殖生物的生活史示意图,下列有关说法错误的是( )
A.①过程精子和卵细胞的随机结合导致了基因重组
B.②、③过程存在细胞的增殖、分化、衰老和凋亡
C.②、③过程中发生的基因突变可能遗传给下一代
D.④和①过程保证了生物前后代染色体数目的恒定
【答案】A
【分析】
1、分析图示可知,①表示受精作用,②表示动物的胚胎发育或植物的胚的发育,③表示胚后发育,②③表示个体发育过程,④表示减数分裂。
2、有性生殖是指由亲本产生的有性生殖细胞(配子),经过两性生殖细胞(例如精子和卵细胞)的结合,成为受精卵,再由受精卵发育成为新的个体的生殖方式。
【详解】
A、①受精过程不会发生基因重组,基因重组发生在减数分裂中,A错误;
B、②、③为个体发育过程,由一个细胞发育成一个个体,存在细胞的增殖、分化、衰老和凋亡,B正确;
C、②、③为个体发育过程,基因突变发生在体细胞中,其变异可能传递给子代,如利用无性繁殖植物的组织培养技术等,C正确;
D、减数分裂使成熟生殖细胞中的染色体数目比原始生殖细胞减少一半,而受精作用使染色体数目又恢复到体细胞的数目,④为减数分裂过程,①为受精过程,④和①过程维持了生物体亲子代间染色体数目的恒定,D正确。
故选A。
【点睛】
23.(2021·山东日照市·高三三模)小鼠(2n=30)的毛色有黑、白、黄三种,由常染色体上的一对等位基因控制,研究人员把三只不同颜色小鼠卵裂期的胚胎细胞提取出来,构建了一个“组合胚胎”,再经过胚胎移植后获得了一只三色鼠。下列分析正确的是( )
A.该三色鼠含有三种基因组成的体细胞
B.该三色鼠的体细胞中含有6个染色体组
C.该三色鼠细胞有丝分裂中期含有60条染色体
D.该三色鼠进行减数分裂时同源染色体联会紊乱
【答案】A
【分析】
根据题干分析,“组合鼠”是由黑、白、黄鼠的三种胚胎细胞组合而成的,若黑、白、黄毛性状由等位基因控制,则“组合鼠”同时具备三种基因型;组合鼠”是三种不同的细胞组合形成的,而三种细胞并没有融合,所以”组合鼠“的后代有可能是黑或白或黄性状,但不会是三色组合性状,即“组合鼠”的性状不会遗传。
【详解】
A、根据分析可知,“组合胚胎”是由黑、白、黄鼠的三种胚胎细胞组合而成的,细胞并未发生融合,“组合胚胎”经过细胞分裂和分化形成三色鼠,所以该三色鼠含有三种基因组成的体细胞,A正确;
BC、由于并未发生细胞融合,所以该三色鼠的体细胞中仍含有2个染色体组,每个细胞中染色体数仍为30条,即该三色鼠细胞有丝分裂中期含有30条染色体,BC错误;
D、由于该三色鼠的细胞中仍含有两个染色体组,所以减数分裂时可发生同源染色体的正常联会,D错误。
故选A。
24.(2021·广东梅州市·高三一模)下图为某个哺乳动物体内细胞分裂不同时期的图像,下列有关叙述正确的是( )
A.图中①的染色体数目与体细胞相同
B.图中②为有丝分裂后期
C.图中③为次级精母细胞
D.图中④有同源染色体
【答案】A
【分析】
题图分析:①含有同源染色体,着丝点都排列在赤道板上,处于有丝分裂中期。②细胞含有同源染色体,且同源染色体成对地排列在赤道板上,处于减数第一次分裂中期。③无同源染色体,染色体排列在赤道板上,处于减数第二次分裂中期。④无同源染色体,着丝点分裂,处于减数第二次分裂后期。
【详解】
A、图中①细胞含有同源染色体,着丝点都排列在赤道板上,处于有丝分裂中期,此时细胞中的染色体数目与体细胞相同,A正确;
B、图中②细胞含有同源染色体,且同源染色体成对地排列在赤道板上,处于减数第一次分裂中期,B错误;
C、图中③无同源染色体,染色体排列在赤道板上,处于减数第二次分裂中期,可能是次级精母细胞、次级卵母细胞和第一极体,C错误;
D、图中④无同源染色体,着丝点分裂,处于减数第二次分裂后期,D错误。
故选A。
【点睛】
25.(2021·浙江温州市·高三三模)动物某个精原细胞(2n=4)经过有丝分裂和减数分裂过程中,依次经历五个不同时期的细胞,过程中细胞数目、细胞的染色单体数目和细胞的染色体数目如图所示。该过程中没有发生交叉互换和染色体畸变。下列叙述正确的是( )
A.甲时期和乙时期细胞均含有2套遗传信息
B.若丙中染色体成对排列在赤道面上,则非同源染色体的组合方式最多有两种
C.丙形成丁过程中,同源染色体分离,着丝粒不分裂
D.从染色体组成类型分析,戊时期的细胞类型最多有2种
【答案】B
【分析】
分析题图可知: 代表染色单体数目, 代表染色体数目 , 代表细胞数目。甲中细胞数目为1,染色体数目为4,与体细胞相同,为精原细胞;乙中细胞数目为1,染色体数目加倍为8,处于有丝分裂后期;丙中细胞数目为2,染色体数目为4,存在染色单体,处于有丝分裂前期和中期,或减数第一次分裂;丁中细胞数目为4,染色体数目为4,但不存在染色单体,处于减数第二次分裂后期;戊中染色体数目为2,不存在染色单体,处于减数第二次分裂末期。
【详解】
A、甲时期细胞含有2套遗传信息,但乙时期为有丝分裂后期,此时细胞含有4套遗传信息,A错误;
B、若丙中染色体成对排列在赤道面上,则丙处于减数第一次分裂中期,此时细胞中非同源染色体的组合方式最多有2种,B正确;
C、丁处于减数第二次分裂后期,丙形成丁的过程中,同源染色体分离,着丝粒也分裂了,否则还会存在染色单体,C错误;
D、从染色体组成类型分析,戊时期的细胞类型最多有22=4种,D错误。
故选B。
26.(2021·浙江金华市·高三一模)用15N标记某高等动物(2n=8,基因型为BbDd)的一个精原细胞的DNA,然后将该细胞置于不含15N的培养基中培养,让其连续分裂两次,分裂过程中产生的甲、乙两个子细胞的模式图如下,据图分析错误的是( )
A.甲细胞继续分裂可能产生两个不同基因型的子细胞
B.甲细胞中含15N的染色单体有4条
C.乙细胞的基因型可能为B
D.在此分裂过程中,发生了基因重组和染色体畸变
【答案】B
【分析】
分析图示可知,甲细胞不含同源染色体,但含有姐妹染色单体,故为减数第二次分裂中期,图乙不含同源染色体,且染色体数只有三条,说明在形成图乙的过程中发生了染色体数目变异。
【详解】
A、该生物的基因型为BbDd,若减数第一次分裂前期发生过交叉互换,则该细胞内可能含有等位基因,所以甲细胞继续分裂可能产生两个不同基因型的子细胞,A正确;
B、用15N标记某高等动物(2n=8,基因型为BbDd)的一个精原细胞的DNA,然后将该细胞置于不含15N的培养基中培养,让其连续分裂两次,根据图示可知进行的是减数分裂,则DNA只复制一次,形成的子代DNA均为一条链有标记,一条链没有标记,所以图甲中4条染色体上的8个DNA均含有15N标记,B错误;
C、乙中细胞少一条染色体,可能少的是D或d所在染色体,由于乙中细胞不含同源染色体,即不含等位基因,所以乙细胞的基因型可能为B,C正确;
D、减数分裂过程中可发生非同源染色体的自由组合,从而导致其上的非等位基因自由组合,结合图乙细胞中染色体数少一条,可知在此分裂过程中,发生了基因重组和染色体畸变,D正确。
故选B。
27.(2021·天津高三二模)下列关于细胞增殖的说法,正确的是( )
A.有丝分裂过程主要通过基因重组产生可遗传的变异
B.初级卵母细胞能进行有丝分裂以增加自身数量,又可进行减数分裂形成卵细胞
C.减数第一次分裂过程会发生同源染色体分离和姐妹染色单体分离
D.有丝分裂中期和减数第一次分裂中期,染色体数目相同、核DNA数目也相同
【答案】D
【分析】
1、真核生物增殖方式有无丝分裂、有丝分裂和减数分裂。
2、可遗传变异的类型有基因突变、基因重组和染色体变异。
【详解】
A、基因重组发生在减数分裂过程中,有丝分裂过程中无基因重组,有丝分裂过程主要通过基因突变和染色体变异产生可遗传的变异,A错误;
B、初级卵母细胞可进行减数分裂形成卵细胞,但不能进行有丝分裂以增加自身数量,卵原细胞可进行有丝分裂以增加自身数量,B错误;
C、减数分裂过程中,同源染色体分离发生在减数第一次分裂过程中,而姐妹染色单体分离发生在减数第二次分裂过程中,C错误;
D、有丝分裂中期和减数第一次分裂中期,染色体数目相同(以二倍体为例,均为2n)、核DNA数目也相同(以二倍体为例,均为4n),D正确。
故选D。
28.(2021·辽宁大连市·高三二模)从某二倍体哺乳动物(染色体数为2N)的精巢中取出细胞,分析其分裂图像,其中甲、乙两类细胞的染色体组数和同源染色体对数如下图所示。下列叙述错误的是( )
A.甲类细胞可能处于有丝分裂的前期、中期
B.甲类细胞可能是精原细胞或初级精母细胞
C.乙类细胞可能处于减数第二次分裂前期
D.乙类细胞因着丝点分裂导致染色体数目暂时加倍
【答案】C
【分析】
根据题意和图示分析可知:甲中染色体组数:同源染色体对数=2:N,为精原细胞或初级精母细胞,处于减数第一次分裂;乙中染色体组数:同源染色体对数=2:0,为次级精母细胞,处于减数第二次分裂后期。
【详解】
A、该生物为二倍体,含有2个染色体组和2N条染色体,即含有N对同源染色体,图中甲类细胞的染色体组为2,同源染色体对数为N,可能处于有丝分裂的前期、中期和减数第一次分裂,A正确;
B、由A分析可知,甲类细胞可能处于有丝分裂的前期、中期和减数第一次分裂,则可能是精原细胞或初级精母细胞,B正确;
C、乙细胞染色体组数为2,且不含有同源染色体,处于减数第二次分裂的后期,C错误;
D、乙类细胞处于减数第二次分裂的后期,着丝点分裂,姐妹染色单体分开,染色体数目加倍,D正确。
故选C。
【点睛】
29.(2021·新疆乌鲁木齐市·高三三模)21三体综合征患者的体细胞中含有三条21号染色体,这三条染色体中的任意两条可在减数分裂中发生联会。下列有关叙述错误的是( )
A.21三体综合征属于遗传病,但不是由致病基因引起的
B.减数分裂中联会的两条21号染色体移向细胞的同一极
C.患者体内的细胞在分裂过程中,可能出现94条染色体
D.该病与镰刀型细胞贫血症均可用光学显微镜进行初步诊断
【答案】B
【分析】
1、人类遗传病包括单基因遗传病、多基因遗传病和染色体异常遗传病。单基因遗传病和多基因遗传病含有致病基因,染色体异常遗传病是由染色体异常引起,不含有致病基因。
2、减数第一次分裂的前期,同源染色体发生联会形成四分体,减数第一次分裂后期,联会的同源染色体会i发生分离并移向细胞的两极。
3、染色体异常遗传病可通过观察染色体的形态或数目进行初步诊断。
【详解】
A、21三体综合征是由于21号染色体有三条引起,属于染色体异常遗传病,但不是由致病基因引起的,A正确;
B、减数分裂中联会的两条21号染色体在减数第一次分裂后期会发生分离,分别移向细胞的两极,B错误;
C、21三体综合征患者的体细胞中含有三条21号染色体,共含有47条染色体,在有丝分裂的后期会出现94条染色体,C正确;
D、21三体综合征患者的体细胞中含有三条21号染色体,镰刀型细胞贫血症患者的红细胞呈弯曲的镰刀状,均可用光学显微镜观察而进行初步诊断,D正确。
故选B。
30.(2021·福建厦门市·高三三模)某雄性哺乳动物的细胞甲在分裂过程中发生了变异,产生的子细胞中部分染色体及基因如下图所示,下列对细胞甲发生的变异类型的推测,不合理的是( )
A.若图中染色体为同源染色体,则细胞甲可能在有丝分裂时发生染色体片段的缺失
B.若图中染色体为同源染色体,则细胞甲可能在减数分裂时染色体未正常分离
C.若图中染色体为非同源染色体,则细胞甲可能在减数分裂时发生染色体的交叉互换
D.若图中染色体为非同源染色体,则细胞甲可能在有丝分裂时发生染色体的移接
【答案】C
【分析】
染色体结构变异包括:
缺失,染色体中某一片段的缺失,猫叫综合征是人的第5号染色体部分缺失引起的遗传病;
重复,染色体增加了某一片段,例如,果蝇的棒眼现象就是X染色体上的部分重复引起的;
倒位,染色体某一片段的位置颠倒了180度,造成染色体内的重新排列;
易位,染色体的某一片段移接到另一条非同源染色体上或同一条染色体上的不同区域。
【详解】
A、若图示的染色体为同源染色体,若考虑性染色体X和Y,根据等位基因的位置关系(不在相同位置)可判断发生了染色体片段缺失,若考虑常染色体,同源染色体形态、大小相同,图中同源染色体大小不同,显然图中的染色体发生了染色体片段缺失,A正确
B、若图中染色体为同源染色体,则细胞甲中的染色体可能为性染色体,细胞中含有等位基因,减数分裂过程中会发生同源染色体分离,因此甲细胞的产生可能是在减数分裂时同源染色体未正常分离引起的,B正确;
C、在减数分裂过程中,交叉互换发生在同源染色体的非姐妹染色单体之间,减数分裂过程中会发生同源染色体分离,最终产生的细胞甲不会出现等位基因,而图中非同源染色体出现了等位基因,应该是发生了染色体的移接(易位),C错误;
D、图中的染色体若为非同源染色体,正常情况下,非同源染色体不应该存在等位基因,若是有丝分裂过程,细胞甲可能在有丝分裂时发生染色体的移接(易位),导致非同源染色体上存在等位基因,D正确;
故选C。
【点睛】
31.(2021·浙江绍兴市·高三二模)某动物(2n=8)细胞分裂过程中的一个细胞如图所示,其中①~④表示染色体,②是X染色体。下列叙述正确的是( )
A.若③号染色体上有a基因,可能是基因重组的结果
B.图中④号可能为Y染色体
C.整个细胞内只含有8个DNA分子,2个染色体组
D.①②③④含有该生物生长发育所需的全套遗传信息
【答案】D
【分析】
题干中表示该动物的体细胞中2n=8,图中所示的细胞正在发生着丝点的分裂,但染色体的数目仍然是8条,可确定该细胞正处于减数第二次分裂后期,此时细胞中没有同源染色体,着丝点分裂,姐妹染色单体分开,在纺锤丝的牵引下移向细胞两极。
【详解】
A、由于细胞处于减数第二次分裂后期,因此①和③是非同源染色体,①号和③号染色体上分别有基因A、a,可能是染色体结构变异(易位)的结果,A错误;
B、②是X染色体,该细胞中不应该含有同源染色体,所以④不可能是Y染色体,B错误;
C、图示有8条染色体,两个染色体组,但并不是只有8个DNA分子,线粒体中也有DNA,C错误;
D、该细胞可以表示减数第二次分裂后期,移向细胞一极的①②③④为一套非同源染色体,构成一个染色体组,含有全套遗传信息,D正确。
故选D。
【点睛】
32.(2021·天津高三二模)下图为某果蝇一个细胞中的三条染色体上部分基因分布示意图,下列叙述错误的是( )
A.有丝分裂中期,染色体的着丝点排列在细胞赤道板位置
B.有丝分裂后期,基因cn、cl、v、w、W会出现在细胞的同一极
C.减数第一次分裂前期,等位基因W、w互换会导致染色体结构变异
D.减数第二次分裂后期,细胞中可能同时存在基因cn、cl、v、w
【答案】C
【分析】
分析题图:图中所示一条常染色体上朱红眼基因(cn)和暗栗色眼基因(cl)两种基因;X染色体上辰砂眼基因(v)和白眼基因(w)或红眼基因(W)两种基因;等位基因是指位于一对同源染色体的相同位置的基因,此题中的朱红眼基因和暗栗色眼基因位于一条染色体上,不属于等位基因,同理辰砂眼基因和白眼基因或辰砂眼基因和红眼基因也不是等位基因。
【详解】
A、有丝分裂中期,X染色体和常染色体的着丝粒都排列在赤道板上,A正确;
B、在有丝分裂过程中,基因经过复制后平均分配给两个子细胞,因此在有丝分裂后期,细胞每一极都含有该生物全部的遗传物质,即有丝分裂后期,基因cn、cl、v、w、W会出现在细胞的同一极,B正确;
C、减数第一次分裂前期,等位基因W、w交叉互换会导致基因重组,C错误;
D、在减数第一次分裂后期,同源染色体分离,非同源染色体自由组合,则图中的常染色体和X染色体可能移向同一级,进入同一个细胞中,当该细胞处于减数第二次分裂后期时,基因cn、cl、v、w 可出现在细胞的同一极,D正确。
故选C。
【点睛】
33.(2021·浙江绍兴市·高三二模)二倍体生物减数分裂过程中细胞模式图如下,相关叙述正确的是( )
A.丙细胞是次级精母细胞
B.甲细胞可产生AB、Ab、aB和ab4种配子
C.若乙细胞由甲细胞产生,其发生的变异和丙细胞是不同的
D.丙细胞无同源染色体是因为甲细胞在减数分裂过程中同源染色体分离
【答案】B
【分析】
分析图示:甲图有同源染色体,处于减数第一次分裂。乙图无同源染色体也无姐妹染色单体,且染色体数目跟体细胞相比减半,说明乙图为减数分裂结束形成的配子。乙图中Ab在一条染色体上,可能在减数第一次分裂前期发生了交叉互换,丙图姐妹染色单体分开,处于减数第二次分裂后期。理论上B和A连锁,a和b连锁,说明发生了染色体的易位,而A和a分开,说明发生了交叉互换。
【详解】
A、丙细胞处于减数第二次分裂后期,细胞质均等分裂,可能是次级精母细胞,也可能是第一极体,A错误;
B、由于AB连锁、ab连锁,理论上一个甲细胞只能产生AB、ab两种配子,但如果联会时期发生了交叉互换,则甲可产生AB、Ab、aB和ab4种配子,B正确;
C、若乙细胞由甲细胞产生,说明联会时期发生了交叉互换,其变异类型为基因重组,由分析可知,丙图发生的变异为染色体结构变异和基因重组,所以乙细胞和丙细胞的变异类型不完全相同,C错误;
D、丙细胞无同源染色体是因为甲细胞在减数分裂过程中同源染色体分离并分别进入不同的细胞,D错误。
故选B。
【点睛】
34.(2021·辽宁丹东市·高三二模)图一为进行有性生殖的生物(二倍体)个体发育过程示意图,图二为图一中雄性个体体内部分分裂示意图。图中标明了部分染色体与染色体上的基因,设①和③细胞都处于染色体的着丝点向两极移动的时期(不考虑基因突变和交叉互换),下列相关叙述错误的是( )
A.图一过程Ⅲ是在细胞分裂和细胞分化的基础上进行的
B.图二②中有姐妹染色单体,①和③也可能有姐妹染色单体
C.图二中①中有4个染色体组
D.图二中③中无同源染色体,两条子染色体上携带着相同基因
【答案】B
【分析】
分析题图:已知①③细胞都处于染色体的着丝点向两极移动的时期,则①表示有丝分裂后期;②处于减数第一次分裂过程,属于初级精母细胞,细胞含有同源染色体;③处于减数第二次分裂后期,属于次级精母细胞,细胞中不含同源染色体。
【详解】
A、图一过程Ⅲ是个体发育过程,其基础是细胞分裂和细胞分化,A正确;
B、图二中①③细胞都处于染色体的着丝点向两极移动的时期,则①表示有丝分裂后期,③处于减数第二次分裂后期,着丝点分裂姐妹染色单体分开形成两条子染色体,故①和③无姐妹染色单体;②处于减数第一次分裂过程,属于初级精母细胞,有姐妹染色单体,B错误;
C、图二中①表示有丝分裂后期,着丝点分裂,染色体暂时加倍,细胞中有4个染色体组,C正确;
D、图二中③处于减数第二次分裂后期,无同源染色体,着丝点分裂后姐妹染色单体分开形成的两条子染色体上携带着相同基因,D正确。
故选B。
35.(2021·江苏无锡市·高三二模)科研人员把甘蓝(2n=18)与白菜(2n=2)杂交获得子代,再经染色体加倍处理,获得甘蓝型油菜。为分析其花粉母细胞在减数分裂过程中染色体的行为特点,科研人员进行了相关实验。下图为观察到的减数第一次分裂过程中的荧光显微图,箭头所指部位为异常染色体。下列叙述正确的是( )
A.以油菜开花后采集的花粉用作实验材料为最佳
B.图a中共有19个四分体
C.图b中染色体数目为图a的两倍
D.异常染色体可能是同源染色体联会异常导致的
【答案】D
【分析】
根据染色体的行为特点可以判断,a是减数分裂Ⅰ前期,b是减数分裂Ⅰ后期。
【详解】
A、花粉是减数分裂完成形成的细胞,不能用作观察减数分裂的实验材料,A错误;
B、甘蓝和白菜杂交后再经染色体加倍处理,细胞中有(18/2+2/2)×2=20条染色体,所以减数分裂Ⅰ前期会形成10个四分体,B错误;
C、a和b两图都是减数分裂Ⅰ过程,a是前期,b是后期,染色体数目相等,C错误;
D、据图可知,箭头所指部位的异常染色体可能是同源染色体联会异常导致的,D正确。
故选D。
36.(2021·北京高三二模)研究表明卵母细胞发育早期有8种关键基因表达。科学家诱导胚胎干细胞表达这些基因,将胚胎干细胞转化为卵母细胞样细胞(DIOL)。DIOL可进行减数第一次分裂,但不能进行减数第二次分裂,产生的子细胞受精后发育成早期胚胎。下列叙述不正确的是( )
A.DIOL减数分裂过程中仅产生1个极体
B.DIOL分裂后产生的子细胞中无同源染色体
C.基因的选择性表达改变了细胞的形态结构与功能
D.DIOL受精后可发育为正常二倍体胚胎
【答案】D
【分析】
减数分裂过程:
(1)减数第一次分裂间期:染色体的复制。
(2)减数第一次分裂:
①前期:联会,同源染色体上的非姐妹染色单体交叉互换;
②中期:同源染色体成对的排列在赤道板上;
③后期:同源染色体分离,非同源染色体自由组合;
④末期:细胞质分裂。
(3)减数第二次分裂过程:
①前期:核膜、核仁逐渐解体消失,出现纺锤体和染色体;
②中期:染色体形态固定、数目清晰;
③后期:着丝点分裂,姐妹染色单体分开成为染色体,并均匀地移向两极;
④末期:核膜、核仁重建、纺锤体和染色体消失。
【详解】
A、DIOL可进行减数第一次分裂(产生1个次级卵母细胞和1个极体),但不能进行减数第二次分裂,可知DIOL减数分裂过程中仅产生1个极体,A正确;
B、减数第一次分裂后期同源染色体分离,DIOL可进行减数第一次分裂,故DIOL分裂后产生的子细胞中无同源染色体,B正确;
C、细胞分化是指在个体发育中,由一个或一种细胞增殖产生的后代,在形态,结构和生理功能上发生稳定性差异的过程。细胞分化的实质是基因的选择性表达,因此基因的选择性表达改变了细胞的形态结构与功能,C正确;
D、由题意可知,DIOL可进行减数第一次分裂,但不能进行减数第二次分裂,故产生的子细胞受精后不可发育为正常二倍体胚胎,应该是三倍体胚胎,D错误。
故选D。
37.(2021·江苏南京市·高三三模)某精原细胞(2n=8)的核DNA分子双链均用15N标记后置于含14N的培养基中培养,经过连续两次细胞分裂后,检测子细胞中的情况。下列推断正确的是( )
A.若进行有丝分裂,则含15N染色体的子细胞所占比例为1/2
B.若子细胞中每条染色体都含14N,则细胞分裂过程可能发生基因重组
C.若子细胞中的染色体都含15N,则该细胞发生的是有丝分裂
D.若进行减数分裂,则第二次分裂后期每个细胞中含14N的染色体有4条
【答案】B
【分析】
根据题干信息分析,连续两次细胞分裂可能是两次有丝分裂,也可能是一次减数分裂,有丝分裂过程中染色体复制一次细胞分裂一次,减数分裂过程中染色体复制一次而细胞连续分裂两次。根据DNA分子的半保留复制特点,将某精原细胞的DNA分子用15N标记后置于含14N的培养基中培养。
如果进行有丝分裂,经过一次细胞分裂后,形成的2个子细胞中的DNA分子都含有一条14N的单链和一条15N的单链,再分裂一次,DNA分子复制形成的2个DNA分子中一个是14N-14N,一个是15N-14N,两个DNA分子进入两个细胞中是随机的,因此,形成的子细胞中含15N染色体的子细胞比例为1/2~1;
如果进行减数分裂,减数分裂过程中染色体复制一次,细胞分裂两次,细胞分裂间期DNA复制形成的DNA分子都含有一条14N的单链和一条15N的单链,减数第二次分裂染色单体才会分离,因此减数分裂形成的子细胞中都含有15N。
【详解】
A、根据题意分析,若进行两次有丝分裂,第一次分裂得到的子细胞所有的染色体中DNA都有一条链被15N标记,而第二次分裂含15N染色体的子细胞所占比例不能确定,四个子细胞中至少有2个被标记或三个被标记,或4个被标记,含15N染色体的子细胞所占比例为1/2或3/4或1,A错误;
B、若子细胞中每条染色体都含15N,则细胞可能进行的是有丝分裂或减数分裂,其中减数分裂过程中可能发生基因重组,B正确;
C、根据以上分析已知,若子细胞中每条染色体都含15N,则细胞可能进行的是有丝分裂或减数分裂,C错误;
D、若进行减数分裂,DNA完成复制后每个DNA分子中都有一条链有15N,另一条链为14N,即每条染色体中的每条染色单体都含有15N,减数第一分裂结束,形成的子细胞中染色体数目减半为4条,又因为第二次分裂后期着丝点分裂,染色体数目加倍,因此第二次分裂后期每个细胞中含14N的染色体有8条,D错误。
故选B。
38.(2021·山东菏泽市·高三二模)科学家发现家猪(2n=38)群体中有一种染色体易位导致的变异。如图所示,易位纯合公猪体细胞无正常13、17号染色体,易位纯合公猪与多头染色体组成正常的母猪交配产生的后代均为易位杂合子。下列叙述错误的是( )
A.上述变异是染色体结构和数目均异常导致的
B.易位纯合公猪的初级精母细胞中含37条染色体
C.易位杂合于减数分裂会形成17个正常的四分体
D.易位杂合子有可能产生染色体组成正常的配子
【答案】B
【分析】
分析题图:易位纯合公猪体细胞无正常13、17号染色体,由于13和17号染色体的易位,形成了一条易位染色体和残片,残片的丢失而导致易位纯合公猪体细胞减少了两条染色体,故其细胞内只有36条染色体。
【详解】
A、图中发生了染色体结构变异(易位)和染色体数目变异,A正确;
B、易位纯合公猪因为13和17号染色体的易位,形成了一条易位染色体和残片,残片的丢失而导致减少了两条染色体,故细胞内只有36条染色体,初级精母细胞中只存在36条染色体,B错误;
C、易位杂合子含有易位染色体和正常13、17号染色体,它们均不能形成正常四分体,其它正常染色体可以形成17个正常的四分体,因此易位杂合子减数分裂会形成17个正常的四分体,C正确;
D、易位纯合公猪无正常13、17号染色体,而易位杂合子含有易位染色体和正常13、17号染色体,其有可能产生染色体组成正常的配子,D正确。
故选B。
39.(2021·山东烟台市·高三一模)羟胺可使胞嘧啶转化为羟化胞嘧啶而与腺嘌呤配对,一个精原细胞在进行核DNA复制时,一个DNA分子的两个胞嘧啶碱基发生羟化(不考虑其他变异),不可能出现的现象是( )
A.进行两次有丝分裂后,只有一个子细胞中含有羟化胞嘧啶
B.形成的两个次级精母细胞中都含有羟化胞嘧啶
C.产生的四个精子中,只有两个精子的DNA序列发生改变
D.DNA序列发生改变的精子正常受精后,发育成的个体不含有异常基因
【答案】B
【分析】
1、DNA分子复制方式为半保留复制。
2、减数分裂过程:(1)减数第一次分裂间期:染色体的复制。(2)减数第一次分裂:①前期:联会,同源染色体上的非姐妹染色单体交叉互换;②中期:同源染色体成对的排列在赤道板上;③后期:同源染色体分离,非同源染色体自由组合;④末期:细胞质分裂。(3)减数第二次分裂过程:①前期:核膜、核仁逐渐解体消失,出现纺锤体和染色体;②中期:染色体形态固定、数目清晰;③后期:着丝点分裂,姐妹染色单体分开成为染色体,并均匀地移向两极;④末期:核膜、核仁重建、纺锤体和染色体消失。
【详解】
A、一个DNA分子的两个胞嘧啶碱基发生羟化,若这两个发生羟化的胞嘧啶位于DNA分子的一条链上,则进行两次有丝分裂后,只有一个子细胞中含有羟化胞嘧啶;若这两个发生羟化的胞嘧啶位于DNA分子的两条链上,则进行两次有丝分裂后,有两个子细胞中含有羟化胞嘧啶,A正确;
B、一个精原细胞只有一个DNA分子的胞嘧啶发生羟化,减数第一分裂后期,同源染色体分离,非同源染色体自由组合,则产生的两个次级精母细胞只有一个次级精母细胞含有羟化胞嘧啶,B错误;
C、若这两个发生羟化的胞嘧啶位于DNA分子的两条链上,则产生的四个精子中,只有两个精子的DNA序列发生改变,C正确;
D、基因是有遗传效应的DNA片段,若精子中DNA序列发生改变发生在非基因片段,则正常受精后,发育成的个体不含有异常基因,D正确。
故选B。
【点睛】
40.(2020·四川达州市·高三一模)如图为正常果蝇的某细胞分裂示意图(只考虑图中染色体和基因)。下列分析正确的是( )
A.3号染色体上的基因E或e是交叉互换而来
B.该细胞分裂过程中染色体组数变化为2→4→2
C.图中的非等位基因都遵循基因自由组合定律
D.该细胞最终可形成3种不同基因组成的精子细胞
【答案】D
【分析】
分析题图可知:该细胞中同源染色体联会,故细胞处于减数第一次分裂前期,且3和4号染色体大小、形态不同,应为雄果蝇的两条性染色体。
【详解】
A、3号染色体的姐妹染色单体同一位置基因不同,但据图可知其同源染色体4号染色体对应位置无等位基因,故3号染色体上的E或e是基因突变而非交叉互换而来,A错误;
B、该细胞处于减数第一次分裂前期,细胞进行的是减数分裂过程,若只考虑图中染色体和基因,则该细胞分裂过程中染色体组数变化为2→1→2→1,B错误;
C、基因的自由组合定律适用于两对以上独立遗传的基因,图中B和d、b和D之间不遵循自由组合定律,C错误;
D、该细胞最终可以形成BdXE、BdXe、bDY或bDXE、bDXe、BdY三种不同基因组成的精子细胞,D正确。
故选D。
41.(2020·浙江高三一模)如图为某细胞中的一对同源染色体放大示意图,图中 1~8 表示基因。不考虑基因突变的情况下,下列叙述正确的是( )
A.①和②形态大小及所含的遗传信息完全相同
B.1与2、 3、 4互为等位基因,与6、 7、 8互为非等位基因
C.1与3, 1与2都可以在减数第一次分裂中发生分离
D.1可能与7或8组合形成重组型的配子
【答案】C
【分析】
图中含有2条同源染色体,1与2、5与6、3与4、7与8相互之间为相同基因,1与3或4可能是等位基因,5与7或8可能是等位基因。
【详解】
A、①和②是同源染色体,形态大小相同,遗传信息不一定完全相同,A错误;
B、1和2是相同基因,3和4是相同基因,1与6、7、8互为非等位基因,B错误;
C、若不考虑交叉互换,1与3会在减数第一次分裂的后期随同源染色体的分离而分离,1与2会在减数第二次分裂的后期随姐妹染色单体的分离而分离,若考虑交叉互换,则1与2可能会在减数第一次分裂的后期分离,1与3可能在减数第二次分裂的后期分离,C正确;
D、7和8是相同的基因,1与7或8是同源染色体上的非等位基因,经减数分裂会分离,不会进入同一个配子中,D错误。
故选C。
42.(2020·湖南永州市·高三一模)若某动物(2n=8)的一个精原细胞内所有核DNA的脱氧核苷酸链均被32P标记,经过两次分裂,下列有关其所产生的4个子细胞中含有被32P标记的核DNA条数的分析(原料不含放射性),正确的是( )
A.若精原细胞进行的是有丝分裂,则每个子细胞中均有2条被32P标记
B.若精原细胞进行的是减数分裂,则每个子细胞中均有2条被32P标记
C.若精原细胞进行的是减数分裂,则每个子细胞中均有4条被32P标记
D.若精原细胞进行的是有丝分裂,则每个子细胞中均有4条被32P标记
【答案】C
【分析】
DNA复制的特点是半保留复制。某动物(2n=8)的一个被32P标记的精原细胞,放在不含放射性的的培养液中经两次有丝分裂,DNA分子共复制了两次,根据DNA分子半保留复制特点,第二次复制完成后,姐妹染色单体上的两个DNA只有一个DNA的一条链被32P标记,即第二次有丝分裂后期细胞中含有放射性的DNA分子数为8个,后期姐妹染色单体移向哪一极是随机的,故所形成的4个细胞中,每个细胞含标记的染色体个数可能是0~8条,含放射性DNA的细胞个数可能为2、3或4个;若进行减数分裂,DNA只复制一次,所有的子代DNA分子都含有32P,每个子细胞含放射性的核DNA有4条,含放射性的细胞数为4个。
【详解】
A、若精原细胞进行的是有丝分裂,则每个子细胞中被32P标记的核DNA可能是0~8条,A错误;
B、若精原细胞进行的是减数分裂,则每个子细胞中均有4条核DNA被32P标记,B错误;
C、若精原细胞进行的是减数分裂,则每个子细胞中均有4条被32P标记,C正确;
D、若精原细胞进行的是有丝分裂,则每个子细胞中被32P标记的核DNA可能是0~8条,D错误。
故选C。
43.(2020·吉林长春市·高三一模)下图为哺乳动物初级精母细胞中的一对同源染色体,图中1-8表示基因,若不考虑变异,下列叙述正确的是( )
A.图中有4条染色体,4条染色单体
B.图中的1、2、3、4互为等位基因
C.该细胞可能产生含有17的配子
D.减数第一次分裂时1.3会发生分离
【答案】D
【分析】
分析题图:图中为初级精母细胞减数分裂时的一对同源染色体示意图,其中1和2、3和4、5和6、7和都应该是相同基因。
【详解】
A、图中只有两个着丝点,只有2条染色体,4条染色单体,A错误;
B、1、2是相同基因,3、4是相同基因,1、2和3、4互为等位基因,B错误;
C、不考虑变异,4条染色单体会分到四个精细胞中,不会产生含有17的配子,C错误;
D、1、3是等位基因,减数第一次分裂后期时等位基因会随着同源染色体分离而分离,D正确。
故选D。
【点睛】
44.(2020·辽宁葫芦岛市·高三二模)下面是人体某一正在进行减数分裂的细胞部分染色体示意图。据图分析下列说法中错误的是( )
A.①与②是一对同源染色体,③是一个四分体
B.该细胞既可能存在于人的睾丸中也可能存在于卵巢中
C.该细胞最终产生的4个子细胞中,将分别含有a、b、c、d
D.一个DNA分子复制后形成的两个DNA分子不可能存在于c与d中
【答案】C
【分析】
减数分裂过程。
减数第一次分裂间期:染色体复制。
减数第一次分裂:前期。联会,同源染色体的非姐妹染色单体交叉互换;中期,同源染色体成对的排列在赤道板上;后期,同源染色体分离非同源染色体自由组合;末期,细胞质分裂。核膜,核仁重建纺锤体和染色体消失。
减数第二次分裂:前期,核膜,核仁消失,出现纺锤体和染色体;中期,染色体形态固定,数目清晰;后期,着丝点分裂,姐妹染色单体分开成为染色体病均匀的移向两级;末期,核膜核仁重建,纺锤体和染色体消失。
题意分析,图中①与②为一组同源染色体,③为一个四分体,a、b为姐妹染色单体;c、d为非姐妹染色单体。
【详解】
A、由分析可知,①与②是一对同源染色体,③是一个四分体,A正确;
B、该细胞既处于四分体时期,为减数分裂过程中的一个时期,而人的睾丸和卵巢中可以发送减数分裂过程,因此该图示可能存在于人的睾丸中,也可能存在于卵巢中,B正确;
C、该细胞最终产生的4个子细胞中,a、b一定不会存在于相同的细胞中,c、d也不会存在于一个细胞中,但a可能和c或d共存于一个细胞中,同理b可能与c或d共存于一个细胞中,C错误;
D、一个DNA分子复制后形成的两个DNA分子不可能存在于c与d中,可能存在于a和b中,D正确。
故选C。
【点睛】
45.(2020·江苏南通市·高三一模)正常情况下,下列关于某高等动物的精原细胞增殖的叙述,错误的是
A.有丝分裂前期和减数第一次分裂前期,核DNA数目相同,染色体行为不同
B.有丝分裂中期和减数第二次分裂中期,核DNA数目不同,染色体行为相同
C.有丝分裂后期和减数第一次分裂后期,核DNA数目相同,遗传信息不同
D.有丝分裂后期和减数第二次分裂后期,染色体组数不同,遗传信息不同
【答案】C
【详解】
A、减数第一次分裂前期会出现同源染色体的联会和形成四分体,所以有丝分裂前期和减数第一次分裂前期,染色体行为不同,但是两者的核DNA数目相同,A正确;
B、有丝分裂中期和减数第二次分裂中期,染色体的着丝点都排列在赤道板上,但是两者核DNA数目不同,前者是后者的两倍,B正确;
C、有丝分裂后期和减数第一次分裂后期,核DNA数目相同,遗传信息也相同,C错误;
D、有丝分裂后期和减数第二次分裂后期,细胞中染色体组数不同,前者是后者的两倍,因此两者的遗传信息也不同,D正确。
故选C。
【点睛】
解答本题的关键是掌握有丝分裂和减数分裂的过程,区分清楚三个中期和三个后期的特点以及相关的物质变化情况。
46.(2020·安徽马鞍山市·高三一模)下列配子的产生与染色体的异常行为密切相关的是( )
A.基因型为ZeW的雌性个体产生ZeW的卵细胞
B.基因型为EEXFXF的个体产生EXF、eXF的配子
C.基因型为EeFf的个体只产生ef和EF两种配子
D.基因型为XEY的雄性个体产生XEXE的次级精母细胞
【答案】A
【分析】
减数分裂过程:(1)减数第一次分裂间期:染色体的复制。
(2)减数第一次分裂:①前期:联会,同源染色体上的非姐妹染色单体交叉互换;②中期:同源染色体成对的排列在赤道板上;③后期:同源染色体分离,非同源染色体自由组合;④末期:细胞质分裂。(3)减数第二次分裂过程:①前期:核膜、核仁逐渐解体消失,出现纺锤体和染色体;②中期:染色体形态固定、数目清晰;③后期:着丝点分裂,姐妹染色单体分开成为染色体,并均匀地移向两极;④末期:核膜、核仁重建、纺锤体和染色体消失。
【详解】
A、基因型为ZeW的雌性个体产生ZeW异常卵细胞的原因是减数第一次分裂后期染色体的行为异常,即同源染色体未正常分离,A正确;
B、基因型为EEXFXF的个体产生EXF、eXF的配子是因为减数第一次分裂前的间期发生了基因突变,B错误;
C、基因型为EeFf的个体产生ef、eF、Ef、EF四种配子,C错误;
D、基因型为XEY的雄性个体产生XEXE的次级精母细胞,含有姐妹染色单体或者姐妹染色单体分开变成的染色体,属于正常分裂,D错误。
故选A。
二、多选题
47.(2020·江苏高考真题)有研究者采用荧光染色法制片,在显微镜下观察拟南芥(2n=10)花药减数分裂细胞中染色体形态、位置和数目,以下为镜检时拍摄的4幅图片。下列叙述正确的是( )
A.图甲、丙中细胞处于减数第一次分裂时期
B.图甲细胞中同源染色体已彼此分离
C.图乙细胞中5个四分体排列在赤道板附近
D.图中细胞按照减数分裂时期排列的先后顺序为甲→乙→丙→丁
【答案】CD
【分析】
分析题图可知,由于拟南芥的染色体数为2n=10,故知其细胞内含有5对同源染色体,则甲表示同源染色体正在联会,处于减数第一次分裂前期;乙中四分体排列在赤道板附近,处于减数第一次分裂中期;丙图中染色体移向细胞两极,且每一极均有5条染色体,处于减数第二次分裂后期;丁图形成了四部分,且每部分含有5条染色体,说明形成了4个配子。
【详解】
A、由分析可知,图丙处于减数第二次分裂时期,A错误;
B、图甲细胞中染色体正在联会,B错误;
C、图乙细胞中5个四分体排列在赤道板附近,C正确;
D、由分析可知,图中细胞的分裂顺序为甲→乙→丙→丁,D正确。
故选CD。
48.(2021·江苏盐城市·高三三模)下图为某高等雄性动物(基因型为AaBb)细胞分裂不同时期的模式图,①和②是相互交换的染色体片段。下列有关叙述错误的是( )
A.图甲细胞的基因组成为AABb或aaBb
B.甲、乙细胞来自于同一个次级精母细胞
C.精原细胞产生乙细胞的过程中,中心体需进行2次复制
D.甲、乙细胞中都存在一条性染色体,3条常染色体
【答案】AB
【分析】
分析题图:图示甲细胞不含同源染色体,且染色体的着丝点都排列在赤道板上,处于减数第二次分裂中期;图乙细胞不含同源染色体,且不含染色单体,是减数分裂形成的生殖细胞。
【详解】
A、根据题意可知,甲细胞中发生了交叉互换,若交叉互换发生在A/a所在同源染色体的非姐妹染色单体之间,则甲细胞的基因组成为AaBB或Aabb;若交叉互换发生在B/b所在同源染色体的非姐妹染色单体之间,则甲细胞的基因组成为AABb或aaBb,A错误;
B、甲细胞中染色体有三条白色,一条黑色,乙细胞中染色体有一条白色和三条黑色,从染色体来源可知,甲、乙细胞不可能来自于同一个次级精母细胞,B错误;
C、精原细胞产生乙细胞的过程中,细胞连续分裂了两次,中心体需进行2次复制,C正确;
D、根据分析,甲细胞处于减数第二次分裂中期,已经发生了同源染色体的分离,细胞中存在一条性染色体和3条常染色体;乙细胞是减数分裂形成的生殖细胞,无同源染色体存在,细胞中存在一条性染色体和3条常染色体,D正确。
故选AB。
49.(2021·山东济南市·高三二模)在蜜蜂蜂群中,雄蜂是由蜂王产生的卵细胞直接发育而来,蜂王和工蜂都是雌蜂,由受精卵发育而来。受精卵孵化后幼虫以蜂王浆(主要由工蜂头部的腺体分泌的浆液构成)为食,三天后继续食用蜂王浆的幼虫发育为蜂王,性腺发达有生殖能力;而改食蜂蜜的幼虫则发育为工蜂,性腺发育不良无生殖能力。在近亲繁殖的蜂群中,科学家发现了由受精卵发育成的二倍体雄蜂,但孵化后6小时内就会被工蜂分食掉,而用有机溶剂清洗二倍体雄峰体表后则不会被工蜂分食。下列叙述正确的是( )
A.蜜蜂活动空间大,种群的空间特征为随机分布
B.一个蜂群中雌多雄少的现象有利于种群的稳定
C.二倍体雄蜂可能分泌了一种脂溶性信息素诱导工蜂分食,这是一种行为信息
D.蜜蜂蜂群内的分工不同是遗传物质和环境共同作用的结果
【答案】BD
【分析】
生态系统的信息分为物理信息、化学信息和行为信息。生命活动的正常进行,离不开信息传递;生物种群的繁衍,也离不开信息的传递。信息还可以调节生物的种间关系,以维持生态系统的稳定。
【详解】
A、蜜蜂活动空间大,但主要以蜂巢为中心进行活动,故种群的空间特征不是随机分布,A错误;
B、一个蜂群中雌多雄少的现象是自然选择的结果,有利于种群的稳定,因此种群朝着这个方向进化,B正确;
C、有机溶剂清洗二倍体雄峰体表后则不会被工蜂分食,说明二倍体雄蜂可能分泌了一种脂溶性信息素,诱导工蜂分食,这是一种化学信息,C错误;
D、生物的性状由环境和基因共同决定,蜜蜂蜂群内的分工不同是遗传物质和环境共同作用的结果,D正确。
故选D。
50.(2021·浙江高三一模)将某精原细胞一对等位基因(A、a)的双链用某种荧光标记,然后在没有荧光的原料中让其进行两次胞质分裂,产生4个细胞。关于这4个细胞的叙述错误的是( )
A.获得的4个细胞中荧光标记的基因总数是4
B.若进行两次有丝分裂,则产生有荧光标记得细胞数目是2或3或4
C.若每个细胞均有1个基因含有荧光标记,则细胞为精细胞
D.若某细胞有2个荧光标记基因,则形成过程中可能发生过交叉互换
【答案】CD
【分析】
精原细胞是一种特殊的体细胞,为原始生殖细胞,既能通过有丝分裂完成自身增殖过程,也能通过减数分裂产生成熟的生殖细胞--精细胞,精细胞通过变形形成精子。
题意分析,题中的四个细胞若是减数分裂的形成的,则该过程中DNA复制一次,而细胞连续分裂两次,原来细胞中有两个荧光标记点,经过DNA复制后细胞中会有四个荧光标记点,分别进入四个精细胞中;若为有丝分裂,细胞连续分裂两次才能产生四个细胞,则细胞经过两次DNA复制,经过一次分裂产生的两个子细胞中都有两个荧光点,再经过第二次分裂产生的四个子细胞中,由于DNA复制为半保留复制,则标记的荧光点会随机进入子细胞中,则子细胞中荧光点的数量可能为0、1或2,但四个子细胞中荧光点的总数为4。
【详解】
A、结合分析可知,不管进行哪种分裂方式获得的4个细胞中带有荧光标记的基因总数都是4,A正确;
B、若进行两次有丝分裂,第一次分裂后产生的两个子细胞均有两个荧光标记的基因,由于DNA复制为半保留复制,在第二次有丝分裂中期的细胞中依然含有两个荧光标记,这两个荧光标记点分布在两条染色体上,且这两条染色体含有两个染色单体,且一个染色单体带有荧光标记,另一个染色单体不带有荧光标记,由于着丝点分裂后,形成的子染色体随机进入不同的子细胞中,因此,产生有荧光标记的细胞数目是2(其中每个细胞都含有两个荧光点)或3(其中有一个含有两个荧光点,两个细胞都含有一个荧光点)或4(四个细胞各含有一个荧光标记),B正确;
C、经过B项分析可以看出,若每个细胞均有1个基因含有荧光标记,则细胞可能为精细胞,也可能为精原细胞,C错误;
D、交叉互换发生在减数分裂过程中同源染色体的非姐妹染色单体之间,不影响标记基因的数量,减数分裂只复制一次,连续分裂两次,交叉互换不可能产生有两个荧光点的细胞,D错误。
故选CD。
【点睛】
51.(2021·辽宁铁岭市·高三一模)如图是基因型为AaBb的高等动物细胞减数分裂某时期的示意图.下列叙述错误的是( )
A.该细胞处于减数第二次分裂后期,细胞中有2个染色体组
B.该细胞是由初级性母细胞在减数第一次分裂发生交叉互换后产生的
C.分裂过程中与该细胞同时产生的另一个细胞的基因组成为Aabb
D.该细胞产生的子细胞可能为精细胞或极体
【答案】BC
【分析】
分析题图:图示细胞不含同源染色体,且着丝点分裂,处于减数第二次分裂后期。该细胞中含有等位基因Aa,说明其发生过基因突变或交叉互换。
【详解】
A、图示细胞不含同源染色体,且着丝点分裂,该细胞处于减数第二次分裂后期,该细胞含有2个染色体组,A正确;
B、该细胞中含有等位基因Aa,说明其发生过基因突变或交叉互换,B错误;
C、分裂产生该细胞的同时,若发生交叉互换,则产生的另一细胞的基因组成为Aabb,若发生基因突变,则此时的另一细胞的基因组成可能为aabb或AAbb,C错误;
D、图示细胞不含同源染色体,且着丝点分裂,该细胞处于减数第二次分裂后期,且细胞质均等分,为次级精母细胞或第二极体,D正确。
故选BC。
三、综合题
52.(2019·天津高考真题)作物M的F1基因杂合,具有优良性状。F1自交形成自交胚的过程见途径1(以两对同源染色体为例)。改造F1相关基因,获得具有与F1优良性状一致的N植株,该植株在形成配子时,有丝分裂替代减数分裂,其卵细胞不能受精,直接发育成克隆胚,过程见途径2。据图回答:
(1)与途径1相比,途径2中N植株形成配子时由于有丝分裂替代减数分裂,不会发生由__________和_____________________________导致的基因重组,也不会发生染色体数目________________。
(2)基因杂合是保持F1优良性状的必要条件。以n对独立遗传的等位基因为例,理论上,自交胚与F1基因型一致的概率是________________,克隆胚与N植株基因型一致的概率是____________。通过途径___________获得的后代可保持F1的优良性状。
【答案】同源染色体非姐妹染色单体交叉互换 非同源染色体自由组合 减半 1/2n 100% 2
【分析】
本题考查可遗传变异和育种的相关知识。由题意可知,可以通过两条途径获得F1的优良性状,途径1为正常情况下F1自交获得具有优良性状的子代,途径2中先对M植株进行基因改造,再诱导其进行有丝分裂而非减数分裂产生卵细胞,导致其卵细胞含有与N植株体细胞一样的遗传信息,再使得未受精的卵细胞发育成克隆胚,该个体与N植株的遗传信息一致。
【详解】
(1)途径1是通过减数分裂形成配子,而途径2中通过有丝分裂产生配子,有丝分裂过程中不发生基因重组,且子细胞中染色体数不减半,故与途径1相比,途径2中N植株形成配子时不会发生同源染色体非姐妹染色单体的交叉互换和非同源染色体的自由组合,也不会发生染色体数目减半。
(2)由题意可知,要保持F1优良性状需要基因杂合,一对杂合基因的个体自交获得杂合子的概率是1/2,若该植株有n对独立遗传的等位基因,根据自由组合定律,杂合子自交子代中每对基因均杂合的概率为1/2n,故自交胚与F1基因型(基因杂合)一致的概率为1/2n。而克隆胚的形成相当于无性繁殖过程,子代和N植株遗传信息一致,故克隆胚与N植株基因型一致的概率是100%。
(3)途径1产生自交胚的过程存在基因重组,F1产生的配子具有多样性,经受精作用后的子代具有多样性,不可保持F1的优良性状;而途径2产生克隆胚的过程不存在基因重组,子代和亲本的遗传信息一致,可以保持F1的优良性状。
【点睛】
结合题意和图示分析获得具有优良性状的个体的两条途径是解题关键,途径1获得子代的本质为有性生殖,途径2获得子代的本质为无性生殖。
53.(2021·天津市滨海新区塘沽第一中学高三一模)下表列举了不同性别的二倍体植物酸模(俗称野菠菜)的染色体组成(包括常染色体与性染色体)及性染色体X与Y的数目比例情况,已知酸模的体细胞中有21或(21±1)条染色体,表中A指的是常染色体,X与Y属于性染色体但不互为同源染色体。
植株性别
染色体组成
是否可育
X与Y的比例
雌雄同株
18A+XX+YY
可育
1:1
18A+X+Y
不可育(联会正常)
1:1
雌株
18A+XX+Y
可育
2:1
雄株
18A+X+YY
可育
1:2
(1)酸模产生的初级精母细胞内出现的四分体的数目为______________。
(2)酸模雌株与雄株杂交,子代的表现型及比例为______________。
(3)用表中不同性别的酸模单株隔离种植,只有______________的酸模才可能结出种子。
(4)研究人员发现某基因型为Hh的雌雄同株的植物酸模自交子代HH、Hh、hh基因型个体的数量比总是1:6:5,于是推测“亲本产生的雌配子育性正常,而带有H基因的花粉成活率很低。进一步研究得知,该植株只在含h基因的染色体上有两个紧密连锁在一起的基因P1和P2,P1编码仅抑制花粉发育的毒性蛋白,P2编码能解除该毒性蛋白作用的保护性蛋白,该植株的基因和染色体关系如图:据此可知,带有H基因花粉成活率低的原因是P1在亲本减数_________(第一次/第二次)分裂时期表达,而P2在_________(精原/初级精母/精细胞)细胞中表达。
【答案】9个或10个或11个 雌雄同株:雌株:雄株=2:1:1 雌雄同株 第一次 精细胞
【分析】
根据题意“X与Y属于性染色体但不互为同源染色体”可知,染色体组成为18A+XX+YY的个体在减数分裂时可形成9+1+1=11个四分体,染色体组成为18A+X+Y的个体在减数分裂时可形成9+0+0=9个四分体,染色体组成为18A+XX+Y的个体在减数分裂时可形成9+1+0=10个四分体,染色体组成为18A+X+YY的个体在减数分裂时可形成9+0+1=10个四分体。
【详解】
(1)结合题意和根据上述分析可知,可产生初级精母细胞的雄性个体的染色体组成为18A+XX+YY、18A+X+Y、18A+X+YY,由于X与Y属于性染色体但不互为同源染色体,所以在减数第一次分裂时X和Y不能配对形成四分体,故18A+XX+YY可形成9+1+1=11个四分体、18A+X+Y可形成9+0+0=9个四分体、18A+X+YY可形成9+0+1=10个四分体。综上分析,酸模产生的初级精母细胞内出现的四分体的数目为9个或10个或11个。
(2)酸模雌株染色体组成为18A+XX+Y,减数分裂产生配子种类和比例为:(9A+X+Y):(9A+X)=1:1,雄株染色体组成为18A+X+YY,减数分裂产生配子种类和比例为:(9A+X+Y):(9A+Y)=1:1,二者杂交后代染色体组成类型和比例为(18A+XX+YY):(18A+XX+Y):(18A+X+YY):(18A+X+Y)=1:1:1:1,根据染色体组成和性别的对应关系可知,其表现型和比例为雌雄同株:雌株:雄株=2:1:1。
(3)种子的形成需要经过雌雄配子的受精才能完成发育过程,由于雌株只产生雌配子,雄株只产生雄配子,而只有雌雄同株的植株既能产生雌配子又能产生雄配子,故不同性别的酸模单株隔离种植,只有雌雄同株的酸模才能结出种子。
(4)结合题意“亲本产生的雌配子育性正常,而带有H基因的花粉成活率很低”可知,P1能够编码抑制花粉发育的毒性蛋白,P2编码能解除该毒性蛋白作用的保护性蛋白,花粉属于减数分裂产生的精子,产生的F1依然能自由交配,但带有H基因的花粉成活率很低,且H的精子中不含有P1基因,可知P1在减数第一次分裂时期表达,P2在精细胞中表达(若在精原细胞或初级精母细胞表达,则所有配子都能成活)。
【点睛】
本题考查了伴性遗传的有关知识,要求考生能够根据题干信息以及表格中不同性别的植株的染色体组成对选项进行分析,判断基因位置和个体产生配子类型是解题的关键。
54.(2021·山东泰安市·高三三模)果蝇是双翅目昆虫,体细胞有4对染色体,其中2、3、4号为常染色体,其生活史短,易饲养,繁殖快,染色体少,突变型多,个体小,是一种很好的遗传学实验材料,是常用的模式生物。请结合材料进行分析。
(1)果蝇的一个卵原细胞中每对同源染色体仅有一条染色体上的DNA分子两条链均被15N标记,该卵原细胞在14N的环境中进行减数分裂(不考虑突变和交叉互换),那么减数第一次分裂后期的初级卵母细胞中含有15N标记的染色单体有________条;减数第二次分裂后期的次级卵母细胞中含有15N标记的染色体有________条;其产生含有15N标记的卵细胞的概率为________。
(2)野生果蝇翅色是无色透明的。GAL4/UAS是存在于酵母中的基因表达调控系统,GAL4蛋白是酵母中的一类转录因子,它能够与特定的DNA序列UAS结合,驱动UAS下游基因表达。科研人员将一个GAL4基因插入到雄果蝇的一条2号染色体上,又将一个UAS─绿色荧光蛋白基因随机插入到雌果蝇染色体组中的一条染色体上,但无法表达,只有与插入含有GAL4基因的雄果蝇杂交后的子一代中,绿色荧光蛋白基因才会表达。甲科研小组分别利用上述的一对转基因雌雄果蝇进行杂交得到F1,F1中绿色翅雌雄个体随机交配得到F2,杂交子代的表现型及其比例如表所示:
组别
F1
F2
甲
绿色翅:无色翅=1:3
绿色翅:无色翅=9:7
①仅用甲组杂交结果F1_______(填“能”或“不能”)判断UAS—绿色荧光蛋白基因是否插入到2号染色体上,判断的依据是________________________________;根据甲组的F2杂交结果判断UAS—绿色荧光蛋白基因(填“是”或“不是”) ___插入到2号染色体上,判断依据是__________________________________。
②乙科研小组另选一对亲本果蝇进行以上的杂交实验,发现F2中雌雄果蝇的翅色比例不同,推测最可能的原因是___________________________;若统计F2中雌雄果蝇翅色比例是____________________,说明推测原因是正确的。
【答案】8 0或2或4或6或8 15/16 不能 无论UAS-绿色荧光蛋白基因是否插入到2号染色体上,F1分离比都是绿色翅:无色翅=1:3 不是 F2中表现型及其比例为97(9:3:3:1的变式),可确定这两种基因不是插入到了同一对同源染色体上 UAS-绿色荧光蛋白基因可能插入到X染色体上 绿色翅雌性:无色翅雌性:绿色翅雄性:无色翅雄性=6:2:3:5
【分析】
基因自由组合定律的实质是:位于非同源染色体上的非等位基因的分离或自由组合是互不干扰的;在减数分裂过程中,同源染色体上的等位基因彼此分离的同时,非同源染色体上的非等位基因自由组合。
题意分析:GAL4基因可以控制GAL4蛋白的表达,它能够与特定的DNA序列UAS结合,井驱动UAS下游基因的表达。将GAL4基因插入到雄果蝇的2号染色体上(一条常染色体上),UAS一绿色荧光蛋白基因随机插入到雌果蝇染色体组中,但无法表达(亲代雌果蝇缺乏GAL4蛋白)。可以做出假设有3种UAS-绿色荧光蛋白基因插入到雌果蝇的2号染色体上、其他常染色体上、X染色体上。插入GAL4基因用A表示,插入UAS-绿色荧光蛋白基因用B表示。插入CAL4基因的雄果蝇基因型是Aabb或AaXbY,插入UAS-绿色荧光蛋白基因雌果蝇的基因型是aaBb或aaXBXb。
【详解】
(1)果蝇的一个卵原细胞中每对同源染色体仅有一条染色体上的DNA分子两条链均被15N标记,该卵原细胞在14N的环境中进行减数分裂(不考虑突变和交叉互换),DNA的复制为半保留复制,由于原料没有同位素标记,因此产生的初级卵母细胞中含有8条染色体,其中每对同源染色体中只有一个同源染色体被标记,且被标记的两个DNA分子中只有一条单链带有放射性标记,显然减数第一次分裂后期的初级卵母细胞中含有15N标记的染色单体有8条;经过减数第一次分裂后期同源染色体彼此分离、非同源染色体自由组合过程中,产生的次级卵母细胞中的四条染色体被标记的条数可能为0~4,则减数第二次分裂后期的次级卵母细胞中会发生着丝点分裂,染色体数目暂时加倍的情况,此时含有的染色体数目为8条,其含有15N标记的染色体有0或2或4或6或8条;其产生含有15N标记的卵细胞的概率为1-1/2×1/2×1/2×1/2=15/16。
(2)根据分析可知,存在三种假设,假设1中Aabb×aaBb遵循基因的自由组合定律。假设2中Aabb × aaBb两对基因在同一对染色体上,遵循连锁遗传。假设中AaXbY×aaXBXb,因为A、B同时存在时才能表现出绿色翅,根据后代的基因型和表现型分析可知,3种假设里的F1分离比都是绿色翅∶无色翅=1∶3,因此只根据子一代不能判断UAS-绿色荧光蛋白基因是否插入到2号染色体上;而根据甲组的F2杂交结果显示表现型比例为9∶7(9∶3∶3∶1的变式),可确定这2种基因不是插入到了同一条染色体上,由此判断UAS-绿色荧光蛋白基因不是插入到2号染色体上。
(2)乙组同学另选一对亲代蝇进行以上的杂交实验,发现F2中雄雄果蝇中翅色比例不同,最可能的原因是UAS-绿色荧光蛋白基因可能插入到X染色体上;即假设3中的亲本基因型,即AaXbY×aaXBXb,F1中绿色翅的自由交配基因型及比例为AaXBY×AaXBXb→绿色翅雌性(A_XBX-)=3/4×1/2=3/8,无色翅雌性=1/2-3/8=1/8,绿色翅雄性(A_XBY)=3/4×1/4=3/16,无色翅雄性=1/2-3/16=5/16,即F2中雌雄果蝇翅色比例是绿色翅雌性∶无色翅雌性∶绿色翅雄性∶无色翅雄=6∶2∶3∶5,则假设正确。
【点睛】
熟知减数分裂过程以及DNA复制的特点是解答本题的关键,能正确解读题中的相关信息并能合理分析作答是解答本题的必备能力,掌握基因自由组合定律的实质与应用是解答本题的另一关键,伴性遗传的特征也是本题的考查点。
55.(2021·天津高三二模)小鼠(2N=40)是常用的实验动物,研究人员通过下图所示的流程培育出了雄性小鼠A和小鼠B,在不考虑基因突变的情况下,请回答下列问题。
(1)经检测,第一极体的染色体数目正常,则在正常情况下,图中所示的卵母细胞应含有________个核DNA,从8细胞胚中取出的细胞在有丝分裂中期时含有的染色体数目是________。
(2)若提供精子的雄鼠基因型是XbY,提供卵母细胞的雌鼠基因型是XBXb,第一极体和8细胞胚取出的细胞中均检测到基因B,原因是________。
(3)利用克隆技术培育小鼠B的过程,需要去除卵母细胞的________,小鼠B的性状与小鼠A的不完全相同,从遗传物质的角度分析,原因是________。
【答案】40 40 卵母细胞在减数第一次分裂前期两条X 染色体的姐妹染色单体之间发生了交叉互换 细胞核 小鼠B的细胞核基因来自小鼠A,而细胞质基因并不是来自小鼠A
【分析】
1、减数分裂过程:(1)减数第一次分裂间期:染色体的复制;(2)减数第一次分裂:①前期:联会,同源染色体上的非姐妹染色单体交叉互换;②中期:同源染色体成对的排列在赤道板上;③后期:同源染色体分离,非同源染色体自由组合;④末期:细胞质分裂;(3)减数第二次分裂过程(类似于有丝分裂)。
2、题图分析:卵母细胞与精子体外受精培育早期胚胎,然后通过胚胎移植得到雄性小鼠A,小鼠A通过克隆技术得到小鼠B。
【详解】
(1)进行体外受精的卵母细胞应该是减数第二次分裂中期的细胞,由于小鼠体细胞染色体是40条,所以图中所示的卵母细胞应含有40个核DNA(减数第二次分裂中期核DNA数与体细胞相同);从8细胞胚中取下的细胞在有丝分裂中期时含有的染色体数目是40条(有丝分裂中期染色体数与体细胞染色体数相同)。
(2)由于第一极体和8细胞胚取下的细胞中均检测到有基因B,说明卵细胞和第一极体都有B基因,而又因为提供卵母细胞的雌鼠基因型是XBXb,可判断产生原因是卵母细胞在减数第一次分裂前期两条X 染色体的姐妹染色单体之间发生了交叉互换。
(3)利用克隆技术培育小鼠B的过程,需要去除卵母细胞的细胞核。利用小鼠A通过克隆技术获得小鼠B, 小鼠B的获得主要采用的是核移植技术,即小鼠B的细胞核基因来自小鼠A,而细胞质基因并不是来自小鼠A,因此其性状与小鼠A不完全相同。
【点睛】
本题结合图解,考查有丝分裂、减数分裂及胚胎工程的相关知识,要求考生识记体外受精技术、胚胎移植技术及胚胎分割技术的具体过程,再结合所学的知识准确答题。
56.(2021·北京高三二模)某二倍体雄性动物的基因型为AaBb。如图表示该个体的某个处于分裂状态细胞中的部分染色体(包含一对性染色体),相关叙述正确的是( )
A.形成该细胞的过程中发生了染色体结构变异
B.该细胞所处的分裂时期是减数第二次分裂后期
C.该细胞中含有3个染色体组、6条染色体
D.该细胞分裂形成的配子基因型为aBXA、aBX、AbX、bX
【答案】A
【分析】
由图可知,该细胞中同源染色体分离,属于减数第一次分裂的后期。A/a、B/b分别位于两对常染色体上,图中又包含了一对性染色体,故图中发生了非同源染色体上片段的交换,导致A所在的染色体片段移接到了X染色体上。
【详解】
A、根据图中染色体上的基因可知,非同源染色体之间发生了易位,属于染色体的结构变异,A正确;
B、该细胞同源染色体分离,处于减数第一次分裂的后期,B错误;
C、该细胞中含有2个染色体组,6条染色体,C错误;
D、根据图中染色体上的基因和分析可知,该细胞分裂产生的精细胞中的基因型为aBXA、aBX、AbY、bY,D错误。
故选A。
【点睛】
57.(2021·陕西宝鸡市·高三一模)今年年初,巴基斯坦西南地区蝗灾肆虐,中巴双方已建立联合治蝗工作机制,取得了很大的成效。进入冬季,蝗虫产下的卵在土壤中越冬,越冬蝗卵孵化前可分为早期发育阶段、滞育阶段、滞育后发育阶段。血蓝蛋白是蝗虫体内一种含铜的蛋白质,其Hc1亚基和Hc2亚基均有运输氧气能力,某研究小组研究蝗卵发育阶段Hc1和Hc2基因的表达结果如下图所示。
(1)由题可知,血蓝蛋白和血红蛋白所含微量元素的差异是__________。滞育后发育阶段主要由血蓝蛋白中的__________运输氧气。
(2)在观察蝗虫精母细胞减数分裂固定装片时,减数第一次分裂与减数第二次分裂相比,中期细胞中染色体的不同点是____________________;通过比较同一时刻同一种生物不同细胞的染色体特点,可以推测一个精母细胞在不同分裂时期的染色体变化,这一做法能够成立的逻辑前提是__________。
(3)该研究表明,Hc1和Hc2亚基共同协作可为蝗卵孵化供氧,蝗卵能否在单亚基条件下孵化?已知与特定mRNA互补的外源RNA导入靶细胞可特异性降解该mRNA,称为RNA干扰技术。请以蝗卵为材料,利用RNA干扰技术,为探究蝗卵在Hc2单亚基条件下能否孵化,完成以下实验思路、预期结果及结论。
①实验思路:
选取相同蝗卵均分为两组,实验组导入__________,对照组不做处理,观察两组蝗卵能否孵化。
②预期结果及结论:
若____________________,则说明蝗卵在Hc2单亚基条件下能孵化。
若____________________,则说明蝗卵在Hc2单亚基条件下不能孵化。
【答案】血蓝蛋白所含微量元素为铜元素,血红蛋白所含微量元素为铁元素 Hcl 减数第一次分裂中期,两条同源染色体分别排列在细胞赤道板两侧,减数第二次分裂中期,所有染色体的着丝点排列在细胞的赤道板上 同一生物的细胞,所含遗传物质相同,减数分裂过程也相同,不同细胞可能处于减数分裂的不同阶段 与Hc1的mRNA互补的外源RNA 实验组与对照组均能孵化 实验组不能孵化,对照组能孵化
【分析】
由图可知,滞育阶段Hc2的表达量明显高于其他阶段,滞育后发育阶段Hc1的相对表达量明显高于其他阶段。
【详解】
(1)血蓝蛋白是蝗虫体内一种含铜的蛋白质,血红蛋白是一种含铁的蛋白质,二者的区别在于血蓝蛋白所含微量元素为铜元素,血红蛋白所含微量元素为铁元素。滞育后发育阶段Hc1的相对表达量明显高于其他阶段,故推测滞育后阶段主要由血蓝蛋白中的Hc1运输氧气。
(2)减数第一次分裂中期,两条同源染色体分别排列在细胞赤道板两侧,减数第二次分裂中期,所有染色体的着丝点排列在细胞的赤道板上。同一生物的细胞,所含遗传物质相同,减数分裂过程也相同,不同细胞可能处于减数分裂的不同阶段,故通过比较同一时刻同一种生物不同细胞的染色体特点,可以推测一个精母细胞在不同分裂时期的染色体变化。
(3)要探究蝗卵在Hc2单亚基条件下能否孵化,实验的自变量应该是亚基的种类,因变量是蝗卵是否能够孵化。实验组应该导入与Hc1的mRNA互补的外源RNA,降解Hc1的mRNA,导致Hc1不能合成,则实验组只含有Hc2单亚基,对照组含有2种亚基,观察两组蝗卵能否孵化。
若蝗卵在Hc2单亚基条件下能孵化,则实验组和对照组均能孵化;蝗卵在Hc2单亚基条件下不能孵化,则实验组不能孵化,对照组能孵化。
【点睛】
本题的难点在于实验设计,需要考生明确RNA干扰技术的原理,实验组除去相应的RNA,以保证只有Hc2单亚基。
58.(2021·天津高三二模)研究证实,在受精卵形成后的第一次分裂过程中,来自父母双方的染色体并非携手共进,而是如图所示。请据图分析回答:
(1)据图可知,受精作用发生在_______________分裂过程中。
(2)下列对图中受精卵第一次正常分裂时发生的变化正确的描述及排序是____________。
①不同来源的染色体排列在赤道板上;②不同来源的染色体排列在赤道板两侧;
③在两个纺锤体的牵引下,染色体分离;④在两个纺锤体的牵引下,同源染色体分离;
⑤细胞分裂,不同来源的染色体分配在两个子细胞中;⑥细胞分裂,不同来源的染色体均分在两个子细胞中。
(3)图中的两种异常分裂现象表现为(______)
A.两个纺锤体牵引不同步B.两个纺锤体方向不一致
C.形成了两个纺锤体D.着丝点不分裂
(4)请从细胞水平和分子水平比较上图中异常子细胞与正常子细胞的异同点?不同点是_________________________________,相同点是_________________________________。
【答案】减数第二次(MⅡ) ①③⑥ AB 不同点:异常子细胞有两个细胞核,正常子细胞一个细胞核 相同点:正常细胞与异常细胞中的遗传物质相同
【分析】
分析题图:来自父母的染色体在初次碰面时,竟还保持了一定的安全距离。在受精卵的第一次分裂过程中,这些染色体并非携手共进,而是自顾自的分离。从题图中看出实际上存在两个纺锤体:一个纺锤体分离一组父本染色体,另一个纺锤体分离一组母本染色体,这意味着来自亲本的遗传信息在第一次细胞分裂过程中一直都是分开的。
【详解】
(1)卵原细胞经过减数第一次分裂形成一个次级卵母细胞(大)和一个第一极体(小),从图中可以看出,精子与次级卵母细胞融合的同时,次级卵母细胞完成减数第二次分裂过程。
(2)观察图中正常分裂的三个细胞图象可以看出:首先不同来源的染色体排列在赤道面上;然后在两个纺锤体的牵引下,染色体各自分离;最后细胞分裂,不同来源的染色体均分在两个子细胞中,保证子细胞遗传物质的稳定,即正确的描述及排序是①③⑥。
(3)从分裂图可以看出,图中异常分裂的情况有两个纺锤体牵引不同步,如;还有两个纺锤体方向不一致,如,AB正确。
(4)图中异常子细胞与正常子细胞的不同点:异常子细胞有两个细胞核,正常子细胞有一个细胞核;从分子水平来看,图中异常子细胞与正常子细胞的相同点:异常子细胞的两个细胞核中含有父方和母方各一半的染色体,只是未融合,所以正常细胞与异常子细胞中的遗传物质相同。
【点睛】
本题信息来自最新的科学研究,跟教科书上所学知识有所不同,这就要求考生一定要根据图中信息结合以前所学知识进行综合分析后再作答,对能力有较高的要求。
59.(2021·陕西宝鸡市·高三二模)根据甲乙两图分析回答下列相关问题:
(1)图甲是基因型为AaBb的动物细胞分裂部分时期示意图,图乙为细胞分裂过程中每条染色体上DNA含量变化曲线。细胞①中基因异常的原因是否由于交叉互换导致?__________(填“是”或“否”);细胞③的名称是____________,据图推测,最终产生的卵细胞的基因型为______。图甲中细胞①所处时期位于图乙曲线中的___________段。
(2)一对基因型为XaXa(色盲女性)与XAY的夫妇,生了一个性染色体组成为XXY的色盲男孩。形成该个体的原因可能有_______种。
【答案】否 次级卵母细胞 aB CD 2种
【分析】
分析图甲:①细胞中含同源染色体,每条染色体上有两条姐妹染色单体,可进行有丝分裂或减数分裂;②细胞中含同源染色体,着丝点分裂,处于有丝分裂后期;③细胞不含同源染色体,且着丝点分裂,处于减数第二次分裂后期。
分析乙图:BC段形成的原因是DNA的复制;DE段形成的原因是着丝点分裂。
【详解】
(1)细胞①中基因异常的原因是基因突变的结果,不是交叉互换导致的,因为细胞①同源染色体未联会。图甲中③细胞不含同源染色体,且着丝点分裂,处于减数第二次分裂后期,且细胞质不均等分裂,称为次级卵母细胞。细胞①中的A和a在同一条染色体上,根据图③细胞染色体情况,确定最终产生的卵细胞的基因型为aB(分裂后的细胞体积更大)。图甲中细胞①中染色体上含有染色单体,每条染色体含有2个DNA分子,因此位于图乙曲线中的CD段。
(2)性染色体组成为XXY并伴有色盲的男孩的基因型为XaXaY,则该男孩可能是由基因型为XaXa的卵细胞和基因型为Y的精子结合形成,产生基因型为XaXa的卵细胞可能是由于初级卵母细胞中两条含有基因a的同源染色体没有分离移向同一极所致,也可能次级卵母细胞中两条含有基因a的姐妹染色单体分开后移向同一极所致,因此形成该个体的原因可能有2种。
【点睛】
本题结合图解和曲线,考查细胞的减数分裂、有丝分裂,要求考生识记细胞有丝分裂和减数分裂不同时期的特点,掌握细胞分裂过程中染色体和DNA含量变化规律,再结合图中信息准确答题。
60.(2020·广东肇庆市·高三一模)有丝分裂是真核生物进行细胞分裂的主要方式,减数分裂与受精作用保证了生物遗传的稳定性。下图分别表示某生物的细胞在不同分裂状态下的三种图像,请回答下列问题:
(1)根据该生物的甲、乙、丙三种不同状态的细胞图像,可判断该个体为________(填“雌”或“雄”)性。该生物正常体细胞中的染色体数目2N=________。
(2)如图乙所示,1、5号染色体同一位置上存在A、a基因,其原因是细胞发生了________________的结果;如图丙所示,1、3号染色体相应位置出现B、b基因,其原因是细胞发生了____________的结果。
(3)从配子形成和受精作用两方面分析说明遗传多样性的原因:
①减数分裂形成配子时,____________________________________________________________________;
②受精作用时,____________________________________________________________________________。
【答案】雄 4 基因突变 交叉互换(或基因重组) ①减数分裂时因非同源染色体自由组合和同源染色体上非姐妹染色单体的交叉互换形成配子的多样性 受精作用时精卵细胞的随机结合形成多样性的受精卵
【分析】
分析甲图:细胞中有同源染色体,同源染色体向细胞两极移动,处于减数第一次分裂后期,细胞质均等分裂,为初级精母细胞;
分析乙图:细胞中有同源染色体,染色体的着丝点分裂,染色单体变成染色体,在纺锤丝的牵引下移向细胞两极,处于有丝分裂后期;
分析丙图:细胞中无同源染色体,染色体的着丝点分裂,染色单体变成染色体,在纺锤丝的牵引下移向细胞两极,处于减数第二次分裂后期。
【详解】
(1)甲、乙、丙分别处于减后期、有丝分裂后期和减Ⅱ后期,且细胞质均等分裂,说明该个体为雄性。该生物正常体细胞中的染色体数目为4。
(2)乙图是有丝分裂后期图,若两条子染色体上的两基因不同,则为基因突变的结果。丙图是减数第二次分裂后期图,若两条子染色体上的两基因不同,则为交叉互换(基因重组)的结果。
(3)遗传多样性的原因:①从配子形成过程来考虑,减数第一次分裂前期,同源染色体上非姐妹染色单体的交叉互换;减数第一次分裂后期同源染色体分离,非同源染色体自由组合;②从受精作用来考虑,受精作用时精卵细胞的随机结合形成多样性的受精卵。
【点睛】
本题结合细胞分裂图,考查有丝分裂和减数分裂的相关知识,解答本题的关键是细胞分裂图像的识别,要求学生掌握有丝分裂过程和减数分裂过程特点,能正确区分两者,准确辨别图示细胞的分裂方式及所处时期。
相关试卷
这是一份近三年高考生物真题及模拟题分类汇编02细胞的结构与功能含解析,共81页。试卷主要包含了单选题,多选题,综合题,实验题等内容,欢迎下载使用。
这是一份近三年高考生物真题及模拟题分类汇编01细胞的分子组成含解析,共64页。试卷主要包含了单选题,多选题,综合题,实验题等内容,欢迎下载使用。
这是一份近三年高考生物真题及模拟题分类汇编08变异育种及人类遗传病含解析,共75页。试卷主要包含了单选题,多选题,综合题,实验题等内容,欢迎下载使用。