资料中包含下列文件,点击文件名可预览资料内容





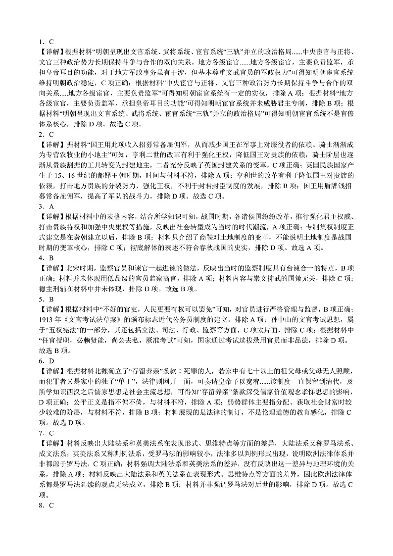
还剩4页未读,
继续阅读
所属成套资源:2023江西省临川二中高二上学期第三次月考及答案(九科)
成套系列资料,整套一键下载
2023江西省临川二中高二上学期第三次月考历史含答案
展开
这是一份2023江西省临川二中高二上学期第三次月考历史含答案
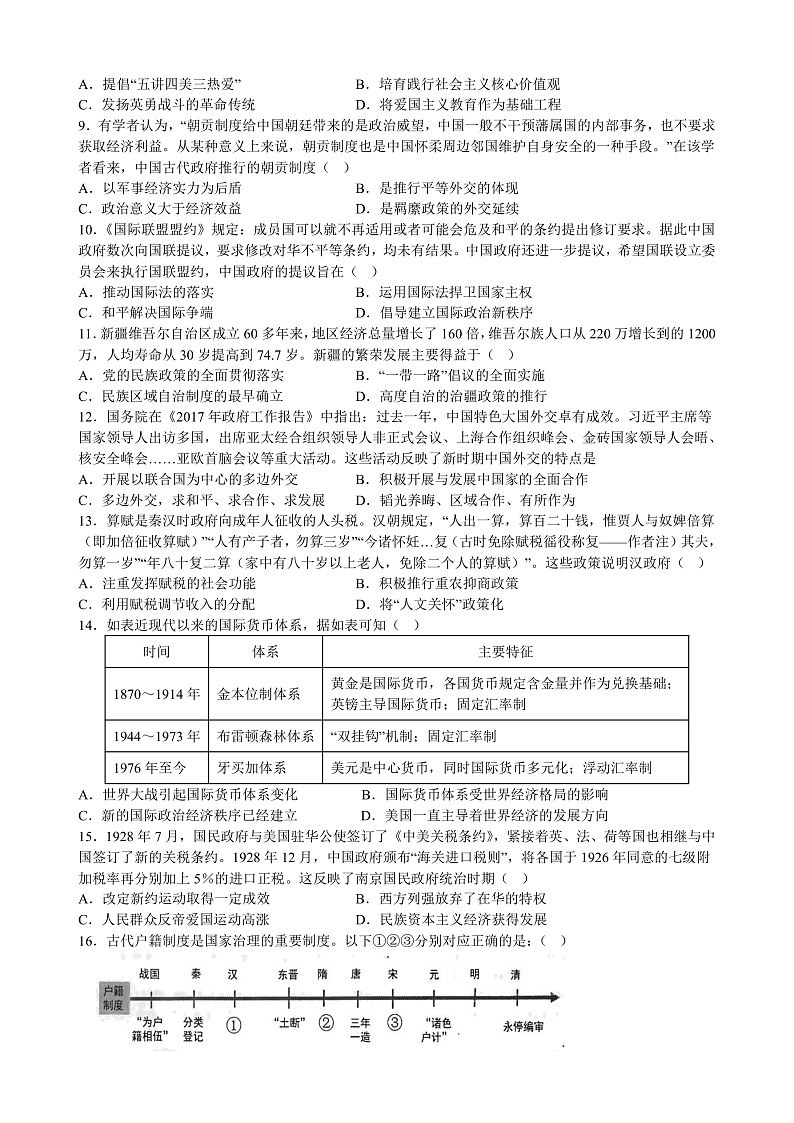
相关试卷
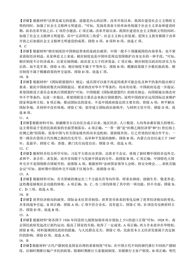
江西省上高二中2023-2024学年高二上学期第三次月考历史试题:
这是一份江西省上高二中2023-2024学年高二上学期第三次月考历史试题,共4页。试卷主要包含了“主之所用也七术,所察也六微,据《南台备要》记载,张居正曾言,《通典》记载等内容,欢迎下载使用。
2022-2023学年江西省临川第二中学第一学期高一第一次月考历史试题 PDF版:
这是一份2022-2023学年江西省临川第二中学第一学期高一第一次月考历史试题 PDF版,共7页。
江西省临川第二中学2022-2023学年高二上学期第三次月考历史试题:
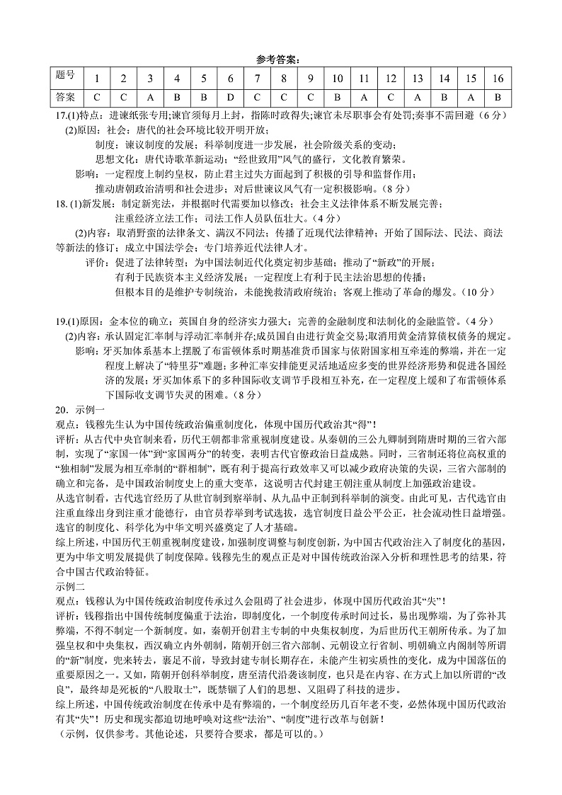
这是一份江西省临川第二中学2022-2023学年高二上学期第三次月考历史试题,文件包含临川二中2022-2023学年度上学期高二历史第三次月考答案docx、临川二中2022-2023学年度上学期高二历史第三次月考试题docx等2份试卷配套教学资源,其中试卷共12页, 欢迎下载使用。