资料中包含下列文件,点击文件名可预览资料内容
还剩3页未读,
继续阅读
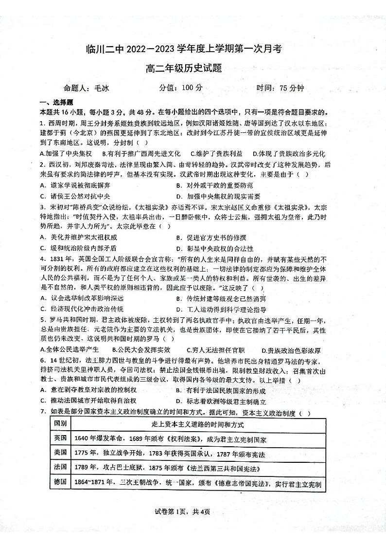
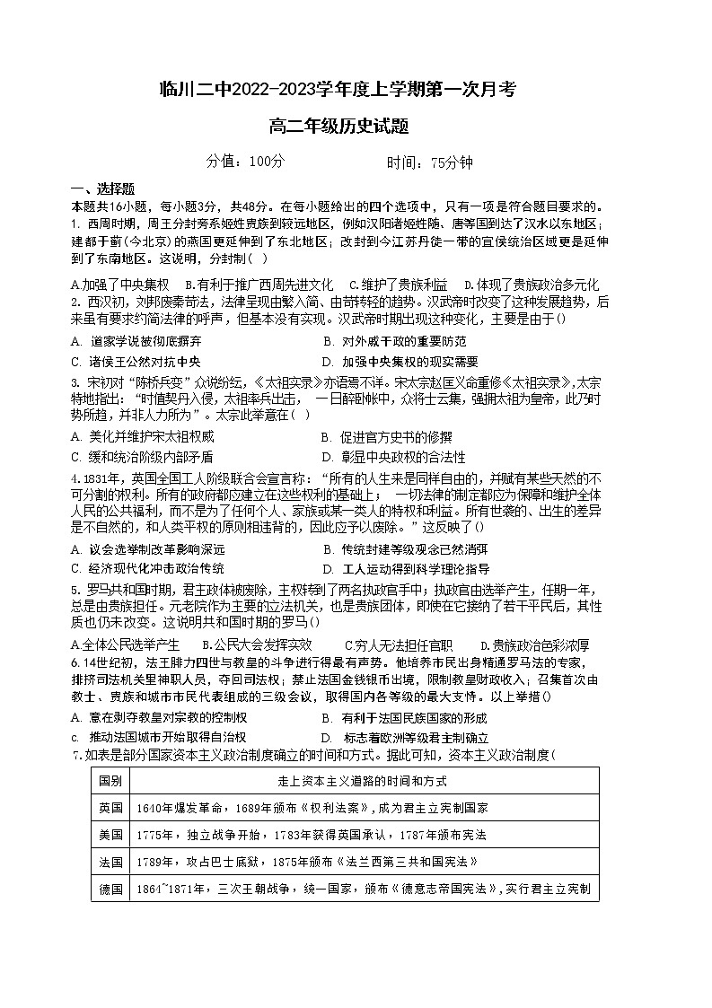
江西省临川第二中学2022-2023学年高二上学期第一次月考历史试题
展开
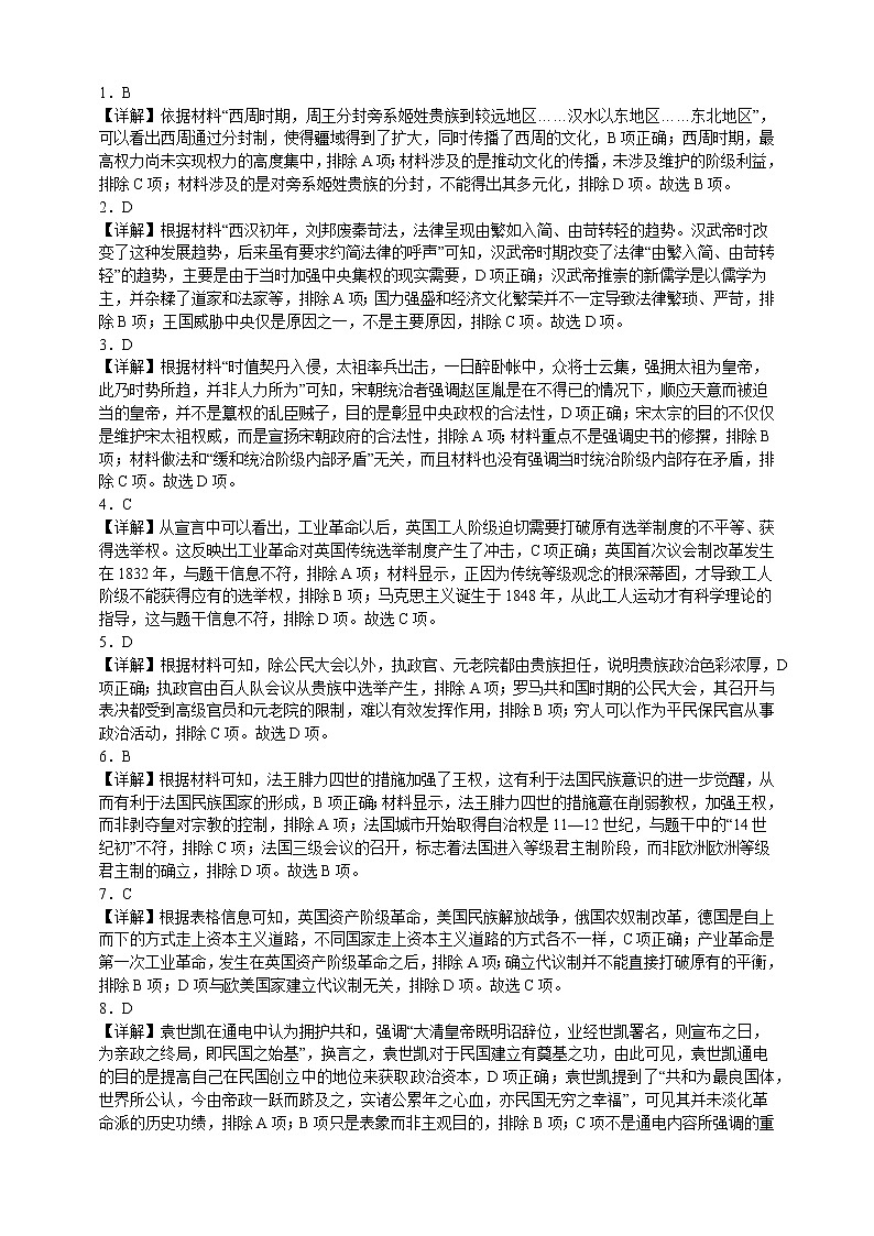
这是一份江西省临川第二中学2022-2023学年高二上学期第一次月考历史试题,文件包含江西省临川第二中学2022-2023学年高二上学期第一次月考历史答案docx、江西省临川第二中学2022-2023学年高二上学期第一次月考历史试题docx、江西省临川第二中学2022-2023学年高二上学期第一次月考历史试题pdf等3份试卷配套教学资源,其中试卷共14页, 欢迎下载使用。
相关试卷
2022-2023学年江西省临川第二中学第一学期高一第一次月考历史试题 PDF版:
这是一份2022-2023学年江西省临川第二中学第一学期高一第一次月考历史试题 PDF版,共7页。
2022-2023学年江西省智学联盟体(临川一中等校)高二上学期第一次联考历史试题 解析版:
这是一份2022-2023学年江西省智学联盟体(临川一中等校)高二上学期第一次联考历史试题 解析版,共15页。试卷主要包含了考试结束后,将答题卡交回等内容,欢迎下载使用。
2022-2023学年江西省智学联盟体(临川一中等校)高二上学期第一次联考历史试题含解析:
这是一份2022-2023学年江西省智学联盟体(临川一中等校)高二上学期第一次联考历史试题含解析,共14页。试卷主要包含了考试结束后,将答题卡交回等内容,欢迎下载使用。

