












































































































































































































































































































































高考数学一轮复习微专题146份
展开这是一份高考数学一轮复习微专题146份,文件包含高中数学一轮复习微专题第16季立体几何的向量方法第7节利用空间向量解决探索性问题doc、高中数学一轮复习微专题第③季基本初等函数第8节二次函数doc、高中数学一轮复习微专题第15季空间点线面的位置关系第8节平面与平面垂直的判定与性质doc、高中数学一轮复习微专题第15季空间点线面的位置关系第6节线面面面平行的综合应用doc、高中数学一轮复习微专题第②季函数的概念及性质第6节函数的单调性doc、高中数学一轮复习微专题第⑤季导数与定积分第8节定积分doc、高中数学一轮复习微专题第④季函数与方程及函数模型第1节函数与方程doc、高中数学一轮复习微专题第14季空间几何体第8节空间几何体综合doc、高中数学一轮复习微专题第14季空间几何体第5节几何体的体积doc、高中数学一轮复习微专题第14季空间几何体第2节空间几何体的三视图doc、高中数学一轮复习微专题第⑧季解三角形第4节求三角形的面积doc、高中数学一轮复习微专题第15季空间点线面的位置关系第4节直线与平面平行的判定与性质doc、高中数学一轮复习微专题第⑦季三角函数的图像与模型的应用第8节角的配凑技巧doc、高中数学一轮复习微专题第⑦季三角函数的图像与模型的应用第1节根据图像求三角函数解析式doc、高中数学一轮复习微专题第15季空间点线面的位置关系第7节直线与平面垂直的判定与性质doc、高中数学一轮复习微专题第15季空间点线面的位置关系第2节空间两条直线的位置关系doc、高中数学一轮复习微专题第15季空间点线面的位置关系第10节线面面面垂直的综合问题doc、高中数学一轮复习微专题第14季空间几何体第7节多面体与球有关的切接问题doc、高中数学一轮复习微专题第15季空间点线面的位置关系第9节线面角及二面角的求法doc、高中数学一轮复习微专题第⑥季三角函数的图像与性质第6节三角函数的定义域与值域doc、高中数学一轮复习微专题第14季空间几何体第4节几何体的表面积doc、高中数学一轮复习微专题第⑥季三角函数的图像与性质第7节三角函数的对称性奇偶性与周期性doc、高中数学一轮复习微专题第⑦季三角函数的图像与模型的应用第2节三角函数图像的变换doc、高中数学一轮复习微专题第11季等比数列及数列综合第8节数列综合问题doc、高中数学一轮复习微专题第⑧季解三角形第1节正弦定理doc、高中数学一轮复习微专题第④季函数与方程及函数模型第7节函数图像及识别doc、高中数学一轮复习微专题第⑦季三角函数的图像与模型的应用第5节二倍角公式doc、高中数学一轮复习微专题第⑨季平面向量第8节平面向量的夹角与模doc、高中数学一轮复习微专题第⑨季平面向量第7节平面向量的数量积运算doc、高中数学一轮复习微专题第④季函数与方程及函数模型第8节函数图像的应用doc、高中数学一轮复习微专题第16季立体几何的向量方法第1节空间向量的线性运算doc、高中数学一轮复习微专题第16季立体几何的向量方法第8节利用平面向量求角度问题doc、高中数学一轮复习微专题第17季直线第8节直线系方程的应用doc、高中数学一轮复习微专题第⑥季三角函数的图像与性质第3节扇形的弧长及面积公式doc、高中数学一轮复习微专题第⑤季导数与定积分第7节导数的综合应用doc、高中数学一轮复习微专题第②季函数的概念及性质第7节函数的奇偶性doc、高中数学一轮复习微专题第16季立体几何的向量方法第3节空间向量数量积的应用doc、高中数学一轮复习微专题第11季等比数列及数列综合第1节等比数列概念doc、高中数学一轮复习微专题第15季空间点线面的位置关系第5节平面与平面平行的判定与性质doc、高中数学一轮复习微专题第15季空间点线面的位置关系第3节异面直线所成的角doc、高中数学一轮复习微专题第11季等比数列及数列综合第3节等差数列等比数列综合应用doc、高中数学一轮复习微专题第11季等比数列及数列综合第5节数列求和之倒序相加与错位相减法doc、高中数学一轮复习微专题第11季等比数列及数列综合第6节数列求和之裂项相消法doc、高中数学一轮复习微专题第①季集合与简易逻辑第4节集合背景下的新定义问题pdf、高中数学一轮复习微专题第⑩季数列概念及等差数列第8节等差数列综合问题doc、高中数学一轮复习微专题第⑩季数列概念及等差数列第5节等差数列概念doc、高中数学一轮复习微专题第17季直线第1节直线的倾斜角与斜率doc、高中数学一轮复习微专题第14季空间几何体第1节空间几何体的结构特征doc、高中数学一轮复习微专题第15季空间点线面的位置关系第1节平面的基本性质doc、高中数学一轮复习微专题第⑨季平面向量第6节平面向量坐标表示doc、高中数学一轮复习微专题第12季不等式与一元二次不等式第4节不等式性质的应用doc、高中数学一轮复习微专题第13季线性规划与基本不等式第6节利用基本不等式证明不等式doc、高中数学一轮复习微专题第②季函数的概念及性质第8节函数的周期性doc、高中数学一轮复习微专题第③季基本初等函数第2节指数函数doc、高中数学一轮复习微专题第③季基本初等函数第4节对数函数doc、高中数学一轮复习微专题第③季基本初等函数第5节对数函数的应用doc、高中数学一轮复习微专题第③季基本初等函数第6节指数函数与对数函数doc、高中数学一轮复习微专题第③季基本初等函数第7节幂函数doc、高中数学一轮复习微专题第12季不等式与一元二次不等式第5节一元二次不等式的解法doc、高中数学一轮复习微专题第④季函数与方程及函数模型第3节一次函数与分段函数模型doc、高中数学一轮复习微专题第⑦季三角函数的图像与模型的应用第3节三角函数性质综合应用doc、高中数学一轮复习微专题第⑦季三角函数的图像与模型的应用第6节三角恒等变换doc、高中数学一轮复习微专题第⑥季三角函数的图像与性质第8节三角函数的单调性doc、高中数学一轮复习微专题第16季立体几何的向量方法第2节共线定理共面定理的应用doc、高中数学一轮复习微专题第14季空间几何体第3节空间几何体的直观图doc、高中数学一轮复习微专题第⑩季数列概念及等差数列第1节数列概念及根据前几项求通项doc、高中数学一轮复习微专题第⑤季导数与定积分第3节导数的几何意义doc、高中数学一轮复习微专题第⑥季三角函数的图像与性质第5节三角函数的诱导公式doc、高中数学一轮复习微专题第11季等比数列及数列综合第4节数列求和之并项求和与分组求和法doc、高中数学一轮复习微专题第11季等比数列及数列综合第2节等比数列性质doc、高中数学一轮复习微专题第12季不等式与一元二次不等式第8节一元二次不等式综合应用doc、高中数学一轮复习微专题第13季线性规划与基本不等式第2节求线性目标函数的最值doc、高中数学一轮复习微专题第18季圆第6节圆的切线与弦长问题doc、高中数学一轮复习微专题第⑩季数列概念及等差数列第3节由递推公式求通项doc、高中数学一轮复习微专题第18季圆第1节圆的方程doc、高中数学一轮复习微专题第⑩季数列概念及等差数列第2节根据前n项和求通项doc、高中数学一轮复习微专题第⑧季解三角形第8节高度问题doc、高中数学一轮复习微专题第⑧季解三角形第7节方位角问题doc、高中数学一轮复习微专题第⑨季平面向量第5节平面向量坐标运算doc、高中数学一轮复习微专题第⑧季解三角形第5节解三角形doc、高中数学一轮复习微专题第17季直线第2节直线的方程doc、高中数学一轮复习微专题第①季集合与简易逻辑第5节命题doc、高中数学一轮复习微专题第⑧季解三角形第3节判断三角形的形状doc、高中数学一轮复习微专题第13季线性规划与基本不等式第5节含参线性规划doc、高中数学一轮复习微专题第⑧季解三角形第2节余弦定理doc、高中数学一轮复习微专题第13季线性规划与基本不等式第7节利用基本不等式求最值doc、高中数学一轮复习微专题第17季直线第7节对称问题doc、高中数学一轮复习微专题第⑨季平面向量第3节共线向量doc、高中数学一轮复习微专题第⑥季三角函数的图像与性质第4节同角三角函数的基本关系doc、高中数学一轮复习微专题第⑥季三角函数的图像与性质第2节三角函数的定义doc、高中数学一轮复习微专题第⑨季平面向量第4节平面向量基本定理doc、高中数学一轮复习微专题第⑦季三角函数的图像与模型的应用第7节辅助角公式doc、高中数学一轮复习微专题第⑨季平面向量第2节向量线性运算doc、高中数学一轮复习微专题第①季集合与简易逻辑第3节集合的运算pdf、高中数学一轮复习微专题第18季圆第7节圆与圆的位置关系pdf、高中数学一轮复习微专题第⑧季解三角形第6节距离问题doc、高中数学一轮复习微专题第⑩季数列概念及等差数列第4节数列中的函数思想doc、高中数学一轮复习微专题第⑦季三角函数的图像与模型的应用第4节两角和与差的三角函数公式doc、高中数学一轮复习微专题第⑩季数列概念及等差数列第7节等差数列前n项和的最值问题doc、高中数学一轮复习微专题第⑩季数列概念及等差数列第6节等差数列性质doc、高中数学一轮复习微专题第⑨季平面向量第1节向量概念doc、高中数学一轮复习微专题第②季函数的概念及性质第5节函数的值域doc、高中数学一轮复习微专题第⑥季三角函数的图像与性质第1节象限角与终边相同的角doc、高中数学一轮复习微专题第13季线性规划与基本不等式第8节基本不等式的实际应用doc、高中数学一轮复习微专题第17季直线第6节两条直线的交点doc、高中数学一轮复习微专题第17季直线第5节距离问题doc、高中数学一轮复习微专题第17季直线第4节两条直线平行与垂直doc、高中数学一轮复习微专题第16季立体几何的向量方法第6节利用空间向量证明垂直问题doc、高中数学一轮复习微专题第16季立体几何的向量方法第5节利用空间向量证明平行问题doc、高中数学一轮复习微专题第16季立体几何的向量方法第4节空间直角坐标系以及空间向量的坐标运算doc、高中数学一轮复习微专题第14季空间几何体第6节球的表面积与体积doc、高中数学一轮复习微专题第13季线性规划与基本不等式第4节求非线性目标函数的最值doc、高中数学一轮复习微专题第18季圆第4节圆的方程综合应用doc、高中数学一轮复习微专题第13季线性规划与基本不等式第3节线性规划的实际应用doc、高中数学一轮复习微专题第13季线性规划与基本不等式第1节二元一次不等式组表示平面区域doc、高中数学一轮复习微专题第12季不等式与一元二次不等式第7节一元二次不等式应用doc、高中数学一轮复习微专题第12季不等式与一元二次不等式第6节一元二次不等式恒成立问题doc、高中数学一轮复习微专题第12季不等式与一元二次不等式第2节比较大小doc、高中数学一轮复习微专题第12季不等式与一元二次不等式第1节用不等式表示不等关系doc、高中数学一轮复习微专题第11季等比数列及数列综合第7节数列求和之公式求和法doc、高中数学一轮复习微专题第⑤季导数与定积分第6节导数与函数的最值doc、高中数学一轮复习微专题第①季集合与简易逻辑第6节充要条件pdf、高中数学一轮复习微专题第18季圆第5节直线与圆的位置关系doc、高中数学一轮复习微专题第③季基本初等函数第1节指数及运算doc、高中数学一轮复习微专题第⑤季导数与定积分第5节导数与函数的极值doc、高中数学一轮复习微专题第⑤季导数与定积分第4节导数与函数的单调性doc、高中数学一轮复习微专题第⑤季导数与定积分第2节导数的运算doc、高中数学一轮复习微专题第⑤季导数与定积分第1节导数的概念doc、高中数学一轮复习微专题第④季函数与方程及函数模型第5节指数函数模型doc、高中数学一轮复习微专题第④季函数与方程及函数模型第4节二次函数模型doc、高中数学一轮复习微专题第④季函数与方程及函数模型第2节零点的应用doc、高中数学一轮复习微专题第18季圆第8节直线圆的位置关系的综合应用doc、高中数学一轮复习微专题第③季基本初等函数第3节对数及运算doc、高中数学一轮复习微专题第②季函数的概念及性质第3节分段函数doc、高中数学一轮复习微专题第②季函数的概念及性质第1节函数及其表示doc、高中数学一轮复习微专题第①季集合与简易逻辑第8节全称命题与特称命题doc、高中数学一轮复习微专题第①季集合与简易逻辑第7节简易逻辑doc、高中数学一轮复习微专题第①季集合与简易逻辑第1节集合的概念doc、高中数学一轮复习微专题第②季函数的概念及性质第4节函数的定义域doc、高中数学一轮复习微专题第②季函数的概念及性质第2节函数的解析式doc、高中数学一轮复习微专题第17季直线第3节直线方程的综合应用doc、高中数学一轮复习微专题第④季函数与方程及函数模型第6节对数函数模型doc、高中数学一轮复习微专题第12季不等式与一元二次不等式第3节不等式的性质doc、高中数学一轮复习微专题第①季集合与简易逻辑第2节集合间的基本关系pdf、高中数学一轮复习微专题第18季圆第2节与圆有关的最值问题doc、高中数学一轮复习微专题第18季圆第3节与圆有关的轨迹问题doc等146份试卷配套教学资源,其中试卷共774页, 欢迎下载使用。
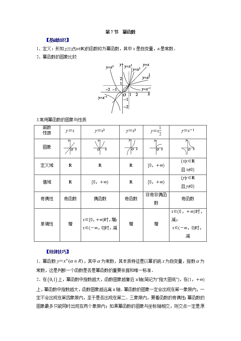
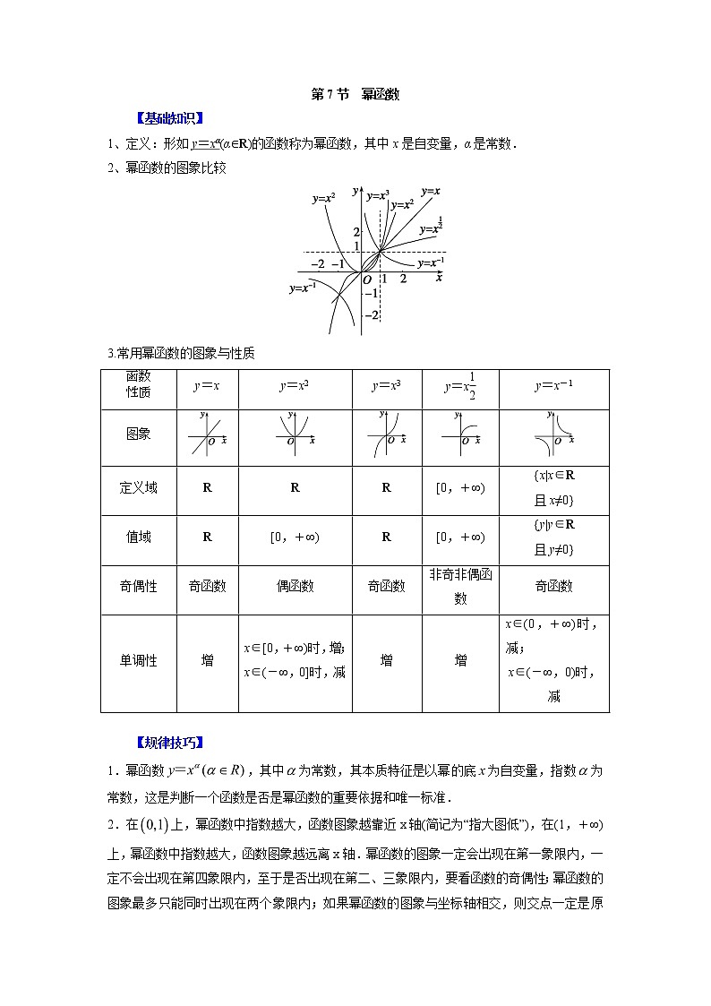
第8节 二次函数
【基础知识】
1.一次函数与二次函数的解析式
(1)一次函数:y=kx+b (k,b为常数,且k≠0).
(2)二次函数
①一般式:f(x)=ax2+bx+c_(a≠0).
②顶点式:f(x)=a(x-m)2+n(a≠0).
③零点式:f(x)=a(x-x1)(x-x2)_(a≠0).
2.一次函数与二次函数的定义及性质
函数 | 一次函数 | 二次函数 | ||||
解析式 | y=kx+b (k≠0) | y=ax2+bx+c (a≠0) | ||||
图象 | k>0 | k<0 | a>0 | a<0 | ||
b>0 | b>0 | b<0,c>0 | b>0,c<0 | |||
定义域 | R | R | ||||
值域 | R | [, +∞) | (-∞, ] | |||
单调性 | 在(-∞,+∞)上是增函数 | 在(-∞,+∞)上是减函数 | 在(-∞,-]上是减函数; 在[-,+∞)上是增函数 | 在(-∞,-]上是增函数; 在[-,+∞)上是减函数 | ||
3、二次函数的解析式
(1)一般式:;
(2)顶点式:若二次函数的顶点坐标为,则其解析式为;
(3)两根式:若相应一元二次方程的两根为,则其解析式为.
4、二次函数与二次方程、二次不等式统称“三个二次”,它们常有机结合在一起,而二次函数又是“三个二次”的核心,通过二次函数的图象贯穿为一体.因此,有关二次函数的问题,数形结合,密切联系图象是探求解题思路的有效方法.用函数思想研究方程、不等式(尤其是恒成立)问题是高考命题的热点.
5、二次函数、一元二次方程及一元二次不等式之间的关系
当的图像与x轴无交点无实根
的解集为或者是R;
当的图像与x轴相切有两个相等的实根
的解集为或者是R;
当的图像与x轴有两个不同的交点有两个不等的实根 的解集为或者是.
二次函数根的分布:
设一元二次方程()的两实根为,,且.为常数.则一元二次方程根的分布(即,相对于的位置)有以下若干定理.
【定理1】;
【定理2】;
【定理3】.
推论1 .
推论2 .
【定理4】或
【定理5】或
【定理6】在区间内有且只有一根,则,且检验等号.
【规律技巧】
1、根据已知条件确定二次函数解析式,一般用待定系数法,选择规律如下:
2、二次函数在闭区间上的最值主要有三种类型:轴定区间定、轴动区间定、轴定区间动,不论哪种类型,解决的关键是考查对称轴与区间的关系,当含有参数时,要依据对称轴与区间的关系进行分类讨论;
3、二次函数的单调性问题则主要依据二次函数图象的对称轴进行分析讨论求解.
二次函数求最值问题,一般先用配方法化为y=a(x-m)2+n的形式,得顶点(m,n)和对称轴4、方程x=m,结合二次函数的图象求解,常见有三种类型:
(1)顶点固定,区间也固定;
(2)顶点含参数(即顶点为动点),区间固定,这时要讨论顶点横坐标何时在区间之内,何时在区间之外;
(3)顶点固定,区间变动,这时要讨论区间中的参数.
讨论的目的是确定对称轴和区间的关系,明确函数的单调情况,从而确定函数的最值.
二次方程根的分布问题,通常转化为相应二次函数与x轴交点的个数问题,结合二次函数的图象通过对称轴,判别式Δ,相应区间端点函数值来考虑.
【典例讲解】
例1、已知二次函数f(x)满足f(2)=-1,f(-1)=-1,且f(x)的最大值是8,试确定此二次函数.
【拓展提高】
二次函数有三种形式的解析式,要根据具体情况选用:如和对称性、最值有关,可选用顶点式;和二次函数的零点有关,可选用零点式;一般式可作为二次函数的最终结果.
【变式探究】已知二次函数f(x)同时满足条件:
(1)f(1+x)=f(1-x);
(2)f(x)的最大值为15;
(3)f(x)=0的两根平方和等于17.
求f(x)的解析式.
【解析】依条件,设f(x)=a(x-1)2+15 (a<0),
即f(x)=ax2-2ax+a+15.
令f(x)=0,即ax2-2ax+a+15=0,
∴x1+x2=2,x1x2=1+.
x+x=(x1+x2)2-2x1x2
=4-2=2-=17,
∴a=-2,∴f(x)=-2x2+4x+13.
例2、已知函数f(x)=x2+2ax+3,x∈[-4,6].
(1)当a=-2时,求f(x)的最值;
(2)求实数a的取值范围,使y=f(x)在区间[-4,6]上是单调函数;
(3)当a=1时,求f(|x|)的单调区间.
【拓展提高】
(1)二次函数在闭区间上的最值主要有三种类型:轴定区间定、轴动区间定、轴定区间动,不论哪种类型,解决的关键是考查对称轴与区间的关系,当含有参数时,要依据对称轴与区间的关系进行分类讨论;(2)二次函数的单调性问题则主要依据二次函数图象的对称轴进行分析讨论求解.
【变式探究】 若函数f(x)=2x2+mx-1在区间[-1,+∞)上递增,则f(-1)的取值范围是____________.
【答案】(-∞,-3]
【解析】 ∵抛物线开口向上,对称轴为x=-,
∴-≤-1,∴m≥4.
又f(-1)=1-m≤-3,∴f(-1)∈(-∞,-3].
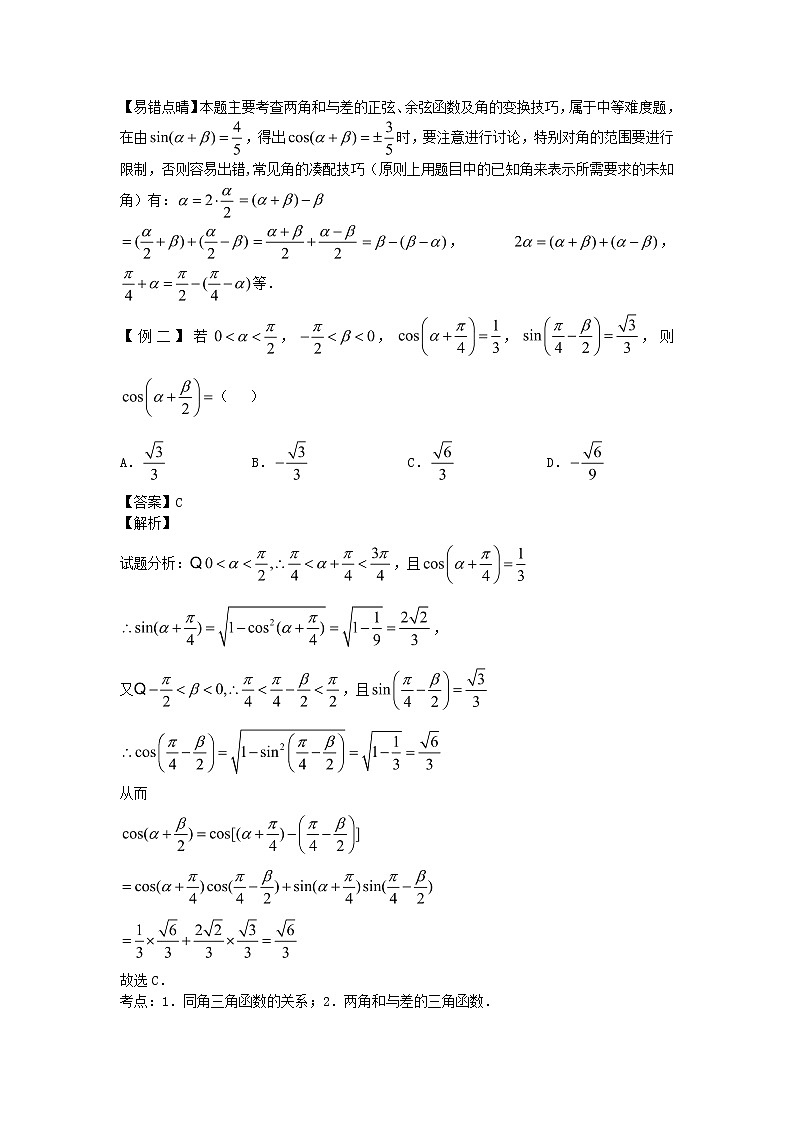
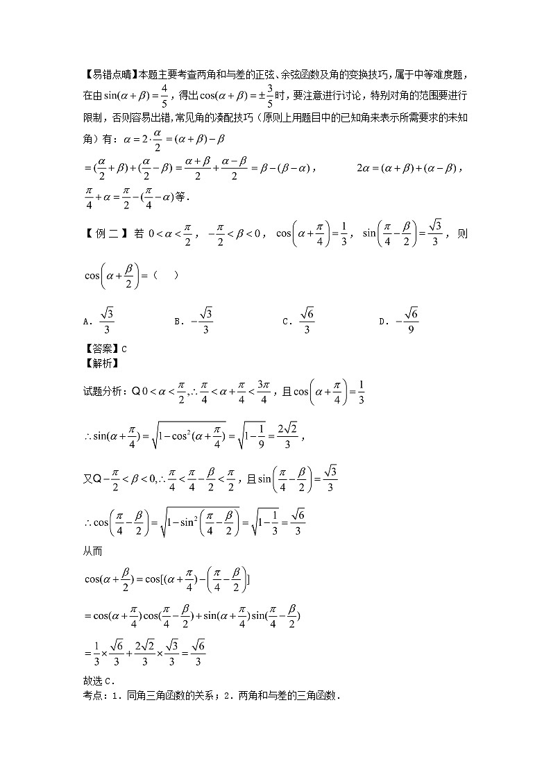
例3、若二次函数f(x)=ax2+bx+c (a≠0)满足f(x+1)-f(x)=2x,且f(0)=1.
(1)求f(x)的解析式;
(2)若在区间[-1,1]上,不等式f(x)>2x+m恒成立,求实数m的取值范围.
【拓展提高】
二次函数、二次方程与二次不等式统称“三个二次”,它们常结合在一起,而二次函数又是“三个二次”的核心,通过二次函数的图象贯穿为一体.因此,有关二次函数的问题,数形结合,密切联系图象是探求解题思路的有效方法.用函数思想研究方程、不等式(尤其是恒成立)问题是高考命题的热点.
【变式探究】已知函数f(x)=x2+mx+n的图象过点(1,3),且f(-1+x)=f(-1-x)对任意实数都成立,函数y=g(x)与y=f(x)的图象关于原点对称.
(1)求f(x)与g(x)的解析式;
(2)若F(x)=g(x)-λf(x)在(-1,1]上是增函数,求实数λ的取值范围.
【答案】(2)∵F(x)=g(x)-λf(x)=-(1+λ)x2+(2-2λ)x,
当λ+1≠0时,F(x)的对称轴为x==,
又∵F(x)在(-1,1]上是增函数.
∴或.
∴λ<-1或-1<λ≤0.
当λ+1=0,即λ=-1时,F(x)=4x显然在(-1,1]上是增函数.
综上所述,λ的取值范围为(-∞,0].
【针对训练】
1、已知二次函数的图象经过三点,,那么这个二次函数的解析式为______.
【答案】
2、已知:抛物线与x轴交于(-2,0),(4,0)两点,且过点为(1,-),则函数解析式为______.
【答案】
【综合点评】利用待定系数法求二次函数解析式的过程中注意选择合适的表达式,这是解题的关键所在;另外要注意在做题过程中体会:数形结合思想,方程思想,函数思想的应用.
3、设二次函数在区间上单调递减,且,则实数的取值范围是 ( ) ( )
A.(-∞,0] B.[2,+∞)
C.(-∞,0]∪[2,+∞) D.[0,2]
【答案】 D
4、一次函数与二次函数在同一坐标系中的图象大致是( )
【答案】 C
5、已知函数,若,则必有( )
A. B.
C. D.的符号不能确定
【综合点评】1、分析二次函数的图象,主要有两个要点:一个是看二次项系数的符号,它确定二次函数图象的开口方向;二是看对称轴和最值,它确定二次函数的具体位置.对于函数图象判断类似题要会根据图象上的一些特殊点进行判断,如函数图象与正半轴的交点,函数图象的最高点与最低点等.
2、抛物线的开口,对称轴位置定义区间三者相互制约,常见的题型中这三者有两定一不定,要注意分类讨论.
6、设二次函数在区间上单调递减,且,则实数的取值范围是 ( ) ( )
A.(-∞,0] B.[2,+∞)
C.(-∞,0]∪[2,+∞) D.[0,2]
【答案】 D
7、一次函数与二次函数在同一坐标系中的图象大致是( )
【答案】 C
8、已知函数,若,则必有( )
A. B.
C. D.的符号不能确定
【综合点评】1、分析二次函数的图象,主要有两个要点:一个是看二次项系数的符号,它确定二次函数图象的开口方向;二是看对称轴和最值,它确定二次函数的具体位置.对于函数图象判断类似题要会根据图象上的一些特殊点进行判断,如函数图象与正半轴的交点,函数图象的最高点与最低点等.
2、抛物线的开口,对称轴位置定义区间三者相互制约,常见的题型中这三者有两定一不定,要注意分类讨论.
9、一元二次方程的一根比1大,另一根比-1小,则实数a的取值范围
是 .
【答案】
10、已知关于的方程在区间上有实数根,则实数的取值范围是 .
【答案】
11、若方程的两实根分别为,且,则的取值范围是 .
【答案】
【综合点评】二次方程根的分布问题,通常转化为相应二次函数与x轴交点的个数问题,结合二次函数的图象通过对称轴,判别式Δ,相应区间端点函数值来考虑.
【练习巩固】
1、已知二次函数的图象经过点,它在轴上截得的线段长为2,并且对任意,都有,求f(x)的解析式.
2、已知二次函数f(x)同时满足以下条件:
(1);
(2)的最大值为15;
(3)的两根的立方和等于17.
求的解析式.
【综合点评】确定二次函数解析式需要三个独立条件,往往从对称轴、顶点坐标、与x轴的交点以及函数图象经过的定点等方面挖掘等量关系.
3、已知关于的方程的两个实数根满足,,则实数 的取值范围是( )
A. B. C. D.
【答案】B
4、已知函数(为常数),则函数的图象恒过点( )
(A) (B) (C) (D)
【答案】D
【综合点评】二次函数在给定区间的最值问题是通过考虑对称轴和所给区间的位置关系,通过数形结合研究函数的最大值和最小值;当定义域落在对称轴一侧时,二次函数具有单调性.
5、已知函数,且,则( )
(A),都有 (B) ,都有
(C),使得 (D) ,使得
【答案】B
6、若函数恰有四个单调区间,则实数的取值范围( )
A. B. 且 C. D.
【答案】B
7、设函数,给出下列四个命题:
①时,f(x)是奇函数;
②时,方程只有一个实根;
③的图象关于对称;
④方程至多有两个实根.
其中正确的命题是 ( )
A.①④ B.①③ C.①②③ D.②④
【答案】C
【综合点评】有关二次函数的问题,数形结合,密切联系图象是探求解题思路的有效方法.用函数思想研究方程、不等式 (尤其是恒成立)问题是高考命题的热点.
8、已知二次函数满足,且.
(1)求的解析式;
(2)当时,方程有解,求实数的取值范围;
(3)设,,求的最大值.
9、已知二次函数的导函数为,且>0,的图象与x
轴恰有一个交点,则的最小值为 ( )
A.3 B. C.2 D.
【答案】C
【综合点评】二次函数在给定区间的最值与开口方向、对称轴和定义域的位置有关系;二次函数的单调性只需让定义域落到对称轴一侧以及考虑开口方向;恒成立问题和有解问题可考虑参变分离.
10、已知关于x的二次方程.
(1)若方程有两根,其中一根在区间内,另一根在区间内,求的取值范围;
(2)若方程两根均在区间内,求的取值范围.
11、是否存在这样的实数a,使函数在区间上恒有一个零点,且只有一个零点?若存在,求出a的取值范围;若不存在,说明理由.
【综合点评】二次函数的根的分布就是对应二次方程的根也即二次函数图象与x轴交点横坐标的范围,解决该类题的关键是熟练掌握二次函数图象,注意对称轴、判别式、开口方向以及特殊点的函数值,善于运用数形结合思想去分析问题和解决问题.
更多微信扫上方二维码码获取
相关试卷
这是一份2023高考数学一轮复习《微专题·小练习》及答案
这是一份高考数学一轮复习第三章 微专题三,共5页。
这是一份高考数学一轮复习第三章 微专题四,共6页。