所属成套资源:人教统编版道法选择性必修2法律与生活课件PPT+教学设计+练习+视频整套
- 5.2薪火相传有继承 课件+素材(送教案练习) 课件 21 次下载
- 6.1法律保护下的婚姻 课件+素材(送教案练习) 课件 28 次下载
- 7.1立足职场有法宝 课件+素材(送教案练习) 课件 23 次下载
- 7.2心中有数上职场 课件+素材(送教案练习) 课件 21 次下载
- 8.1自主创业 公平竞争 课件+素材(送教案练习) 课件 19 次下载
政治 (道德与法治)选择性必修2 法律与生活夫妻地位平等优秀课件ppt
展开这是一份政治 (道德与法治)选择性必修2 法律与生活夫妻地位平等优秀课件ppt,文件包含62夫妻地位平等课件pptx、62夫妻地位平等同步练习doc、62夫妻地位平等教学学设计doc等3份课件配套教学资源,其中PPT共27页, 欢迎下载使用。
第六课 珍惜婚姻关系
第二框 框
夫妻关系平等 相互尊重 家庭和睦
财产关系平等,夫妻婚姻美满的保障
人身关系平等,夫妻婚姻幸福的前提
“全职太太”与“全职先生”
你不是出差,就是应酬,还总和男客户打交道,这工作不能干了,我收入高养得起你,赶紧回家作“全职太太”!
还是你回家作“全职先生”吧!
探究问题:你对此有什么看法?说说你的理由。
男女平等,先生无权要求太太当“全职太太”,当然太太也无权要求先生当“全职先生”。
先生收入高,男女适当分工好,太太辞职回家是对的。
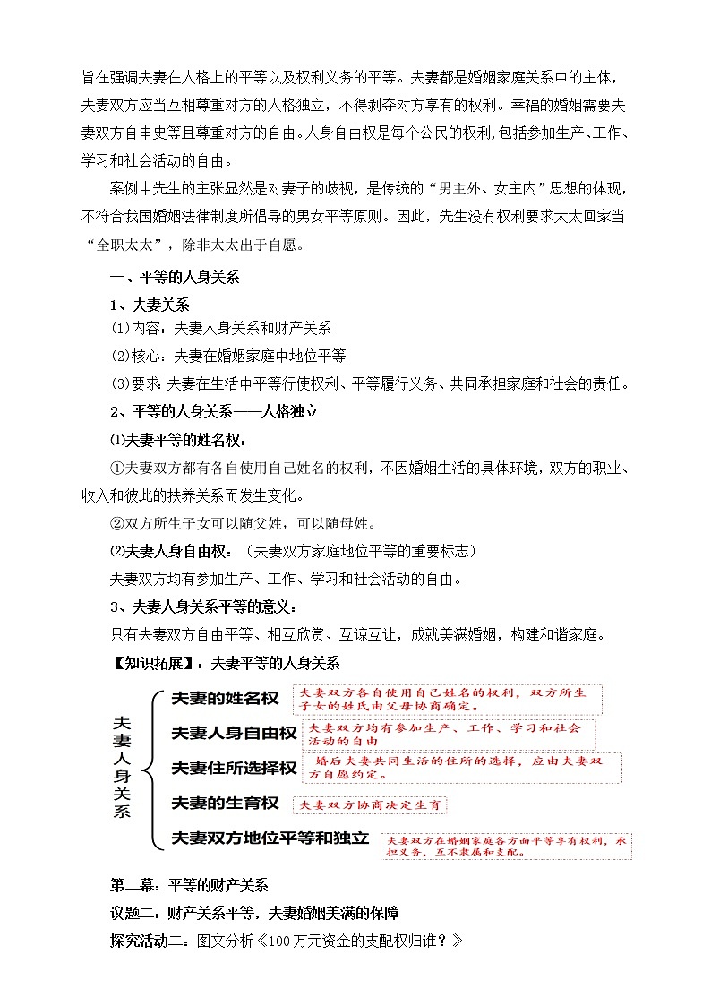
民法典规定,夫妻在婚姻家庭中地位平等。法律规定夫妻在婚姻家庭中地位平等,旨在强调夫妻在人格上的平等以及权利义务的平等。夫妻都是婚姻家庭关系中的主体,夫妻双方应当互相尊重对方的人格独立,不得剥夺对方享有的权利。幸福的婚姻需要夫妻双方自申史等且尊重对方的自由。人身自由权是每个公民的权利,包括参加生产、工作、学习和社会活动的自由。 案例中先生的主张显然是对妻子的歧视,是传统的“男主外、女主内”思想的体现,不符合我国婚姻法律制度所倡导的男女平等原则。因此,先生没有权利要求太太回家当“全职太太”,除非太太出于自愿。
(1)内容:夫妻人身关系和财产关系 (2)核心:夫妻在婚姻家庭中地位平等(3)要求:夫妻在生活中平等行使权利、平等履行义务、共同承担家庭和社会的责任。
⑴夫妻平等的姓名权:①夫妻双方都有各自使用自己姓名的权利,不因婚姻生活的具体环境,双方的职业、收入和彼此的扶养关系而发生变化。②双方所生子女可以随父姓,可以随母姓。⑵夫妻人身自由权:(夫妻双方家庭地位平等的重要标志)夫妻双方均有参加生产、工作、学习和社会活动的自由。
只有夫妻双方自由平等、相互欣赏、互谅互让,成就美满婚姻,构建和谐家庭。
夫妻的姓名权夫妻人身自由权夫妻住所选择权夫妻的生育权夫妻双方地位平等和独立
婚后夫妻共同生活的住所的选择,应由夫妻双方自愿约定。
夫妻双方在婚姻家庭各方面平等享有权利,承担义务,互不隶属和支配。
夫妻双方各自使用自己姓名的权利,双方所生子女的姓氏由父母协商确定。
夫妻双方均有参加生产、工作、学习和社会活动的自由
100万元资金的支配权归谁?
80万元股票资金是我的婚前财产,这20万元也是婚后我赚来的,这钱怎么花,这说了算!
股市风险太大了,不能再买股票了!
我们已经结婚,这100万就是两人的共同财产!
丈夫婚前股票资金80万元归他个人所有的个人财产,婚后赚取的20万元为夫妻共同财产,双方各得10万元。 90万元资金支配权归丈夫,10万元资金支配权归其妻。
夫妻财产关系与夫妻人身关系密不可分。
主要涉及夫妻共有财产和夫妻一方的个人财产。(1)夫妻共同财产双方在处理共同财产上的权利平等。 婚姻关系存续期间所得的下列财产属于夫妻共同财产:①工资、奖金、劳务报酬;②生产、经营、投资的收益;③知识产权的收益; ④继承或者受赠的财产,但是遗嘱或者赠与合同中确定只归一方的财产除外; ⑤其他应当归共同所有的财产。
夫妻一方因家庭日常生活需要而实施的民事法律行为,对夫妻双方发生效力,但是夫妻一方与相对人另有约定的除外。 夫妻之间对一方可以实施的民事法律行为范围的限制,不得对抗善意相对人。
(2)夫妻一方的个人财产个人财产,处理权归一方所有①一方的婚前财产;②一方因受到人身损害获得的赔偿或者补偿;③遗嘱或者赠与合同中确定只归一方的财产;④一方专用的生活用品;⑤其他应当归一方的财产。
20万归张某,6万为共有
贾某和刘某系夫妻,在夫妻关系存续期间的2018年5月4日,双方就财产问题进行协商。双方书写书面财产协议,约定:若两人离婚,婚内购买的住房归贾某,各自的收入由各自个人支配。刘某另付给贾某10万元,两年内还清。婚姻存续期间所负的债务由刘某一人负责偿还。 2019年1月24日,贾某向法院起诉要求离婚,贾某要求按双方约定进行财产与债务分割。经查明,该房屋为按揭贷款购买,还有一部分贷款正在偿还。刘某提出不同意见,认为当时是因为想让贾某打消离婚念头,不得已才与贾某有这样的财产约定。
探究问题:①该财产协议是否具有法律效力,刘某所提的不同意见是否能为法庭采纳? ②该房屋为按揭贷款购买,还未还的贷款应由谁承担?
这样的书面财产协议有法律效力吗?
只要你不离婚,怎样都行!
①该财产协议具有法律效力。夫妻可以对财产进行约定,对婚前及婚姻存续期间的个人、共同的财产规定归属,约定财产具有排除法定财产分割的法律效力。贾某与刘某是在自愿的基础上进行协商,形成了书面的财产约定,因此是合法有效的。刘某提出是因为想打消贾某离婚念头,这并没有改变其自愿的性质,并非存在欺诈,胁迫的情形,因此其不同意见不会为法庭采纳。
②应由刘某承担。根据贾某与刘某的财产约定,婚内的一切债务由刘某负责偿还,因此该债务为刘某的个人债务,房屋还未还清的贷款应由刘某承担。
(1)关键:相互坦荡,遇事商量。(2)方式:①夫妻可以在平等自愿的基础上,约定婚姻关系存续期间所得的财产以及婚前财产归各自所有、共同所有或者部分各自所有、部分共同所有。②约定应当采用书面形式,对双方具有约束力。
探究问题:结合视频和教材内容说一说如何正确处理夫妻的债务问题?
(3)财产分配与债务清偿: 夫妻对婚姻关系存续期间所得的财产约定归各自所有,夫或者妻一方对外所负的债务,相对人知道该约定的,以夫或者妻一方的个人财产清偿。
你借钱开公司时我不同意,你挣了钱也没拿家里来,找我还债?没门!
《民法典》第一千零六十四条 【夫妻共同债务】:①夫妻双方共同签名或者夫妻一方事后追认等共同意思表示所负的债务,②以及夫妻一方在婚姻关系存续期间以个人名义为家庭日常生活需要所负的债务,属于夫妻共同债务。③债权人能够证明该债务用于夫妻共同生活、共同生产经营或者基于夫妻双方共同意思表示的债务。
相关课件
这是一份高中政治 (道德与法治)人教统编版选择性必修2 法律与生活夫妻地位平等优质课件ppt,共19页。PPT课件主要包含了夫妻关系,平等的人身关系,夫妻平等的人身关系,平等的财产关系,日常家事代理权,婚前的个人财产不算,夫妻债务等内容,欢迎下载使用。
这是一份高中政治 (道德与法治)人教统编版选择性必修2 法律与生活第二单元 家庭与婚姻第六课 珍惜婚姻关系夫妻地位平等备课ppt课件,共20页。PPT课件主要包含了夫妻关系,夫妻双方协商决定生育,特别提醒,平等的财产关系,夫妻地位平等,课堂小结等内容,欢迎下载使用。
这是一份人教统编版选择性必修2 法律与生活第二单元 家庭与婚姻第六课 珍惜婚姻关系夫妻地位平等完整版ppt课件,文件包含教学课件夫妻地位平等-示范课件pptx、教学方案夫妻地位平等-示范教案docx、典型案例AA制夫妻mp4、典型案例夫妻因AA制带来的矛盾mp4、典型案例妻子法庭追回丈夫赠予第三者21万mp4、典型案例将AA制进行到底mp4、知识解析夫妻共同债务mp4、课程引入幸福mp4等8份课件配套教学资源,其中PPT共24页, 欢迎下载使用。

