










所属成套资源:备战2023年中考化学一轮复习精讲精练 (含课件、习题及解析)
- 专题04 溶液及溶解度曲线(考点精讲)-【满分之路】 中考化学一轮复习精讲精练 (适用2023年中考化学) 试卷 31 次下载
- 专题04 溶液及溶解度曲线(专题精练)-【满分之路】 中考化学一轮复习精讲精练 (适用2023年中考化学) 试卷 27 次下载
- 专题05 金属及金属材料的利用(专题精练)-【满分之路】 中考化学一轮复习精讲精练 (适用2023年中考化学) 试卷 25 次下载
- 专题06 金属的化学性质(考点精讲)-【满分之路】 中考化学一轮复习精讲精练 (适用2023年中考化学) 试卷 36 次下载
- 专题06 金属的化学性质(专题精练)-【满分之路】 中考化学一轮复习精讲精练 (适用2023年中考化学) 试卷 27 次下载
专题05 金属及金属材料的利用(考点精讲)-【满分之路】 中考化学一轮复习精讲精练 (适用2023年中考化学)
展开
这是一份专题05 金属及金属材料的利用(考点精讲)-【满分之路】 中考化学一轮复习精讲精练 (适用2023年中考化学),文件包含专题05金属及金属材料的利用考点精讲PPT版-满分之路中考化学一轮复习精讲精练全国通用pptx、专题05金属及金属材料的利用考点精讲word版-满分之路中考化学一轮复习精讲精练全国通用docx等2份试卷配套教学资源,其中试卷共14页, 欢迎下载使用。
1、了解常见金属的物理特征,认识金属材料与人类生活和社会发展的密切关系;2、认识合金概念,知道生铁和钢等重要合金,了解合金的优点。3、了解炼铁的原理,认识工业炼铁、炼钢的方法;4、了解金属锈蚀的条件和防此金属锈蚀的简单方法
1、金属材料可分为纯金属和合金,常以选择题、填空题的形式进行考查,考查的命题点有:金属材料的性质及其用途判断、金属材料的判断等,常以文字或图文的形式出现。2、金属的锈蚀与防护常以选择题、填空题的形式考查,考查的命题点有:金属锈蚀条件、金属的防护措施等。常以文字或图文的形式出现。3、铁的冶炼常以选择题、实验题的形式考查,考查的命题点有:反应化学方程式、实验现象、实验步骤和实验注意事项等。常以图文的形式出现。
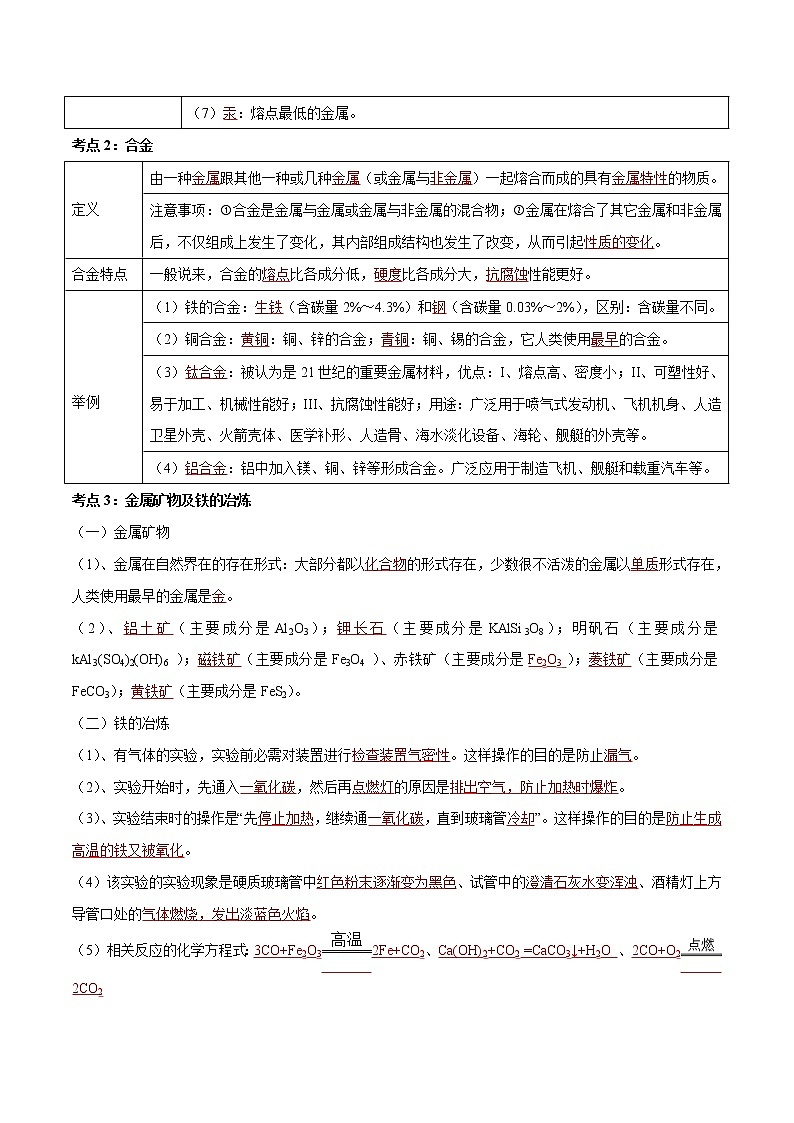
1、金属材料:包括纯金属以及它们的合金两类。
考点3:金属矿物及铁的冶炼
自然界中以单质形式存在的金
自然界中以单质形式存在的银
少数很不活泼的金属(Au、Ag)以单质形式存在,大多数金属以化合物的形式存在。
铁架台、硬质玻璃管、橡皮塞、酒精灯、试管、酒精喷灯、导气管
氧化铁粉末、一氧化碳、澄清的石灰水
①检查装置气密性;②装入样品并固定;③向玻璃管内通入CO气体;④给氧化铁加热;⑤停止加热;⑥停止通入CO。
1.先通CO还是先点燃酒精灯?为什么?
先通后点的原因是排净空气,防止加热一氧化碳和空气的混合气而发生爆炸。
2.先熄灭酒精灯还是先停止通CO?为什么?
防止被还原出的铁在较高的温度下重新被氧化
4、现象(及方程式的解释)
①玻璃管里红色粉末逐渐变成黑色;②澄清石灰水变浑浊;③点燃尾气时,产生蓝色火焰。
思考:1、酒精灯的作用?
点燃尾气,防治污染空气。
思考:2、你能否想到一个更好的处理方法?
尾气管出口通至酒精喷灯火焰处
小结:尾气处理:①用燃着的酒精灯将尾气点燃或 ②用气球收集尾气
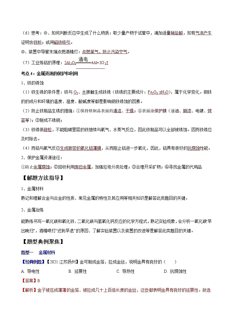
考点4:金属资源的保护和利用
1、铁的锈蚀(1)铁生锈的条件是:铁与 、 接触生成铁锈(铁锈的主要成分:Fe2O3·xH2O),属于 变化。钢铁的的成分和环境的温度、湿度、酸碱度等都是影响钢铁锈蚀的因素。(2)防止铁制品生锈的措施:①保持铁制品表面的 、 ;②表面涂 (涂油、 、电镀、 等);③制成不锈钢;
氧化铁与铝壶表面的氧化铝膜性质比较
2、保护金属资源途径:①防止 ;②回收利用 ,加强垃圾分类处理;③合理开采矿物;④寻找金属的代用品
聚焦中考:解题方法指导
1、金属材料熟记和理解合金与合金的性质、常见金属的特性及其应用等相关知识是解答此类题目的关键。2、金属冶炼能熟练书写一氧化碳和氧化铁、二氧化碳与氢氧化钙反应的化学方程式,熟记实验现象,会分析一氧化碳“早出晚归”,酒精喷灯“迟到早退”的原因、了解实验装置以及装置的改进等是解答此类题目的关键。
聚焦中考:题型典例聚焦
【题型一 金属材料】
【2021江苏扬州】金可制成金箔,拉成金丝,说明金具有良好的( )A. 导电性B. 延展性C. 导热性D. 抗腐蚀性
金子被压成薄薄的金箔、被拉成几十上百倍长度的金丝,这些都表明金具有良好的延展性。
【2021湖南长沙】今年3月,三星堆遗址新出土重要文物500多件,其中有高2.62米的青铜大立人、高3.95米的青铜神树、由金箔包裹的权杖、重约286g的黄金面具以及玉石器和象牙等。(1)黄金属于 材料(填“金属”或“合成”)。(2)与纯铜相比,青铜的优良性能有 (写一种即可)。
(1)黄金属于纯金属,属于金属材料。(2)与纯铜相比,青铜的优良性能有硬度大、强度高、熔点低等。
【2021四川眉山】 北斗系统的全面建成彰显了中国航天的力量。在航天科技中运用了大量金属材料,下列有关金属材料的说法正确的是( )A. 纯金属的硬度一般比它们组成合金的硬度更高B. 钛和钛合金被广泛应用于火箭、导弹等C. 金属单质在常温下都是固体D. 合金中一定只含金属元素
钛和钛合金具有熔点高,密度小、可塑性好,易于加工和机械性能好等优良性能,被广泛应用于火箭、导弹等
合金的硬度比组成它的纯金属的硬度大
大多数金属单质在常温下都是固体,但汞是液体
合金是指在一种金属中加热熔合其它金属或非金属而形成的具有金属特性的物质,合金中不一定只含金属元素,可能含有非金属元素
2、【2020辽宁营口】夏天防雷电,远离金属。这是因为金属具有( )A.导电性 B.导热性 C.延展性 D.光泽
1、【2020江苏南京】下列金属中,熔点最高的是( )A.铜 B.汞 C.钨 D.铝
金属的共性为导电性、导热性、延展性、具有金属光泽等。夏天防雷电,远离金属,这是国为金属具有导电性
3、【2021贵州黔东南】2. 2021年3月20日,在成都举行的“考古中国”重大项目工作进展会上通报,三星堆遗址新发现6座三星堆文化“祭祀坑”,出土了青铜面具、青铜神树、瓷器等重要文物,其中青铜是人类最早使用的铜、锡合金。下列有关这些文物的说法中,不正确的是( )A. 青铜耐腐蚀B. 青铜属于纯净物C. 青铜属于金属材料D. 瓷器属于无机非金属材料
由青铜的成分可知青铜是铜锡的合金,所以是混物
青铜表面有一层致密的氧化膜很难通过空气中二氧化碳和水蒸气,因此青铜耐腐蚀
金属材料包括金属单质与金合金,青铜属于金合金,所以是金属材料
瓷器属于无机非金属材料
4、【2021江苏连云港】2021年5月15日“祝融号”火星车成功着陆。该车使用了新型镁锂合金,下列说法正确的是( )A.镁锂合金属于金属材料 B.锂属于非金属元素C. 镁是地壳中含量最高的金属元素 D. 镁锂合金的硬度比镁的小
金属材料包括纯金属以及它们的合金,镁锂合金属于金属性质
锂带“钅”字旁,属于金属元素
地壳含量较多的元素(前四种)按含量从高到低的排序为:氧、硅、铝、铁,其中含量最多的金属元素是铝元素
合金的硬度比组成它的纯金属的硬度大,镁锂合金的硬度比镁的大
5、【2021湖南邵阳】2021年5月29日,“天舟二号”的成功发射彰显了中国航天的力量,在航天科技中会用到大量金属材料。下列有关金属材料的说法错误的是( )A. 黄铜的硬度比纯铜的大 B. 生铁的含碳量比钢的高C. 生锈的铁制品没有回收价值 D. 铝合金被广泛用于火箭、飞机、轮船等制造业
一般合金的硬度大于其组成中纯金属硬度,所以黄铜的硬度比纯铜的大
生铁和钢都是铁合金,生铁的含碳量为2%-4.3%,钢的含碳量为0.03%-2%
生锈的铁制品重新回收利用既能节约金属资源,又能减少环境污染
铝合金的强度大、质轻、抗腐蚀性强,常被广泛用于火箭、飞机、轮船等制造业
6、【2021辽宁朝阳】金属材料在日常生活、工农业生产中有广泛应用,结合所学知识回答下列问题:(1)铜块能制成铜丝是利用了铜的 性。(2)青铜是人类最早使用的铜锡合金,下列说法不正确的是 (填字母序号)A. 青铜属于金属材料 B. 铜的硬度比青铜大 C. 青铜耐腐蚀
(1)铜有良好的延展性可抽成丝,故答案:延展;(2)A、金属材料包括合金和纯金属,青铜是铜的一种合金属于金属材料,A正确;B、合金的性能比组成它的金属好,青铜比纯铜的硬度大,B不正确;C、青铜是合金更耐腐蚀,C正确;故选B;
7、【2020山东青岛】近年来,我国高铁飞速发展,已成为世界上唯一高铁成网运行的国家。请回答下列问题。 (1)制造高铁列车使用了多种材料。下列高铁列车的部件中,其主要材料属于金属材料的是_____(选填字母序号)。 A、玻璃车窗 B、镁铝合金车体 C、塑料小桌板 D、涤纶座套 (2)高铁电路多用铜质导线,这是利用了铜的延展性和 性。 (3)高铁刹车片由合金锻钢制作,时速300公里以上的列车紧急制动时,轮毂盘面和刹车片的温度瞬间达到 700℃以上,合金锻钢应该具备耐磨和 等特性。
【解析】(1)A、玻璃车窗,属于无机非金属材料,不符合题意;B、镁铝合金车体,是金属材料,符合题意;C、塑料小桌板,是合成材料,不符合题意;D、涤纶座套,是合成材料,不符合题意。故选B。(2)高铁电路多用铜质导线,这是利用了铜的延展性和导电性; (3)列车紧急制动时,轮毂盘面和刹车片的温度瞬间达到700℃以上,合金锻钢应该具备耐磨和耐高温等特性;
【题型二 金属的锈蚀】
【2021江苏苏州】利用铁粉、炭粉、氯化钠进行铁的锈蚀实验(装置如图所示,装置气密性良好)。实验1min后温度计读数上升,8min后打开止水夹,水倒吸入锥形瓶。实验数据如下表: 下列说法不合理的( )A.铁的锈蚀是放热反应B.使用氯化钠溶液的目的是加快铁的锈蚀C.此实验能推断出铁的锈蚀需要水的参与D.计算得出空气中氧气的含量约为19.7%
铁的锈蚀是放热反应正确,正确但不符合题意
使用氯化钠溶液的目的是加快铁的锈蚀正确
此实验能推断出铁的锈蚀需要水的参与错误,因为没有用控制变量法证明需要水
1、【2020重庆卷】空气中含①N2 ②O2 ③稀有气体 ④水蒸气等成分,其中与钢铁生锈有关的是( )A.①③ B.②④ C.③④ D.①④
铁生锈的原因是和空气中的水和氧气接触反应而生锈,
2、【2020江苏扬州】研究金属的冶炼和腐蚀对于合理生产和使用金属有着重要意义。下列说法不正确的是( )A.炼铁是将铁的化合物转化为铁单质的过程B.炼铁时,固体原料从高炉下方加入,空气从上方通入C.铁被腐蚀时发生了铁单质转化为铁的化合物的反应D.洗净铁制品表面的油膜能有效防止其腐蚀
炼铁的原理是利用一氧化碳与氧化铁反应,将铁的化合物转化为铁单质的过程
炼铁时,固体原料从高炉上方加入,热空气从下方通入
铁制品锈蚀的过程,实际上是铁与空气中氧气、水蒸气等发生化学反应的过程,即铁单质转化为铁的化合物
阻止铁与氧气、水等接触就能有效防止铁制品锈蚀,则洗净铁制品表面的油膜能有效防止其腐蚀
3、【2021辽宁本溪葫芦岛】金属资源在生产生活中应用十分广泛。请回答下列问题。(1)“共享单车”方便市民出行,颇受人们的喜爱。①如图所示,单车上标示出的部件中由金属材料制成的是______(填字母序号)。②为防止钢链条生锈可采取的措施是 。③废旧单车中金属部件回收再利用的意义是 (写一点即可)。
【解析】(1)①a、铝合金属于金属材料;b、塑料属于合成材料;c、合成橡胶属于合成材料;d、钢属于金属材料;e、不锈钢属于金属材料,故填:ade;②铁生锈的条件是铁与氧气和水接触,为防止钢链条生锈可以隔绝氧气和水,如涂油;③废旧单车中金属部件回收再利用的意义是节约金属资源,减少环境污染;
4、【2020本溪、辽阳、葫芦岛】铁及其合金在生产生活中有着广泛的应用。(1)近年来,我国高铁建设促进了经济、社会的快速发展。制造铁轨的材料是铁合金,与纯铁相比较,铁合金具有 (答一点)的优良性能。(2)工业上可用稀盐酸除去铁锈,该反应的化学方程式为 。(3)为了防止家中常用的铁锅生锈,你的做法是 。除防止金属腐蚀外,请再写出一条保护金属资源的有效途径 。
Fe2O3+6HCl=2FeCl3+3H2O
【解析】(1)铁合金与纯铁相比硬度更大,故填:硬度大。(2)铁锈主要成分是氧化铁,和稀盐酸反应生成氯化铁和水,化学方程式为 Fe2O3+6HCl=2FeCl3+3H2O ,故填: Fe2O3+6HCl=2FeCl3+3H2O。(3)铁生锈需要氧气和水共同作用,为了防止家中常用的铁锅生锈,可以把铁锅洗净擦干,除防止金属腐蚀外,还可回收利用废旧金属,来保护金属资源,故填:洗净擦干;回收利用废旧金属。
【2021四川广安】利用如图所示实验装置模拟工业炼铁。下列说法正确的是( )A.反应前后Fe元素的化合价由+2价变为0价B.充分加热,a处固体由黑色变为红色C.b处可以用澄清石灰水检验生成的CO2D.可用水吸收尾气中的CO
氧化铁中铁元素化合价是+3,反应后铁中铁元素化合价是0
氧化铁是红棕色固体,铁是黑色固体,充分加热,a处固体由红棕色变黑色
b处可以用澄清石灰水检验生成的CO2
一氧化碳难溶于水,不能用水吸收一氧化碳
【题型三 金属的冶炼】
一般合金的硬度大于其组成中纯金属的硬度,所以含镍不锈钢的硬度大于纯铁
由反应物的种类以及质量守恒定律可知,火法炼镍中可能会产生污染环境的一氧化碳气体
含镍不锈钢属于一种铁合金
NiO中,镍元素显+2价,Ni是一种单质,其中镍元素的化合价为零,镍元素化合价降低
2、【2020湖南邵阳】下图是实验室模拟工业炼铁的实验装置图,下列说法不正确的是( )A.B处玻璃管内发生的化学反应是氧化还原反应,还原剂是COB.在点燃酒精喷灯前,应先通入CO气体排尽装置中的空气C.该实验可以观察到B处固体从黑色逐渐变成红色D.该模拟实验缺少尾气处理装置,会污染空气
得氧的过程是氧化反应,失氧的过程是还原反应,B处玻璃管内发生的化学反应是氧化铁和一氧化碳反应生成铁和二氧化碳,是氧化还原反应,还原剂是CO
CO与空气的混合气体,点燃或加热时可能发生爆炸。在点燃酒精喷灯前,应先通入CO气体排尽装置中的空气,防止加热事发生爆炸
氧化铁是红色固体,铁粉是黑色固体,该实验可以观察到B处固体从红色逐渐变成黑色
一氧化碳是大气污染物,该模拟实验缺少尾气处理装置,会污染空气
工业冶炼铁所产生的尾气含有未参加反应的一氧化碳,不可直接排放
置换反应是单质与化合物反应生成另外的单质和化合物的化学反应,而该反应的反应物中没有单质,故不属于置换反应
在该反应中,一氧化碳夺取了氧化铁中的氧元素,将其还原成了单质铁,表现出了还原性
冶炼铁使用的原料Fe2O3是赤铁矿的主要成分
4、【2020四川巴中】某化学实验小组利用以下装置测定某赤铁矿中氧化铁的纯度:向赤铁矿中通入纯净的一氧化碳气体,假设赤铁矿中杂质不参与反应,请回答下列问题(1)实验开始时,先进行的操作是_____(填序号)①通入一氧化碳 ②加热(2)实验过程中观察到装置A中玻璃管内发生的现象 ;(3)写出B装置发生的化学反应方程式是 ;装置C的作用是 。(4)从环境保护的角度看线实验存在的缺陷是 。
CO2+2NaOH=Na2CO3+H2O
相关试卷
这是一份专题20 化学计算(考点精讲)-【满分之路】 中考化学一轮复习精讲精练 (适用2023年中考化学),文件包含专题20化学计算考点精讲PPT版-满分之路中考化学一轮复习精讲精练全国通用pptx、专题20化学计算考点精讲word版-满分之路中考化学一轮复习精讲精练全国通用解析版docx、专题20化学计算考点精讲word版-满分之路中考化学一轮复习精讲精练全国通用原卷版docx等3份试卷配套教学资源,其中试卷共24页, 欢迎下载使用。
这是一份专题15 化学与生活(考点精讲)-【满分之路】 中考化学一轮复习精讲精练 (适用2023年中考化学),文件包含专题15化学与生活考点精讲PPT版-满分之路中考化学一轮复习精讲精练全国通用pptx、专题15化学与生活考点精讲word版-满分之路中考化学一轮复习精讲精练全国通用解析版docx、专题15化学与生活考点精讲word版-满分之路中考化学一轮复习精讲精练全国通用原卷版docx等3份试卷配套教学资源,其中试卷共17页, 欢迎下载使用。
这是一份专题14 燃料及其利用(考点精讲)-【满分之路】 中考化学一轮复习精讲精练 (适用2023年中考化学),文件包含专题14燃料及其利用考点精讲PPT版-满分之路中考化学一轮复习精讲精练全国通用pptx、专题14燃料及其利用考点精讲word版-满分之路中考化学一轮复习精讲精练全国通用解析版docx、专题14燃料及其利用考点精讲word版-满分之路中考化学一轮复习精讲精练全国通用原卷版docx等3份试卷配套教学资源,其中试卷共24页, 欢迎下载使用。