所属成套资源:备战2023年中考化学一轮复习精讲精练 (含课件、习题及解析)
- 专题03 自然界中的水(考点精讲)-【满分之路】 中考化学一轮复习精讲精练 (适用2023年中考化学) 试卷 29 次下载
- 专题03 自然界中的水(专题精练)-【满分之路】 中考化学一轮复习精讲精练 (适用2023年中考化学) 试卷 26 次下载
- 专题04 溶液及溶解度曲线(专题精练)-【满分之路】 中考化学一轮复习精讲精练 (适用2023年中考化学) 试卷 27 次下载
- 专题05 金属及金属材料的利用(考点精讲)-【满分之路】 中考化学一轮复习精讲精练 (适用2023年中考化学) 试卷 33 次下载
- 专题05 金属及金属材料的利用(专题精练)-【满分之路】 中考化学一轮复习精讲精练 (适用2023年中考化学) 试卷 25 次下载
专题04 溶液及溶解度曲线(考点精讲)-【满分之路】 中考化学一轮复习精讲精练 (适用2023年中考化学)
展开
这是一份专题04 溶液及溶解度曲线(考点精讲)-【满分之路】 中考化学一轮复习精讲精练 (适用2023年中考化学),文件包含专题04溶液及溶解度曲线考点精讲PPT版-满分之路中考化学一轮复习精讲精练全国通用pptx、专题04溶液及溶解度曲线考点精讲word版-满分之路中考化学一轮复习精讲精练全国通用docx等2份试卷配套教学资源,其中试卷共17页, 欢迎下载使用。
专题四 溶液及溶解度曲线
聚焦中考:复习目标
1、认识溶解现象,知道溶液、溶质、溶剂的概念;了解溶解过程中,有的吸收热量,有的放出热量;2、掌握饱和溶液与不饱和溶液的概念;了解饱和溶液与不饱和溶液相互转化的方法;3、认识固体物质溶解度的涵义,了解物质的溶解性;会运用溶解度曲线;了解气体物质的溶解度及其特征。4、理解溶质的质量分数的含义;能进行溶质的质量分数的简单运算;掌握溶液的稀释计算。5、学会配制一定溶质质量分数的溶液
【复习目标】
聚焦中考:命题解读
1、溶液形成的理解考点常以选择题的形式进行考查,考查的命题点有:溶液说法的判断、乳化现象、溶解过程中的吸热或放热现象、溶液中溶质和溶剂的判断等。常联系生活、生产实际以文字形式出现。2、溶液中溶质质量分数的计算在选择题、填空题和计算题中均有涉及,一般结合溶解度知识进行考查,计算题则常结合有关化学方程式的计算进行考查。3、溶解度及曲线的考点常以选择题和填空与简答题的形式进行考查,考查的命题点有:饱和与不饱和溶液的转化方法、溶解度随温度的变化情况、某温度下,溶解度大小的判断及比较、溶解度曲线上的点的含义、判断物质提纯的方法、溶液中溶质质量分数的计算等。
【命题解读】
聚焦中考:考点梳理
均一
考点1:溶液基本概念
稳定
混合物
水
酒精
扩散
吸收
水合
放出
浓硫酸
硝酸铵
食盐
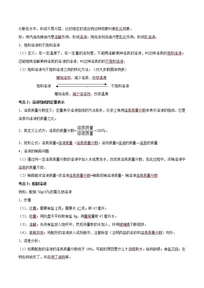
均一、稳定、混合物
2、乳化现象:洗洁精、洗发液等因为具有 作用,所以可去油污,它们使油类物质以细小的 的形态分散在水中,形成不易分层、比较稳定的混合物这种现象叫做 现象。如:用汽油洗掉油污是 作用,形成 ;用洗涤剂洗油污是 作用,形成 。
聚焦中考:考点梳理
乳化
液滴
乳化
溶解
溶液
乳化
乳浊液
考点1:溶液基本概念
聚焦中考:考点梳理
饱和溶液
不饱和溶液
增加溶剂
改变温度
减少溶溶剂
考点1:溶液基本概念
考点2:溶液组成的定量表示
聚焦中考:考点梳理
溶质质量分数
溶液质量
溶质质量分数
溶液
溶质
溶质
溶质质量分数
聚焦中考:考点梳理
考点3:配制溶液
一、实验仪器: 托盘天平、药匙、量筒、胶头滴管、烧杯、玻璃棒
聚焦中考:考点梳理
考点3:配制溶液
实验步骤:1、计算:按配制要求计算出所需要的溶质和溶剂的量
4、溶解:把溶质和溶剂混合,搅拌至充分溶解即可。
5、装瓶存放:把配好的溶液装入试剂瓶中,贴上标签。
2、称量:用托盘天平或电子秤称取所需的氯化钠;
3、量取用量筒量取所需的水。
(固体计算出质量,液体计算出体积)。
聚焦中考:考点梳理
考点3:配制溶液
1、所配溶液中溶质质量分数偏小:①计算时错误,溶质算少了,溶剂算多了;②称量溶质时,砝码和物体放反了,且使用了游码(或其他操作导致溶质称少了);③称量完毕,溶质有撒落,没有全部转移到烧杯中;④量液时,视线偏下,即仰视量取溶剂;⑤溶剂倒入烧杯时,烧杯不干燥或配制完溶液后用水洗烧杯,并将水倒入试剂瓶中;⑥在烧杯中溶解溶质时,溶质还没有完全溶解,就将溶液转移到了试剂瓶中。
聚焦中考:考点梳理
考点3:配制溶液
(2)所配溶液中溶质质量分数偏大:①计算时错误,溶质算多了,溶剂算少了;②称量溶质时,称量错误,溶质称多了;③量液时,视线偏上,即俯视量取溶剂;④量取液体在倒入烧杯时有洒落,没有全部倒入烧杯中;⑤在配制溶液时,溶剂有洒落。
(3)所配溶液中溶质质量分数影响不大:配好溶液后,向试剂瓶中转移时,溶液有洒落。该操作虽然溶液的质量减小,但由于溶液具有均一性,其溶液中溶质质量分数不变。
聚焦中考:考点梳理
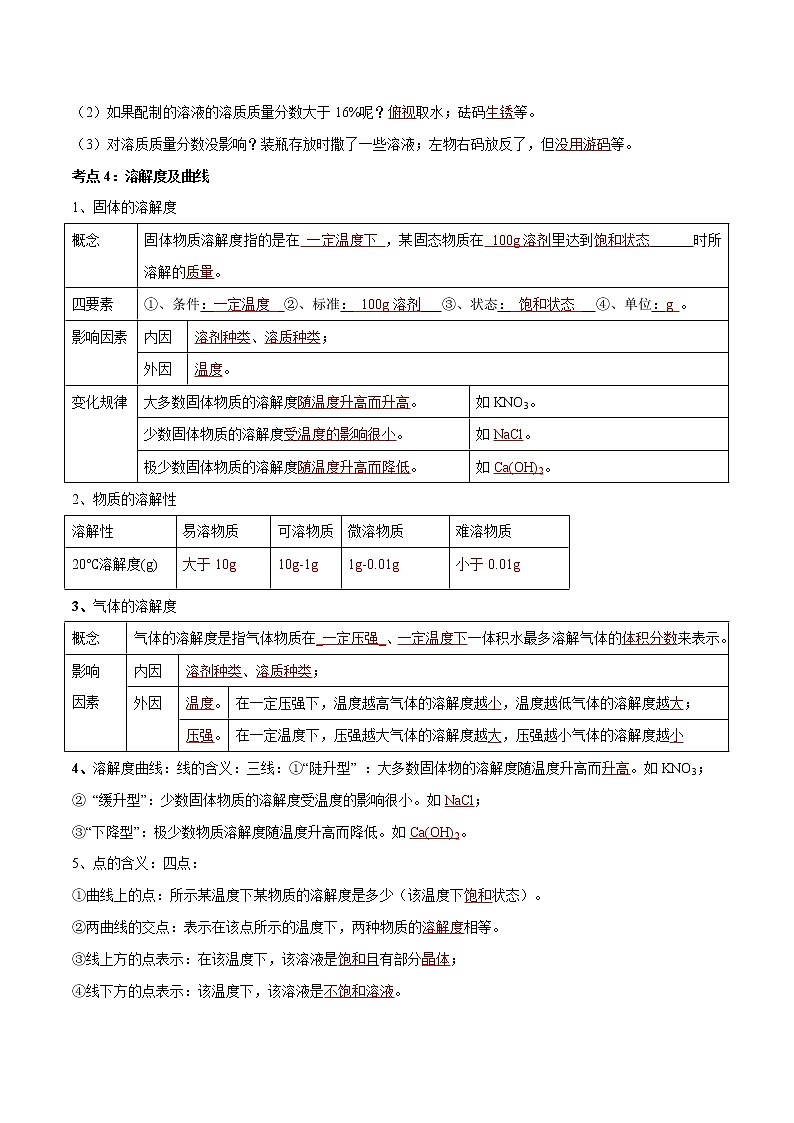
考点4:溶解度及曲线
1、固体的溶解度
一定温 度下
100g溶剂
饱和状态
质量
一定温度
100g溶剂
饱和状态
g
溶剂种类
溶质种类
温度
随温度升高而升高
受温度的影响很小
随温度升高而降低
NaCl
Ca(OH)2
聚焦中考:考点梳理
考点4:溶解度及曲线
一般根据物质在20 ℃时的溶解度来判断物质的溶解性。
难溶
0.01g
1g
10g
可溶
易溶
溶解性
(20℃时溶解度)
>10g
1g~10g
﹤0.01g
0.01g~1g
数轴表示:
微溶
此时温度为室温
0
聚焦中考:考点梳理
考点4:溶解度及曲线
3、气体的溶解度
一定温度下
一定压强
体积分数
溶剂种类
溶质种类
温度
小
大
压强
大
小
聚焦中考:考点梳理
考点4:溶解度及曲线
溶解度曲线含义
该温度某物质的溶解度
该温度下两种物质的溶解度相同
该温度下的过饱和溶液
该温度下的不饱和溶液
溶解度曲线中点的含义是:
曲线的含义:曲线越陡,该物质的溶解度受温度影响越大。
聚焦中考:考点梳理
考点4:溶解度及曲线
根据溶解度曲线确定从饱和溶液中析出晶体或进行混合物分离提纯的方法。
溶解度(克)
温度( ℃ )
10
80
70
60
50
40
30
20
0
硝酸钾
氯化钠
固体溶解度曲线
从溶解度曲线分析结晶情况
1.降温结晶(又叫冷却热饱和溶液法)
2.蒸发结晶
适用于溶解度受温度影响较小的物质如:NaCl
适用于溶解度受温度影响较大的物质如:KNO3
聚焦中考:考点梳理
考点4:溶解度及曲线
溶解度曲线应用
1.可以判断固体物质的溶解度受温度影响的变化情况;
2.可以比较不同物质在同一温度时溶解度的大小;
3.可以查出同一种物质在不同温度时的溶解度。
聚焦中考:解题方法指导
1、溶液形成的理解熟记溶液的概念和特征;切记饱和溶液只是对某一溶质来说的,它还可以溶解其它物质;理解物质溶解过程中温度的变化:氢氧化钠、浓硫酸、生石灰等物质溶于水放热,硝酸铵等物质溶于水吸热,食盐、蔗糖等物质溶于水温度不变。
【解题方法指导】
2、溶解度曲线解答此类题目的关键(1)明确溶解度曲线上点的含义(某点是在某温度时某物质的溶解度是多少g。交点是在某温度时,两物质的溶解度相等。线上方的点表示是饱和溶液,下方的点表示不饱和溶液);(2)明确物质的溶解度随温度变化的趋势(线越陡,表示该物质溶解度受温度影响较大);(3)明确饱和溶液中溶质的质量大小的判断方法;(4)明确判断溶质的质量分数大小关系的方法。
聚焦中考:题型典例聚焦
【题型一 溶液的形成】
【2021云南】把少量下列物质分别放入水中,充分搅拌,可得到溶液的是( )A. 牛奶 B. 面粉 C. 花生油 D. 葡萄糖
A、牛奶不能和水形成均一、稳定的混合物,牛奶和水形成的是乳浊液,错误;B、面粉不溶于水,不能和水形成均一、稳定的混合物,错误;C、花生油不溶于水即不能够形成溶液,错误;D、葡萄糖易溶于水,形成均一、稳定的混合物,属于溶液,正确。
D
聚焦中考:题型典例聚焦
【题型一 溶液的形成】
【2021湖北宜昌】下列物质加入水中搅拌,温度明显降低的是( )A. 硝酸铵 B. 生石灰 C. 浓硫酸 D. 氢氧化钠
A、硝酸铵溶于水吸热,温度降低,符合题意;B、生石灰能与水反应生成氢氧化钙,放出大量的热,不符合题意;C、浓硫酸溶于水,放出大量的热,不符合题意;D、氢氧化钠溶于水,放出大量的热,不符合题意。
A
聚焦中考:题型典例聚焦
【2021湖南株洲】下列关于溶液的说法中正确的是( )A. 溶液一定是混合物B. 溶液一定是无色透明的C. 溶液中只能含有一种溶质D. 常温下蔗糖的水溶液密封放置一段时间后会析出固体
A
一种或几种物质分散到另一种物质里,形成均一的、稳定的混合物,叫做溶液。因此溶液一定是混合物性质
溶液不一定是无色透明的,如硫酸铜溶液呈蓝色
溶液中的溶质可以是一种,也可以是两种或两种以上,如医院里的生理盐水中只含有氯化钠一种溶质,但葡萄糖氯化钠注射液中就含有葡萄糖和氯化钠两种溶质
溶液是稳定的,只要条件不改变,溶液的组成就不会发生变化,因此常温下蔗糖的水溶液密封放置一段时间后不会析出固体
【题型一 溶液的形成】
2、【2021内蒙古赤峰】向图所示烧杯内加入一种物质,轻轻搅拌溶解后,发现粘水的塑料片和烧杯底部冻结在一起,则加入的物质可能是( )A. 氢氧化钠 B. 氧化钙 C. 硝酸铵 D. 浓硫酸
聚焦中考:题型典例聚焦
【趁热打铁】
1、【2021辽宁营口】 下列物质能溶于水形成溶液的是( )A. 蔗糖 B. 面粉 C. 植物油 D. 泥沙
塑料片和烧杯底部冻结在一起,需要物质溶于水时从周围环境中吸收热量,硝酸铵溶于水时能够从周围环境中吸收热量,使沾水的塑料片和烧杯底部的水变成冰,而使两者冻结在一起。
蔗糖易溶于水,能和水形成均一、稳定的混合物,即能和水形成溶液
A
C
聚焦中考:题型典例聚焦
【趁热打铁】
3、【2021广西玉林】下列有关碘酒的说法错误的是( )A.碘酒是混合物 B.碘酒是溶液 C.碘是溶质 D.酒精是溶质
碘酒是碘的酒精溶液
碘酒是碘的酒精溶液,是由两种物质组成的,属于混合物
碘酒是碘的酒精溶液,其中的溶质是碘,溶剂是酒精
碘酒是碘的酒精溶液,其中的溶质是碘,溶剂是酒精
D
聚焦中考:题型典例聚焦
【趁热打铁】
4、【2021江苏苏州】下列有关溶液的说法正确的是( )A.均一、稳定的液体都是溶液 B.少量泥土与水混合能形成溶液 C.氢氧化钠溶液的导电性比水强 D.浓硫酸与水混合会吸收大量热
C
溶液是一种混合物,均一、稳定的液体不一定都是溶液,如水性质
泥土难溶于水,所以泥土与水不能形成溶液
氢氧化钠溶液中存在着大量的能够自由移动的钠离子与氢氧根离子,所以氢氧化钠溶液的导电性比水强
浓硫酸溶于水会发出大量的热
聚焦中考:题型典例聚焦
【题型二 溶质质量分数】
【2021海南】生理盐水是0.9%的氯化钠溶液。200g生理盐水中含有氯化钠 g(直接写出结果)。
200g生理盐水中含有氯化钠200g×0.9%=1.8g,故填:1.8。
1.8
聚焦中考:题型典例聚焦
【趁热打铁】
1、【2020山东德州】用4g酚酞与酒精配制溶质质量分数为4%的酚酞溶液,需要酒精的质量是_______g,这些酒精的体积为________mL(酒精的密度为0.8g/mL)。
96
120
聚焦中考:题型典例聚焦
2、【2020贵州黔西南】在一定温度下,向100g水中依次加入一定质量的KCl固体,充分溶解,加入KCl固体的质量与所得溶液质量的关系如图所示:(1)该温度下,实验①所得溶液是 溶液(填“饱和”或“不饱和”)。(2)该温度下,KCl的溶解度为 。(3)实验③所得溶液中溶质的质量分数是 。(填选项序号)。a.40% b.37.5% c.28.6%
饱和
40
C
聚焦中考:题型典例聚焦
【趁热打铁】
聚焦中考:题型典例聚焦
【2020湖南岳阳】某同学需要配制50g质量分数为15%的氯化钠溶液,步骤如下图所示,下列分析正确的是( )A.配制过程中出现了两处操作错误B.实验操作步骤为:计算、称量、量取、蒸发C.若所有操作都正确,完全溶解后有液滴溅出,会导致溶质的质量分数偏小D.配制时应称量氯化钠固体质量为70g
A
配制过程中出现了两处操作错误,一是托盘天平的使用要遵循“左物右码”的原则,图中所示操作砝码与药品位置放反了;二是量取液体时,视线与液体的凹液面最低处保持水平,图中仰视刻度
实验操作步骤为:计算、称量、量取、溶解
若所有操作都正确,完全溶解后有液滴溅出,不会导致溶质的质量分数偏小,因为形成的溶液具有均一、稳定性
配制时应称量氯化钠固体质量为50g×15%=7.5g
【题型三 溶液的配制】
聚焦中考:题型典例聚焦
【2021辽宁鞍山】实验室配制50g溶质质量分数为6%的氯化钠溶液,其操作如图所示。请回答下列问题:(已知水的密度为1g/cm3)(1)实验操作的正确顺序为 ________(用字母序号表示)。(2)选用 ________(填“10”、“50”或“500”)mL量筒量取所需水的体积。(3)操作C中玻璃棒的作用是 。(4)若用量筒量取水时仰视读数,其他操作均正确,则所配制溶液的溶质质量分数 ________(填“偏大”、“偏小”或“不变”)。
DBAEC
50
加快氯化钠溶解速率
偏小
聚焦中考:题型典例聚焦
(1)配制溶质质量分数一定的溶液的基本步骤是:计算、称量(量取)、溶解,所以配制50g质量分数为12%的氯化钠溶液的正确操作顺序是:DBAEC,故填:DBAEC;(2)溶质质量=溶液质量×溶质的质量分数,配制50g溶质质量分数为6%的NaCl溶液,需氯化钠的质量=50g×6%=3g;溶剂质量=溶液质量-溶质质量,则所需水的质量=50g-3g=47g(合47mL);选取量筒时,尽量选用能一次量取的最小规格的量筒。用量筒量取47mL水,应选择50mL的量筒,故填:50。(3)操作C是溶解,玻璃棒的作用是加快氯化钠溶解速率,故填:加快氯化钠溶解速率。(4)量筒量取水时仰视读数,读数偏小,实际量取水体积偏大,其他操作均正确,则所配制溶液的溶质质量分数偏小,故填:偏小。
聚焦中考:题型典例聚焦
【趁热打铁】
1、【2021江西】用氯化钠固体配制50g 质量分数为6%的溶液,不需要用到的仪器是( )
C
用氯化钠固体配制50g 质量分数为6%的溶液,操作步骤分别是:计算、称量、量取、溶解,称量固体用天平,量取水用量筒,溶解时需要玻璃杯、玻璃棒;不需要用到试管。
聚焦中考:题型典例聚焦
2、【2021山东泰安】将20g溶质质量分数为98%的浓硫酸稀释为25%的稀硫酸。下列说法错误的是( )A.实验步骤:计算、量取、稀释、装瓶存放 B.实验仪器:量筒、胶头滴管、烧杯、玻璃棒、细口瓶 C.溶液稀释:稀释浓硫酸时将水沿烧杯内壁慢慢注入浓硫酸中,并不断搅拌 D.事故处理:浓硫酸不慎沾到皮肤上,立即用大量水冲洗,再涂上3%~5%的碳酸氢钠溶液
C
将20g溶质质量分数为98%的浓硫酸稀释为25%的稀硫酸,采用的加水稀释的方法,其操作步骤是计算、量取、混匀(稀释)、装瓶存放
实验步骤是计算、量取、稀释、装瓶存放,量筒和胶头滴管用于量取浓硫酸和水,烧杯、玻璃棒用于进行稀释操作,试剂瓶用于盛放稀硫酸,则实验仪器是量筒、胶头滴管、烧杯、玻璃棒、细口瓶
浓硫酸具有较强的腐蚀性,不慎沾到皮肤上,应立即用大量水冲洗,后涂上3%~5%的碳酸氢钠溶液
稀释浓硫酸时,要把浓硫酸缓缓地沿器壁注入水中,同时用玻璃棒不断搅拌,以使热量及时地扩散;切不可把水注入浓硫酸中,这是因为浓硫酸的密度比水大,如果添加顺序颠倒,那么水会浮在浓硫酸上,又由于浓硫酸溶于水放出大量的热,能使水沸腾,容易造成酸液飞溅
聚焦中考:题型典例聚焦
【趁热打铁】
3、【2021安徽】某同学配制100g质量分数为11%的葡萄糖溶液,下列操作会导致所配溶液浓度偏高的是( )A. 用托盘天平称葡萄糖时,砝码放在左盘 B. 转移葡萄糖时,纸上有少量残留C. 用量筒量取水时,俯视液面 D. 配好溶液装入试剂瓶时,有少量洒出
C
称量葡萄糖时,砝码放在左盘,称量的葡萄糖质量少于需要称量的质量,导致所配溶液的溶质质量分数偏低
转移葡萄糖时,纸上有少量残留,会使倒入烧杯中的葡萄糖减少,配制溶液的溶质质量分数偏低
用量筒量取水时,俯视液面,使量取的水小于需要量取的量,导致配制溶液的溶质质量分数偏高
配好的溶液洒出,对溶液的溶质质量分数没有影响
聚焦中考:题型典例聚焦
4、【2021河南】实验室选用下列仪器配制50 g质量分数为6%的氯化钠溶液。(1) 所需氯化钠固体的质量为 g.(2) 完成该实验,上图中有一种仪器不必用到,请写出该仪器的名称 。(3) 若其他操作正确,量取水时俯视量筒读数,对结果会造成什么影响?
3.0
漏斗
会使量取的水的量偏小,溶质质量分数偏大
【趁热打铁】
聚焦中考:题型典例聚焦
【解析】(1)配制50 g6%的氯化钠溶液,所需氯化钠固体的质量为50g×6%=3g;(2)由配制溶液的操作可知,漏斗不必用到(3)量取水时俯视量筒读数,读数偏大,实际量取的水偏少,导致所配溶液溶质质量分数偏大。
聚焦中考:题型典例聚焦
【题型四 溶解度】
【2021湖南娄底】如图是甲、乙两种固体物质在水中的溶解度曲线。下列说法正确的是( )A.甲物质的溶解度为50克 B.甲物质的溶解度大于乙物质的溶解度 C.t2℃时,在100g饱和溶液中含有50g甲物质 D.t1℃时,甲和乙各30g分别加入100g水中,均形成饱和溶液
不知道温度范围,不能确定物质的溶解度大小
D
不知道温度范围,不能比较物质的溶解度大小
t1℃时甲和乙的溶解度都是30g,甲和乙各30g分别加入100g水中,均形成饱和溶液
聚焦中考:题型典例聚焦
【2021陕西】根据下面NaNO3在不同温度时的溶解度表回答问题。(忽略溶解时的热量变化)(1)20℃时,将90 gNaNO3固体加入盛有100g水的烧杯中,充分搅拌后,得到溶液的质量为______。给烧杯加热,使溶液温度升至40℃时,溶液中溶质与溶剂的质量比为______。(2)80℃时,将249gNaNO3饱和溶液降温至______时,溶液质量变为224g。(3)50℃时,将200g溶质质量分数为50%的NaNO3溶液变为该温度下的饱和溶液,至少应向溶液中再加入______NaNO3固体。
187.6g
9:10
60℃
13g
聚焦中考:题型典例聚焦
【解析】(1)根据硝酸钠溶解度表可知,20℃时硝酸钠的溶解度为87.6g;将90g硝酸钠加入到100g水中,只能溶解87.6g,故得到的溶液质量为187.6g;40℃时硝酸钠的溶解度为103g,升温后溶解度增大,未溶解的固体完全溶解,此时溶液的质量为10g,溶液中溶质与溶剂的质量比为90:100=9:10;(2)80℃时,硝酸钠的溶解度为149g,将249gNaNO3饱和溶液降温后,溶液质量变为224g,析出固体25g,此时溶液中溶解的硝酸钠质量为124g,故降温至60℃;(3)50℃时,硝酸钠的溶解度为113g,200g溶质质量分数为50%的硝酸钠溶液中,溶质的质量、溶剂质量都为100g,故要转变为该温度下的饱和溶液,应至少再加入13g硝酸钠固体;
聚焦中考:题型典例聚焦
【2021云南】 如图为A、B、C三种固体物质的溶解度曲线,根据图回答下列问题:(1)10℃时,A、B、C三种物质中溶解度最大的是______。(2)若A中含有少量B时,可用 的方法提纯A。(3)将等质量的A、B、C饱和溶液由50℃降温到20℃时,所得溶液中溶质质量由大到小的顺序为______。
C
降温结晶
C>B=A
聚焦中考:题型典例聚焦
【解析】(1)通过分析溶解度曲线可知,10℃时,A、B、C三种物质中溶解度最大的是C;(2)A物质的溶解度受温度变化影响较大,B物质的溶解度受温度变化影响较小,所以若A中含有少量B时,可用降温结晶的方法提纯A;(3)将等质量的A、B、C饱和溶液由50℃降温到20℃时,降温后,A、B物质的溶解度减小,析出晶体,还是饱和溶液,C物质的溶解度增大,不会析出晶体,应该按照50℃时的溶解度计算,50℃时,C的溶解度大于20℃时,A的溶解度=20℃时,B的溶解度,所以50℃时,C的饱和溶液的溶质质量分数大于20℃时,A的饱和溶液的溶质质量分数=20℃时,B的饱和溶液的溶质质量分数,所以所得溶液中溶质质量由大到小的顺序为C>B=A
聚焦中考:题型典例聚焦
【趁热打铁】
1、【2021贵州铜仁】下图是 KC1、KNO3两种固体物质的溶解度曲线,下列说法正确的是( )A. KNO3的溶解度大于KCl的溶解度B. t1℃时KNO3的溶解度是70C. 在t1℃时,100gKNO3饱和溶液和100gKCl饱和溶液, KCl饱和溶液中的溶剂质量大于KNO3饱和溶液中的溶剂质量D. 在t2℃时,欲使KNO3、KCl两种物质的溶液分别降到t℃时,析出晶体的质量 KCl一定小于KNO3
C
没有指明具体温度无法比较溶解度的大小
溶解度的单位是“g”,根据溶解度曲线可知,t1℃时,KNO3的溶解度是70g
由于没有给出KNO3溶液和KCl溶液的具体质量和溶质质量分数,所以,将两溶液由t2℃降到t℃,无法比较析出晶体的质量
聚焦中考:题型典例聚焦
2、【2021湖南常德】如图所示为A、B、C三种物质(均不含结晶水)的溶解度曲线,回答下列问题:(1)溶解度随温度升高而减小的物质是___________。(2)10℃时A、B、C溶解度由大到小的顺序是___________。(3)将40℃时等质量的A、B、C的饱和溶液分别降温至30℃,溶质质量分数不变的是_______。(4)将30℃时65gA的饱和溶液升温至40℃,若要使溶液重新达到饱和,至少应加入___________gA。
C
BCA
C
10
聚焦中考:题型典例聚焦
聚焦中考:题型典例聚焦
3、【2021重庆A】 NaOH、KNO3和Na2CO3在不同温度下的溶解度如表所示。下列实验过程中不考虑化学变化、水的蒸发和结晶水合物等因素。(1)10℃时,KNO3的溶解度______ (填“>”,“
饱和
30
A
聚焦中考:题型典例聚焦
【解析】(1)由KNO3和Na2CO3在不同温度下的溶解度数据可知,10℃时,KNO3的溶解度>Na2CO3的溶解度;(2)20℃时,将129gNaOH固体加入到100g水中,搅拌后固体全部消失,说明氢氧化钠溶解时放热,放置到t1时刻开始析出固体,到t2时刻析出10g固体,说明t2时刻的溶液一定为饱和溶液;t2时刻,100 g水中,恰好溶解了129g-10g=119g氢氧化钠固体,且为饱和溶液,由NaOH溶解度数据可知,t2时刻溶液对应的温度为30℃;(3)40℃时,NaOH、KNO3和Na2CO3的溶解度大小关系为NaOH>KNO3>Na2CO3,此时等质量的饱和溶液中溶剂的质量关系为Na2CO3>KNO3>NaOH,将等质量的三种物质的饱和溶液冷却到30℃,溶液有晶体析出,但溶剂的质量不变,所以所得溶液中溶剂质量最多Na2CO3,故选A。
相关试卷
这是一份专题20 化学计算(考点精讲)-【满分之路】 中考化学一轮复习精讲精练 (适用2023年中考化学),文件包含专题20化学计算考点精讲PPT版-满分之路中考化学一轮复习精讲精练全国通用pptx、专题20化学计算考点精讲word版-满分之路中考化学一轮复习精讲精练全国通用解析版docx、专题20化学计算考点精讲word版-满分之路中考化学一轮复习精讲精练全国通用原卷版docx等3份试卷配套教学资源,其中试卷共24页, 欢迎下载使用。
这是一份专题15 化学与生活(考点精讲)-【满分之路】 中考化学一轮复习精讲精练 (适用2023年中考化学),文件包含专题15化学与生活考点精讲PPT版-满分之路中考化学一轮复习精讲精练全国通用pptx、专题15化学与生活考点精讲word版-满分之路中考化学一轮复习精讲精练全国通用解析版docx、专题15化学与生活考点精讲word版-满分之路中考化学一轮复习精讲精练全国通用原卷版docx等3份试卷配套教学资源,其中试卷共17页, 欢迎下载使用。
这是一份专题12 化学式与化学用语(考点精讲)-【满分之路】 中考化学一轮复习精讲精练 (适用2023年中考化学),文件包含专题12化学式与化学用语考点精讲PPT版-满分之路中考化学一轮复习精讲精练全国通用pptx、专题12化学式与化学用语考点精讲word版-满分之路中考化学一轮复习精讲精练全国通用解析版docx、专题12化学式与化学用语考点精讲word版-满分之路中考化学一轮复习精讲精练全国通用原卷版docx等3份试卷配套教学资源,其中试卷共21页, 欢迎下载使用。

