甘肃省兰州市树人中学2022-2023学年七年级上学期线上期中考试语文试卷(含答案)
展开
这是一份甘肃省兰州市树人中学2022-2023学年七年级上学期线上期中考试语文试卷(含答案),共26页。试卷主要包含了基础与运用,古诗文阅读,现代文阅读,写作等内容,欢迎下载使用。
2022-2023学年甘肃省兰州市树人中学七年级(上)期中
语文试卷
一、基础与运用。(25分)
1.(8分)下面是小洲制作的诗文记录卡,请你根据语境,补写出古代诗文名句。
诗文记录卡
ㅤㅤ中华历史长河中,不乏志存高远的仁人志士。王湾《次北固山下》一诗借①“ ,② ”来揭示生活哲理,鼓舞人们积极向上。曹操借“日月之行,若出其中;③ ,④ ”展现了吞吐日月星河、一统天下的伟大抱负。也有抑郁踌躇的远行之客。马致远《天净沙•秋思》中,⑤“ ,⑥ ”两句描绘出天涯游子凄楚、悲怆的内心世界,直抒胸臆,画龙点睛。以及岑参《行军九日思长安故园》中不仅突破了单纯的惜花和思乡,更寄托着对饱经战争忧患的人民的同情和对和平的渴望⑦“ , ⑧”。
2.(9分)【勇于砥砺奋斗】在“无奋斗不青春”活动中,小州同学在网上搜到了下面的材料,请你根据要求完成任务。
2022年6月5日10时44分,长征二号F运载火箭从酒泉卫星发射中心直上云①______(xiāo),将神舟十四号载人飞船成功送入预定轨道。历经30年,使中国载人航天事业即将马上迎来空间站建成时刻。
建造中国空间站是几代中国航天人的梦想。一代又一代航天人的奋力拼②_____(bó)、接续奋斗,不断刷新中国高度、创造中国奇迹,为空间站梦想铺展了一个个向上攀登的台阶。长征二号F运载火箭飞了16次,神舟飞船飞了14艘,航天员飞了9趟,逐梦30年间无数航天人_____创新攻关、不懈努力,才_____了筑梦太空的③____(jiān)实底座和底气。对中国航天来说,空间站只是飞向更深更远宇宙的一个必经坐标。仰望星空,脚踏实地,中国人探索太空的脚步将迈得更稳更远,这也将_____着星空下的人们追梦不止、奋斗不息。
(1)根据拼音,依次写出相应的汉字。(正楷字或行楷字)
(2)依次填入文中横线上的词语,全都恰当的一项是
A.前赴后继
创造
激励
B.前仆后继
铸就
鼓励
C.前仆后继
创造
鼓励
D.前赴后继
铸就
激励
(3)文中画横线的句子有语病,下列修改最恰当的一项是
A.历经30年,使中国载人航天事业马上迎来空间站建成时刻。
B.历经30年,中国载人航天事业即将迎来空间站建成时刻。
C.历经30年,使中国载人航天事业即将马上迎来空间站建成时刻。
D.历经30年,中国载人航天事业即将马上迎来空间站建成时刻。
3.(4分)《朝花夕拾》里除了有对人和事的颂扬,还有冷静的批判。请从《五猖会》或《二十四孝图》中举出一例,指出作者批判的内容。
4.(4分)小丽邀请你参加以“弘扬传统戏曲文化”为主题的综合性学习活动。
节目单
ㅤㅤ(1)《花木兰》【该作品讲述了女子花木兰替父从军的故事。】
ㅤㅤ(2)《天仙配》【该作品讲述了七仙女不顾天规,私自下凡与董永结为伉俪,憧憬美好生活,最终被玉帝生生拆散了的爱情故事。】
(1)为激发学生对传统文化的热情,你所在的戏曲社将于本周五下午五点在学校大礼堂为全校师生带来一场精彩的戏曲盛宴。作为主持人,请你根据上面的节目单为本次演出写一段串词。(100字左右)
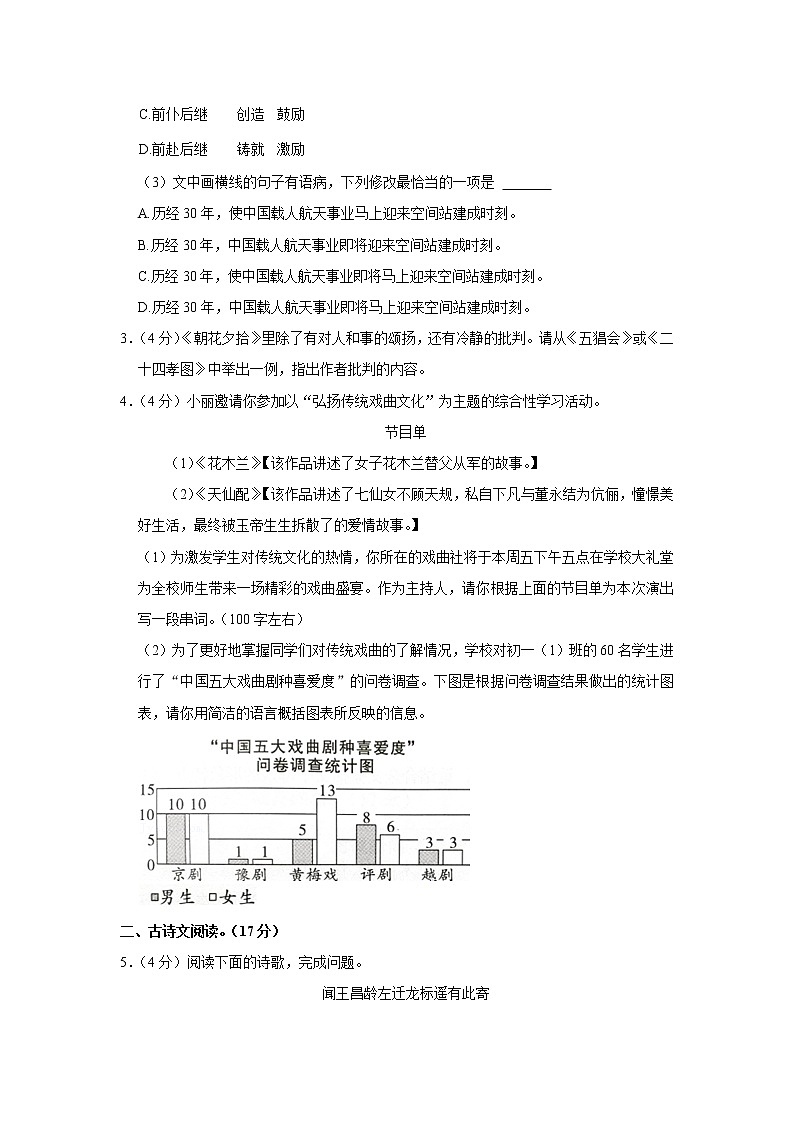
(2)为了更好地掌握同学们对传统戏曲的了解情况,学校对初一(1)班的60名学生进行了“中国五大戏曲剧种喜爱度”的问卷调查。下图是根据问卷调查结果做出的统计图表,请你用简洁的语言概括图表所反映的信息。
二、古诗文阅读。(17分)
5.(4分)阅读下面的诗歌,完成问题。
闻王昌龄左迁龙标遥有此寄
【唐】李白
杨花落尽子规啼,闻道龙标过五溪。我寄愁心与明月,随君直到夜郎西。
(1)下列对诗歌分析有误的一项是
A.本诗表达了诗人对友人恳切的思念、关怀,以及对友人不幸遭遇的忧虑与同情,也有对当时现实的愤慨不平。
B.题目“闻王昌龄左迁龙标遥有此寄”中的“左迁”是升职的意思。
C.诗歌通过“杨花”的飘忽不定、行游无踪和“子规”“不如归去”的啼叫声,点明此时为暮春时节。
D.由“闻道”可知诗人在得知挚友被贬时的惊愕与痛惜之情,“过五溪”三字看似平淡,实含悲痛之意,写出友人贬谪之地的荒远和旅途的艰难。
(2)《网师园唐诗笺》中评价李白的这首诗“奇思深情”,请结合诗歌后两句谈谈你对该评价的理解。
6.(13分)阅读下面的文言文,完成问题。
【甲】
ㅤㅤ陈太丘与友期行,期日中。过中不至,太丘舍去,去后乃至。元方时年七岁,门外戏。客问元方:“尊君在不?”答曰:“待君久不至,已去。”友人便怒曰:“非人哉!与人期行,相委而去。”
ㅤㅤ元方曰:“君与家君期日中。日中不至,则是无信;对子骂父,则是无礼。”友人惭,下车引之。元方入门不顾。
【乙】
ㅤㅤ陈太丘①诣荀朗陵②,贫俭无仆役。乃使元方将车③,季方④持杖后从。长文⑤尚小,载箸车中。既至,荀使叔慈⑥应门,慈明⑦行酒,余六龙下食。文若亦小,坐箸膝前。于时太史奏:“真人东行。”客有问陈季方:“足下家君太丘,有何功德,而荷天下重名?”季方曰:“吾家君譬如桂树生泰山之阿,上有万仞之高,下有不测之深;上为甘露所沾,下为渊泉所润。当斯之时,桂树焉知泰山之高,渊泉之深,不知有功德与无也!”
——《世说新语》
【注释】①陈太丘:陈寔(shí),东汉人,曾作太丘长。②荀朗陵:荀淑,曾任朗陵侯。③将车:驾车。④季方:陈寔次子陈谌。⑤长文:陈群,为陈纪(元方)子,陈寔孙。⑥叔慈:荀靖,荀淑的儿子。⑦慈明:荀爽,荀淑的儿子。
(1)请解释下列句中加横线字的含义。
①陈太丘与友期行
②元方入门不顾
③季方持杖后从
④既至
(2)下列各组句子中,加横线字的意义和用法全都相同的一项是
A.去后乃至
乃使元方将车
B.当斯之时
桂树焉知泰山之高
C.相委而去
而荷天下重名
D.为人谋而不忠乎下
为渊泉所润
(3)请将下列句子翻译成现代汉语。
①客问元方:“尊君在不?”
②陈太丘诣荀朗陵,贫俭无仆役。
(4)【甲】文中的陈元方和【乙】文中的陈季方分别具有怎样的品质?他们又有何共同点?
三、现代文阅读。(28分)
7.(13分)阅读下面的文字,完成问题。
ㅤㅤ①现在说起我仇猫的原因来,自己觉得是理由充足,而且( )的。一,它的性情就是和别的猛兽不同,凡捕食雀鼠,总不肯一口咬死,定要尽情玩弄,放走,又捉住,捉住,又放走,直待自己玩厌了,这才吃下去,颇与人们的( ),慢慢地折磨弱者的坏脾气相同。二,它不是和狮虎同族的么?可是有这么一副媚态!但这也许是限于天分之故罢,假使它的身材比现在大十倍,那就真不知道它所取的是怎么一种态度。然而,这些口实,仿佛又是现在提起笔来的时候添出来的,虽然也像是当时涌上心来的理由。要说得可靠一点,或者倒不如说不过因为它们时常的嗥叫,手续竟有这么繁重,闹得别人心烦,尤其是夜间要看书,睡觉的时候。当这些时候,我便要用长竹竿去攻击它们。我曾见大勃吕该尔(P.Bruegeld.Ä)的一张铜版画AllegoriederWollust上,也画着这回事,可见这样的举动,是中外古今一致的。自从那执拗的奥国学者弗罗特(S.Freud)提倡了精神分析说——Psychoanalysis,听说章士钊先生是译作“心解”的,虽然简古,可是实在难解得很——以来,我们的名人名教授也颇有( ),检来应用的了。打狗的事我不管,至于我的打猫,却只因为它们嚷嚷,此外并无恶意,我自信我的嫉妒心还没有这么博大,当现下“动辄获咎”之秋,这是不可不预先声明的……
ㅤㅤ②但是,这都是近时的话。再一回忆,我的仇猫却远在能够说出这些理由之前,也许是还在十岁上下的时候了。至今还分明记得,那原因是极其简单的:只因为它吃老鼠,——吃了我饲养着的可爱的小小的隐鼠。
ㅤㅤ③听说西洋是不很喜欢黑猫的,不知道可确;但EdgarAllanPoe的小说里的黑猫,却实在有点骇人。日本的猫善于成精,传说中的“猫婆”,那食人的惨酷确是更可怕。中国古时候虽然曾有“猫鬼”,近来却很少听到猫的兴妖作怪,似乎古法已经失传,老实起来了。只是我在童年,总觉得它有点妖气,没有什么好感。那是一个我的幼时的夏夜,我躺在一株大桂树下的小板桌上乘凉,祖母摇着芭蕉扇坐在桌旁,给我猜谜,讲故事。忽然,桂树上沙沙地有趾爪的爬搔声,一对闪闪的眼睛在暗中随声而下,使我吃惊,也将祖母讲着的话打断,另讲猫的故事了——
ㅤㅤ④“你知道么?猫是老虎的先生。”她说。“小孩子怎么会知道呢,猫是老虎的师父。老虎本来是什么也不会的,就投到猫的门下来。猫就教给它扑的方法,捉的方法,吃的方法,像自己的捉老鼠一样。这些教完了;老虎想,本领都学到了,谁也比不过它了,只有老师的猫还比自己强,要是杀掉猫,自己便是最强的角色了。它打定主意,就上前去扑猫。猫是早知道它的来意的,一跳,便上了树,老虎却只能眼睁睁地在树下蹲着。它还没有将一切本领传授完,还没有教给它上树。”
ㅤㅤ⑤这是侥幸的,我想,幸而老虎很性急,否则从桂树上就会爬下一匹老虎来。然而究竟很怕人,我要进屋子里睡觉去了。夜色更加黯然;桂叶瑟瑟地作响,微风也吹动了,想来草席定已微凉,躺着也不至于烦得翻来复去了。
(节选自《狗•猫•鼠》,有删改)
(1)从下列词语中选出恰当的一项,并将其序号依次填入括号中。
A.隐隐约约
B.光明正大
C.幸灾乐祸
(2)阅读选文,简要概括作者讨厌猫的原因。
(3)请简要分析选文第②段的作用。
(4)结合选文内容,《狗•猫•鼠》这篇文章表达了作者怎样的思想感情。
8.(15分)阅读下面的文字,完成问题。
紫藤花开
闫群
ㅤㅤ①每个繁花似锦的春天,都惊艳得让人感慨万千。难怪林徽因在春的温情里发出“你是爱,是暖,是希望”的感慨。
ㅤㅤ②单位院内的中心花园西北角,有一架二十余米的紫藤长廊,每年三月现蕾,四月盛开,花期一直维持到初夏。起初,花架的两端各种了两棵紫藤经过二十多年的风霜雨露,如今两棵紫藤缠绕在一起,如女子的手腕粗,远看似连理枝。
ㅤㅤ③李白曾有诗云:“紫藤挂云木,花蔓宜阳春。密叶隐歌鸟,香风留美人。”描述的正是紫藤的美。自然界的花,千姿百态,五颜六色,各有其美,但我偏爱紫藤。它梦幻般的紫,还有徐徐而来、沁人心脾的芳香,舒张人的每个毛孔和细胞,滋养魂灵,给人精气神。尤其这深浅不一的紫色,在春的千娇百媚中尽显与众不同的高贵气质。这是一种有内涵的美,一如高贵典雅、秀外慧中的女人,从内到外散发出让人着迷的韵味;在阳光下绽放,灿烂如夜空中的焰火,仿佛要将所有的美丽都绽放在这一刻。
ㅤㅤ④初春,紫藤树逐渐冒出鹅黄的小叶子。叶子越长越大,颜色由浅及深,还拉出一些藤蔓。不几日,紫藤架上的“绒毛虫”越来越多。起初,从“绒毛虫”里钻出的是一串紫色的花蕾,形状像豆花,又似月牙。紫藤花全面盛开,是在四月初的清晨。前夜还是枯藤上浮着绿叶,一夜春雨后,那打着苞的花朵便一串串绽放在架上。最上层的花儿已开满了,下面的正含苞欲放。整串紫藤花的外形酷似槐花,花瓣顶端是紫色的,越往下越淡,到了底部,就成了象牙白。花冠是蝶形的,像一只翩翩飞舞的蝴蝶。春意盎然的时候,架上的紫藤花儿一串串,一簇簇开得空幽而烂漫。微风过处,清香四溢。紫色的花串,在太阳下泛着点点银光,就像迸溅的水花。仔细看时,才知道那是每一朵紫藤花中最浅淡的部分,在和阳光相互挑逗。紫藤的根茎弯弯曲曲,像蛇一样缠绕着柱子往上爬,直到盖满了整个紫藤花架。
ㅤㅤ⑤暮春初夏。静坐在棚架下,空气中飘逸着阵阵清香,宁静又安详,仿佛置身于武陵桃花源中,一切烦恼忧愁都飞到九霄云外。一串串紫藤花,从棚架上垂挂下来,最长约十厘米;深浅不一的紫色、白色、淡粉,近看犹如盏盏小灯笼,远看似翠绿的浪花中升腾起淡紫色的云霞,典雅而清丽。我从没见过这样富有生命力的紫色,深深浅浅的紫如瀑布一路倾泻而下,没有源头没有终极,阳光下点点银光跳跃,似在欢笑,似在吟唱……每年花谢的时候,落花缤纷,飞舞的紫藤花瓣像在下一场花瓣雨,让人陶醉其中。
ㅤㅤ⑥无论风和日丽的好天气,还是黄沙漫舞的雾霾天,紫藤花总是兀自绚烂,从不为外界所扰。不以物喜不以己悲,这是一种多么崇高的境界啊!青春年少时,谁不曾梦想仗剑走天涯、阅尽世间繁华?无奈理想丰满、现实骨感,年少轻狂的心,在人情冷暖和岁月磨砺中悄然变化。我们被城市的繁华喧嚣慢慢锈蚀了耳目和心灵,没有足够的勇气抵达凌厉的旷野,接受大自然神明赐予的冰刀雪剑和风霜雨露。我敬仰紫藤花的坚韧和顽强、平和与乐观的态度;我也羡慕紫藤架上的知了,它们穿越漫漫黑夜历经阵痛后蜕壳,最终化蝉。它们活着不为取悦别人,只为悦己,阅己,越已。后来我想,这就是信仰的力量吧,心有所往,所向披靡。保持信仰、慈悲和热望,这应该是每一个想好好活下去的人的力量源泉吧!
ㅤㅤ⑦傍晚,我总爱独坐紫藤花架一隅,望着从绿叶缝隙挤出的一线天光,似乎听到了从老街巷子深处传来的弹棉花的声音、母亲踩踏缝纫机的“嗒嗒”声、故乡美丽的紫沟河畔孩子们的欢笑打闹声……这些声音倏忽由远及近,又渐渐隐去,让我有种恍若穿越时空的感觉。
ㅤㅤ⑧一年四季,日子循环往复却并不枯燥,充盈的内心总会找到天光云影和鸟语花香。
(选自《西安日报》2022年4月18日,有删改)
(1)阅读全文,完成下表。
时间
紫藤萝的形态
初春
①
四月初
藤萝花全面盛开
春意盎然时
②
③
花儿茂密,如瀑布般倾泻而下
(2)文章第③段写紫藤花之美,在写法上有何特色?请简要说明。
(3)请按括号内的要求回答问题。
①从“绒毛虫”里钻出的是一串紫色的花蕾,形状像豆花,又似月牙。(赏析加点的字)
②深浅不一的紫色、白色、淡粉,近看犹如盏盏小灯笼,远看似翠绿的浪花中升腾起淡紫色的云霞,典雅而清丽。(从修辞角度赏析)
(4)读完本文后,同学们对紫藤花有了新的认识。请你为紫藤花写一段100字左右的赞美词。
四、写作。(50分)
9.(50分)作文。
当我们告别小学,走进初中,标志着我们正一天天长大。你的成长过程,也许是一帆风顺,事事称心;也许是烦恼多多,忧愁不断。然而不管你的经历如何,你都在一天天成长,你也都能从中获得不少教益。
请以“成长的 ”为题,写一篇记叙文。
要求:
①依据本文所选的事情或所定的中心,在题目横线上填上恰当词语(例如“快乐”“烦恼”“细节”“浪花”等),使文题完整。
②记叙出具体的事情,说真话、抒真情。
③500字以上。
2022-2023学年甘肃省兰州市树人中学七年级(上)期中
语文试卷
参考答案与试题解析
一、基础与运用。(25分)
1.(8分)下面是小洲制作的诗文记录卡,请你根据语境,补写出古代诗文名句。
诗文记录卡
ㅤㅤ中华历史长河中,不乏志存高远的仁人志士。王湾《次北固山下》一诗借①“ 海日生残夜 ,② 江春入旧年 ”来揭示生活哲理,鼓舞人们积极向上。曹操借“日月之行,若出其中;③ 星汉灿烂 ,④ 若出其里 ”展现了吞吐日月星河、一统天下的伟大抱负。也有抑郁踌躇的远行之客。马致远《天净沙•秋思》中,⑤“ 夕阳西下 ,⑥ 断肠人在天涯 ”两句描绘出天涯游子凄楚、悲怆的内心世界,直抒胸臆,画龙点睛。以及岑参《行军九日思长安故园》中不仅突破了单纯的惜花和思乡,更寄托着对饱经战争忧患的人民的同情和对和平的渴望⑦“ 遥怜故园菊 , 应傍战场开 ⑧”。
【分析】本题考查学生对古诗文名句的识记能力。解答此类题目,我们需要在平时的学习中,做好积累。理解性识记,注意结合语境填充,注意不能出现错别字。
【解答】答案:
①海日生残夜
②江春入旧年
③星汉灿烂(注意“汉”的书写)
④若出其里
⑤夕阳西下
⑥断肠人在天涯
⑦遥怜故园菊(注意“怜”的书写)
⑧应傍战场开
【点评】为了保证在默写名句时不出错,关键还是平时要加强背诵和记忆,准确书写。下面几种方法可供借鉴:
1.保持良好的心态,培养识记兴趣。
2.多种方式相结合,提高识记效果。
3.提倡使用名句,巩固识记成果。
4.留心特别词句,规避识记误区。
2.(9分)【勇于砥砺奋斗】在“无奋斗不青春”活动中,小州同学在网上搜到了下面的材料,请你根据要求完成任务。
2022年6月5日10时44分,长征二号F运载火箭从酒泉卫星发射中心直上云①______(xiāo),将神舟十四号载人飞船成功送入预定轨道。历经30年,使中国载人航天事业即将马上迎来空间站建成时刻。
建造中国空间站是几代中国航天人的梦想。一代又一代航天人的奋力拼②_____(bó)、接续奋斗,不断刷新中国高度、创造中国奇迹,为空间站梦想铺展了一个个向上攀登的台阶。长征二号F运载火箭飞了16次,神舟飞船飞了14艘,航天员飞了9趟,逐梦30年间无数航天人_____创新攻关、不懈努力,才_____了筑梦太空的③____(jiān)实底座和底气。对中国航天来说,空间站只是飞向更深更远宇宙的一个必经坐标。仰望星空,脚踏实地,中国人探索太空的脚步将迈得更稳更远,这也将_____着星空下的人们追梦不止、奋斗不息。
(1)根据拼音,依次写出相应的汉字。(正楷字或行楷字)
(2)依次填入文中横线上的词语,全都恰当的一项是 D
A.前赴后继
创造
激励
B.前仆后继
铸就
鼓励
C.前仆后继
创造
鼓励
D.前赴后继
铸就
激励
(3)文中画横线的句子有语病,下列修改最恰当的一项是 B
A.历经30年,使中国载人航天事业马上迎来空间站建成时刻。
B.历经30年,中国载人航天事业即将迎来空间站建成时刻。
C.历经30年,使中国载人航天事业即将马上迎来空间站建成时刻。
D.历经30年,中国载人航天事业即将马上迎来空间站建成时刻。
【分析】(1)本题考查字形。根据积累作答。“xiāo”写作“霄”;“bó”写作“搏”;“jiān”写作“坚”。
(2)本题考查词语使用。前赴后继:前面的冲上去了,后面的紧跟上来。形容不断投入战斗,奋勇冲杀向前。前仆后继:前面的倒下了,后面的紧跟上去。形容斗争的英勇壮烈。由语境可知,第一个横线处用“前赴后继”;创造:想出新方法、建立新理论、做出新的成绩或东西。铸就:铸造成(多用于比喻)。如:铸就了辉煌的业绩。由语境可知,第二个横线处用“铸就”;激励:激发鼓励。鼓励:鼓动激励,勉人向上,也指振作精神。由语境可知,第三个横线处用“激励”。
(3)本题考查病句修改。“历经30年,使中国载人航天事业即将马上迎来空间站建成时刻”一句有两处语病,一是缺主语,删去“使”;二是语意重复啰嗦,把“即将”或“马上”删去一个。
故选:B。
【解答】答案:
(1)①霄 ②搏 ③坚
(2)D
(3)B
【点评】汉字的音与形是密不可分的,大部分汉字字形不同,读音不同,意义不同。因此,平时的学习中对字音与字形的辨析要到位,努力做到不误读,不误解,不误写。
3.(4分)《朝花夕拾》里除了有对人和事的颂扬,还有冷静的批判。请从《五猖会》或《二十四孝图》中举出一例,指出作者批判的内容。
【分析】本题考查对名著知识的掌握。《朝花夕拾》原名《旧事重提》,是现代文学家鲁迅的散文集,收录鲁迅于1926年创作的10篇回忆性散文。此文集多侧面地反映了鲁迅青少年时期的生活,形象地反映了他的性格和志趣的形成经过。文集以记事为主,饱含着浓烈的抒情气息,往往又夹以议论,做到了抒情、叙事和议论融为一体。作品富有诗情画意,又不时穿插着幽默和讽喻;形象生动,有强烈的感染力。
【解答】答案:
示例一:《二十四孝图》中鲁迅对于“老莱娱亲”和“郭巨埋儿”两个故事强烈反感,他用此来揭露了封建孝道的虚伪和残酷,揭示了旧中国儿童可怜的悲惨处境。
示例二:《五猖会》中写“我”儿时盼望观看迎神赛会的急切、兴奋心情因被父亲强迫背诵《鉴略》消失殆尽,内心痛苦,鲁迅借此批判了强制的封建教育对儿童天性的压制和摧残。
【点评】对考试范围中提到的中外名著,一定要熟读。对于文中重点塑造的人物形象、某个人物的经典故事、语言风格、思想意义等一定要了然于心。可以用表格或思维导图的形式梳理故事脉络,帮助理解记忆。
4.(4分)小丽邀请你参加以“弘扬传统戏曲文化”为主题的综合性学习活动。
节目单
ㅤㅤ(1)《花木兰》【该作品讲述了女子花木兰替父从军的故事。】
ㅤㅤ(2)《天仙配》【该作品讲述了七仙女不顾天规,私自下凡与董永结为伉俪,憧憬美好生活,最终被玉帝生生拆散了的爱情故事。】
(1)为激发学生对传统文化的热情,你所在的戏曲社将于本周五下午五点在学校大礼堂为全校师生带来一场精彩的戏曲盛宴。作为主持人,请你根据上面的节目单为本次演出写一段串词。(100字左右)
(2)为了更好地掌握同学们对传统戏曲的了解情况,学校对初一(1)班的60名学生进行了“中国五大戏曲剧种喜爱度”的问卷调查。下图是根据问卷调查结果做出的统计图表,请你用简洁的语言概括图表所反映的信息。
【分析】(1)本题考查源源语言表达。解答此题,结合《花木兰》和《天仙配》这两个故事的主旨和内容写串联词,语句通顺,富有文采即可。
(2)本题考查图文转换。仔细观察统计图表可知,喜欢京剧的人数最多,有20人;黄梅戏次之,有18人;喜欢豫剧的人数最少,只有2人;喜欢京剧、豫剧、越剧的男女生人数完全相同;喜欢黄梅戏的女生人数比男生多出8人,喜欢评剧的男生人数比女生多出2人。据此作答即可。
【解答】答案:
(1)示例:一曲《花木兰》,演绎了奇女子木兰替父从军的故事,让花木兰的形象深入人心;一曲《天仙配》让黄梅戏流行于大江南北。下面,请欣赏黄梅戏《天仙配》,来感受七仙女与董永对幸福生活的追求。
(2)示例:喜欢京剧的人数最多,黄梅戏次之;喜欢京剧、豫剧、越剧的男女生人数相同;喜欢黄梅戏的女生人数比男生多,喜欢评剧的男生人数比女生多。
【点评】图文转化应注意:①注重整体阅读。对这类考题,应当先对材料或图表资料等有一个整体的了解,把握一个大主题或方向。要通过整体阅读,搜索有效信息。②注意图的细节。图中一些细节不能忽视,它往往起提示作用。如图画中的字、图下的“注”等。③把握题目要求。根据题目要求进行回答,才能有的放矢;同时题目要求往往对内容有一定的提示性。这样,比较分析有关内容,就可准确回答问题。
二、古诗文阅读。(17分)
5.(4分)阅读下面的诗歌,完成问题。
闻王昌龄左迁龙标遥有此寄
【唐】李白
杨花落尽子规啼,闻道龙标过五溪。我寄愁心与明月,随君直到夜郎西。
(1)下列对诗歌分析有误的一项是 B
A.本诗表达了诗人对友人恳切的思念、关怀,以及对友人不幸遭遇的忧虑与同情,也有对当时现实的愤慨不平。
B.题目“闻王昌龄左迁龙标遥有此寄”中的“左迁”是升职的意思。
C.诗歌通过“杨花”的飘忽不定、行游无踪和“子规”“不如归去”的啼叫声,点明此时为暮春时节。
D.由“闻道”可知诗人在得知挚友被贬时的惊愕与痛惜之情,“过五溪”三字看似平淡,实含悲痛之意,写出友人贬谪之地的荒远和旅途的艰难。
(2)《网师园唐诗笺》中评价李白的这首诗“奇思深情”,请结合诗歌后两句谈谈你对该评价的理解。
【分析】这是一首七言绝句。首句写出了春光消逝时的萧条景况;次句是对王昌龄“左迁“赴任路途险远的描画;三、四两句寄情于景,对诗友进行由衷的劝勉和宽慰。全诗选择了杨花、子规、明月、风等意象,通过对景物的描写,表达了作者对王昌龄怀才不遇的惋惜与同情之意。作答时要结合景物描写理解作者的思想感情。
【解答】(1)本题考查对诗歌内容的理解。
ACD.正确;
B.有误,“左迁”是降职。
故选:B。
(2)本题考查了对诗句的赏析。“我寄愁心与明月,随君直到夜郎西”的意思是我把我忧愁的心思寄托给明暖的月亮,希望它能随着风一直陪着您到夜郎以西。作者通过丰富的想象,用男女情爱的方式以抒写志同道合的友情,给予抽象的“愁心”以物的属性,它竟会随风逐月到夜郎西。本来无知无情的明月拟人化,竟变成了一个了解自己,富于同情的知心人,她能够而且愿意接受自己的要求,将自己对朋友的怀念和同情带到辽远的夜郎之西,交给那不幸的迁谪者。借此表达了诗人对王昌龄的同情和慰藉。
答案:
(1)B
(2)作者把明月拟人化,本来无知无情的明月,竟变成了一个了解自己,富于同情的知心人,他把思念和同情托付给明月,让它带给远方不幸的迁谪者。体现了作者的奇思妙想和对朋友的一片深情。
参考译文:
在杨花落完子规啼鸣之时,我听说您被贬为龙标尉,龙标地方偏远要经过五溪。我把我忧愁的心思寄托给明暖的月亮,希望它能随着风一直陪着您到夜郎以西。
【点评】赏析诗歌要熟读全诗,了解诗歌内容,体会作者的思想感情,并懂得用心去感悟。另外,结合写作背景有利于理解诗歌。
6.(13分)阅读下面的文言文,完成问题。
【甲】
ㅤㅤ陈太丘与友期行,期日中。过中不至,太丘舍去,去后乃至。元方时年七岁,门外戏。客问元方:“尊君在不?”答曰:“待君久不至,已去。”友人便怒曰:“非人哉!与人期行,相委而去。”
ㅤㅤ元方曰:“君与家君期日中。日中不至,则是无信;对子骂父,则是无礼。”友人惭,下车引之。元方入门不顾。
【乙】
ㅤㅤ陈太丘①诣荀朗陵②,贫俭无仆役。乃使元方将车③,季方④持杖后从。长文⑤尚小,载箸车中。既至,荀使叔慈⑥应门,慈明⑦行酒,余六龙下食。文若亦小,坐箸膝前。于时太史奏:“真人东行。”客有问陈季方:“足下家君太丘,有何功德,而荷天下重名?”季方曰:“吾家君譬如桂树生泰山之阿,上有万仞之高,下有不测之深;上为甘露所沾,下为渊泉所润。当斯之时,桂树焉知泰山之高,渊泉之深,不知有功德与无也!”
——《世说新语》
【注释】①陈太丘:陈寔(shí),东汉人,曾作太丘长。②荀朗陵:荀淑,曾任朗陵侯。③将车:驾车。④季方:陈寔次子陈谌。⑤长文:陈群,为陈纪(元方)子,陈寔孙。⑥叔慈:荀靖,荀淑的儿子。⑦慈明:荀爽,荀淑的儿子。
(1)请解释下列句中加横线字的含义。
①陈太丘与友期行 约定
②元方入门不顾 回头看
③季方持杖后从 跟随
④既至 已经
(2)下列各组句子中,加横线字的意义和用法全都相同的一项是 B
A.去后乃至
乃使元方将车
B.当斯之时
桂树焉知泰山之高
C.相委而去
而荷天下重名
D.为人谋而不忠乎下
为渊泉所润
(3)请将下列句子翻译成现代汉语。
①客问元方:“尊君在不?”
②陈太丘诣荀朗陵,贫俭无仆役。
(4)【甲】文中的陈元方和【乙】文中的陈季方分别具有怎样的品质?他们又有何共同点?
【分析】译文:
【甲】陈太丘和朋友相约出行,约定在中午。过了中午还没到,陈太丘不再等候就离开了。离开后朋友才到。元方当时年七岁,在门外玩耍。朋友问元方:“你的父亲在吗?”(元方)回答道:“等了您很久您却还没有到,现在已经离开了。”朋友便生气地说道:“真不是君子啊!和别人相约出行,却丢下别人自己走。”
元方说:“您与我父亲约在正午。您没到,这是不讲信用(的表现);对孩子骂他父亲,这是没礼貌(的表现)。”朋友惭愧,下车去拉元方,元方头也不回地走进了大门。
【乙】陈太丘(陈寔)去拜访荀淑,因为家里穷,雇不起仆人,就让大儿子元方赶着车,二儿子季方手持节杖在后面跟着,孙子长文年岁还小,也坐在车里。到了荀淑那里,荀淑让三儿子叔慈到门口迎接,六儿子慈明敬酒,其余六个儿子上菜,孙子文若还小,就坐在爷爷膝前。当时太史就向皇帝上奏说:“道德高尚的人已经向东去了。”有人问陈季方说:“您的父亲太丘,有什么功德,而担负了天下如此好的声名?”季方说:“我的父亲就好像生长在泰山山腰的一株桂树,上面是万丈高的陡壁山峰,下面有无法测量的深渊;树顶被甘露沾湿,树根为泉水滋润,在这样的时候,桂树又哪里会知道泰山有多高,深渊有多深?当然我的父亲也不会知道这功德是有还是无。”
【解答】(1)本题考查文言词语的翻译。解答此类题目,一定要先翻译句子,知道句意然后再解释词语,并要注意通假字、古今异义、词类活用等特殊情况,平时要注意积累并识记一些常见的实词。
①句意:陈太丘和朋友相约出行。期,约定;
②句意:元方头也不回地走进了大门。顾,回头看;
③句意:季方手持节杖在后面跟着。从,跟随;
④句意:已经到了。既,已经。
(2)本题考查一词多义。为解答此类题目,一定要先翻译句子,知道句意然后再解释词语。
A.乃:才/于是;
B.之:的/的;
C.而:表承接/表转折;
D.为:替/被。
故选:B。
(3)本题考查句子翻译。翻译的要求是做到“信、达、雅”,翻译的方法是“增、删、调、换”,具体到某一句子时要注意通假字、词类活用、一词多义、特殊句式等情况,如遇倒装句就要按现代语序疏通,如遇省略句翻译时就要把省略的成分补充完整。
①重点词有:尊君,你的父亲。不,同“否”。句意:朋友问元方:“你的父亲在吗?”
②重点词有:诣,拜访。俭,勤俭。句意:陈太丘去拜访荀淑,因为家里穷,雇不起仆人。
(4)本题考查的是对文章人物形象的把握。解答此题需要先疏通文意,了解内容,概括人物性格从言行入手。可以直接摘取对人物评价的词语,也可以自己结合相关的语句进行概括,学会结合原文从原文中找到依据。甲文中,“待君久不至,已去”可以看出陈元方有礼貌;根据“君与家君期日中。日中不至,则是无信;对子骂父,则是无礼”可知,陈元方用无信和豳来对父亲的客人进行斥责,有理有据,条理清晰,可见他的聪明机智,明白事理,能言善辩;乙文中,“吾家君譬如桂树生泰山之阿,上有万仞之高,下有不测之深;上为甘露所沾,下为渊泉所润。当斯之时,桂树焉知泰山之高、渊泉之深?不知有功德与无也”陈季方运用比喻巧妙地回答客人,把自己的父亲比作泰山山脚的桂树,既不失轻重,避免了儿子炫耀父亲之嫌,巧妙委婉地回答了客人的问话,又突出了父亲的学问和德行,可见他是一个敬重父亲且机智的人。据此作答。
答案:
(1)①约定;②回头看;③跟随;④已经。
(2)B
(3)①朋友问元方:“你的父亲在吗?”
②陈太丘去拜访荀淑,因为家里穷,雇不起仆人。
(4)陈元方从“信”“礼”的角度反驳客人有理有据。条理清晰,可见他的聪慧善辩,反应敏捷。
陈季方没有直接回答客人,而是用长在泰山中的桂树来比喻父亲,既避免了儿子评价父亲又表现了父亲的德行,可见他是一个 敬重父亲且机智的人。两人都机智善辩。
【点评】文言文翻译“六字诀”:
1.留。即保留原文中的专有名词、国号、年号、人名、地名、官名、职称、器具名称等,可照录不翻译;
2.直。即将文言中的单音节词直接译成以该词为语素的现代汉语的双音节或多音节词;
3.补。即将文言文中省略的词语、句子成分,在译文中适当地补充出来;
4.删。即删去不译的词。凡是古汉语中的发语词、判断词、在句子结构上起标志作用的助词、凑足音节的助词等,在现代汉语中没有词能替代,便可删去;
5.调。即对文言文中不同于现代汉语句式的特殊句式,翻译时要进行必要的调整,使译文完全符合现代汉语的表达习惯;
6.换。即对古今意义相同,但说法不同的词语,翻译时都要换成现在通俗的词语,使译文通达明快。
三、现代文阅读。(28分)
7.(13分)阅读下面的文字,完成问题。
ㅤㅤ①现在说起我仇猫的原因来,自己觉得是理由充足,而且( )的。一,它的性情就是和别的猛兽不同,凡捕食雀鼠,总不肯一口咬死,定要尽情玩弄,放走,又捉住,捉住,又放走,直待自己玩厌了,这才吃下去,颇与人们的( ),慢慢地折磨弱者的坏脾气相同。二,它不是和狮虎同族的么?可是有这么一副媚态!但这也许是限于天分之故罢,假使它的身材比现在大十倍,那就真不知道它所取的是怎么一种态度。然而,这些口实,仿佛又是现在提起笔来的时候添出来的,虽然也像是当时涌上心来的理由。要说得可靠一点,或者倒不如说不过因为它们时常的嗥叫,手续竟有这么繁重,闹得别人心烦,尤其是夜间要看书,睡觉的时候。当这些时候,我便要用长竹竿去攻击它们。我曾见大勃吕该尔(P.Bruegeld.Ä)的一张铜版画AllegoriederWollust上,也画着这回事,可见这样的举动,是中外古今一致的。自从那执拗的奥国学者弗罗特(S.Freud)提倡了精神分析说——Psychoanalysis,听说章士钊先生是译作“心解”的,虽然简古,可是实在难解得很——以来,我们的名人名教授也颇有( ),检来应用的了。打狗的事我不管,至于我的打猫,却只因为它们嚷嚷,此外并无恶意,我自信我的嫉妒心还没有这么博大,当现下“动辄获咎”之秋,这是不可不预先声明的……
ㅤㅤ②但是,这都是近时的话。再一回忆,我的仇猫却远在能够说出这些理由之前,也许是还在十岁上下的时候了。至今还分明记得,那原因是极其简单的:只因为它吃老鼠,——吃了我饲养着的可爱的小小的隐鼠。
ㅤㅤ③听说西洋是不很喜欢黑猫的,不知道可确;但EdgarAllanPoe的小说里的黑猫,却实在有点骇人。日本的猫善于成精,传说中的“猫婆”,那食人的惨酷确是更可怕。中国古时候虽然曾有“猫鬼”,近来却很少听到猫的兴妖作怪,似乎古法已经失传,老实起来了。只是我在童年,总觉得它有点妖气,没有什么好感。那是一个我的幼时的夏夜,我躺在一株大桂树下的小板桌上乘凉,祖母摇着芭蕉扇坐在桌旁,给我猜谜,讲故事。忽然,桂树上沙沙地有趾爪的爬搔声,一对闪闪的眼睛在暗中随声而下,使我吃惊,也将祖母讲着的话打断,另讲猫的故事了——
ㅤㅤ④“你知道么?猫是老虎的先生。”她说。“小孩子怎么会知道呢,猫是老虎的师父。老虎本来是什么也不会的,就投到猫的门下来。猫就教给它扑的方法,捉的方法,吃的方法,像自己的捉老鼠一样。这些教完了;老虎想,本领都学到了,谁也比不过它了,只有老师的猫还比自己强,要是杀掉猫,自己便是最强的角色了。它打定主意,就上前去扑猫。猫是早知道它的来意的,一跳,便上了树,老虎却只能眼睁睁地在树下蹲着。它还没有将一切本领传授完,还没有教给它上树。”
ㅤㅤ⑤这是侥幸的,我想,幸而老虎很性急,否则从桂树上就会爬下一匹老虎来。然而究竟很怕人,我要进屋子里睡觉去了。夜色更加黯然;桂叶瑟瑟地作响,微风也吹动了,想来草席定已微凉,躺着也不至于烦得翻来复去了。
(节选自《狗•猫•鼠》,有删改)
(1)从下列词语中选出恰当的一项,并将其序号依次填入括号中。
A.隐隐约约
B.光明正大
C.幸灾乐祸
(2)阅读选文,简要概括作者讨厌猫的原因。
(3)请简要分析选文第②段的作用。
(4)结合选文内容,《狗•猫•鼠》这篇文章表达了作者怎样的思想感情。
【分析】语段选自《狗•猫•鼠》。这篇文章主要通过对猫和鼠的一些秉性,行为的描写来比喻某些人。鲁迅先生在文中阐述他仇猫——即不喜欢猫的原因。其实这些原因与一类人的行为,性格很相像,例如写猫捕食到比自己弱小的动物就尽情玩弄,直到玩厌了,才吃掉,就像某些人,抓住了别人的弱点或不足之处,就想尽办法慢慢地折磨别人,好像如果不折磨够,就不甘心一样,如果别人犯了什么错,受到批评,说不定那种人就会在某个角落里偷偷地奸笑。此文是针对“正人君子”的攻击引发的,嘲讽了他们散布的“流言”,表述了对猫“尽情折磨”弱者、“到处嗥叫”、时而“一副媚态”等特性的憎恶;追忆童年时救养的一只可爱的隐鼠遭到摧残的经历和感慨,表现了对弱小者的同情和对暴虐者的憎恨。
【解答】(1)本题考查选择合适的词语填空。
A.“隐隐约约”的意思指看起来或听起来模糊,很不清楚,感觉很不明显;若隐若现,若有若无。在文中用来呼应“译作'心解’的,虽然简古,可是实在难解得很”。
B.“光明正大”的意思是形容襟怀坦白,行为正派。在文中用来形容作者在阐述自己仇猫时的坦荡。
C.“幸灾乐祸”的意思是别人遭到灾祸时自己心里高兴。在文中用来形容人的坏脾气。
因此选择顺序为 B、C、A。
(2)本题考查对文章内容的理解。从文中“它的性情就是和别的猛兽不同,凡捕食雀鼠,总不肯一口咬死,定要尽情玩弄,放走,又捉住,捉住,又放走,直待自己玩厌了,这才吃下去,颇与人们的幸灾乐祸,慢慢地折磨弱者的坏脾气相同。二,它不是和狮虎同族的么?可是有这么一副媚态”“或者倒不如说不过因为它们时常的嗥叫,手续竟有这么繁重,闹得别人心烦”“至今还分明记得,那原因是极其简单的:只因为它吃老鼠,——吃了我饲养着的可爱的小小的隐鼠”可归结出答案。
(3)本题考查段落作用。通读选文第②段,可知此段采用了插叙手法,插入了“我”仇视猫的原因之一:是在“我”十岁上下的时候了,害死了“我”的隐鼠。补充了文章情节,避免了平铺直叙,使文章内容丰富。
(4)本题考查作者情感。文章主要通过对猫和鼠的一些秉性,行为的描写来比喻某些人。鲁迅先生在文中阐述他仇猫——即不喜欢猫的原因,表达了对像猫一样“尽情折磨”弱者,“到处嗥叫”时而“一副媚态”等特性的憎恶。字里行间表达了作者对弱小者的同情和对暴虐者的憎恨。
答案:
(1)B C A;
(2)捕食比自己弱小的动物就尽情玩弄,直到玩厌了才吃掉;天生媚态;配合时嗥叫,惹人心烦;吃了作者心爱的隐鼠。
(3)运用插叙的写作手法。内容上:解释了作者仇猫的原因之——认为猫把隐鼠害死,表达了作者对猫的厌恶;结构上:对主要情节起补充说明的作用,使文章内容丰富,情节富于变化。
(4)本文是针对“正人君子”的攻击,嘲讽他们散布“流言”,表达了对“猫”一类的人“尽情折磨”弱者,“到处嗥叫”时而“一副媚态”等特性的憎恶。字里行间表达了作者对弱小者的同情和对暴虐者的憎恨。
【点评】阅读分析题是语文学科中常见的题目类型,完成此类题目的关键是要认真阅读短文,了解短文主要内容及主题,然后结合所给题目分析完成。
8.(15分)阅读下面的文字,完成问题。
紫藤花开
闫群
ㅤㅤ①每个繁花似锦的春天,都惊艳得让人感慨万千。难怪林徽因在春的温情里发出“你是爱,是暖,是希望”的感慨。
ㅤㅤ②单位院内的中心花园西北角,有一架二十余米的紫藤长廊,每年三月现蕾,四月盛开,花期一直维持到初夏。起初,花架的两端各种了两棵紫藤经过二十多年的风霜雨露,如今两棵紫藤缠绕在一起,如女子的手腕粗,远看似连理枝。
ㅤㅤ③李白曾有诗云:“紫藤挂云木,花蔓宜阳春。密叶隐歌鸟,香风留美人。”描述的正是紫藤的美。自然界的花,千姿百态,五颜六色,各有其美,但我偏爱紫藤。它梦幻般的紫,还有徐徐而来、沁人心脾的芳香,舒张人的每个毛孔和细胞,滋养魂灵,给人精气神。尤其这深浅不一的紫色,在春的千娇百媚中尽显与众不同的高贵气质。这是一种有内涵的美,一如高贵典雅、秀外慧中的女人,从内到外散发出让人着迷的韵味;在阳光下绽放,灿烂如夜空中的焰火,仿佛要将所有的美丽都绽放在这一刻。
ㅤㅤ④初春,紫藤树逐渐冒出鹅黄的小叶子。叶子越长越大,颜色由浅及深,还拉出一些藤蔓。不几日,紫藤架上的“绒毛虫”越来越多。起初,从“绒毛虫”里钻出的是一串紫色的花蕾,形状像豆花,又似月牙。紫藤花全面盛开,是在四月初的清晨。前夜还是枯藤上浮着绿叶,一夜春雨后,那打着苞的花朵便一串串绽放在架上。最上层的花儿已开满了,下面的正含苞欲放。整串紫藤花的外形酷似槐花,花瓣顶端是紫色的,越往下越淡,到了底部,就成了象牙白。花冠是蝶形的,像一只翩翩飞舞的蝴蝶。春意盎然的时候,架上的紫藤花儿一串串,一簇簇开得空幽而烂漫。微风过处,清香四溢。紫色的花串,在太阳下泛着点点银光,就像迸溅的水花。仔细看时,才知道那是每一朵紫藤花中最浅淡的部分,在和阳光相互挑逗。紫藤的根茎弯弯曲曲,像蛇一样缠绕着柱子往上爬,直到盖满了整个紫藤花架。
ㅤㅤ⑤暮春初夏。静坐在棚架下,空气中飘逸着阵阵清香,宁静又安详,仿佛置身于武陵桃花源中,一切烦恼忧愁都飞到九霄云外。一串串紫藤花,从棚架上垂挂下来,最长约十厘米;深浅不一的紫色、白色、淡粉,近看犹如盏盏小灯笼,远看似翠绿的浪花中升腾起淡紫色的云霞,典雅而清丽。我从没见过这样富有生命力的紫色,深深浅浅的紫如瀑布一路倾泻而下,没有源头没有终极,阳光下点点银光跳跃,似在欢笑,似在吟唱……每年花谢的时候,落花缤纷,飞舞的紫藤花瓣像在下一场花瓣雨,让人陶醉其中。
ㅤㅤ⑥无论风和日丽的好天气,还是黄沙漫舞的雾霾天,紫藤花总是兀自绚烂,从不为外界所扰。不以物喜不以己悲,这是一种多么崇高的境界啊!青春年少时,谁不曾梦想仗剑走天涯、阅尽世间繁华?无奈理想丰满、现实骨感,年少轻狂的心,在人情冷暖和岁月磨砺中悄然变化。我们被城市的繁华喧嚣慢慢锈蚀了耳目和心灵,没有足够的勇气抵达凌厉的旷野,接受大自然神明赐予的冰刀雪剑和风霜雨露。我敬仰紫藤花的坚韧和顽强、平和与乐观的态度;我也羡慕紫藤架上的知了,它们穿越漫漫黑夜历经阵痛后蜕壳,最终化蝉。它们活着不为取悦别人,只为悦己,阅己,越已。后来我想,这就是信仰的力量吧,心有所往,所向披靡。保持信仰、慈悲和热望,这应该是每一个想好好活下去的人的力量源泉吧!
ㅤㅤ⑦傍晚,我总爱独坐紫藤花架一隅,望着从绿叶缝隙挤出的一线天光,似乎听到了从老街巷子深处传来的弹棉花的声音、母亲踩踏缝纫机的“嗒嗒”声、故乡美丽的紫沟河畔孩子们的欢笑打闹声……这些声音倏忽由远及近,又渐渐隐去,让我有种恍若穿越时空的感觉。
ㅤㅤ⑧一年四季,日子循环往复却并不枯燥,充盈的内心总会找到天光云影和鸟语花香。
(选自《西安日报》2022年4月18日,有删改)
(1)阅读全文,完成下表。
时间
紫藤萝的形态
初春
① 冒出鹅黄的小叶子
四月初
藤萝花全面盛开
春意盎然时
② 开得空幽而烂漫
③ 暮春初夏
花儿茂密,如瀑布般倾泻而下
(2)文章第③段写紫藤花之美,在写法上有何特色?请简要说明。
(3)请按括号内的要求回答问题。
①从“绒毛虫”里钻出的是一串紫色的花蕾,形状像豆花,又似月牙。(赏析加点的字)
②深浅不一的紫色、白色、淡粉,近看犹如盏盏小灯笼,远看似翠绿的浪花中升腾起淡紫色的云霞,典雅而清丽。(从修辞角度赏析)
(4)读完本文后,同学们对紫藤花有了新的认识。请你为紫藤花写一段100字左右的赞美词。
【分析】这是一篇写景散文,作者通过描写单位院内的紫藤树,表现对紫藤树的喜爱赞美之情,表达了自己积极、平和、乐观的心态。
【解答】(1)本题考查对内容的理解。解答本题,要选定内容,进行分析。
“初春,紫藤树逐渐冒出鹅黄的小叶子”可知,初春紫藤萝的形态是“冒出鹅黄的小叶子”。“春意盎然的时候,架上的紫藤花儿一串串,一簇簇开得空幽而烂漫”可知,初春紫藤萝的形态是“开得空幽而烂漫”。初春紫藤萝的形态是“花儿茂密,如瀑布般倾泻而下”从第⑤段可知时间是“暮春初夏”。
(2)本题考查写作手法。解答本题,要根据题干要求,归纳总结。
“李白曾有诗云:'紫藤挂云木,花蔓宜阳春。密叶隐歌鸟,香风留美人。'描述的正是紫藤的美”开题引用古诗,直接点明紫藤的美。“自然界的花,千姿百态,五颜六色,各有其美,但我偏爱紫藤。”通过对比,作者直表心声,写出对紫藤的喜爱之情。“在阳光下绽放,灿烂如夜空中的焰火,仿佛要将所有的美丽都绽放在这一刻”运用比喻的修辞手法,把紫藤比作焰火,生动形象的写出紫藤的美丽动人,表达了作者的喜爱赞美之情。
(3)本题考查词语赏析和修辞手法。解答本题,要结合句子内容,概括欣赏。
①从“绒毛虫”里钻出的是一串紫色的花蕾,形状像豆花,又似月牙。作者描写紫藤生长时一个“钻”字,把紫藤赋予生命特征,生动的展现出紫藤树开花的动态效果,吸引读者的阅读兴趣。
②深浅不一的紫色、白色、淡粉,近看犹如盏盏小灯笼,远看似翠绿的浪花中升腾起淡紫色的云霞,典雅而清丽。本句运用比喻的修辞手法,把紫藤花比作“小灯笼”“云霞”,生动形象的写出紫藤花的美丽,表达了作者对紫藤花的喜爱赞美之情。
(4)本题考查写作赞美词。解答本题,要结合文章内容,组织语言。
例:啊!紫藤花,你仿佛是从天而来的美丽天使。一串串像紫葡萄一样的小花开满了整个藤蔓。微风吹来,花香四溢,甜甜的,浓浓的,随风飘散,沁人心脾。紫藤花的花瓣像一串串的风铃,重重叠叠,密密麻麻,在阳光的照射下,争奇斗艳,婀娜多姿。
答案:
(1)①冒出鹅黄的小叶子
②开得空幽而烂漫
③暮春初夏
(2)①开题引用古诗,直接点明紫藤的美。
②通过对比,写出对紫藤的喜爱之情。
③运用比喻的修辞手法,把紫藤比作焰火,生动形象的写出紫藤的美丽动人,表达了作者的喜爱赞美之情。
(3)①一个“钻”字,把紫藤赋予生命特征,生动的展现出紫藤树开花的动态效果,吸引读者的阅读兴趣。
②运用比喻的修辞手法,把紫藤花比作“小灯笼”“云霞”,生动形象的写出紫藤花的美丽,表达了作者对紫藤花的喜爱赞美之情。
(4)啊!紫藤花,你仿佛是从天而来的美丽天使。一串串像紫葡萄一样的小花开满了整个藤蔓。微风吹来,花香四溢,甜甜的,浓浓的,随风飘散,沁人心脾。紫藤花的花瓣像一串串的风铃,重重叠叠,密密麻麻,在阳光的照射下,争奇斗艳,婀娜多姿。
【点评】要学会精读文章,掌握内容核心思想,提炼概括文段主要观点、态度、内容等。
四、写作。(50分)
9.(50分)作文。
当我们告别小学,走进初中,标志着我们正一天天长大。你的成长过程,也许是一帆风顺,事事称心;也许是烦恼多多,忧愁不断。然而不管你的经历如何,你都在一天天成长,你也都能从中获得不少教益。
请以“成长的 ”为题,写一篇记叙文。
要求:
①依据本文所选的事情或所定的中心,在题目横线上填上恰当词语(例如“快乐”“烦恼”“细节”“浪花”等),使文题完整。
②记叙出具体的事情,说真话、抒真情。
③500字以上。
【分析】这是一篇半命题作文,作文题以一段材料来说明成长这个主题,根据这个材料和主题完成一篇文章,难度不大。
【审题立意】成长是一个漫长的过程,在成长的过程中有烦恼也有快乐,这就为我们提供了很多写作思路,我们可以围绕快乐这个思路来写即可。
【思路点拨】我们可以有两个思路来选择:一个是物的成长,并从中提炼出自己关于成长的感悟;或者写人的成长,从中提炼出自己关于成长的感悟。这两个思路都可以,第二个作文思路更容易出彩。
【文体选择】议论文、记叙文都可以。
【写作方法】先叙后议、记叙议论相结合、以小见大、欲扬先抑等写法都可以使用。
【细节点拨】本文重在从一件现象中发现道理,最末一段一定要出现富有哲理的文字,起到升华文章主题的作用。
【解答】【例文】
成长的快乐
小鸟在成长时,那清脆的叫声,便是快乐的见证。花儿在成长时,那鲜艳的花朵,便是快乐的见证。我们在成长时,也拥有了许多快乐,汇聚起来,便成了一首首动人的歌曲,在耳边荡漾。
还记得吗?小时候,你看那些有趣的漫画时,搞笑的漫画你的表现是怎样的呢?是否也跟我一样捧腹大笑呢?滑稽的人物,有趣的语言,生动的背景,构成了小时 候最美好的回忆﹣﹣漫画。现在,当回想起来,便欣喜发现,成长中的我们,最初,就已得到快乐,而快乐的源泉便是那些漫画,小时候的漫画。
一点点,慢慢地我们成长为青少年。处于青少年,花季的我们已十几岁了,好像,感觉在慢慢地失去快乐。快乐渐渐地被压力和烦恼代替,那嘴角好久了,都没上 扬过。是成长中的我们必定慢慢地失去快乐吗?不,你错了。是我们不懂如何寻找快乐,不懂如何放松。在学校,下课后,讲讲笑话,聊聊天,谈谈心,脸上沉重的 嘴角便往上扬了。这不也很快乐吗?上完一节课后,便觉得很累,在课间,若能轻松一笑,也是成长中快乐的体验。
对于我来说,成长中,最快 乐的是,在学校的每一天,上完课后,便几个人聚在一起,开开玩笑,讲一些笑话。每次,我都觉得很开心,快乐。这,也是我成长中的快乐。不得不承认,自己在 成长中有因过多的压力而哭过,但是,我现在懂了:与其成长中的我们忧郁、烦恼,不如让自己快乐、开心。等到有天,真正长大成人,便可以自豪地说:“以前,我成长的时候,很开心!”
蓦然回首,思索着孩童时代的我们,曾无忧无虑地生活,天真无邪地笑着。而随着年龄的增长,烦恼、压力渐渐多了•其实,用心寻找,放开心情,现在成长中的我们依然是快乐,欢声笑语没有断过。
成长的道路,该是怎样的,是由你自己规划。我给自己规划的成长道路的样子是这样的:快乐树在道路两旁茁壮成长着,艳丽的花朵昂着头,阵阵花香迎面扑来,鸟儿用歌声谱成一首‘快乐颂’…
【点评】【例文点评】本文选材日常生活,青春的气息扑面而来,内容积极向上,写出了当代中学生的心态,文章中很多心理描写,十分生动,也使文章充实了很多,看似平淡无奇的小文章,却写的清新淡雅,是一篇不错的学生习作。
相关试卷
这是一份【树人】八上语文11月期中考试(树人)解析,共1页。
这是一份甘肃省兰州市红古区2022-2023学年七年级下学期期中语文试题,共14页。试卷主要包含了默写,解释下面加点词的意思等内容,欢迎下载使用。
这是一份2022-2023学年甘肃省兰州市城关区天庆实验中学中考语文对点突破模拟试卷含解析,共16页。试卷主要包含了古诗文名句积累,判断题,阅读文段,回答问题,阅读下面文段,完成下面小题等内容,欢迎下载使用。

