甘肃省兰州市树人中学2022-2023学年七年级上学期线上期中考试语文试卷
展开
这是一份甘肃省兰州市树人中学2022-2023学年七年级上学期线上期中考试语文试卷,共6页。试卷主要包含了基础与运用,古诗文阅读,现代文阅读,写作等内容,欢迎下载使用。
理想指引人生方向,信念鼓舞人奋勇前进。为了让同学们树立远大理想,不断奋斗,学校开展以 “生逢新时代,做好新少年”为主题的系列学习活动,请你参与。
一、基础与运用(25 分)
【活动一:树立远大理想】
下面是小洲制作的诗文记录卡,请你根据语境,补写出古代诗文名句。(8 分)
诗文记录卡
中华历史长河中,不乏志存高远的仁人志士。王湾《次北固山下》一诗借①“ ,
② ” 来揭示生活哲理, 鼓舞人们积极向上。曹操借“ 日月之行, 若出其中;
③ ,④ ”展现了吞吐日月星河、一统天下的伟大抱负。也有抑郁踌躇的远 行之客。马致远《天净沙·秋思》中,⑤“ ,⑥ ”两句描绘出天涯游子凄楚、悲怆的内心世界,直抒胸臆,画龙点睛。以及岑参《行军九日思长安故园》中不仅突破了 单纯的惜花和思乡,更寄托着对饱经战争忧患的人民的同情和对和平的渴望⑦“ ,
⑧ ”。
【活动二:勇于砥砺奋斗】
在“无奋斗不青春”活动中,小鹿同学在网上搜到了下面的材料,请你根据要求完成任务。(9 分)
2022 年 6 月 5 日 10 时 44 分,在全国人民的企盼下,长征二号 F 运载火箭从酒泉卫星发射中心直上云① (xiā),将神舟十四号载人飞船成功送入预定轨道。历经 30 年,使中国载人航天事业即将马上迎来空间站建成时刻。
建造中国空间站是几代中国航天人的梦想。一代又一代航天人抖② (sǒu)精神、持续奋斗,不断刷新中国高度、创造中国奇迹,为空间站梦想铺展了一个个向上攀登的台阶。长征二号 F 运载火箭飞了 16 次,神舟飞船飞了 14 艘,航天员飞了 9 趟,逐梦 30 年间无数航天人( )创新攻关、不懈努力,才( )了筑梦太空的③ (jiān)实底座和底气。对中国航天来说,空间站只是飞向更深更远宇宙的一个必经坐标。仰望星空,脚踏实地,中国人探索太空的脚步将 迈得更稳更远,这也将( )着星空下的人们追梦不止、奋斗不息。
根据拼音,依次写出相应的汉字。(正楷字或行楷字)(3 分)
① ② ③
依次填入文中括号内的词语,全都恰当的一项是()(3 分)
A.前赴后继 创造 激励B.前仆后继 铸就 鼓励
C.前仆后继 创造 鼓励D.前赴后继 铸就 激励
文中画横线的句子有语病,下列修改最恰当的一项是()(3 分)
历经 30 年,使中国载人航天事业马上迎来空间站建成时刻。
历经 30 年,使中国载人航天事业即将马上迎来空间站建成时刻。
历经 30 年,中国载人航天事业即将迎来空间站建成时刻。
历经 30 年,中国载人航天事业即将马上迎来空间站建成时刻。
【活动三:感受时代人生】
《朝花夕拾》里除了有对人和事的颂扬,还有冷静的批判。请从《五猖会》或《》中 举出一例,指出作者批判的内容。(4 分)
【活动四:弘扬传统文化】
小丽邀请你参加以“弘扬传统戏曲文化”为主题的综合性学习活动。(4 分)
节目单
(1)《花木兰》【该作品讲述了女子花木兰替父从军的故事。】
(2)《天仙配》【该作品讲述了七仙女不顾天规, 私自下凡与董永结为伉俪, 憧憬美好生活,最终被玉帝生生拆散了的爱情故事。】
(1)为激发学生对传统文化的热情,你所在的戏曲社将于本周五下午五点在学校大礼堂为全校师生带来一场精彩的戏曲盛宴。作为主持人,请你根据下面的节目单 为本次演出写一段串词。(100 字左右)(2 分)
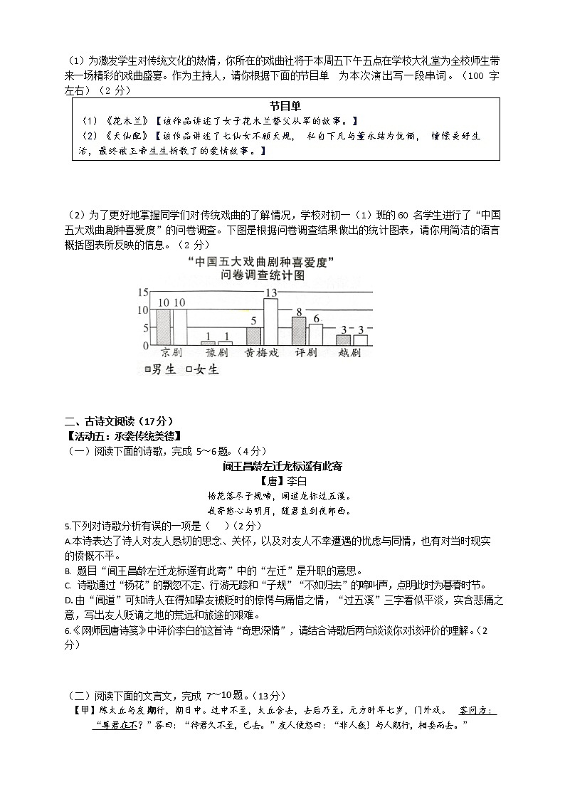
(2)为了更好地掌握同学们对传统戏曲的了解情况,学校对初一(1)班的 60 名学生进行了“中国五大戏曲剧种喜爱度”的问卷调查。下图是根据问卷调查结果做出的统计图表,请你用简洁的语言概括图表所反映的信息。(2 分)
二、古诗文阅读(17 分)
【活动五:承袭传统美德】
(一)阅读下面的诗歌,完成 5~6 题。(4 分)
闻王昌龄左迁龙标遥有此寄
【唐】李白
杨花落尽子规啼,闻道龙标过五溪。我寄愁心与明月,随君直到夜郎西。
下列对诗歌分析有误的一项是()(2 分)
本诗表达了诗人对友人恳切的思念、关怀,以及对友人不幸遭遇的忧虑与同情,也有对当时现实的愤慨不平。
题目“闻王昌龄左迁龙标遥有此寄”中的“左迁”是升职的意思。
诗歌通过“杨花”的飘忽不定、行游无踪和“子规”“不如归去”的啼叫声,点明此时为暮春时节。 D.由“闻道”可知诗人在得知挚友被贬时的惊愕与痛惜之情,“过五溪”三字看似平淡,实含悲痛之 意,写出友人贬谪之地的荒远和旅途的艰难。
《网师园唐诗笺》中评价李白的这首诗“奇思深情”,请结合诗歌后两句谈谈你对该评价的理解。(2
分)
(二)阅读下面的文言文,完成 7~10 题。(13 分)
【甲】陈太丘与友期行,期日中。过中不至,太丘舍去,去后乃至。元方时年七岁,门外戏。客问元方:“尊君在不?”答曰:“待君久不至,已去。”友人便怒曰:“非人哉!与人期行,相委而去。”
元方曰:“君与家君期日中。日中不至,则是无信;对子骂父,则是无礼。”友人惭,下车引之。元方入门不顾。
【乙】陈太丘①诣荀朗陵②,贫俭无仆役。乃使元方将车③,季方④持杖后从。长文⑤尚小,载箸车中。既至,荀使叔慈⑥应门,慈明⑦行酒,余六龙下食。文若亦小,坐箸膝前。于时太史奏:“真人东行。”客有问陈季方:“足下家君太丘,有何功德,而荷天下重名?”季方曰:“吾家君譬如桂树生泰山之阿,上有万仞之高,下有不测之深;上为甘露所沾,下为渊泉所润。当斯之时,桂树焉知泰山之高,渊泉之深,不知有功德与无也!”
——《世说新语》
【注释】①陈太丘:陈寔(shí),东汉人,曾作太丘长。②荀朗陵:荀淑,曾任朗陵侯。③将车:驾车。④季方:陈寔次子陈谌。⑤长文:陈群,为陈纪(元方)子,陈寔孙。⑥叔慈:荀靖,荀淑的儿子。⑦慈明:荀爽,荀淑的儿子。
请解释下列句中加横线字的含义。(4 分)
(1)陈太丘与友期行(2)元方入门不顾
(3)季方持杖后从(4)既至
下列各组句子中,加横线字的意义和用法全都相同的一项是()(2 分)
A.去后乃至 乃使元方将车B.当斯之时 桂树焉知泰山之高
C.相委而去 而荷天下重名D.为人谋而不忠乎下为渊泉所润
请将下列句子翻译成现代汉语。(4 分)
客问元方:“尊君在不?”
陈太丘诣荀朗陵,贫俭无仆役。
【甲】文中的陈元方和【乙】文中的陈季方分别具有怎样的品质?他们又有何共同点?(3 分)
三、现代文阅读(28 分)
【活动六:珍惜美好生活】
(一)阅读下面的文字,完成 11~14 题。(13 分)
①现在说起我仇猫的原因来,自己觉得是理由充足,而且( )的。一,它的性情就是和别的猛兽不同,凡捕食雀鼠,总不肯一口咬死,定要尽情玩弄,放走,又捉住,捉住,又放走,直待自己玩厌了,这才吃下去,颇与人们的( ),慢慢地折磨弱者的坏脾气相同。二,它不是和狮虎同族的么?可是有这么一副媚态!但这也许是限于天分之故罢,假使它的身材比现在大十倍,那就真不知道它所取的是怎么一种态度。然而,这些口实,仿佛又是现在提起笔来的时候添出来的,虽然也像是当时涌上心来的理由。要说得可靠一点,或者倒不如说不过因为它们时常的嗥叫,手续竟有这么繁重,闹得 别人心烦,尤其是夜间要看书,睡觉的时候。当这些时候,我便要用长竹竿去攻击它们。我曾见大勃 吕该尔(P.Bruegel d.Ä)的一张铜版画 Allegrie der Wllust 上,也画着这回事,可见这样的举动, 是中外古今一致的。自从那执拗的奥国学者弗罗特( S.Freud) 提倡了精神分析说— — Psychanalysis,听说章士钊先生是译作“心解”的,虽然简古,可是实在难解得很——以来,我们的名人名教授也颇有( ),检来应用的了。打狗的事我不管,至于我的打猫,却只因为它们嚷嚷,此外并无恶意,我自信我的嫉妒心还没有这么博大,当现下“动辄获咎”之秋,这是不可不预先声明的……
②但是,这都是近时的话。再一回忆,我的仇猫却远在能够说出这些理由之前,也许是还在十岁上下的时候了。至今还分明记得,那原因是极其简单的:只因为它吃老鼠,——吃了我饲养着的可爱的小小的隐鼠。
③听说西洋是不很喜欢黑猫的,不知道可确;但 Edgar Allan Pe 的小说里的黑猫,却实在有点骇人。日本的猫善于成精,传说中的“猫婆”,那食人的惨酷确是更可怕。中国古时候虽然曾有“猫鬼”,近来却很少听到猫的兴妖作怪,似乎古法已经失传,老实起来了。只是我在童年,总觉得它有点妖气,没有什么好感。那是一个我的幼时的夏夜,我躺在一株大桂树下的小板桌上乘凉,祖母摇着
芭蕉扇坐在桌旁,给我猜谜,讲故事。忽然,桂树上沙沙地有趾爪的爬搔声, 一对闪闪的眼睛在暗中随声而下,使我吃惊,也将祖母讲着的话打断,另讲猫的故事了——
④“你知道么?猫是老虎的先生。”她说。“小孩子怎么会知道呢,猫是老虎的师父。老虎本来是什么也不会的,就投到猫的门下来。猫就教给它扑的方法,捉的方法,吃的方法,像自己的捉老鼠一样。这些教完了;老虎想,本领都学到了,谁也比不过它了,只有老师的猫还比自己强,要是杀掉猫, 自己便是最强的角色了。它打定主意,就上前去扑猫。猫是早知道它的来意的,一跳,便上了树,老虎却只能眼睁睁地在树下蹲着。它还没有将一切本领传授完,还没有教给它上树。”
⑤这是侥幸的,我想,幸而老虎很性急,否则从桂树上就会爬下一匹老虎来。然而究竟很怕人, 我要进屋子里睡觉去了。夜色更加黯然;桂叶瑟瑟地作响,微风也吹动了,想来草席定已微凉,躺着也不至于烦得翻来复去了。
(节选自《狗·猫· 鼠》,有删改)
从下列词语中选出恰当的一项,并将其序号依次填入括号中。(3分) A.隐隐约约B.光明正大C.幸灾乐祸
阅读选文,简要概括作者讨厌猫的原因。(4 分)
请简要分析选文第②段的作用。(4 分)
结合选文内容,《狗·猫·鼠》这篇文章表达了作者怎样的思想感情(2 分)
(二)阅读下面的文字,完成 15~18 题。(15 分)
紫藤花开闫群
①每个繁花似锦的春天,都惊艳得让人感慨万千。难怪林徽因在春的温情里发出“你是爱,是暖,是希望”的感慨。
②单位院内的中心花园西北角,有一架二十余米的紫藤长廊,每年三月现蕾,四月盛开,花期一直维持到初夏。起初,花架的两端各种了两棵紫藤经过二十多年的风霜雨露,如今两棵紫藤缠绕在一起,如女子的手腕粗,远看似连理枝。
③李白曾有诗云:“紫藤挂云木,花蔓宜阳春。密叶隐歌鸟,香风留美人。”描述的正是紫藤的美。自然界的花,千姿百态,五颜六色,各有其美,但我偏爱紫藤。它梦幻般的紫,还有徐徐而来、沁人心脾的芳香,舒张人的每个毛孔和细胞,滋养魂灵,给人精气神。尤其这深浅不一的紫色,在春的千娇百媚中尽显与众不同的高贵气质。这是一种有内涵的美,一如高贵典雅、秀外慧中的女人,从内到外散发出让人着迷的韵味;在阳光下绽放,灿烂如夜空中的焰火,仿佛要将所有的美丽都绽放在这一刻。
④初春,紫藤树逐渐冒出鹅黄的小叶子。叶子越长越大,颜色由浅及深,还拉出一些藤蔓。不几日,紫藤架上的“绒毛虫”越来越多。起初,从“绒毛虫”里钻出的是一串紫色的花蕾,形状像豆花,又似 月牙。紫藤花全面盛开,是在四月初的清晨。前夜还是枯藤上浮着绿叶,一夜春雨后,那打着苞的花朵便一串串绽放在架上。最上层的花儿已开满了,下面的正含苞欲放。整串紫藤花的外形酷似槐花, 花瓣顶端是紫色的,越往下越淡,到了底部,就成了象牙白。花冠是蝶形的,像一只翩翩飞舞的蝴蝶。春意盎然的时候,架上的紫藤花儿一串串,一簇簇开得空幽而烂漫。微风过处,清香四溢。紫色的花串,在太阳下泛着点点银光,就像迸溅的水花。仔细看时,才知道那是每一朵紫藤花中最浅淡的部分,在和阳光相互挑逗。紫藤的根茎弯弯曲曲,像蛇一样缠绕着柱子往上爬,直到盖满了整个紫
藤花架。
⑤暮春初夏。静坐在棚架下,空气中飘逸着阵阵清香,宁静又安详,仿佛置身于武陵桃花源中, 一切烦恼忧愁都飞到九霄云外。一串串紫藤花,从棚架上垂挂下来,最长约十厘米;深浅不一的紫色、白色 、淡粉,近看犹如盏盏小灯笼,远看似翠绿的浪花中升腾起淡紫色的云霞,典雅而清丽。我从没见过这样富有生命力的紫色,深深浅浅的紫如瀑布一路倾泻而下,没有源头没有终极,阳光下点点银光跳跃,似在欢笑,似在吟唱……每年花谢的时候,落花缤纷,飞舞的紫藤花瓣像在下一场花瓣雨,让人陶醉其中。
⑥无论风和日丽的好天气,还是黄沙漫舞的雾霾天,紫藤花总是兀自绚烂,从不为外界所扰。不以物喜不以己悲,这是一种多么崇高的境界啊!青春年少时,谁不曾梦想仗剑走天涯、阅尽世间繁华?无奈理想丰满、现实骨感,年少轻狂的心,在人情冷暖和岁月磨砺中悄然变化。我们被城市的繁华喧嚣慢慢锈蚀了耳目和心灵,没有足够的勇气抵达凌厉的旷野,接受大自然神明赐予的冰刀雪剑和风霜雨露。我敬仰紫藤花的坚韧和顽强、平和与乐观的态度;我也羡慕紫藤架上的知了,它们穿越漫漫黑夜历经阵痛后蜕壳,最终化蝉。它们活着不为取悦别人,只为悦己,阅己,越已。后来我想,这就是信仰的力量吧,心有所往,所向披靡。保持信仰、慈悲和热望,这应该是每一个想好好活下去的人的力量源泉吧!
⑦傍晚,我总爱独坐紫藤花架一隅,望着从绿叶缝隙挤出的一线天光,似乎听到了从老街巷子深处传来的弹棉花的声音、母亲踩踏缝纫机的“嗒嗒”声、故乡美丽的紫沟河畔孩子们的欢笑打闹声…… 这些声音倏忽由远及近,又渐渐隐去,让我有种恍若穿越时空的感觉。
⑧一年四季,日子循环往复却并不枯燥,充盈的内心总会找到天光云影和鸟语花香。
(选自《西安日报》2022 年 4 月 18 日,有删改)
阅读全文,完成下表。(3 分)
文章第③段写紫藤花之美,在写法上有何特色?请简要说明。(4 分)
请按括号内的要求回答问题。(4 分)
从“绒毛虫”里钻出的是一串紫色的花蕾,形状像豆花,又似月牙。(赏析加横线的字)
深浅不一的紫色、白色、淡粉,近看犹如盏盏小灯笼,远看似翠绿的浪花中升腾起淡紫色的云 霞,典雅而清丽。(从修辞角度赏析)
读完本文后,同学们对紫藤花有了新的认识。请你为紫藤花写一段 100 字左右的赞美词。(4 分) 四、写作(50 分)
【活动七:成长中的感悟】
阅读下面文字,按要求作文。
我们已经告别小学,走进了初中,这标志着我们实现了由小学生向中学生的华丽转身。在成长过 程中,你也许一帆风顺,事事称心;也许是烦恼多多,忧愁不断。然而不管经历如何,你都在一天天 成长,你也都能从中获得不少教益。请以“成长的 ”为题,写一篇记叙文。
要求:(1)依据所选材料中心,在题目的横线上填写恰当的词语(例如“快乐”“烦恼”“细节”“浪花”等),使文题完整;(2)记叙具体的事情,说真话,抒真情(3)600 字以上。时间
紫藤萝的形态
初春
①
四月初
藤萝花全面盛开
春意盎然时
②
③
花儿茂密,如瀑布般倾泻而下
相关试卷
这是一份【树人】八上语文11月期中考试(树人)解析,共1页。
这是一份甘肃省兰州市第五中学2023-2024学年八年级上学期期中考试语文试卷,共10页。
这是一份甘肃省兰州市红古区2022-2023学年七年级下学期期中语文试题,共14页。试卷主要包含了默写,解释下面加点词的意思等内容,欢迎下载使用。

