高中语文人教统编版必修 上册单元学习任务课文配套ppt课件
展开阅读下面的材料,根据要求写作。
对我们的校园(村庄或小区等),你也许已经非常熟悉了,但很可能其中还有你未曾留意的一小块天地;同一处景物,你也未必观察到它在不同时间的变化。
以《我仿佛第一次走过________》为题,写一篇散文。
【范文借鉴】
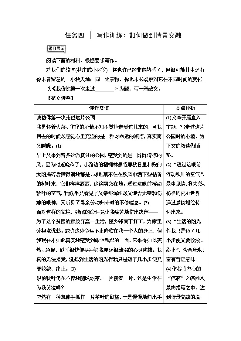
佳作赏读 | 亮点评析 |
我仿佛第一次走过这片公园 我是怀着失落、彷徨的心情不知不觉地走到这儿来的,可我回去的时候却感觉心里充溢的是一种对命运的顿悟,真实而又朦胧。(1) 早上又来到曾多次游赏过的公园,感受到的是一阵阵清凉的风,因为时近晚秋了,小路边的梧桐林虽将那秋日里和煦的太阳捣碎后筛得满地都是,却也禁不住在秋风中洒下些枯黄的树叶来,它们洋洋洒洒,徐徐飘落在地。透过这眼前浮动秋叶的空气,我似乎又看见了父亲那浑浊却又饱含无奈和伤痛的眼神,又听见了母亲劳动归来时的不停喘息。(2) 面对这样的家境,残酷的命运竟让我痛苦地作出决定——为了这个贫困的家放弃高一生活,随乡邻南下打工,为家里分担点忧愁。或许这种命运不止降临在我一个人的身上,但我现在才如此真实地感受到命运残忍的一面,它来得如此突然、急促,似乎很快便要冲毁我那还很薄弱的心灵防线。我真的无法接受,没想到生活的阳光伴我只是迈了几小步便又要收敛、终止。(3) 眼前秋叶仍在不停地随风飘落,一片接着一片,这是生活在为我哭泣吗? 忽然有一种想伸手抓住一片落叶的欲望,于是慢慢地伸出手去,一片火红的梧桐叶立刻飘落到手掌上。仔细端详这片秋叶,竟然发现秋叶曾经被撕裂过,在那已枯萎的身躯上仍很清晰地留着一道弯曲的疤痕,可是疤痕处却又连着一小片梧桐叶,它是接着疤痕与残损的树叶一起生长着的!(4) 又一阵清风吹来,送走了手掌里的树叶,可我的脑海里涌动的依旧是那片沟通心灵的红树叶。猛地觉得这片树叶是生活给我的一种暗示,因为树叶的一生与我的处境竟是如此的神似。那一道深深的伤疤不就是生活迫使我做出的痛苦决定么,为什么它能在伤疤的一端顽强地生长出另一片小树叶,仍然蓬勃地延续着自己短暂的生命?而我,却始终彷徨在绝望的生命线上,总是难以挣脱命运的束缚呢?我应该振作起来,应该对我的一生负责。毕竟生命太珍贵,哪怕是一丁点儿的失去也会带来无尽的伤痛。(5) 望着这片火红的梧桐树,我激动地流下了眼泪。其实生命在为难你的同时也在用自然给你生存的暗示。毕竟生命的长途需要你的跋涉。我仿佛第一次走过这片公园,当我转身走出这片树林时,我的心里默念着:感谢梧桐叶,感谢生命!(6) | (1)文章开篇直入主题,写走过这片公园时的心境,为下文的叙述做铺垫。 (2)“透过这眼前浮动秋叶的空气”,景中见情,将失落、彷徨的内心世界通过景物描绘传达出来。 (3)“生活的阳光伴我只是迈了几小步便又要收敛、终止”,含意隽永,富有哲理意味。 (4)作者将内心的“疤痕”之痛融入景物描写之中,达到情景交融的境界。 (5)文章触景生情,作者极力抒写由“一小片梧桐叶”产生的对生命的深刻感悟。 (6)结尾段回扣题目,首尾照应,升华主旨,起到画龙点睛的作用。 |
【总评】 这是一篇情景交融的佳作,首段交代失落、彷徨的缘由,确立了抒写心境的主题,定下了情景交融的基调。接下来作者叙事,即写造成自己心绪不宁的原因——命运的艰难选择。随后又提出选择的原因与作出的选择,文字既写景又抒情,触景生情,并从捧于手掌的红枫叶得到启示,获得情感的释怀,人生的启迪。末段作结,为全文收束,并作升华。所写景物与自身情感保持一致,写景始终抓住景物特点,紧扣自我心事抒发情思,借景抒情,情景交融,是本文最突出的特色。 | |
如何做到情景交融
景与情在写作中应是相互依存,不可分割的。一篇景情自然融合的文章,更容易让读者产生心灵的触动和情感上的共鸣。
作者的思想情感各不相同,在看待这些自然景物时,会带着各自的主观情感,并把自己的喜怒哀乐等主观情感融入笔下景物之中。所以作者写景,并非为了单纯的描写景物,往往是借景物来抒发自己的主观情感。写借景抒情的散文,要达到融情于景、情景交融的境界,须做到以下四点:
1.笔下景物要与自身情感一致
自然景物是一种客观存在,人的心情、情感是经常变化的。而不同的心情,对同一景物的感受也是不同的。所以,写景时对景物要有选择,选择能够表现自己心情和情感的景物去写。如写心情郁闷感伤,选取莺歌燕舞、百花盛开就不恰当;写心情感奋激动,选杨柳依依、晓风残月就不合适。因而,所写之“景”与心中之“情”一定要一致,要高度契合,这样才能做到情景相应,情因景生。
2.写景要抓住景物特点
自然景物自身各有其独有的特征,世界上没有两片相同的树叶。因此,一定要抓住景物的特征来描写,才能真正地表现出景物的与众不同。写景是抒情的基础,作者要抒发自己的思想感情,就要先写好景物。抓住笔下描写的景物与别的景物不同的独特之点,带着自己强烈的主观感情色彩对之精心描绘,做到景物特点分明、突出,个性独特、鲜明。
3.抒情力求真挚自然
借景抒情的散文,是以抒情为宗旨的。所以,无论是寓情于景的间接抒情,还是写景基础上的直接抒情,都要做到感情真挚,不能虚假,更不能装腔作势。虚假的感情不能引起读者的共鸣,装腔作势会令人生厌。在感情真挚的基础上,抒情方式还要自然、顺畅,要有水到渠成之感。切不可牵强附会,或给景物强加上一些生硬的情感,或强贴上某一种标签。那种没有写景基础的空洞抒情,是借景抒情散文最忌讳的。
4.要放得开,收得拢
散文讲究“形散神聚”。所谓“形散”,就是指材料要充实,内容要丰富,要进行联想和想象,由点到面,由此及彼,由因到果。要纵穿天地,横贯古今。所谓“神聚”,就是说无论材料多少,选择面多繁杂,都要围绕一个中心,一个主题,不可游离于中心和主题,否则,文章就是一盘散沙。
一、片段训练
1.蜿蜒的小路、潺潺的流水、起伏的山峦、寂静的森林、广袤的天空、浩瀚的大海……地球上的每个角落都有一幅美丽的图画,你常置身于哪一幅画面中?试撷取一片最美的风景写一段情景交融的文字。
_______________________________________________________________
_______________________________________________________________
【参考示例】 我偏爱乡村,偏爱这种不聒噪的气氛,偏爱这种慢节奏。回到这里,没有了躁动不安,似乎所有的烦恼都远去了。乡间特有的宁静让我忘掉了一切,我站在田垄上,放声歌唱。枝头的小鸟跟着我的节奏,为我伴唱;水中的鱼儿听着我的歌声,为我舞蹈。这里不是岳阳楼,我却感受到了宠辱偕忘的意境。风,轻抚水面,荡出层层涟漪;阳光,跃动在水流间,为这恬淡的美鼓掌。我张开双臂,向着太阳,拥抱迎面吹来的风,拥抱和煦的阳光,拥抱这里的空气,就这样陶醉在乡村的怀抱里。
二、整篇训练
2.请以《________春色》为题,写一篇写景状物的记叙文。
要求:补全题目;亲近自然,仔细观察,把握住景物的特征,抒发真情实感;不少于800字。
【写作指导】 本题为半命题作文,学生可根据自己的实际将题目补充完整,然后从多个角度来观察景物;在写作当中要恰当运用修辞手法,调动各种感官,将自己的情感融入文字之中;要注意点面结合,不要泛泛描写,要有重点。
【佳作展台】
湖畔春色
穿过一条幽僻的林间小路,我的眼前豁然开朗,一片明净的湖静静地卧在那里,仿佛一位性情娴静的少女。我轻轻地走近,生怕惊扰了她。
湖面平滑似一幅绿绸。初春的暖阳映照在湖面上,那闪闪的绿色直逼你的眼。一阵清风掠过,这绿绸现出层层褶皱,连映在上面的蓝天白云也随之摇曳起来。
湖边的垂柳大约是想抚平这一池春水吧,纷纷抢着将纤细柔软的枝条伸向水中。这些枝条上缀满了黄绿色的新叶,叶子鲜嫩欲滴,好像轻轻掐一下就会渗出水来。每一片嫩叶都调皮地向上翘起,又像是一只只飞累了的绿色蜻蜓。
耳畔传来几声鸟啼。啼声清脆婉转,是黄莺吗?抬眼望去,只见三两只不知名的小鸟飞快地掠过水面,淹没在湖对岸那一片迷蒙的翠色中。
我的心仿佛被带得很远很远,静极了,柔软极了,好像谁用了一双温柔的小手,将我心中的角角落落全都抚得平平整整。
不知过了多久,几声欢快响亮的“嘎嘎”声将我的思绪拉回。湖面上不知何时游来了一只鸭子,黑黑的脊背,白白的肚羽,高昂着头,很是神气。它好像很享受这一片湖水,一会儿一个猛子扎进水里去寻找食物,一会儿又从水中钻出来,使劲地摆摆头,弄得水花四溅。一身浸湿的羽毛在阳光下愈发油亮可爱,满湖都是它响亮的笑声。
有一两次,它大约是想腾空飞起,“扑棱棱”地扇动着翅膀做出起飞的样子,可惜身子实在太笨重,只飞了一尺来高就重重落下。但这丝毫也没有败坏它的兴致,反而惹得它又一阵“嘎嘎”地大笑。
这情景真叫人眼馋!我恨不得变成一只鸭子去水中尽情嬉戏!但这毕竟是幻想,我恐怕是没办法去拥抱这一池绿水了,那就退而求其次,让身体和大地来个最亲密的接触吧!
我仰面躺在湖畔青青的草地上,满眼是碧蓝的天空和洁白的云朵。伸开双臂,这一片天地就好像是我一个人的。这是怎样的一种惬意啊!我不由得舒服地闭上了眼睛,新鲜的泥土气息混着青草味儿直钻入鼻孔,深深吸上一口气,就像是吃了传说中的人参果,三万六千个毛孔无一不舒坦。风里还夹着一丝淡淡的花香,我侧身看去,原来是蒲公英。这些黄色的小花星星点点地散布在草丛中,因为生得矮小,我先前竟不曾留意到它们!
真想就这样沉沉地睡去,做一个自然的女儿!可是太阳却渐渐地西斜了,是回家的时候了。我恋恋不舍地从地上爬起来,踏上归程。
不知今春还有机会再来赏玩否?但是无碍的,这一片湖畔春色已经深深地印入我心中,从此将夜夜伴我入梦!
【点评】 文章写了春天湖边特有的景色,从湖面到天空,从鸭子到小花,有点有面;抓住了景物的特征细描细绘,既有恰切的比喻,又有传神的拟人,还有细腻的通感;对自然美景的喜爱之情溢于言表,充盈于文字之中,确实是一篇情景交融的佳作。
高中语文人教统编版选择性必修 上册第二单元单元研习任务示范课ppt课件: 这是一份高中语文人教统编版选择性必修 上册第二单元单元研习任务示范课ppt课件,文件包含人教统编版高中语文选择性必修上册第2单元进阶2任务4写作训练审题与立意课件ppt、人教统编版高中语文选择性必修上册第2单元进阶2任务4写作训练审题与立意学案doc等2份课件配套教学资源,其中PPT共37页, 欢迎下载使用。
人教统编版选择性必修 上册单元研习任务课堂教学ppt课件: 这是一份人教统编版选择性必修 上册单元研习任务课堂教学ppt课件,文件包含人教统编版高中语文选择性必修上册第1单元进阶2任务4写作训练材料的积累与运用课件ppt、人教统编版高中语文选择性必修上册第1单元进阶2任务4写作训练材料的积累与运用学案doc等2份课件配套教学资源,其中PPT共42页, 欢迎下载使用。
高中语文人教统编版必修 上册单元学习任务示范课ppt课件: 这是一份高中语文人教统编版必修 上册单元学习任务示范课ppt课件,文件包含人教统编版高中语文必修上册第2单元进阶2任务4写作训练写人要关注事例和细节课件ppt、人教统编版高中语文必修上册第2单元进阶2任务4写作训练写人要关注事例和细节学案doc等2份课件配套教学资源,其中PPT共38页, 欢迎下载使用。

