

人教版 (2019)必修 第一册4 速度变化快慢的描述——加速度练习题
展开1.4 速度变化快慢的描述—加速度 同步练习
一、选择题
1.(多选)关于速度v、速度变化量△v、加速度a的关系,下列说法正确的是
A. 物体运动的速度变化越大,它的加速度一定越大
B. 速度很大的物体,其加速度可能很小,也可能为零
C. 某时刻物体速度为零,其加速度可能很大
D. 加速度很大时,运动物体的速度可能很快变大,也可能很快变小
【答案】BCD
【解析】A.物体的速度变化量越大,速度变化不一定快,加速度不一定大,故A错误;B.速度很大的物体,加速度可能很小,也可能为零,比如匀速直线运动,故B正确; C.某时刻物体的速度为零,速度变化可能很快,加速度可能很大,如自由落体运动的初始时刻,故C正确; D.加速度很大时,速度变化很快,可能很快变大,可能很快变小,故D正确。 故选:BCD.
2.物体做匀加速直线运动,加速度为5 m/s2,那么( )。
A. 物体的末速度一定比初速度大5 m/s
B. 每秒钟物体的速度增大5 m/s
C. 第3 s初的速度比第2 s末的速度大5 m/s
D. 第3 s末的速度比第2 s初的速度大5 m/s
【答案】B
【解析】根据匀变速直线运动速度公式 vt=v0+at可知物体的末速度与经过的时间和初速度有关,时间不确定,则物体的末速度一定比初速度不一定大5 m/s;在每秒内速度变化Δv=at,则每秒钟物体的速度增大5 m/s,可知A错误、B正确;第3 s初与第2 s末为同一时刻;第3 s末与第2 s初之间的时间为2 s,速度变化为10 m/s,故CD错误;故选B。
3.以6 m/s的速度在水平面上运动的小车,如果获得与运动方向同向、大小为2 m/s2的加速度,则它的速度增大到10 m/s所需的时间为( )。
A. 2 s B. 3 s C. 5 s D. 8 s
【答案】A
【解析】根据匀变速直线运动的速度公式vt=v0+at,解得;故选A。
4.足球以8 m/s的速度飞来,运动员把它以12 m/s的速度反向踢出,踢球时间为0.2 s,设球飞来的方向为正方向,则足球在这段时间内的加速度是( )
A. -20 m/s2 B. 20 m/s2
C. -100 m/s2 D. 100 m/s2
【答案】C
【解析】设球飞来的方向为正方向,则v0=8m/s,运动员立即以12m/s的速度反向踢出,v=-12m/s,方向为负。加速度为:,故C正确,ABD错误。
5.关于速度、速度变化、加速度,下列说法正确的是 ( )
A. 速度越大,加速度越大
B. 速度变化越大,加速度越大
C. 加速度方向保持不变,速度方向也一定保持不变
D. 加速度不断增大,速度有可能不断减小
【答案】D
【解析】速度越大,加速度不一定越大,例如做匀速直线运动的物体,选项A错误;根据a=v/t知, 速度变化量大,加速度不一定大,速度变化快,速度变化率大,加速度大。故B错误。加速度方向保持不变,速度方向可以改变,比如匀减速直线运动到零后反向加速。故C错误。当加速度方向与速度方向相反时,加速度増大,速度减小。故D正确。故选D。
6.关于匀变速直线运动中的加速度方向的正负值问题,下列说法中正确的是( )。
A. 在匀加速直线运动中加速度的方向一定和初速度方向相同
B. 匀减速直线运动中加速度一定是负值 学科,网
C. 匀加速直线运动中加速度也有可能取负值
D. 只有在规定了初速度方向为正方向的前提下,匀加速直线运动的加速度才取正值
【答案】ACD
【解析】匀加速运动中加速度的方向与初速度方向相同,匀减速运动的加速度方向与初速度方向相反。加速度为正值或负值取决于正方向的规定,与加速或减速无关。故选ACD.
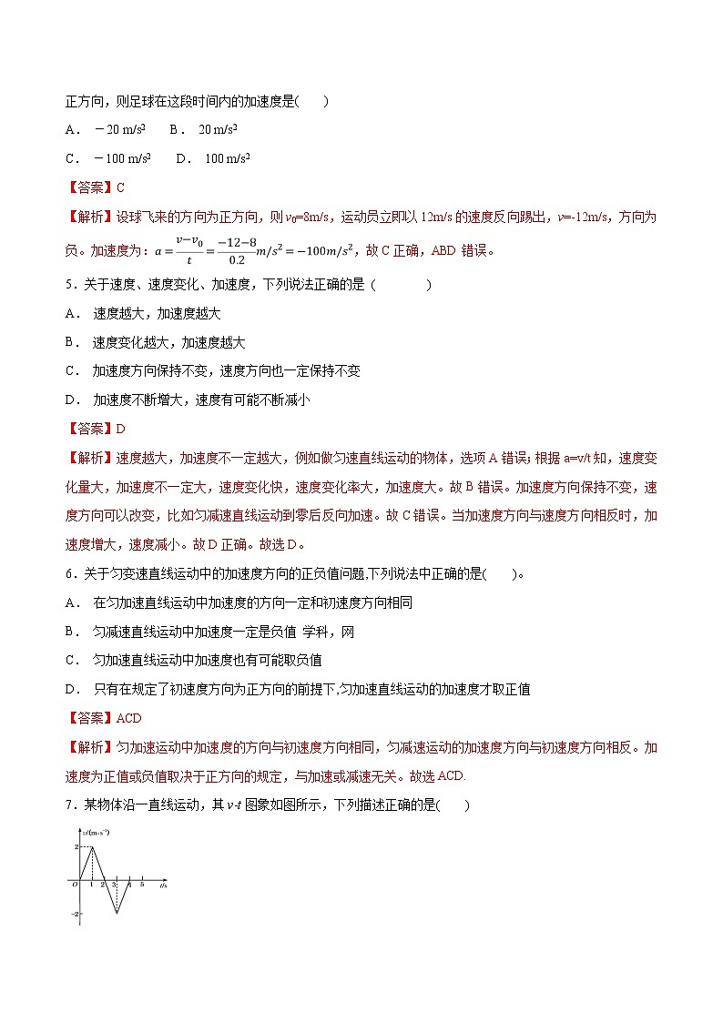
7.某物体沿一直线运动,其v-t图象如图所示,下列描述正确的是( )
A. 第1 s内和第2 s内物体的速度方向相反
B. 第1 s内和第2 s内物体的加速度方向相反
C. 第3 s内物体的速度方向和加速度方向相反
D. 第2 s内物体的加速度为零
【答案】B
【解析】在速度-时间图象中速度的正负表示运动方向,第1S内和第2S内物体的速度均为正方向,运动方向相同,A错误;由于切线表示加速度,加速度向右上方倾斜,加速度为正,向右下方倾斜加速度为负;第一秒内加速度为正方向,第二秒内加速度为负方向,所以第Is内和第&内物体的加速度方向相反,B正确:第3秒内物体速度为负方向,斜率为负即加速度为负方向,所以第3s内物体的速度方向和加速度方向相同,C正确;从第一秒末到第三秒末物体做匀变速直线运动加速度即斜率为定值,不为零,D错误.
8.有人提出“加速度的变化率”的概念,基于你的理解,下列说法正确的是( )
A. “加速度的变化率”的单位应是m/s3
B. 加速度的变化率为零的运动是匀速直线运动
C. 若加速度与速度同方向,如图所示的a t图像,表示的是物体的速度在减小
D. 若加速度与速度同方向,如图所示的a t图像,已知物体在t=0时速度为5 m/s,则2 s末的速度大小为8 m/s
【答案】AD
【解析】根据力学单位制可以知道,加速度的变化率的单位为m/s3,故A正确;加速度的变化率为零,说明物体的加速度不变,做匀变速直线运动,故B错误;若加速度与速度同向,即使加速度减小物体的速度仍然增大,故C错误;加速度图线与t轴所围面积表示速度的变化量,故物体在2 s末的速度大小v=5 m/s+×2×3 m/s=8 m/s,D正确。所以AD正确,BC错误。
二、非选择题
9.物体以5 m/s的初速度沿光滑斜槽向上做直线运动,经4 s滑回原处时速度大小仍为 5 m/s,求此过程中:
(1)物体的速度变化大小和方向。
(2)物体的加速度大小和方向。
【答案】(1)10m/s 沿斜面向下 (2) 2.5m/s2 沿斜面向下
【解析】
(1)取初速度方向为正方向,则有v0=5 m/s,vt=-5 m/s
所以速度变化 Δv=vt-v0=-5 m/s-5 m/s= -10m/s
速度变化为负值,说明变化方向沿斜面向下。
(2)由加速度公式可知:a== m/s2=-2.5m/s2
加速度为负,说明方向与初速度方向相反,沿斜面向下。
10.NBA球赛中,篮球以v0=10m/s的速度水平撞击篮板,撞击后以v=8m/s的速度反向弹回,球与篮板接触的时间△t=0.1s,求:
(1)篮球在水平方向的速度变化量;
(2)篮球与篮板撞击过程中水平方向的平均加速度
【答案】(1)18m/s, (2)180m/s2
【解析】⑴ 设末速度的方向为正,速度的变化Δv=v-v0=8- (-10) =18m/s 方向与撞击后的速度方向相同;
(2 )根据加速度:a=Δv/Δt= 18/0.1 m/s2=l 80m/s2, 方向与撞击后的速度方向相同.
人教版 (2019)必修 第一册第一章 运动的描述4 速度变化快慢的描述——加速度优秀课堂检测: 这是一份人教版 (2019)必修 第一册第一章 运动的描述4 速度变化快慢的描述——加速度优秀课堂检测,共14页。试卷主要包含了0mm的遮光板,067m/s2B.0,0m/s2C.1等内容,欢迎下载使用。
高中物理人教版 (2019)必修 第一册4 速度变化快慢的描述——加速度复习练习题: 这是一份高中物理人教版 (2019)必修 第一册4 速度变化快慢的描述——加速度复习练习题,共4页。试卷主要包含了单选题,多选题,解答题等内容,欢迎下载使用。
高中物理人教版 (2019)必修 第一册4 速度变化快慢的描述——加速度练习题: 这是一份高中物理人教版 (2019)必修 第一册4 速度变化快慢的描述——加速度练习题,共7页。试卷主要包含了选择题,解答题等内容,欢迎下载使用。