人教版 (新课标)八年级下册第四节 祖国的神圣领土——台湾省精品课件ppt
展开人教版(新课标)地理八年级下册
《祖国的神圣领土——台湾省》同步练习
选择题
1. 下列关于台湾叙述,错误的是( )
A. 海岛拥有多处优良港湾 B. 钓鱼岛是台湾省的一部分
C. 有“亚洲天然动物园”的美誉 D. 祖国大陆是台湾最大的贸易伙伴
【答案】C
【解析】
【详解】关于台湾的叙述,台湾海岛拥有多处优良港湾;钓鱼岛是台湾省的一部分;因森林资源丰富,有“亚洲天然植物园”的美誉,祖国大陆是台湾最大的贸易伙伴,故选C。
2. 钓鱼岛隶属于哪个省区( )
A. 浙江省 B. 福建省 C. 台湾省 D. 广东省
【答案】C
【解析】
【详解】本题考查我国台湾岛的范围。钓鱼岛隶属于台湾省的宜兰县,为我国固有领土。
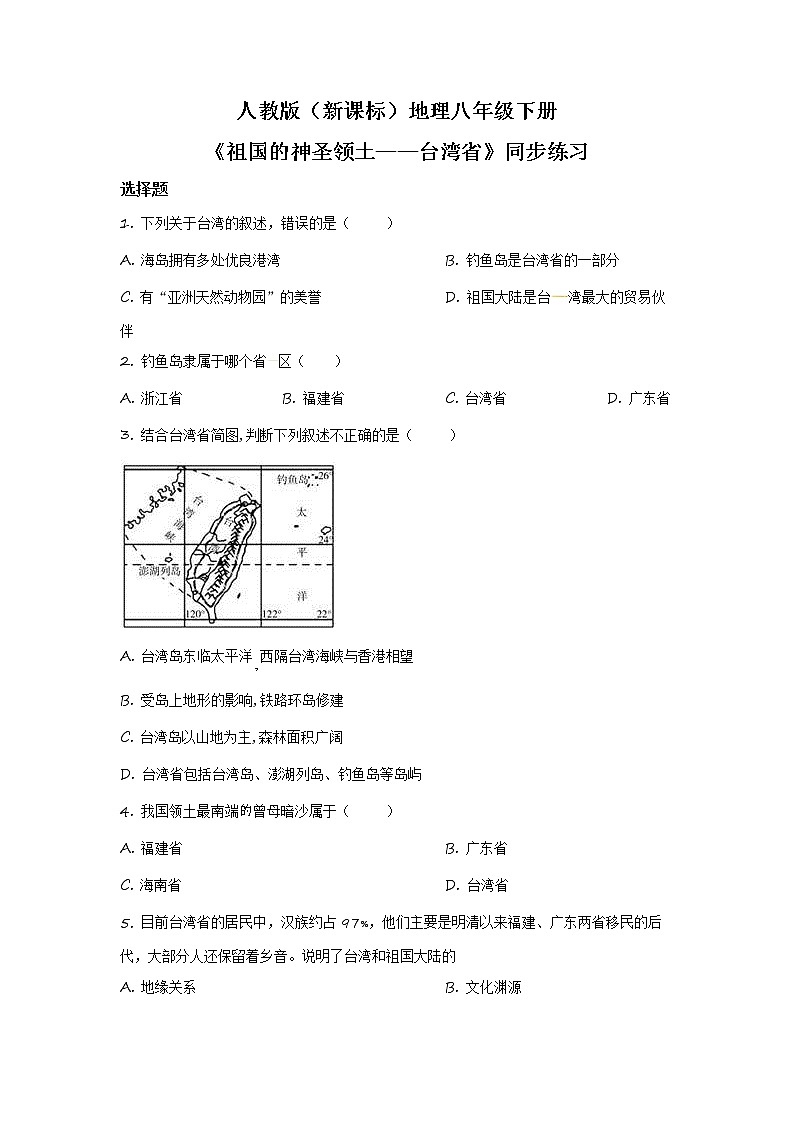
3. 结合台湾省简图,判断下列叙述不正确的是( )
A. 台湾岛东临太平洋,西隔台湾海峡与香港相望
B. 受岛上地形的影响,铁路环岛修建
C. 台湾岛以山地为主,森林面积广阔
D. 台湾省包括台湾岛、澎湖列岛、钓鱼岛等岛屿
【答案】A
【解析】
【详解】台湾岛东临太平洋,西隔台湾海峡与福建省相望;受岛上地形的影响,铁路是环岛修建,台湾岛以山地为主,森林面积广阔;台湾省包括台湾岛、澎湖列岛、钓鱼岛等岛屿,故选A。
4. 我国领土最南端的曾母暗沙属于( )
A. 福建省 B. 广东省
C. 海南省 D. 台湾省
【答案】C
【解析】
【分析】
【详解】我国领土最南端曾母暗沙,处在我国南海海域,而南海海域属于海南省的行政区划,所以说我国最南端的省是海南省,海南省同时也是跨纬度最多的省,故选C。
【点睛】本题考查我国最南端的省份。
5. 目前台湾省的居民中,汉族约占97﹪,他们主要是明清以来福建、广东两省移民的后代,大部分人还保留着乡音。说明了台湾和祖国大陆的
A. 地缘关系 B. 文化渊源
C. 历史渊源 D. 血缘关系
【答案】D
【解析】
【详解】目前台湾省的居民中,汉族约占97﹪,他们主要是明清以来福建、广东两省移民的后代,大部分人还保留着乡音;说明了台湾和祖国大陆的血缘关系;地缘关系是指台湾海峡以前是陆地,后来由于海水上升,文化渊源是指都信仰妈祖等文化关系;故排除ABC选项,故选D。
6. 在中国东南部的海面上,镶嵌着一颗耀眼的明珠一台湾岛,她自古以来就是祖国神圣的领土。根据所学知识,回答下题
关于台湾省工业的叙述正确的是( )
A. 以出口加工工业为主
B. 主要分布东部沿海地区
C. 原料和能源蕴藏丰富,形成了资源型工业
D. 工业部门以汽车、钢铁、造船.、化工、电子为主
【答案】A
【解析】
【详解】关于台湾工业的叙述,台湾工业以以出口加工工业为主,主要分布在西部沿海地区;原料和能源蕴藏较缺乏,是加工型工业,工业部门以电子、食品等轻工业为主,故选A。
7. 台湾岛主要农作物是( )
A. 玉米和油菜 B. 水稻和甜菜 C. 花生和大豆 D. 水稻和甘蔗
【答案】D
【解析】
【详解】台湾岛是我国最大的岛屿,位于我国东海与南海之间,北回归线穿过中南部,属于热带季风和亚热带季风气候,种植的主要农作物是水稻、甘蔗等热带和亚热带农作物,故选D。
【点睛】本题考查台湾岛主要的农作物,要将该岛种植的农作物与其美称结合起来。
8. 台湾省隔台湾海峡与祖国大陆隔海相望省区是( )
A. 广东省 B. 江苏省 C. 福建省 D. 海南省
【答案】C
【解析】
【详解】台湾东临太平洋,西隔台湾海峡与福建省相望,包括台湾岛、澎湖列岛、钓鱼岛等岛屿组成,其中台湾岛是我国最大的岛屿,故选C。
综合题
9. 读台湾省地图,完成下列各项内容.
(1)台湾是祖国神圣不可分割领土.台湾省包括 ______岛以及附近的______ 、 ______ 等许多小岛.它北临______,东临 ______,南临______,西隔______与______省相望.
(2)台湾省的行政中心在 ______市.
(3)台湾岛的地势特征是 ______,最高山峰是 ______.台湾省最主要的气候类型是 ______,常见的气象灾害是 ______.
(4)台湾省居民中______ 族约占97%,世代居住在台湾岛的少数民族是 ______
【答案】台湾;钓鱼岛;澎湖列岛;东海;太平洋;南海;台湾海峡;福建;台北;东高西低;玉山;亚热带季风气候;台风;汉;高山族
【解析】
【详解】(1)台湾是祖国神圣不可分割的领土,台湾省包括台湾岛以及附近的钓鱼岛、澎湖列岛等许多小岛,它北临东海,东临太平洋,南临南海,西隔台湾海峡与福建省相望。
(2)台湾省位于我国东海与南海之间,其行政中心是位于台湾省北部的台北市。
(3)台湾岛的地势特征是东高西低,最高山峰是玉山,台湾省最主要的气候类型是亚热带季风气候,常见的气象灾害是台风。
(4)台湾居民中汉族占97%,世代居住在台湾岛的少数民族是高山族。
【点睛】本题考查台湾的地理位置及地理环境和社会经济特征,要注意台湾是以亚热带季风气候为主。
人教版 (新课标)八年级下册第四节 祖国的神圣领土——台湾省优秀课件ppt: 这是一份人教版 (新课标)八年级下册<a href="/dl/tb_c95007_t3/?tag_id=26" target="_blank">第四节 祖国的神圣领土——台湾省优秀课件ppt</a>,文件包含第七章第四节祖国的神圣领土台湾省课件pptx、祖国的神圣领土-台湾教案docx等2份课件配套教学资源,其中PPT共20页, 欢迎下载使用。
八年级下册第七章 南方地区第四节 祖国的神圣领土——台湾省优秀ppt课件: 这是一份八年级下册第七章 南方地区第四节 祖国的神圣领土——台湾省优秀ppt课件,共19页。PPT课件主要包含了情境荟萃,不可分割的神圣领土,美丽富饶的宝岛,图释导学,外向型经济,台湾省在中国的位置,台湾的自然环境,梳理归纳,台湾省,评价园地等内容,欢迎下载使用。
初中人教版 (新课标)第七章 南方地区第四节 祖国的神圣领土——台湾省一等奖ppt课件: 这是一份初中人教版 (新课标)第七章 南方地区第四节 祖国的神圣领土——台湾省一等奖ppt课件,文件包含74《祖国的神圣领土台湾省》第一课时课件pptx、74《祖国的神圣领土台湾省》第一课时教学设计docx等2份课件配套教学资源,其中PPT共38页, 欢迎下载使用。

