河南省洛阳市强基联盟2022-2023学年高一生物上学期第一次大联考试题(Word版附答案)
展开洛阳强基联盟大联考
高一生物
考生注意:
1.本试卷分选择题和非选择题两部分。满分100分,考试时间90分钟。
2.答题前,考生务必用直径0. 5毫米黑色墨水签字笔将密封线内项目填写 清楚。
3.考生作答时,请将答案答在答题卡上。选择题每小题选出答案后,用2B铅笔把答题卡上对应题目的答案标号涂黑;非选择题请用直径0.5毫米黑色墨水签字笔在答题卡上各题的答题区域内作答,超出答题区域书写的答案无效,在试题卷、草稿纸上作答无效。
4.本卷命题范围:人教版必修1第1章〜第2章第2节。
―、选择题:本题共25小题,每小题2分,共50分。在每小题给出的四个选项中,只有一项是符合题目要 求的。
1.一段朽木,上面长满了苔藓、地衣,朽木凹处聚积的雨水中还生活着水蚤等多种生物,树洞中还有老鼠、 蜘蛛等。下列各项中,与这段朽木的“生命结构层次”水平相当的是
A.—块稻田里的全部害虫 B.—间充满生机的温室大棚
C.一片松林里的全部生物 D. —个池塘中的全部鲤鱼
2.麻风病是由麻风杆菌引起的一种慢性接触性传染病,主要侵犯皮肤、黏膜和周围神经,也可侵犯人体深 部组织和器官。下列生物与麻风杆菌结构最相似的是
A.黑藻 B.酵母菌
C.发菜 D.艾滋病病毒
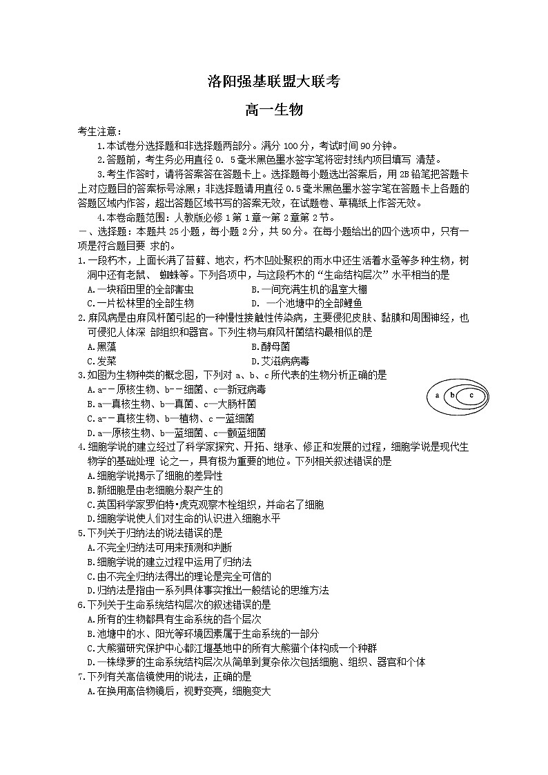
3.如图为生物种类的概念图,下列对a、b、c所代表的生物分析正确的是
A.a--原核生物、b--细菌、c—新冠病毒
B.a—真核生物、b—真菌、c—大肠杆菌
C.a--真核生物、b—植物、c一蓝细菌
D.a—原核生物、b—蓝细菌、c—颤蓝细菌
4.细胞学说的建立经过了科学家探究、开拓、继承、修正和发展的过程,细胞学说是现代生物学的基础处理 论之一,具有极为重要的地位。下列相关叙述错误的是
A.细胞学说揭示了细胞的差异性
B.新细胞是由老细胞分裂产生的
C.英国科学家罗伯特•虎克观察木栓组织,并命名了细胞
D.细胞学说使人们对生命的认识进入细胞水平
5.下列关于归纳法的说法错误的是
A.不完全归纳法可用来预测和判断
B.细胞学说的建立过程中运用了归纳法
C.由不完全归纳法得出的理论是完全可信的
D.归纳法是指由一系列具体事实推出一般结论的思维方法
6.下列关于生命系统结构层次的叙述错误的是
A.所有的生物都具有生命系统的各个层次
B.池塘中的水、阳光等环境因素属于生命系统的一部分
C.大熊猫研究保护中心都江堰基地中的所有大熊猫个体构成一个种群
D.—株绿萝的生命系统结构层次从简单到复杂依次包括细胞、组织、器官和个体
7.下列有关高倍镜使用的说法,正确的是
A.在换用高倍物镜后,视野变亮,细胞变大
B.某些标本细胞大,可直接使用高倍镜观察
C.从低倍物镜换为高倍物镜时,需先升高镜筒
D.若观察标本时发现视野中有许多黑色圆圈,需重新制作装片
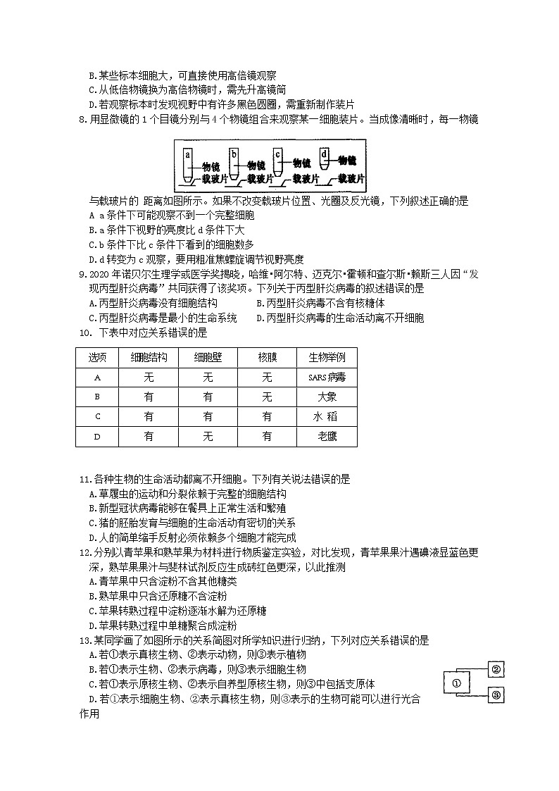
8.用显微镜的1个目镜分别与4个物镜组合来观察某一细胞装片。当成像清晰时,每一物镜与载玻片的 距离如图所示。如果不改变载玻片位置、光圈及反光镜,下列叙述正确的是
A a条件下可能观察不到一个完整细胞
B.a条件下视野的亮度比d条件下大
C.b条件下比c条件下看到的细胞数多
D.d转变为c观察,要用粗准焦螺旋调节视野亮度
9.2020年诺贝尔生理学或医学奖揭晓,哈维•阿尔特、迈克尔•霍顿和查尔斯•赖斯三人因“发现丙型肝炎病毒”共同获得了该奖项。下列关于丙型肝炎病毒的叙述错误的是
A.丙型肝炎病毒没有细胞结构 B.丙型肝炎病毒不含有核糖体
C.丙型肝炎病毒是最小的生命系统 D.丙型肝炎病毒的生命活动离不开细胞
10. 下表中对应关系错误的是
选项 | 细胞结构 | 细胞壁 | 核膜 | 生物举例 |
A | 无 | 无 | 无 | SARS病毒 |
B | 有 | 有 | 无 | 大象 |
C | 有 | 有 | 有 | 水稻 |
D | 有 | 无 | 有 | 老鹰 |
11.各种生物的生命活动都离不开细胞。下列有关说法错误的是
A.草履虫的运动和分裂依赖于完整的细胞结构
B.新型冠状病毒能够在餐具上正常生活和繁殖
C.猪的胚胎发育与细胞的生命活动有密切的关系
D.人的简单缩手反射必须依赖多个细胞才能完成
12.分别以青苹果和熟苹果为材料进行物质鉴定实验,对比发现,青苹果果汁遇碘液显蓝色更深,熟苹果果汁与斐林试剂反应生成砖红色更深,以此推测
A.青苹果中只含淀粉不含其他糖类
B.熟苹果中只含还原糖不含淀粉
C.苹果转熟过程中淀粉逐渐水解为还原糖
D.苹果转熟过程中单糖聚合成淀粉
13.某同学画了如图所示的关系简图对所学知识进行归纳,下列对应关系错误的是
A.若①表示真核生物、②表示动物,则③表示植物
B.若①表示生物、②表示病毒,则③表示细胞生物
C.若①表示原核生物、②表示自养型原核生物,则③中包括支原体
D.若①表示细胞生物、②表示真核生物,则③表示的生物可能可以进行光合作用
14.右表为组成地壳和组成某植物细胞的部分元素含量(%)表,下列相关叙述正确的是
元素 | 地壳 | 细胞 |
O | 48. 60 | 65 |
Si | 26. 30 | 极少 |
C | 0.087 | 18.0 |
N | 0.03 | 3.0 |
H | 0.76 | 10.0 |
A.在活细胞中含量最多的元素是氧
B.元素在细胞中都以化合物形式存在
C.组成地壳的各种元素在细胞内都能找到
D.不同生物体所含元素的种类和含量相同
15.下列关于组成细胞的元素的说法,正确的是
A.微量元素含量少,属于非必需元素
B.人体活细胞中氢原子数目少于氧原子
C.Mg属于微量元素,是叶绿素的重要组成元素
D.蝴蝶和水稻细胞内的化学元素在种类上基本相同
16. 下表为组成细胞的主要化合物及其相对含量,下列相关叙述错误的是
化合物 | 水 | 蛋白质 | 脂质 | 糖类和核酸 | 无机盐 |
相对含量 | 70%〜90% | 7% 〜10% | 1% 〜2% | 1% 〜1.5% | 1% 〜1.5% |
A.细胞内含量最多的化合物是水
B.细胞中含量最多的有机化合物是蛋白质
C.不同生物组织的细胞中各种化合物的含量是有差别的
D.细胞中的水都是可以流动的
17.在正常人的一生中,细胞内自由水与结合水的比值P随年龄变化的曲线是
18.核磁共振技术(MRI)可应用于临床疾病诊断,因为许多疾病会导致组织和器官内水分发生变化,这种 变化恰好能在核磁共振图像中反映出来。下列叙述错误的是
A.构成人体的不同组织和器官含水量是不一样的
B.水在细胞中的存在形式及功能是不变的
C.组织发生病变,会影响组织内的化学变化
D.发生病变的器官,新陈代谢速率一般会发生改变
19. 下列关于细胞中水的叙述错误的是
A.结合水与自由水可以相互转化
B.不同细胞自由水与结合水的比例有差异
C.细胞中自由水和结合水的含量是固定不变的
D.自由水参与体内营养物质和代谢废物的运输
20.水是构成细胞的重要成分。下列关于细胞中水的叙述错误的是
A.水分子为极性分子,水是细胞内良好的溶剂
B.—般结合水越多,植物细胞抵抗不良环境的能力越强
C.低温时,细胞中自由水增多能避免结冰而受到损伤
D.氢键使水具有较高的比热容,在常温下水是液体
21.2022年3月22日是第三十届“世界水日”,联合国确定2022年“世界水日”的宣传主题为“珍惜地下水,珍视隐藏的资源”。现今社会水污染、水资源短缺等问题日趋严重。研究表明,全世界80%的疾 病是由水污染引起的。下列有关生物体内水的叙述错误的是
A.冬眠的青蛙体内自由水与结合水的比值降低
B.贮藏的种子不含水分,以保持休眠状态
C.细胞内结合水的存在形式主要是水与蛋白质、多糖等物质结合
D.水在生物体内的化学反应中可充当反应物
22.磷肥对植物具有促进植物生长、提高植物适应性、提高食物品质等作用。下列相关叙述不合理的是
A.磷是组成植物细胞的大量元素
B.磷是组成植物细胞膜、细胞核的重要成分
C.施肥的同时需要浇水是因为无机盐溶于水中才能被植物吸收
D.施肥时只需补充大量元素即可满足作物的生长
23.已知Mn是许多酶的活化剂,例如能激活硝酸还原酶,缺Mn的植物无法利用硝酸盐,这说明无机盐
离子
A.对维持细胞的形态和功能有重要作用
B.对维持生物体的生命活动有重要作用
C.对维持细胞的酸碱平衡有重要作用
D.对于调节细胞内的渗透压有重要作用
24.人的红细胞可在0. 9%的氯化钠溶液中保持正常的形态,若将红细胞置于浓盐水中,红细胞会失水皱 缩,从而丧失输送氧气的功能。这些事实说明
A.水分子容易进出细胞
B.无机盐离子容易进出细胞
C.无机盐对于维持细胞的渗透压有重要作用
D.无机盐对维持生物体的新陈代谢有决定作用
25.下列有关无机盐的叙述中,正确的是
A.无机盐是细胞中的能源物质之一
B.无机盐参与合成血红素和叶绿素
C.无机盐在细胞中含量很高,但作用不大
D.哺乳动物的血液中Ca2+含量太高会出现抽搐症状
二、非选择题:本题共S小题,共50分。
26.(10分)显微镜是高中生物学实验中常用的仪器之一。回答下列问题:
(1)使用显微镜观察真菌细胞时,应先在 倍镜中找到目标,再转动 ,用 倍镜进行观察。
(2)若目标物像在视野的右下方,要使物像处于视野中央,应将装片向 方移动。
(3)如图所示,用显微镜A、B、C(三组不同的镜头)分别观察洋葱表皮细胞的同一个装片,则观察到的单个细胞最大的是显微镜 。显微镜B的放大倍数为 ,这是指 (填“长或宽”“面积”或“体积”)的放大倍数。与显微镜B相比,显微镜A视野中观察到的细胞数目较 (填“多”或“少”)。
27.(10分)图A为蓝细菌细胞结构示意图,B为水绵细胞的结构示意图。回答下列问题:
⑴在蓝细菌细胞和水绵细胞中,它们共有的结构有 、 、 和 ,这体现了不
同类细胞之间的 。
(2) 蓝细菌细胞和水绵细胞在光学显微镜下最主要的区别是 。
(3) 由于蓝细菌细胞和水绵细胞都能进行 ,因而属于 (填“自养型”或“异养型”)生物。
(4)下图的图1是在使用目镜为10X,物镜也为10X的显微镜下观察蛙的皮肤上皮细胞时的视野,图
2是更换物镜后的视野,则更换的物镜应为 (填放大倍数)。
28. (10分)C、H、0、N、P、S在玉米细胞(干重)和人细胞(干重)以及人活细胞中的含量(%)如下表,回答下列问题:
元素 | O | C | H | N | P | S |
玉米细胞(干重) | 44. 43 | 43.57 | 6. 24 | 1. 46 | 0.20 | 0.17 |
人细胞(干重) | 14. 62 | 55. 99 | 7.46 | 9. 33 | 3.11 | 0.78 |
人活细胞 | 65.00 | 18.00 | 10.00 | 3.00 | 1.40 | 0. 30 |
(1) 由表中数据可以看出,组成玉米细胞和人细胞(干重)的元素中, 这四种元素的含量很高.
在人活细胞中含量明显比在人细胞(干重)中含量多的元素是 和 ,发生差异的原因是 。
(2)由表中数据可以看出,在玉米细胞(干重)中所占比例明显高于在人细胞(干重)中所占比例的元素是 ,发生这种差异的一个主要原因是组成玉米细胞的化合物中糖类较多,此类化合物通
常由C、H、0组成。
(3) 有一些元素在细胞中含量很小但是作用很大,称为微量元素,请列举三种:________________。
29. (10分)如图为某农场对刚采收的黄豆种子所做的处理。回答下列问题:
(1)黄豆收获后,农民常将黄豆在太阳下晒干的主要目的是除去黄豆种子中的④,即除去 该形式的水在细胞中越少,细胞的新陈代谢越 (填“强”或“弱”)。
(2)图中将晒干的种子再进行烘干,失去的主要是 水。农民储藏黄豆种子作为来年播种用的应该是图中的 (填“①”或“②”)。
(3)点燃后产生的C02中的C来自种子中的 。余下的③为灰白色的灰烬,其主要成分是 ,其在细胞中的存在形式主要是 。
(4)若将黄豆浸泡几天,有黄豆芽逐渐长出。该过程中,黄豆细胞内的有机物种类 (填“增加”“减少”或“不变”)。
30. (10分)饺子是中国人民喜爱的传统食品,它的制作流程是先用面粉做成薄而软的面皮,再以鲜肉、萝卜等切碎,拌以佐料为馅,包好后下锅煮至饺子浮上水面即可。某兴趣小组对狡子材料进行了如下检测:
组别 | 材料 | 实验试剂及条件 | 观察内容 |
A | 白萝卜匀浆 | 斐林试剂、50〜65 ℃水浴加热 | 组织样液颜色变化 |
B | 肥肉 | 清水、苏丹Ⅲ染液、酒精 | 占满了整个细胞,细胞密集 |
C | 瘦肉 | ? | 组织样液颜色变化 |
将上述各组实验材料按表中实验条件进行相关处理后,将B组制成临时装片,放在显微镜下观察。回
答下列问题:
(1) A组实验试剂的成分是甲液:0. 1 g/mL的 溶液;乙液:0.05 g/mL的 溶液。若将白萝卜匀浆换成蔗糖溶液并按正确操作做上述A组实验,结果是溶液颜色呈现 色。
(2) 进行B组实验时,体积分数为50%的酒精的作用是 ,显微镜下观察到的被苏丹I染液着色的颗粒是 (物质),颗粒的颜色是 。
(3) 在C组实验中,瘦肉中富含蛋白质,检验蛋白质时 (填“需要”或“不需要”)水浴加热。
一般煮熟后的肉更容易消化,原因是 。
洛阳强基联盟大联考•高一生物
参考答案、提示及评分细则
1. B 2. C 3. D 4. A 5. C 6. A7. D8. A 9.C 10. B 11. B 12. C 13. A 14.A 15. D 16. D 17. D
18.B 19. C 20. C 21. B 22. D 23. B 24. C25. B
26.(除注明外,每空1分,共10分)
(1)低转换器高
(2)右下
(3)C 250(2分)长或宽2分)多
27.(除注明外,每空1分,共10分)
(1)细胞壁细胞膜细胞质核糖体(前四空顺序可颠倒)统一性
(2)有无以核膜为界限的细胞核(合理即可,2分)
(3)光合作用自养型
(4)40X
28 (除注明外,每空1分,共10分)
(1)C、H、0、N 0 H(两空可互换)人活细胞中的各种化合物中含量最多的是水(合理即可%分)
(2)0
(3)Fe、Zn、B(合理即可,3分)
29.(除注明外,每空1分,共10分)
(1)自由弱
(2)结合①
(3)糖类、脂肪、蛋白质等有机物(2分)无机盐离子
(4)增加2分)
30.(除注明外,每空1分,共10分)
(1)Na0H CuS04蓝(或浅蓝)
(2)洗去浮色(2分)脂肪橋黄色
(3)不需要高温使蛋白质分子的空间结枸变得伸展、松散,容易被蛋白酶水解(合理即可,2分)
2022-2023学年河南省洛阳强基联盟高一3月联考生物试题含答案: 这是一份2022-2023学年河南省洛阳强基联盟高一3月联考生物试题含答案,共22页。试卷主要包含了单选题,综合题等内容,欢迎下载使用。
2022-2023学年河南省洛阳强基联盟高一5月联考生物试题含答案: 这是一份2022-2023学年河南省洛阳强基联盟高一5月联考生物试题含答案,共25页。试卷主要包含了单选题,综合题等内容,欢迎下载使用。
河南省洛阳市强基联盟2022-2023学年高一生物下学期5月联考试题(Word版附解析): 这是一份河南省洛阳市强基联盟2022-2023学年高一生物下学期5月联考试题(Word版附解析),共11页。试卷主要包含了本试卷分选择题和非选择题两部分,答题前,考生务必用直径0,本卷命题范围等内容,欢迎下载使用。

