所属成套资源:【核心素养目标】人音版音乐三年级下学期课件PPT+音视频素材(送教案)整套
音乐三年级下册进行曲试讲课教学课件ppt
展开
这是一份音乐三年级下册进行曲试讲课教学课件ppt,文件包含人音版2012音乐三下51进行曲课件pptx、人音版2012音乐三下51进行曲教学设计docx、进行曲mp3、进行曲Amp3、进行曲Bmp3、进行曲Cmp3、介绍手风琴mp4等7份课件配套教学资源,其中PPT共22页, 欢迎下载使用。
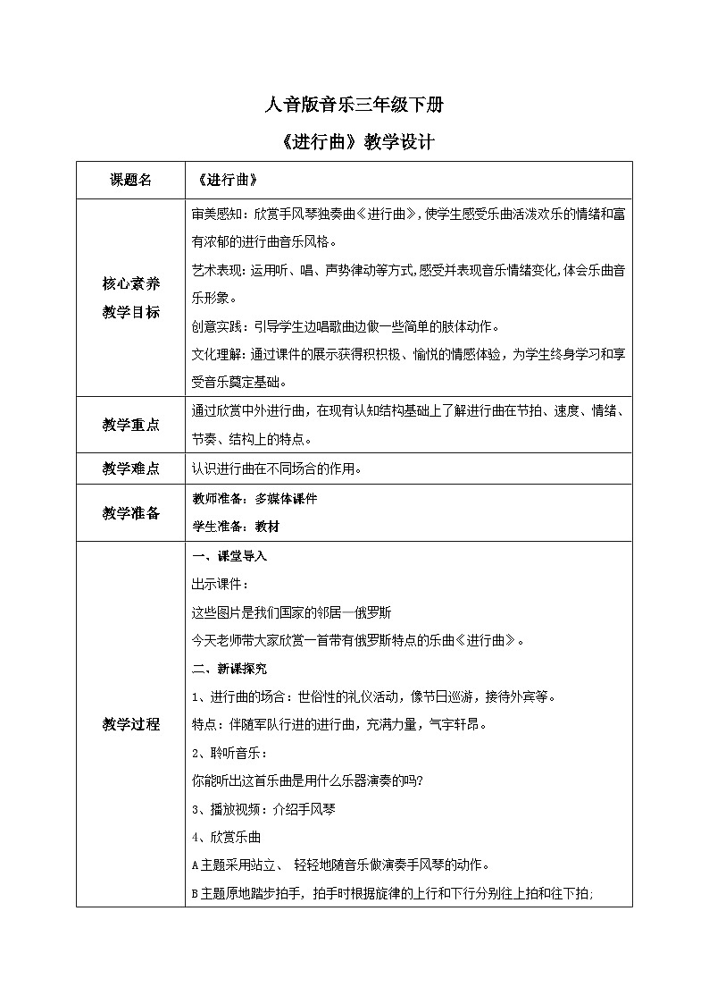
人音版音乐三年级下册《进行曲》教学设计课题名《进行曲》教学目标1、欣赏手风琴独奏曲《进行曲》,使学生感受乐曲活泼欢乐的情绪和富有浓郁的进行曲音乐风格。2、运用听、唱、声势律动等方式,感受并表现音乐情绪变化,体会乐曲音乐形象。3、通过课件的展示获得积枳极、愉悦的情感体验,为学生终身学习和享受音乐奠定基础。教学重点通过欣赏中外进行曲,在现有认知结构基础上了解进行曲在节拍、速度、情绪、节奏、结构上的特点。教学难点认识进行曲在不同场合的作用。教学准备教师准备:多媒体课件学生准备:教材教学过程一、课堂导入出示课件:这些图片是我们国家的邻居—俄罗斯今天老师带大家欣赏一首带有俄罗斯特点的乐曲《进行曲》。二、新课探究1、进行曲的场合:世俗性的礼仪活动,像节日巡游,接待外宾等。特点:伴随军队行进的进行曲,充满力量,气宇轩昂。2、聆听音乐:你能听出这首乐曲是用什么乐器演奏的吗?3、播放视频:介绍手风琴4、欣赏乐曲A主题采用站立、 轻轻地随音乐做演奏手风琴的动作。B主题原地踏步拍手, 拍手时根据旋律的上行和下行分别往上拍和往下拍; 当 C主题出现时, 分别按每句的节拍, 顺时针和逆时针行走, 数到第八拍(每句的句尾) 时抬起脚跳一下。5、一起哼唱主题旋律,并自己画一画旋律线。6、思考:这首乐曲旋律有什么特点?表现了怎样的情绪?旋律忽上忽下情绪欢快、活泼、热情。7、完整聆听听着音乐完整地律动, 感受音乐旋律的特点和乐曲的结构。乐曲三个主题出现的顺序为: A—B—A—B—A—C—B—A—B8、扩展创编随着乐曲模仿手风琴的演奏动作。三、课堂小结这是一首手风琴独奏曲, 乐曲充分发挥了手风琴音色和演奏的特点, 右手以和声音程演奏主旋律为主、 左手固定低音和弦伴奏, 声音饱满、 和谐, 节奏时而舒展时而跳跃、 情绪明快热情, 具有浓郁的俄罗斯风格。布置作业搜集关更多的经典音乐, 从中发现属于你自己最美最动听的音乐旋律。板书设计《进行曲》特点:充满力量情绪欢快、活泼、热情。乐曲三个主题出现的顺序为: A—B—A—B—A—C—B—A—B教学反思
相关课件
这是一份小学人音版进行曲教学ppt课件,共23页。PPT课件主要包含了课堂导入,新课探究,手风琴,课堂小结,课后作业,THANKYOU等内容,欢迎下载使用。
这是一份小学人音版船歌一等奖教学课件ppt,文件包含人音版2012音乐三下53船歌课件pptx、人音版2012音乐三下53船歌教学设计docx、媒体1mp3、媒体2mp3、媒体3mp3、媒体4mp3等6份课件配套教学资源,其中PPT共23页, 欢迎下载使用。
这是一份小学音乐人音版三年级下册嘀哩嘀哩一等奖教学课件ppt,文件包含人音版2012音乐三下43嘀哩嘀哩课件pptx、人音版2012音乐三下43嘀哩嘀哩教学设计docx、伴唱mp3、范唱mp3、嘀哩嘀哩wmv等5份课件配套教学资源,其中PPT共27页, 欢迎下载使用。

