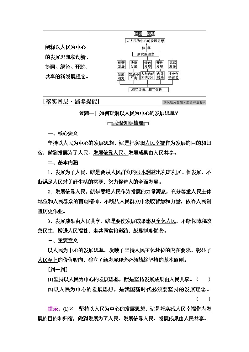
人教统编版必修2 经济与社会第二单元 经济发展与社会进步第三课 我国的经济发展坚持新发展理念授课ppt课件
展开人教统编版必修3 政治与法治坚持人民民主专政图片ppt课件: 这是一份人教统编版必修3 政治与法治坚持人民民主专政图片ppt课件,文件包含人教统编版高中政治必修3第2单元第4课第2框坚持人民民主专政课件ppt、人教统编版高中政治必修3第2单元第4课第2框坚持人民民主专政学案doc、人教统编版高中政治必修3课后素养落实8坚持人民民主专政含答案doc等3份课件配套教学资源,其中PPT共51页, 欢迎下载使用。
人教统编版必修3 政治与法治第一单元 中国共产党的领导第三课 坚持和加强党的全面领导坚持党的领导课文内容课件ppt: 这是一份人教统编版必修3 政治与法治第一单元 中国共产党的领导第三课 坚持和加强党的全面领导坚持党的领导课文内容课件ppt,文件包含人教统编版高中政治必修3第1单元第3课第1框坚持党的领导课件ppt、人教统编版高中政治必修3第1单元第3课第1框坚持党的领导学案doc、人教统编版高中政治必修3课后素养落实5坚持党的领导含答案doc等3份课件配套教学资源,其中PPT共53页, 欢迎下载使用。
2021学年始终坚持以人民为中心教学演示课件ppt: 这是一份2021学年始终坚持以人民为中心教学演示课件ppt,文件包含人教统编版高中政治必修3第1单元第2课第1框始终坚持以人民为中心课件ppt、人教统编版高中政治必修3第1单元第2课第1框始终坚持以人民为中心学案doc、人教统编版高中政治必修3课后素养落实3始终坚持以人民为中心含答案doc等3份课件配套教学资源,其中PPT共54页, 欢迎下载使用。

