





所属成套资源:2022宝鸡金台区高二上学期期末考试及答案(九科)
2022宝鸡金台区高二上学期期末考试地理试题含解析
展开
这是一份2022宝鸡金台区高二上学期期末考试地理试题含解析,文件包含陕西省宝鸡市金台区2021-2022学年高二上学期期末考试地理试题含解析doc、陕西省宝鸡市金台区2021-2022学年高二上学期期末考试地理试题无答案doc等2份试卷配套教学资源,其中试卷共31页, 欢迎下载使用。
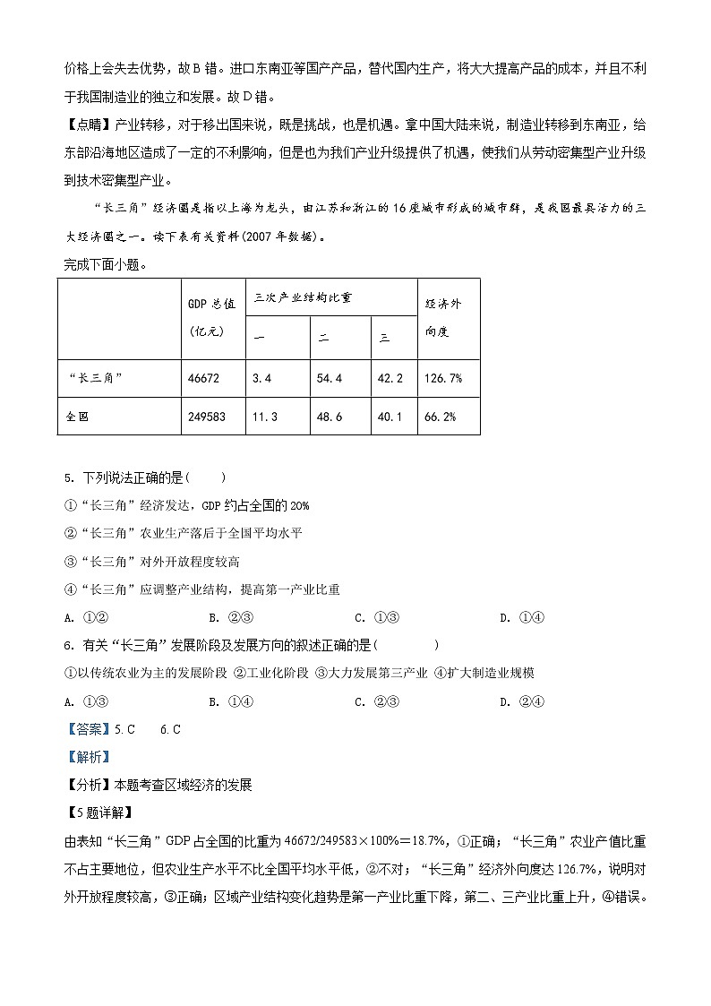
2021-2022学年度第一学期期末检测题高二地理(必修Ⅲ)注意事项:1.作答前,考生将答题卡有关项目填写清楚。2.选择题每小题选出答案后,用2B铅笔把答题卡上对应题目的答案标号涂黑。如需改动,用橡皮擦干净后,再涂其它答案标号。答非选择题时,用黑色签字笔、钢笔或圆珠笔直接答在答题卡各题目指定区域相应位置。不按以上要求作答的答案无效。3.考试结束后,将答题卡交回。一、选择题,本题共30小题,每小题2分,共60分。在每小题给出的四个选项中,只有一项是符合题目要求。读我国西北某地区新垦区位置图,完成下面小题。1. 该流域新垦区A. 与非新垦区相互独立B. 区域内部农业生产无相似性C. 区域的界线与行政边界一致D. 区域发展的决定性因素是水源2. 图中县政府驻地与新垦区的区域空间结构分别表现为A. 面状与点状 B. 线状与岛状C. 点状与岛状 D. 点状与面状全球制造业发展出现过三次较大规模转移,目前正发生第四次转移。下图示意全球制造业转移路径。据此完成下列各题。3. 从转移路径看,影响全球制造业转移的主导因素是A. 劳动力成本 B. 自然资源C. 工业基础 D. 技术水平4. 在全球制造业第四次转移的背景下,我国制造业的发展战略是A. 加大政策的支持,吸引制造企业回归 B. 扩大生产规模,保持价格优势C. 进口东南亚等国产品,替代国内生产 D. 加强技术研发,培育竞争优势“长三角”经济圈是指以上海为龙头,由江苏和浙江的16座城市形成的城市群,是我国最具活力的三大经济圈之一。读下表有关资料(2007年数据)。完成下面小题。 GDP总值(亿元)三次产业结构比重经济外向度一二三“长三角”466723.454.442.2126.7%全国24958311.348.640.166.2% 5. 下列说法正确的是( )①“长三角”经济发达,GDP约占全国的20%②“长三角”农业生产落后于全国平均水平③“长三角”对外开放程度较高④“长三角”应调整产业结构,提高第一产业比重A. ①② B. ②③ C. ①③ D. ①④6. 有关“长三角”发展阶段及发展方向的叙述正确的是( )①以传统农业为主的发展阶段 ②工业化阶段 ③大力发展第三产业 ④扩大制造业规模A. ①③ B. ①④ C. ②③ D. ②④“引汉济渭”工程地跨黄河、长江两大流域,穿越秦岭,使汉江和渭河联系起来。工程建成后,将大大缓解关中地区用水紧张问题。如图为“‘引汉济渭’工程示意图”。据此完成下题。7. “引汉济渭”工程的意义不包括( )A. 缓解西安的用水紧张状况 B. 改善渭河流域生态环境C. 缓解汉江流域的旱涝灾害 D. 增加关中平原灌溉面积8. “引汉济渭”工程受水地区的地形成因是( )①断裂下陷②地壳抬升③流水堆积④流水侵蚀⑤风力堆积⑥风力侵蚀A. ①③ B. ①⑤ C. ②④ D. ②⑥下图为我国北方部分区域图。读图,据此完成下面小题。9. 图中①地(三江平原)分布着大片沼泽,并经历了由“北大荒”到“北大仓”再到新“北大荒”的发展历程。形成新“北大荒”的主要原因是为了( )A. 保护滩涂 B. 保护草地 C. 保护林地 D. 保护湿地10. 图中②③两地共同面临的主要生态问题是( )A. 水体污染 B. 大气污染 C. 土地荒漠化 D. 固体废弃物污染11. 河南省和黑龙江省都是我国产粮大省。两省相比,黑龙江省粮食商品率高的主要原因是( )A. 耕地面积广 B. 生产规模大 C. 机械化水平高 D. 地广人稀读“田纳西河流域位置示意图和流域内甲地降水量与气温变化图”完成下面小题。 12. 下列有关田纳西河自然地理特征的叙述,正确的是( )A. 流域内地势起伏小,航运作用突出B. 河流上游地区地形以平原为主C. 气候类型以温带大陆性气候为主D. 降水季节变化大,冬末春初降水较多13. 为了雨季蓄洪,甲地区防洪水库留出库容较为合理的时间为( )A. 9~10月 B. 11~12月C. 1~2月 D. 4~5月14. 田纳西河两岸能够形成一条“工业走廊”主要得益于( )A. 丰富的矿产资源B. 旅游业的带动作用C. 便利的航运条件D. 全国最大电力供应基地读美国有关地理事物分布图,完成下面小题。15. 图中甲、乙、丙、丁四个地区(阴影区)中,夏季炎热干燥的地区是A. 甲 B. 乙 C. 丙 D. 丁16. 图中三种符号分别代表美国三种农作物分布,这种分布体现出A. 地区生产混合化 B. 市场选择性C. 地区生产专门化 D. 高科技化17. 图中●为同一农作物,但①、②两地播种季节不同。其原因是②地A. 热量更丰富 B. 劳动力更丰富C. 降水量更大 D. 更接近市场19世纪70年代,德国鲁尔区受第二次工业革命影响,发展成为当时工矿业高度发达的工业区。但从20世纪50年代起,鲁尔区在经历了一个多世纪的繁荣后,经济曾一度衰落。据此完成下列小题。18. 德国鲁尔区发展的主要原因是( )①煤炭资源丰富 ②水陆交通便捷 ③劳动力丰富 ④市场广阔 ⑤铁矿资源丰富 ⑥充沛的水源A. ①③⑤⑥ B. ①②③⑥C. ①②④⑥ D. ②③④⑤19. 20世纪50年代以后,鲁尔区衰落的国际因素是( )①世界经济衰退 ②世界煤炭能源地位下降 ③世界钢铁产量过剩 ④新技术革命冲击 ⑤生产结构单一A. ①②④ B. ②③④C. ①④⑤ D. ①③⑤山西省是我国重要的煤炭能源基地,为了实现煤炭经济可持续发展,山西省进行了产业结构调整,围绕煤炭的综合利用,构筑了“煤—电—铝、煤—焦—化、煤—铁—钢”三条产业链,促进新型能源和工业基地的建设。据此回答下列各题。20. 对于山西省来说,向外输送煤炭比向外输送电力的优势在于( )A. 提高经济效益 B. 避免环境问题的产生C. 减少酸性气体的排放 D. 降低运输成本21. 目前,对山西省煤炭市场形成挑战的是( )①“西气东输”将使晋煤失去部分市场②“西电东送”将使晋煤在东部的市场份额进一步减少③今后核电和水电的比重将大幅上升,国内对晋煤的需求将减弱④山西煤炭的开采因为种种原因已不具明显优势A. ①② B. ③④ C. ①②③ D. ①②③④改革开放以后,珠江三角洲地区迅速推进工业化,同时加快了城市化的进程。下图为珠江三角洲地区工业总产值增长图,读图,据此完成下面小题。22. 关于珠江三角洲地区在20世纪80年代工业化和城市化水平迅速提高的有利条件的分析,正确的是( )①工业基础雄厚,产值高②发达国家和地区的产业结构调整③国家的对外开放政策④良好的区位条件⑤全国最大的侨乡之一⑥煤、石油等资源丰富A. ①②③④ B. ①③④⑤ C. ②③④⑤ D. ③④⑤⑥23. 珠江三角洲工业化进程中的阶段Ⅰ、Ⅱ两个发展阶段的主导产业分别是( )A 原料导向型产业、动力导向型产业 B. 劳动力导向型产业、市场导向型产业C. 劳动密集型产业、高新技术产业 D. 高新技术产业、劳动密集型产业粤港澳大湾区是继纽约湾区、旧金山湾区、东京湾区之后的世界第四大湾区。2017年国务院政府工作报告将粤港澳大湾区上升为国家级区域战略。粤港澳大湾区规划是“泛珠江经济协作区规划”的升级,粤港澳大湾区将成为引领中国经济发展的引擎。结合粤港澳大湾区城市群示意下图和下表,完成下面小题。粤港澳大湾区主要城市1990-2010年扩展状况城市建成区扩展倍数人口增长倍数GDP增长倍数广州2.500.8636.78深圳8.385.5788.38珠海4.751.8637.16香港0.550.231.96澳门1.460.597.79 24. 粤港澳大湾区要引领中国经济发展,应着重发展( )A. 汽车制造业 B. 房地产业 C. 生态城市 D. 高端服务业25. 粤港澳大湾区主要城市快速扩展,得益于( )①平坦地形②国家政策③交通发展④填海造陆A. ①② B. ②③ C. ③④ D. ①④26. 据表可判断( )A. 各城市建成区扩展与人口增长均衡发展 B. 珠江口东侧城市建成区扩展速度快于西侧C. 澳门对内地经济辐射作用大于香港 D. 广州市人均GDP的增长速度最快推广精准农业、处方农业是实现农业可持续发展的重要措施。据此完成下面小题。27. 影响精准农业、处方农业主要因素是( )A. 气候 B. 交通 C. 市场 D. 科技28. 利用地理信息技术手段“及时获取农作物长势和病虫害程度信息”是实施处方农业的基础,该技术主要是( )A. RS B. GNSS C. VR D. GIS2020年初,一场突如其来的疫情席卷了全球。为适应常态化防控需要,助力人口有序流动和全面复工复产,我国各地推出了“健康码”,系统通过获取用户一定时期内的行程记录,结合用户填写的相关信息,形成不同颜色的健康码。据此完成下面小题。29. “健康码”的生成过程中,借助的现代技术有( )①GIS ②GPS ③RS ④INTERNETA. ①②③ B. ②③④ C. ①②④ D. ①③④30. 疫情期间,中国多家企业跨界生产口罩等医疗物资,有利于( )A. 优化产业结构 B. 增加就业机会 C. 延长产业链 D. 充分调动产能二、非选择题,本题共4小题,共40分。31. 阅读材料,完成下列问题材料一:下左图为新疆简图,右图为罗布泊附近及哈密到罗布泊铁路(哈罗铁路)沿线的地貌景观。材料二:由于气候变化及人类活动影响,导致罗布泊水源补给河流--孔雀河断流,罗布泊在20世纪70年代完全干枯。最近因在罗布泊开发出钾盐卤水,卤水汇积成总面积500平方千米左右的盐水湖。(1)历史上不合理的土地利用方式,导致罗布泊地区土地退化,加剧了______化趋势;罗布泊周边地区雅丹地貌广布,该地貌形成的主要外力作用是______。(2)南疆地区城镇分布的特点是_______;影响其城镇分布的主要自然因素是___。与江苏省相比,南疆地区县级城镇之间的空间距离较______。(3)影响哈罗铁路建设的主要区位因素是____;该铁路建设过程中需要克服______、寒潮、__等恶劣天气。32. 我国正在建设的四大工程,在促进西部大开发、资源大调度等方面具有重要意义。读四大工程示意图,回答下列问题。(1)填写四大工程名称:属于水资源跨流域调配的是____工程,属于能源调配的是____工程和____工程,属于交通设施建设的是____工程。(2)四大工程的建设有利于我国东西互补,南北相济,资源共享。请写出我国水资源、能源和经济发展水平的地区差异:水资源分布的南北差异:____;能源供需的东西差异:____;经济发展水平的东西差异:____。(3)四大工程中,对上海社会经济发展和环境保护有积极影响的工程是:____和____,它们对上海的积极影响有____;____;____。33. 读图“鲁尔区五大工业部门的联系”,回答下列问题。(1)图中字母表示的工业部门名称:a____,b____,c电力工业,d____,e____。其中____是该工业区工业发展的基础。(2)20世纪60年代,鲁尔区开始实施综合整治的整体规划,经过整治,企业数量减少、生产规模扩大的工业部门是____和____;新建或迁入的工业部门有____、____、____等。(3)我国许多大型钢铁企业正面临着发展的困境试从鲁尔区发展的措施中提出我国传统工业发展的建议____;____;____。34. 下图所反映的是“雪地、沙漠、湿地、小麦的反射波谱曲线”,读图,回答下列问题。(1)在图中,0—0.7微米波断内,反射率最高和最低的地物分别是____和____。(2)小麦在____到____波段最容易与其他地物区分开来。(3)结合该图和所学知识思考,利用遥感图像进行地物判读的原理是什么____。(4)简要说说遥感技术在国民经济中有哪些应用领域:____、____。
相关试卷
这是一份2022宝鸡金台区高二下学期期末考试地理试题含解析,文件包含陕西省宝鸡市金台区2021-2022学年高二下学期期末地理试题含解析docx、陕西省宝鸡市金台区2021-2022学年高二下学期期末地理试题无答案docx等2份试卷配套教学资源,其中试卷共34页, 欢迎下载使用。
这是一份2022-2023学年陕西省宝鸡市金台区高二上学期期末考试地理试题(word版),文件包含陕西省宝鸡市金台区2022-2023学年高二上学期期末考试地理试题docx、高二地理答案docx等2份试卷配套教学资源,其中试卷共8页, 欢迎下载使用。
这是一份2022-2023学年陕西省宝鸡市金台区高二上学期期末考试地理试题(PDF版),文件包含陕西省宝鸡市金台区2022-2023学年高二上学期期末考试地理试题pdf、高二地理答案docx等2份试卷配套教学资源,其中试卷共8页, 欢迎下载使用。
