初中地理人教版 (新课标)七年级上册第四节 世界的气候一课一练
展开3.4 世界的气候
课本活动
P63:读图分析气候的地区差异
P65:读图3.28,认识世界气候类型的分布规律
P66:认识影响气候的主要因素
P68:认识气候与人们生活的关系
P63
答案:
A地最冷月平均气温出现在1月份,在5°C左右,最热月平均气温出现在7月份,在20°C左右;B地最冷月平均气温出现在1月份,在-5°C左右,最热月平均气温出现在7月份,在25°C以上。由此可以比较A地与B地的气温差异:A地冬季气温温和,夏季凉爽;B地冬季气温低,夏季炎热。
A地降水比较均匀,全年各月降水在100毫米以下;B地降水不均匀,主要集中在6、7、8三个月。
总结气候特征:A地全年温和多雨;B地夏季高温多雨,冬季寒冷干燥。
P65
答案:
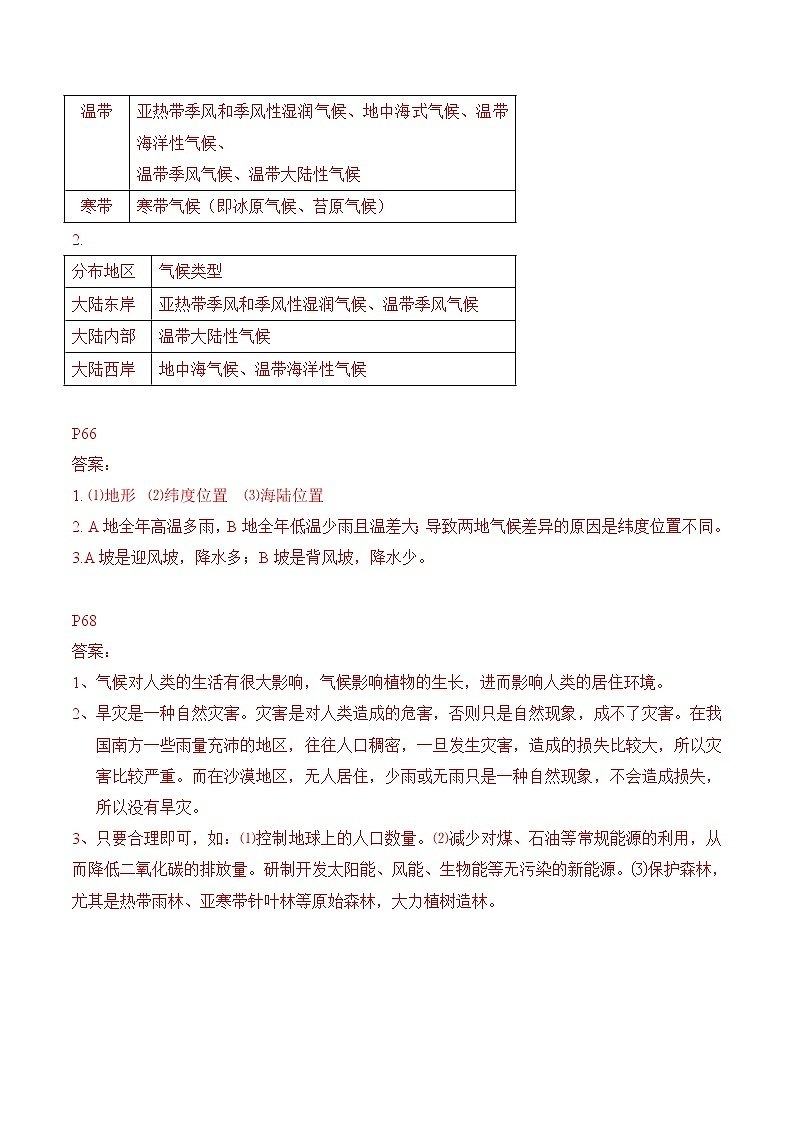
1.
分布地区 | 气候类型 |
热带 | 热带雨林气候、热带草原气候、热带季风气候、热带沙漠气候 |
温带 | 亚热带季风和季风性湿润气候、地中海式气候、温带海洋性气候、 温带季风气候、温带大陆性气候 |
寒带 | 寒带气候(即冰原气候、苔原气候) |
2.
分布地区 | 气候类型 |
大陆东岸 | 亚热带季风和季风性湿润气候、温带季风气候 |
大陆内部 | 温带大陆性气候 |
大陆西岸 | 地中海气候、温带海洋性气候 |
P66
答案:
1. ⑴地形 ⑵纬度位置 ⑶海陆位置
2. A地全年高温多雨,B地全年低温少雨且温差大;导致两地气候差异的原因是纬度位置不同。
3.A坡是迎风坡,降水多;B坡是背风坡,降水少。
P68
答案:
1、气候对人类的生活有很大影响,气候影响植物的生长,进而影响人类的居住环境。
2、旱灾是一种自然灾害。灾害是对人类造成的危害,否则只是自然现象,成不了灾害。在我国南方一些雨量充沛的地区,往往人口稠密,一旦发生灾害,造成的损失比较大,所以灾害比较严重。而在沙漠地区,无人居住,少雨或无雨只是一种自然现象,不会造成损失,所以没有旱灾。
3、只要合理即可,如:⑴控制地球上的人口数量。⑵减少对煤、石油等常规能源的利用,从而降低二氧化碳的排放量。研制开发太阳能、风能、生物能等无污染的新能源。⑶保护森林,尤其是热带雨林、亚寒带针叶林等原始森林,大力植树造林。
培优第一阶——填图考点
1.图中字母代表的气候类型是
A______ B________ C___________ D________
E____ F________ G_______
2.读气温曲线图和降水量柱状图完成问题2.气候类型及特征
Ⅰ( )
Ⅱ( )
Ⅲ( )
Ⅳ( )
Ⅴ( )
Ⅵ( )
Ⅶ( )
Ⅷ( )
答案:
1.A温带大陆性气候B_热带草原气候C热带雨林气候 D热带季风气候E热带沙漠气候 F亚热带季风气候 G 地中海气候
2.气候类型及特征
Ⅰ( 热带雨林气候 ) 全年高温多雨
Ⅱ( 热带草原气候 ) 全年高温,分干湿两季
Ⅲ( 热带季风气候 ) 全年高温,分旱雨两季
Ⅳ( 热带沙漠气候 ) 全年炎热干燥
Ⅴ( 地中海气候 ) 夏季炎热干燥,冬季温和多雨
Ⅵ( 温带海洋性气候 ) 全年温和湿润
Ⅶ( 温带季风气候 ) 夏季高温多雨,冬季寒冷干燥
Ⅷ( 温带大陆性气候 ) 终年严寒降水稀少
培优第二阶——基础过关练
一、选择题
1.这里生活着许多野生动物,羚羊在奔跑,蛇鸟在散步,大象在戏水,长颈鹿伸着长长的脖子吃树上的嫩叶,还有成群的斑马、凶猛的狮子。这种景观最可能出现在( )
A.热带沙漠地区 B.热带草原地区 C.热带雨林地区 D.温带草原地区
2.“一山有四季,十里不同天”反映影响气候的因素是( )
A.纬度位置 B.地形地势
C.海陆位置 D.人类活动
3.夏季,我国青藏高原气温比同纬度的长江中下游地区低,其主要影响因素是( )
A.地形地势 B.纬度位置 C.海陆位置 D.人类活动
2021年12月30日公布的十大年度热词中,碳中和位列其中。中国将采取更加有力的政策和措施,二氧化碳排放力争于2030年前达到峰值,努力争取2060年前实现碳中和。结合图漫画完成下面小题。
4.下列有关温室气体排放过多带来的问题,叙述错误的是( )
A.全球气候变暖 B.臭氧层遭到破坏
C.生物多样性遭到破坏 D.沿海低地被淹没
5.作为一名中学生,下列日常生活方式中,不符合“碳中和”目标实现的行为是( )
A.随手关灯节约用电 B.按需点餐光盘行动
C.乘坐私家车上学 D.节约纸张双面使用
6.影响气候的因素主要是纬度位置,海陆位置、地形地势因素和人类活动等。下列对气候形成原因的叙述中,主要属于地形地势因素影响的是( )
A.青藏高原和同纬度的东部亚热带季风气候相比,高寒少雨
B.温带大陆东岸和西岸地区降水多,内陆地区降水少,气候特征差异大
C.赤道附近地区以热带雨林气候类型为主,两极地区主要气候类型是寒带气候
D.工业化以来,全球气候有变暖的趋势
7.欧洲西部最典型的气候类型是( )
A.热带草原气候 B.温带季风气候 C.温带海洋性气候 D.寒带气候
8.近年来,全球气温有变暖的趋势,主要是因为( )
A.太阳和活动剧烈,太阳辐射增强 B.地壳活动剧烈,火山、地震增多
C.人类活动排放了大量的二氧化碳 D.地球距离太阳的距离在逐渐缩小
9.一个地区的自然环境,会影响人们的生活习惯。生活在亚洲北部的因纽特人,居住冰屋,身着毛皮大衣,以雪橇为交通工具的主要原因是( )
A.地形平坦 B.降水丰沛 C.气候寒冷 D.多火山地震
10.“冬天麦盖三层被,来年枕着馒头睡”说明气候影响( )
A.农业生产 B.日常生活 C.工业生产 D.风土人情
读某地气温曲线和降水量柱状图,回答下列问题。
11.根据图中资料,可确定该地位于( )
A.东半球 B.西半球 C.北半球 D.南半球
12.“八月半,种早蒜”、“瑞雪兆丰年”等谚语主要反映的是地理与( )的关系。
A.日常生活 B.风土人情 C.农业生产 D.工业生产
13.青藏高原纬度较低,但气候寒冷是受什么因素的影响( )
A.纬度因素 B.海陆位置
C.地形因素 D.太阳辐射
读图回答,完成下列小题。
14.由图可知,气候两大要素是( )
A.阴晴、风雨 B.干、湿 C.气温、降水 D.降水、风向
15.甲乙丙三地月均最高气温多出现在( )
A.2月 B.1月 C.12月 D.7月
16.从降水季节分配类型来看,甲乙两地都是( )
A.冬雨型 B.常年湿润型 C.夏雨型 D.全年多雨型
二、判断题
17.寒带气候终年寒冷,没有阳光直射现象。( )
培优第三阶——中考沙场点兵
一、选择题
(2022·辽宁营口·中考真题)读图,回答下列小题。
1.下列关于降水的描述,符合上图的是( )
A.6月降水最多 B.降水集中在夏季
C.各月降水分布均匀 D.降水集中在6~9月
2.影响该地气温的主要因素是( )
A.地形因素 B.海陆因素 C.纬度因素 D.洋流因素
3.(2022·辽宁省本溪市教师进修学院中考真题)气温和降水量状况都会影响人类生产和生活。位于地中海沿岸的意大利,古建筑材料大多为石质,这有利于防火。这种建筑特点与下列四地气温曲线和降水量柱状图的气候特点相适应的的是( )
A. B.
C. D.
(2022·广西贺州·中考真题)读“某气候类型气温年变化曲线和逐月降水量图”,完成下面小题。
4.该气候类型是( )
A.热带草原气候 B.温带季风气候 C.地中海气候 D.亚热带季风气候
5.该气候类型的特征是( )
A.夏季高温多雨,冬季寒冷干燥 B.夏季高温少雨,冬季寒冷干燥
C.夏季高温多雨,冬季低温少雨 D.夏季高温少雨,冬季温和多雨
6.(2022·黑龙江·中考真题)下列气候类型图中,符合我国北方地区主要气候特征的是( )
A、B、C、D、
A.A B.B C.C D.D
(2022·福建·中考真题)图示意甲、乙、丙、丁四地气候资料,读图完成下面小题。
7.气候特征为全年高温多雨的是( )
A.甲地 B.乙地 C.丙地 D.丁地
8.甲地典型的自然景观是( )
A. B.
C. D.
9.(2022·湖南衡阳·中考真题)读图,判断该气候类型为( )
A.温带季风气候 B.亚热带季风气候
C.温带海洋性气候 D.地中海气候
二、解答题
10.(2022·四川·眉山市教育科学研究所中考真题)冬季奥林匹克运动会(Olympic Winter Games),简称为冬奥会。第24届冬奥会于2022年02月04日至02月20日在中国北京和张家口以及延庆举行。俄罗斯的索契也曾举办过冬奥会。读“历届冬奥会举办国分布”(图1)和北京(图2)、索契(图3)气候资料,回答下列问题。
(1)目前,冬奥会举办国都位于_____(南、北)半球,其中,举办国最多的大洲是_____。
(2)北京冬奥会的参与国中,甲国位于_____洲,乙国位于_____洲。
(3)根据图2、图3中的信息可知:冬季,北京比索契的气温_____,降水_____。
中图版七年级上册第四节 中国的河流和湖泊精品随堂练习题: 这是一份中图版七年级上册第四节 中国的河流和湖泊精品随堂练习题,文件包含培优分级练中图·北京版地理七年级上册34《自然灾害》同步分级练解析版docx、培优分级练中图·北京版地理七年级上册34《自然灾害》同步分级练原卷版docx等2份试卷配套教学资源,其中试卷共26页, 欢迎下载使用。
初中地理人教版 (新课标)七年级上册发展与合作课后练习题: 这是一份初中地理人教版 (新课标)七年级上册发展与合作课后练习题,文件包含培优分级练人教版地理七年级上册51《发展与合作》同步分级练解析版docx、培优分级练人教版地理七年级上册51《发展与合作》同步分级练原卷版docx等2份试卷配套教学资源,其中试卷共28页, 欢迎下载使用。
初中地理人教版 (新课标)七年级上册第一节 人口与人种一课一练: 这是一份初中地理人教版 (新课标)七年级上册第一节 人口与人种一课一练,文件包含培优分级练人教版地理七年级上册41《人口与人种》同步分级练解析版docx、培优分级练人教版地理七年级上册41《人口与人种》同步分级练原卷版docx等2份试卷配套教学资源,其中试卷共27页, 欢迎下载使用。

