

人教版六年级下册圆锥的体积教案设计
展开
这是一份人教版六年级下册圆锥的体积教案设计
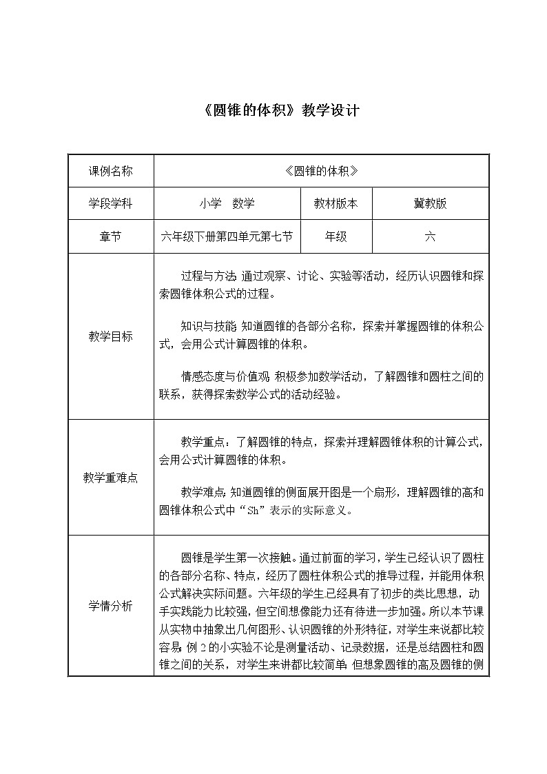
《圆锥的体积》教学设计课例名称《圆锥的体积》学段学科小学 数学教材版本冀教版章节六年级下册第四单元第七节年级六教学目标过程与方法:通过观察、讨论、实验等活动,经历认识圆锥和探索圆锥体积公式的过程。知识与技能:知道圆锥的各部分名称,探索并掌握圆锥的体积公式,会用公式计算圆锥的体积。[来源:学科网ZXXK]情感态度与价值观:积极参加数学活动,了解圆锥和圆柱之间的联系,获得探索数学公式的活动经验。[来源:学科网ZXXK]教学重难点教学重点:了解圆锥的特点,探索并理解圆锥体积的计算公式,会用公式计算圆锥的体积。教学难点:知道圆锥的侧面展开图是一个扇形,理解圆锥的高和圆锥体积公式中“Sh”表示的实际意义。学情分析圆锥是学生第一次接触。通过前面的学习,学生已经认识了圆柱的各部分名称、特点,经历了圆柱体积公式的推导过程,并能用体积公式解决实际问题。六年级的学生已经具有了初步的类比思想,动手实践能力比较强,但空间想像能力还有待进一步加强。所以本节课从实物中抽象出几何图形、认识圆锥的外形特征,对学生来说都比较容易;例2的小实验不论是测量活动、记录数据,还是总结圆柱和圆锥之间的关系,对学生来讲都比较简单;但想象圆锥的高及圆锥的侧面展开图,对学生来讲有一定的挑战性。教学方法教法:在HiTeach智慧教室系统(互动电子白板、IRS反馈系统、HiTA智慧助教)和一起作业网 等教学环境下主要采用引导发现法、实验操作法等教学方法。学法:遵循自主性与差异性的原则,让学生在“观察——操作——应用”的学习过程中,自主参与知识的发生、发展、形成的过程。教学过程一、问题情境、引出圆锥(一)问题情境PPT动画出示问题情境,师:我们已经知道长方形沿一条边旋转一周形成的图形是圆柱,那么直角三角形以一条直角边为轴旋转一周得到什么图形呢? 预设:底面是圆的,上面尖尖的东西。师:你认为这样的图形叫个什么名字好呢?一起讨论后告知学生“它的名字叫圆锥”。板书课题:圆锥。(二)生活中的圆锥出示了一组生活中有圆锥的图片,并从圆锥实物中抽象出圆锥模型,师:关于圆锥,你想了解它的什么?[来源:学|科|网Z|X|X|K]预设:特点,体积怎么计算?师:那我们就带着这些问题进入了新知的探索。设计意图:此环节用问题情境来导入新课的目的是引起学生的认知冲突,以此来激发学生的学习兴趣。因为圆锥是学生第一次接触,出示有圆锥的图片是为了让学生感受圆锥并不陌生,它就存在于我们的生活中。二、思考讨论、认识圆锥 (一)提出问题,放手探究师:圆锥有什么特点呢?请大家通过看一看、摸一摸、想一想,去初步感受圆锥的特点,思考后小组讨论。(二)汇报交流大部分学生发现:圆锥的侧面是一个曲面,底面是一个圆;有少数学生提出:圆锥的侧面展开图是一个扇形,从顶点到底面圆周上的距离是圆锥的高。师:怎么证明圆锥侧面展开是一个扇形呢?预设:借助实物实际剪开看看。师:究竟圆锥的高在哪呢?圆锥的高是从圆锥的顶点到底面圆心的距离(边介绍边用PPT课件动画演示圆锥高的画法)(三)总结圆锥的特征使用hiteach批注功能强调难点。三、小组实验、合作探究(一)提出问题,寻求办法师:我们已经知道了圆锥的特征,那么圆锥体积应该怎么计算呢?”预设:有以下方法:把圆锥放入水槽中,求出上升的水的体积就是圆锥的体积;把圆锥进行切割,然后拼成学过的立体图形后再求出它的体积。师:有没有更为合适的方法呢,就像用体积公式求长方体、正方体、圆柱体的体积一样求出圆锥的体积?师:借助于曾经学过的立体图形的计算方法,运用转化的思想来获得。大家想想,圆锥的体积可能与哪种立体图形的体积有关呢?”学生交流,预设:圆锥和圆柱底面都是圆,侧面都是曲面,所以用圆柱来研究圆锥更合适。[来源:学&科&网Z&X&X&K]师:我们借助一个什么样的圆柱来和这个圆锥进行这一问题的研究呢?出示已准备好的等底等高的圆锥和圆柱,将它们交叉放到一起。预设:应该选取与这个圆锥等底等高的圆柱更有可比性。(二)提出要求,合作实验[来源:Zxxk.Com]PPT出示实验要求,师:请学生先估计几次能倒满?预设:两次、三次、四次师:请大家带着猜测分组实验。动手前请小组先商量如何分工,然后合作,计时六分钟。(三)交流试验过程和结果展示实验操作的规范化步骤。将各组实验数据进行对比、分析,得出结论:等底等高的圆锥体积是圆柱体积的三分之一。介绍圆锥体积公式的字母表达式:V=⅓Sh。师:公式中的Sh求的是什么?预设:Sh求的是与圆锥等底等高的圆柱的体积。四、闯关练习、提升技能四步闯关练习,由易到难,做选择题时使用IRS即时反馈功能。五、一起作业、巩固拓展课下利用网上“一起学习”,对本节课的知识进行小测。教学反思信息技术和知识的巧妙结合,增强了学生的学习兴趣,提高了课堂效率。课堂教学过程中,充分利用hiteach互动教学软件中作品观摩、板书批注、计时、挑人以及IRS即时反馈系统等功能将知识变得生动,学生则通过使用IRS反馈、作品展示、限时作答等方式参与到课堂教学中,改变学生的学习方式,使学习过程变得有趣,同时也救赎了那些看不见的元素,比如好奇心、展示欲、质疑精神和民主意识。灵活使用科技手段,设置教学环节,形成有效互动教学。限时思考,使学生在可视时间内完成学习任务,提高了学习效率;随机挑人,使每个孩子都有紧迫感,促进全员参与,实时抢权,给每个孩子展示学习公平的机会,避免教师主观性,提高学习积极性;IRS即时反馈功能使老师能快速了解知识盲点,从而及时补救教学,使教学更加有效。实物提示机的实时展示功能让实验过程直观地展现,通过投影展现多组实验数据,帮助学生分析误差和推导实验结论,使教学过程更加精致。
相关教案
这是一份小学数学人教版六年级下册3 圆柱与圆锥2 圆锥圆锥的体积教学设计,共2页。
这是一份小学数学人教版六年级下册圆锥的体积教案设计
这是一份小学人教版圆锥的体积教案
