所属成套资源:新鲁科版物理必修第二册PPT课件+学案+练习整套
必修 第二册第2章 抛体运动第3节 科学探究:平抛运动的特点课文内容ppt课件
展开这是一份必修 第二册第2章 抛体运动第3节 科学探究:平抛运动的特点课文内容ppt课件,文件包含鲁科版高中物理必修第二册第2章第3节科学探究平抛运动的特点课件ppt、鲁科版高中物理必修第二册第2章第3节科学探究平抛运动的特点学案doc等2份课件配套教学资源,其中PPT共49页, 欢迎下载使用。
第3节 科学探究:平抛运动的特点
[实验目标]1.知道平抛运动的条件及相应控制方法。2.知道用实验获得平抛运动轨迹的方法及判断抛物线的方法。3.学会利用平抛轨迹得出平抛运动的初速度,体会合成与分解方法。
一、实验原理和方法
1.利用追踪法逐点描出小球运动的轨迹。
2.建立坐标系,如果轨迹上各点的y坐标与x坐标间的关系具有y=ax2的形式(a是一个常量),则轨迹是一条抛物线。
3.测出轨迹上某点的坐标x、y,根据x=v0t,y=gt2得初速度v0=x。
二、实验器材
斜槽、小球、方木板、铁架台、坐标纸、图钉、铅垂线、三角板、铅笔、刻度尺。
三、实验步骤
1.按图甲所示安装实验装置,使斜槽末端水平。
甲 乙
2.以水平槽末端端口上小球球心位置为坐标原点O,过O点画出竖直的y轴和水平的x轴。
3.使小球从斜槽上同一位置由静止滚下,把笔尖放在小球可能经过的位置上,如果小球运动中碰到笔尖,就用铅笔在该位置画上一点。用同样方法,在小球运动路线上描下若干点。
4.将白纸从木板上取下,从O点开始将画出的若干点描出一条平滑的曲线,如图乙所示。
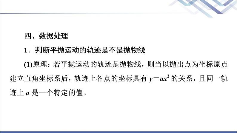
四、数据处理
1.判断平抛运动的轨迹是不是抛物线
(1)原理:若平抛运动的轨迹是抛物线,则当以抛出点为坐标原点建立直角坐标系后,轨迹上各点的坐标具有y=ax2的关系,且同一轨迹上a是一个特定的值。
(2)验证方法
方法一:代入法
用刻度尺测量几个点的x、y坐标,分别代入y=ax2中求出常数a,看计算得到的a值在误差范围内是否为一常数。
方法二:图像法
建立y x2坐标系,根据所测量的各个点的x、y坐标值分别计算出对应y值的x2值,在y x2坐标系中描点,连接各点看是否在一条直线上,并求出该直线的斜率即为a值。
2.计算平抛运动的初速度
(1)平抛轨迹完整(即含有抛出点)
在轨迹上任取一点,测出该点离原点的水平位移x及竖直位移y,就可求出初速度v0。因x=v0t,y=gt2,故v0=x。
(2)平抛轨迹残缺(即无抛出点)
如图所示,在轨迹上任取三点A、B、C,使A、B间及B、C间的水平距离相等,由平抛运动的规律可知,A、B间与B、C间所用时间相等,设为t,则Δh=hBC-hAB=gt2
所以t=,
所以初速度v0==x。
五、误差分析
1.仪器安装时,未检查斜槽末端是否水平会造成系统误差。
2.描点不准确,测量水平位移和竖直位移不准确会造成偶然误差。
六、注意事项
1.实验中必须调整斜槽末端的切线水平(将小球放在斜槽末端水平部分,若小球静止,则斜槽末端水平)。
2.方木板必须处于竖直平面内,固定时要用铅垂线检查坐标纸竖线是否竖直。
3.小球每次必须从斜槽上同一位置由静止滚下。
4.坐标原点不是槽口的端点,应是小球出槽口时球心在木板上的投影点。
5.小球开始滚下的位置高度要适中,以使小球做平抛运动的轨迹由坐标纸的左上角一直到达右下角为宜。
6.在轨迹上选取离坐标原点O点较远的一些点来计算初速度大小。
类型1 实验原理与操作
【典例1】 在研究平抛运动的实验中,可以描绘物体做平抛运动的轨迹和求物体的平抛初速度。实验简要步骤如下:
A.让小球多次从斜槽上________位置由静止滚下,记下小球穿过卡片孔的一系列位置。
B.安装好器材,注意斜槽末端水平和平板竖直,记下斜槽末端小球球心在平板上的投影点O和画出过点O的竖直线。检测斜槽末端是否水平的方法是________。
C.测出曲线上某点的坐标x、y,用v0=________算出该小球的平抛初速度。实验需要对多个点求v0的值,然后求它们的平均值。
D.取下坐标纸,以O为原点,以竖直线为y轴,以垂直竖直线的方向为x轴建立坐标系,用平滑曲线画出平抛轨迹。
(1)上述实验步骤的合理顺序是________(只排列序号即可)。
(2)补充完整实验步骤。
[解析] (1)实验应该按照以下顺序进行:首先安装器材,然后记录小球位置,接着描绘平抛轨迹,最后处理实验数据求初速度。所以合理顺序为BADC。
(2)实验描绘的是平抛运动的轨迹,要保证小球做平抛运动,且同一条平抛运动轨迹对应唯一的初速度,所以要求小球每次都从同一位置由静止滚下;检测斜槽末端是否水平的方法是平衡法,即将小球静止放置在斜槽末端的不同位置,看它是否滚动,若均不滚动说明已经水平;根据平抛运动规律可知x=v0t,y=gt2,两式联立可得
v0=x。
[答案] (1)BADC (2)同一 平衡法 x
类型2 数据处理和误差分析
【典例2】 图甲是“探究平抛运动的特点”的实验装置图。
甲 乙
(1)实验前应对实验装置反复调节,直到斜槽末端切线________。每次让小球从同一位置由静止释放,是为了每次平抛________________。
(2)图乙是正确实验取得的数据,其中O为抛出点,则此小球做平抛运动的初速度为________ m/s(g=9.8 m/s2)。
(3)在另一次实验中将白纸换成方格纸,每个格的边长L=8 mm,通过实验,记录了小球在运动途中的三个位置,如图丙所示,则该小球做平抛运动的初速度为________ m/s;小球经过B点时的竖直分速度为________ m/s(g=10 m/s2)。
丙
[解析] (1)实验前应对实验装置反复调节,直到斜槽末端切线水平,目的是保证小球平抛的初速度水平,从而做平抛运动,每次让小球从同一位置由静止释放,是为了每次平抛初速度相同,从而保证画出的轨迹为一条抛物线。
(2)根据y=gt2得,t== s=0.2 s,
则小球做平抛运动的初速度为:
v0== m/s=1.6 m/s。
(3)在竖直方向上,根据Δy=2L=gT2得:
T== s=0.04 s,则小球做平抛运动的初速度为:v0== m/s=0.6 m/s,小球经过B点时的竖直分速度为:vyB== m/s=0.8 m/s。
[答案] (1)水平 初速度相同 (2)1.6 (3)0.6 0.8
(1)以抛出点为坐标原点画出的轨迹,计算初速度v0可以用y=gt2,v0=求解。
(2)以轨迹上水平距离相等的三个点为参考计算初速度v0,用Δy=gT2,v0=求解。
类型3 创新实验设计
【典例3】 如图所示,用底部带孔的玻璃试管和弹簧可以组装一个简易“多功能实验器”,利用该实验器,一方面能测弹簧的劲度系数,另一方面可测量小球做平抛运动的初速度。
甲 乙
(1)用该装置测量弹簧劲度系数k时需要读出几次操作时的________和________,然后由公式________求出k的平均值。
(2)使用该装置测量小球的初速度时,需要多次将弹簧的右端压到________(选填“同一”或“不同”)位置。然后分别测出小球几次飞出后的________和________,再由公式________求出初速度的平均值。
[解析] (1)根据胡克定律F=kΔx,可得k=。弹簧的劲度系数可由弹簧的伸长量(或压缩量)和弹力计算。
(2)物体做平抛运动时,水平方向上x=v0t;竖直方向上y=gt2。所以v0=x。
[答案] (1)弹簧测力计的示数F 弹簧的伸长量Δx k= (2)同一 水平位移x 竖直位移y v0=x
1.为了探究平抛运动的特点,老师做了如下两个演示实验:
甲 乙
(1)为了说明平抛运动的竖直分运动是自由落体运动,用如图甲所示装置进行实验。小锤打击弹性金属片,A球水平抛出,同时B球被松开自由下落。关于该实验,下列说法正确的有:________。
A.所用两球的质量必须相等
B.只做一次实验发现两球同时落地,即可以得到实验结论
C.应改变装置的高度多次实验
D.本实验也能说明A球在水平方向上做匀速直线运动
(2)如图乙所示,两个相同的弧形轨道M、N位于同一竖直面内,其中M轨道末端水平,N轨道的末端与光滑的水平地面相切。两个完全相同的小钢球P、Q,以相同的水平初速度同时从轨道M、N的末端射出,观察到P落地时与Q相遇。只改变弧形轨道M的高度,多次重复实验,仍能观察到相同的现象。这说明:________________。
[解析] (1)小锤打击弹性金属片,A球水平抛出,同时B球被松开自由下落,两球同时落地,可知平抛运动在竖直方向上做自由落体运动,不能得出水平方向上的运动规律,实验时应改变装置的高度进行多次实验,故C正确。
(2)两个完全相同的小钢球P、Q,以相同的水平初速度v0同时从轨道M、N的末端射出,观察到P落地时与Q相遇。只改变弧形轨道M的高度,多次重复实验,仍能观察到相同的现象。这说明平抛运动在水平方向上做匀速直线运动。
[答案] (1)C (2)做平抛运动的物体在水平方向上做匀速直线运动
2.在“研究平抛物体运动”的实验中:
(1)为使小球水平抛出,必须调整斜槽,使其末端的切线成水平方向,检查方法是____________________。
(2)小球抛出点的位置必须及时记录在白纸上,然后从这一点画水平线和竖直线作为x轴和y轴,竖直线是用________来确定的。
(3)某同学建立的直角坐标系如图所示,假设他在安装实验装置和其余操作时准确无误,只有一处失误,即是__________________。
(4)该同学在轨迹上任取一点M,测得坐标为(x,y),则初速度的测量值为________,测量值比真实值要________(选填“偏大”“偏小”或“不变”)。
[解析] (1)水平时小球处处平衡,放在槽口能静止不动。(2)用铅垂线确定竖直线最准确。(3)描绘的小球的运动轨迹时应是描绘球心的位置,因此坐标原点应在平抛起点的球心位置,即坐标原点应该是小球在槽口时球心在白纸上的水平投影点。(4)根据x=v0t,y=gt2,两式联立得:v0=x,因为坐标原点靠下,造成y值偏小,从而v0偏大。
[答案] (1)将小球放置在槽口处轨道上,小球能保持静止 (2)铅垂线 (3)坐标原点应该是小球在槽口时球心在白纸上的水平投影点 (4)v0=x 偏大
3.如图所示为一小球做平抛运动的闪光照相照片的一部分,图中背景方格的边长均为5 cm,如果g取10 m/s2,那么:
(1)照相机的闪光频率是________Hz。
(2)小球运动中水平分速度的大小是________m/s。
(3)小球经过B点时的速度大小是________m/s。
[解析] (1)因为xAB=xBC,所以tAB=tBC。
在竖直方向上,由Δy=gT2得5×0.05 m-3×0.05 m=10T2,解得T=0.1 s
故闪光频率为10 Hz。
(2)水平分速度
v== m/s=1.5 m/s。
(3)vBy== m/s
=2.0 m/s
又知vBx=1.5 m/s
所以vB== m/s=2.5 m/s。
[答案] (1)10 (2)1.5 (3)2.5
4.(1)研究平抛运动,下面哪些做法可以减小实验误差( )
A.使用密度大、体积小的钢球
B.尽量减小钢球与斜槽间的摩擦
C.实验时,让小钢球每次都从同一高度由静止开始滚下
D.使斜槽末端切线保持水平
(2)某同学在做“研究平抛运动”的实验中,忘记记下小钢球做平抛运动的起点位置O,A为小钢球运动一段时间后的位置,根据如图所示,取g=10 m/s2,求出小钢球做平抛运动的初速度为________m/s。
[解析] (1)研究平抛运动时,钢球体积越小,所受空气阻力越小,使记录小钢球通过的位置越准确,A正确;小钢球每次从斜槽上的同一位置由静止开始滚下,可保证小钢球的初速度不变,与钢球和斜槽间的摩擦无关,B错误,C正确;实验时必须使斜槽末端的切线水平,以确保小钢球水平飞出做平抛运动,D正确。
(2)因为xAB=xBC=0.20 m,所以小钢球从A运动到B和从B运动到C的时间相同,设此时间为t。
据yBC-yAB=gt2得
t== s=0.10 s
又因为xAB=v0t
所以v0== m/s=2.0 m/s。
[答案] (1)ACD (2)2.0
5.如图所示为一个“探究平抛运动的特点”的实验装置,将一个斜槽固定在课桌桌面边缘,使斜槽末端切线水平,右边缘A距竖直墙面x1=10 cm。把白纸和复写纸贴在墙上,记录钢球的落点。
①使钢球从斜槽上某点由静止滚下打在墙上,记录落点为P;
②将课桌向远离墙面方向移动使斜槽右边缘A距竖直墙面x2=20 cm,使钢球从斜槽上同一位置由静止滚下打在墙上,记录落点为N;
③再次移动课桌,使斜槽右边缘A距竖直墙面x3=30 cm,钢球仍从斜槽上同一位置由静止滚下打在墙上,记录落点为M;
④测得OM=31 cm,ON=56 cm,OP=71 cm。
(1)实验中为了减小误差而采取的措施中正确的是________。
A.斜槽轨道必须光滑
B.小球每次都应从同一高度由静止释放
C.每次都要平衡摩擦力
D.小球应选用体积较小的实心钢球
E.每次实验中均应重复几次后,再记录平均落点
(2)由测得的数据可求出小球平抛的初速度为________m/s(不计空气阻力,g取10 m/s2,结果保留2位有效数字)。
[解析] (1)斜槽轨道不一定要光滑,只要每次从斜槽的同一位置由静止释放小球即可,故A错误,B正确;实验中不需要平衡摩擦力,故C错误;小球应选用体积较小的实心钢球,故D正确;为了减小误差,每次实验中均应重复几次后,再记录平均落点,故E正确。
(2)根据Δy=NM-PN=gT2,
代入数据解得:T=0.1 s,
在水平方向:Δx=x3-x2=v0T,
解得:v0=1.0 m/s。
[答案] (1)BDE (2)1.0
相关课件
这是一份高中物理鲁科版 (2019)必修 第二册第2章 抛体运动第3节 科学探究:平抛运动的特点授课ppt课件,共1页。
这是一份鲁科版 (2019)必修 第二册第3节 科学探究:平抛运动的特点教案配套ppt课件,共25页。PPT课件主要包含了实验目的,铁架台,铅垂线,思考一,思考二,思考三,Pxy,ABC等内容,欢迎下载使用。
这是一份高中物理鲁科版 (2019)必修 第二册第3节 科学探究:平抛运动的特点图文ppt课件,共15页。PPT课件主要包含了导入新课,实验目的,实验方案与设计,数据处理,思维拓展,实验反思等内容,欢迎下载使用。

