苏教版高中生物选择性必修2模块综合测评(A卷)含答案
展开
这是一份苏教版高中生物选择性必修2模块综合测评(A卷)含答案,共15页。
模块综合测评 (A卷)
(时间75分钟,满分100分)
一、单项选择题:共15题,每题2分,共30分。每题只有一个选项最符合题意。
1.如图表示种群各特征之间的关系,图中“+”表示增加,“—”表示减少。下列叙述正确的是( )
A.种群密度能够准确反映种群数量的变化趋势
B.甲、乙、丙、丁都能决定种群密度的大小
C.处于K值时的种群,其年龄结构为增长型
D.大量诱杀某害虫的雄性个体,能使该种害虫的种群密度显著降低
D [种群密度能够反映种群数量的多少,但是不能反映种群数量的变化趋势,A错误;据图分析,甲、乙可以决定种群密度的大小,而丙、丁间接影响种群密度的大小,B错误;处于K值时的种群,其年龄结构为稳定型,C错误;大量诱杀某害虫的雄性个体,导致种群的性别比例失调,出生率降低,因此使该种害虫的种群密度显著降低,D正确。]
2.科研人员调查了某种群数量的动态变化,首次测得的数量为N0,第1年测得的数量为N1,每年一测。如图表示Nt/N0随时间变化的曲线。如果b=2a,则下列叙述错误的是( )
A.图中a值等于1
B.N0即为K/2
C.(Nt-N0)N0代表种群年增长率
D.图中第6年,该种群数量达到环境容纳量
C [第0年时Nt=N0,所以图中a表示的值为1,A正确;该种群六年后Nt/N0趋于稳定,说明种群不再增长,达到环境容纳量,K值为b=2a,则K/2=a=N0;B正确;图中的N0代表的是种群的初始值,(Nt-Nt-1)/Nt-1能表示年增长率,C错误;1~6年Nt/N0>1,种群的数量增加,在第6年后Nt/N0的比值不变,此时该种群的数量已经达到环境容纳量,D正确。]
3.下列关于群落的叙述,错误的是( )
A.群落中的生物种群均存在直接或间接的相互关系
B.群落中捕食等种间关系会影响群落演替的速度
C.常用标志重捕法调查土壤中动物类群的丰富度
D.群落演替过程中,生物种群都在不断地发生着进化
C [标志重捕法常用于种群密度的调查,而不是群落中的物种丰富度的调查,C错误。]
4.下列关于群落演替的叙述,正确的是 ( )
A.群落自然演替是一个种群替代另一个种群的过程
B.水生演替都是初生演替,陆生演替都是次生演替
C.一般情况下,农田弃耕后,土壤表层有机物质会逐渐增多
D.在弃耕农田上发生的演替最终一定会发展到森林阶段
C [群落演替是随着时间的推移,一个群落被另一个群落替代的过程,不是种群的替代;初生演替和次生演替是根据演替的起点划分,不是根据水分的有无划分;一般情况下,农田弃耕后,土壤表层有机物质会逐渐增多;在弃耕农田上发生的演替,最终结果受多种因素的影响,不一定会发展到森林阶段。]
5.图甲表示弃耕农田的群落演替情况,图乙、丙、丁表示演替过程中各种量随时间的变化曲线,下列有关分析不正确的是( )
A.图甲中,b点时只存在群落的水平结构,d点时存在垂直结构和水平结构
B.图乙可表示演替过程中物种丰富度与时间的关系
C.图丙可表示该地块上恢复力稳定性与时间的关系
D.图丁可表示草本植物数量随时间变化的情况
A [b点和d点均有垂直结构和水平结构,A错误;随着时间的推移,物种数量逐渐增多,丰富度增加,抵抗力稳定性升高,恢复力稳定性降低,B、C正确;在灌木和乔木占优势前,草本植物数量逐渐增加,在灌木和乔木占优势后,草本植物数量减少,最终趋于稳定,D正确。]
6.下列关于种群、群落和生态系统的叙述,正确的是( )
A.调查草地某种蜘蛛种群密度时,要选择草多的地方,否则结果偏低
B.三北防护林的自我调节能力强于西双版纳热带雨林生态系统
C.一只猛禽追逐另一只抓握着鼠的猛禽,这两只猛禽属于捕食关系
D.一棵树上不同高度的喜鹊巢,不能反映动物群落的垂直结构
D [调查草地某种蜘蛛种群密度时,应随机取样,若选择草多的地方,蜘蛛数量多,则结果偏高,A错误;热带雨林生态系统中生物的种类和数量多于三北防护林,营养结构复杂,则其自我调节能力强,B错误;这两只猛禽追逐,是为了争夺食物鼠,表现为竞争关系,C错误;不同高度均是喜鹊巢,不属于群落,不能反映群落的垂直结构,D正确。]
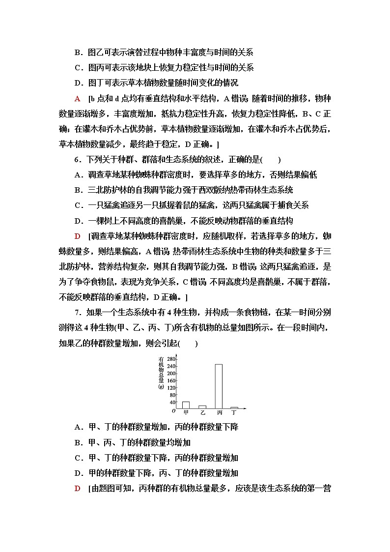
7.如果一个生态系统中有4种生物,并构成一条食物链,在某一时间分别测得这4种生物(甲、乙、丙、丁)所含有机物的总量如图所示。在一段时间内,如果乙的种群数量增加,则会引起( )
A.甲、丁的种群数量增加,丙的种群数量下降
B.甲、丙、丁的种群数量均增加
C.甲、丁的种群数量下降,丙的种群数量增加
D.甲的种群数量下降,丙、丁的种群数量增加
D [由题图可知,丙种群的有机物总量最多,应该是该生态系统的第一营养级,所以上述4种生物构成的食物链是丙→甲→乙→丁。乙种群数量增加,就要捕食更多的甲生物,因而甲生物的数量减少;随之丙的数量将增加,丁又是以乙为食,所以丁的数量随乙的增加而增加。]
8.(2020·山东等级考)为研究甲、乙两种藻的竞争关系,在相同条件下对二者进行混合培养和单独培养,结果如下图所示。下列说法错误的是( )
A.单独培养条件下,甲藻数量约为1.0×106个时种群增长最快
B.混合培养时,种间竞争是导致甲藻种群数量在10~12天增长缓慢的主要原因
C.单独培养时乙藻种群数量呈“S”型增长
D.混合培养对乙藻的影响较大
B [由图可知,单独培养条件下,甲藻种群的环境容纳量(K值)为2.0×106个,在K/2(1.0×106个)时种群增长最快,A正确;混合培养时,在10~12天甲藻种群数量接近K值,而乙藻种群数量接近0,此时导致甲藻种群数量增长缓慢的主要因素是种内竞争,B错误;由图中曲线可知,乙藻单独培养时种群数量呈“S”型增长,C正确;图中混合培养时,甲、乙两种藻起始数量相同,到10~12天时甲藻数量接近环境容纳量,而乙藻接近灭绝,可知混合培养对乙藻的影响较大,D正确。]
9.某河流中五年前引进了一种外来植物(甲)。跟踪调查发现,五年来,该河流中甲种群密度逐年显著增加,土著食草鱼类和水草的种群密度逐年显著减少。下列叙述正确的是( )
A.五年来该河流中甲种群的种内竞争不断增强
B.甲的引进并不能改变该河流生态系统的结构
C.大量投放土著食草鱼类可有效地控制甲的蔓延
D.该河流中所有的生物和底泥共同组成河流生态系统
A [刚进入一个新环境中的物种,最初种群密度会显著增加,同时由于该种群密度的增大,种内竞(斗)争也在加剧。甲的引进改变了该生态系统的成分、食物链、食物网,即改变了该生态系统的结构。要有效地控制甲的蔓延,就要投入与甲有竞争或捕食关系的生物,而土著食草鱼类不食甲,只食当地水草,大量投放土著食草鱼类不能控制甲的蔓延。该河流中所有的生物、底泥、水、空气、阳光等共同组成一个生态系统。]
10.如图为某生态系统的能量流动简图,下列叙述错误的是( )
A.甲是生产者,乙是消费者
B.该生态系统是一个开放的系统
C.能量通过光合作用固定并进入系统,可以热能形式输出
D.甲、乙和分解者所贮存的能量之和是输入该生态系统的总能量
D [由图可知,甲是生产者,乙是消费者。该生态系统中有能量的输入和输出,故该生态系统是一个开放的系统。太阳能必须经过生产者的光合作用转化成化学能才能进入生态系统并开始流动。生态系统的能量可以电能、热能、化学能的形式输出。生产者所固定的太阳能是流经生态系统的总能量。]
11.下列有关抗霾措施的叙述中,不恰当的是( )
A.植树造林、种花种草能吸附尘土,以缓解霾的发生
B.网络搜索信息显示:吃青菜能防止雾霾中毒,该措施可大力推广
C.转变生活方式,提倡低碳生活、绿色出行,可减少污染物的排放
D.转变生产方式,尽量使用太阳能等清洁能源,可减少污染气体的排放
B [植树造林、种花种草能吸附尘土,以缓解霾的发生,A正确;吃青菜确实对身体有利,但是否能抗雾霾还没有定论,B错误;转变生活方式,提倡低碳生活、绿色出行,可减少污染物的排放,这可减缓雾霾的发生,C正确;转变生产方式,尽量使用太阳能等清洁能源,可减少污染气体的排放,D正确。]
12.为提高草原生态系统的稳定性,可采取的措施是( )
A.喷洒农药消灭害虫 B.不准放牧
C.建立草场防护林 D.严禁割草
C [喷洒农药消灭害虫,污染环境,会破坏生态系统的稳定性,A错误;不准放牧,不利于增加动植物的种类,会破坏生态系统的稳定性,B错误;在草原上适当栽种防护林,可以有效地防止风沙的侵蚀,提高草原生态系统的稳定性,C正确;严禁割草,不利于提高生态系统的稳定性,D错误。]
13.下列关于全球性生态环境问题的描述,错误的是( )
A.化石燃料的大量燃烧会导致温室效应、酸雨等环境问题
B.引入外来物种不一定增加当地的生物多样性
C.解决粮食短缺问题的一个重要措施是大量开垦草地
D.保护森林就是将合理利用森林资源和保护森林资源有机结合起来
C [大量开垦草地会造成植被的破坏,引发环境问题,C错误。]
14.生态农业是一种集约化经营的农业发展模式,对植物秸秆的深度利用是其重要特点之一,如可利用秸秆作饲料、生产酒精或培育蘑菇等。下列有关叙述中,正确的是( )
A.生态农业变废物为资源,避免了资源浪费和环境污染
B.将秸秆作饲料喂养牲畜时,秸秆中的能量会全部流入牲畜体内
C.在“植物→蘑菇→人”这条食物链中,人处于第三营养级
D.生态农业实现了物质和能量的循环利用,提高了生产效益
A [生态农业变废物为资源,避免了资源浪费和环境污染,选项A正确。将秸秆作饲料喂养牲畜时,秸秆中的能量不会全部流入牲畜体内,如牲畜粪便中的能量,选项B错误。蘑菇是分解者,因此“植物→蘑菇→人”不是一条食物链,选项C错误。生态农业只能提高能量的利用率,不能实现能量的循环利用,选项D错误。]
15.下列关于生态工程的叙述,正确的是( )
A.鄱阳湖湿地生态恢复工程属于群落演替中的初生演替
B.“无废弃物农业”主要体现了物种多样性原理
C.在应用植物修复技术治理被重金属污染的土壤时,需要选择符合要求的植物,这遵循了生态工程中的整体原理
D.“四位一体”农业生态工程中,往往将蔬菜棚与猪圈连通起来提高经济效益,这遵循了生态工程中的循环和整体原理
D [鄱阳湖湿地生态恢复工程属于群落演替中的次生演替,A项错误;“无废弃物农业”主要体现了循环原理,B项错误;选择符合要求的植物治理被重金属污染的土壤,遵循了自生和协调原理,C项错误;“四位一体”农业生态工程遵循了循环和整体原理,D项正确。]
二、多项选择题:共5题,每题3分,共15分。每题有不止一个选项符合题意。每题全选对者得3分,选对但不全的得1分,错选或不答的得0分。
16.用“样方法”调查蒲公英种群密度的过程是( )
A.选取一个该种群分布比较均匀的长方形地块,将该地按长度划成10等份,在每份的中央画一个大小为1 m2的样方
B.选取一个该种群分布比较集中的长方形地块,将该地按照长度划成10等份,在每份的中央画一个大小不同的样方
C.计数每个样方内该种群数量,取其最大值作为种群密度的估计值
D.计数每个样方内该种群数量,取其平均值作为该种群密度的估计值
AD [用“样方法”调查蒲公英种群密度时应随机取样,且所取样方面积应相等,求得每个样方内该种群数量,最后求其平均值。]
17.如图表示某生态系统中的食物网,下列相关叙述正确的是( )
A.该食物网中共有5条食物链
B.该食物网中所有的生物构成生物群落
C.蝗虫和老鼠在不同食物链中都属于同一营养级
D.若老鼠全部死亡消失,对狼的影响比对猫头鹰显著
AC [由图可知该食物网中共有5条食物链,A正确;该食物网中的生物只为某生态系统中的部分生物,不能构成生物群落,B错误;蝗虫和老鼠在不同食物链中都属于第二营养级,C正确;猫头鹰仅以老鼠为食,而狼的食物来源有老鼠、鹿、浣熊,因此若老鼠全部死亡消失,对猫头鹰的影响比对狼的显著,D错误。]
18.我们经常在媒体上看到“生态平衡”的概念,下列关于“生态平衡”和“生态系统稳定性”的叙述中,正确的是( )
A.生态平衡是生态系统发展到一定阶段,生态系统保持其结构与功能的相对稳定状态
B.生态系统的稳定性是生态系统具有的保持和恢复其结构与功能相对稳定的能力
C.生态系统的自我调节能力是生态系统稳定性和生态平衡的基础
D.生态平衡与生态系统的稳定性没有关系
ABC [生态平衡是指生态系统中各种生物的数量和比例总是保持在相对稳定的状态;在自然状态下,生态系统是稳定的,并具有保持和恢复其结构和功能相对稳定的能力,所以A、B正确;生态系统具有自我调节能力,自我调节能力是生态系统稳定性和生态平衡的基础,C正确。]
19.密云水库是北京市重要的水资源战略储备基地,是南水北调中线工程的主要受水水库。下列关于密云水库生态环境的叙述不正确的是( )
A.水库中各种鱼类及其生活的无机环境构成一个水生生态系统
B.水库中鱼类的多样性和空间分布可以反映人类活动对鱼类资源的影响
C.南水北调中随水而来的鱼卵和鱼苗不会对当地生物造成影响
D.人工养殖鱼类可以促进水库中物质循环再生和提高能量流动效率
ACD [水库中各种生物(包括鱼类和其他所有生物)及其生活的无机环境构成一个水生生态系统,A错误;人类活动会对水库中鱼类的多样性和空间分布产生影响,因此水库中鱼类的多样性和空间分布可以反映人类活动对鱼类资源的影响,B正确;南水北调中随水而来的鱼卵和鱼苗会作为外来物种,对当地生物可能会造成影响,C错误;人工养殖鱼类可以促进水库中物质循环再生,但不能提高能量流动效率,D错误。]
20.朱鹮是濒危动物。朱鹮的食物1/3是小鱼,2/3是泥鳅,有关野生朱鹮的食物链如图,下列有关分析正确的是( )
A.在食物链中,碳以CO2的形式被循环利用
B.日照时间的长短能影响朱鹮的繁殖,朱鹮感受到的这种信息属于物理信息
C.若朱鹮增加1.5 kg体重(干重),则至少消耗水草37.5 kg(干重)
D.就地保护是保护野生朱鹮最有效的方式,可使朱鹮种群数量呈“J”型增长
BC [在食物链中,碳以有机物的形式被利用;日照时间的长短能影响朱鹮的繁殖,朱鹮感受到的这种信息属于物理信息;若朱鹮增加1.5 kg体重(干重),则至少消耗水草的重量是1.5÷20%÷20%=37.5 kg(干重);就地保护是保护野生朱鹮最有效的方式,可使朱鹮种群数量呈“S”型增长。]
三、非选择题:共5题,共55分。
21.(11分)一片原始森林因大火而毁灭。一段时间后草长起来,一些年后出现一些灌木,再不久会有树木落脚。根据所处环境的不同,经过数十年、上百年甚至上千年之后,植被会重新恢复干扰之前的面貌。回答下列问题。
(1)上述过程称为________________。随着该过程的进行,群落植物对光能和空间的利用率________。为调查大火前后林地土壤小动物的丰富度变化,宜采用____________法进行采集、调查,这属于________(填“种群”“群落”或“生态系统”)水平上的研究。
(2)据研究,演替过程中,取得先锋灌木优势地位的先锋乔木往往是一些速生树种,原因是_______________________________________________________
____________________________________________________________________。
(3)森林群落中由于老龄树木死亡造成林冠层出现空隙,称为林窗。“林窗”形成后,“林窗”区域的物种多样性________(填“大于”“小于”或“等于”)林冠封闭区域的物种多样性,原因是_____________________________________
____________________________________________________________________。
[解析] (1)原始森林因大火而毁灭,原来有的植被虽然已经不存在,但是原来有的土壤基本保留,甚至还保留有植物的种子和其他繁殖体,此过程为次生演替。随着该过程的进行,群落的垂直结构比较明显,植物对光能和空间的利用率提高。为调查大火前后林地土壤小动物的丰富度变化,宜采用取样器取样法进行采集、调查,这属于群落水平上的研究。(2)据研究,演替过程中,速生树种迅速拔高、拓宽树冠,能争夺到更多的阳光,故取得先锋灌木优势地位的先锋乔木往往是一些速生树种。(3)森林群落中由于老龄树木死亡造成林冠层出现空隙,称为林窗。“林窗”形成后,优势个体死亡之后,为其他原来不占优势的生物提供了更多生存和发展的空间,故“林窗”区域的物种多样性大于林冠封闭区域的物种多样性。
[答案] (1)次生演替 提高 取样器取样 群落
(2)速生树种迅速拔高、拓宽树冠,能争夺到更多的阳光
(3)大于 优势个体死亡之后,为其他原来不占优势的生物提供了更多生存和发展的空间
22.(10分)1883年8月7日,印度尼西亚喀拉喀托火山爆发,炽热的岩浆滚滚而出,所到之处生物全部死亡,成了一片裸地。几年之后,地面上长出了小草,形成了草丛。经历了一百多年后的今天,已发展成生机勃勃的一片森林。回答下列相关问题:
(1)上述群落恢复至火山爆发前的过程体现了生态系统具有一定的__________稳定性,该地区的群落演替属于__________演替。
(2)与草丛相比,森林的动物分层现象明显复杂,原因是________________。用样方法调查森林下层草丛中某种双子叶植物的种群密度时,需要进行随机取样,这样做的目的是__________________________。
(3)研究发现,恢复初期后的生态系统中只有三个营养级,其碳循环和能量流动的关系如图所示,其中a、b、c、d等表示不同的生理过程和相应的能量数值。
①从生态系统的营养结构分析,B属于__________。
②初级消费者用于生长、发育和繁殖的能量可用代数式__________表示。图中的d表示________________________。
③由能量流动的逐级递减特点可知,__________(填字母)中的生物最可能成为濒危物种。
[解析] 据图分析,A利用了二氧化碳和太阳能,说明A是生产者,则B是初级消费者,C是次级消费者,D是分解者。a表示各个营养级固定的能量,b表示各个营养级呼吸作用散失的热能,c表示各个营养级流向分解者的能量,d表示分解者分解作用消耗的能量。(1)根据题干信息分析,火山爆发后恢复到火山爆发前的过程,属于初生演替,体现了生态系统具有一定的恢复力稳定性。(2)森林中植物群落的垂直结构较为复杂,具有明显的分层现象,而植物为动物提供了食物和栖息场所,所以森林的动物分层现象也明显复杂。样方法调查植物种群密度时,要做到随机取样,以减少误差和主观因素的影响。(3)①根据以上分析可知,B是初级消费者,属于第二营养级。②初级消费者用于生长、发育和繁殖的能量=其同化的能量(a2)-呼吸作用消耗的能量(b2),可用代数式a2-b2表示;图中的d表示分解者呼吸作用释放的能量。③由能量流动的逐级递减特点可知,C处于的营养级最高,获得的能量最少,所以C中的生物最可能成为濒危物种。
[答案] (1)恢复力 初生 (2)森林中植物群落的垂直结构较为复杂 减少误差和主观因素的影响 (3)①第二营养级 ②a2-b2 分解者呼吸作用释放的能量 ③C
23.(11分)请据图回答下列问题。
图1
图2
(1)图1为窦店村综合发展生态工程示意图,该工程运用的主要原理是__________________________(至少答两项)。此生态系统中的生产者有________________,生命活动所需的能量归根到底都来自________。燃烧沼气为鸡舍照明,通过增加照明时间,可以增加产蛋量,这属于____________信息的传递。
(2)图2为某矿区废弃地的生态恢复工程流程图,在恢复过程中,①②分别指______________和__________________________________________________等措施。该生态工程所遵循的主要原理是__________________________________
____________________________________________________________________。
(3)澳大利亚大堡礁的生物多样性非常高,珊瑚虫和藻类组成了高效的植物—动物营养循环,因此珊瑚礁能够保持很高的系统生产力。该生态系统体现了哪些生态工程的基本原理?__________________________________________。
[解析] 本题考查生态工程的相关知识,重点考查生态工程所遵循的原理。(1)图1所示生态工程运用的主要原理是循环原理、整体原理、协调原理。生态系统中生产者均为自养型生物,图1中只有谷物和蓝细菌、绿藻为自养型生物。生态系统中的能量来源于生产者所固定的太阳能。通过燃烧沼气为鸡舍照明,增加照明时间可以增加产蛋量,这属于物理信息的传递。(2)图2为某矿区废弃地的生态恢复工程流程图,在恢复过程中,①②分别指平整压实土地和人工制造表土措施,该生态工程遵循的主要原理是整体原理、协调原理。(3)澳大利亚大堡礁的生物多样性非常高,体现了生态系统的协调原理;珊瑚虫和藻类组成了高效的植物—动物营养循环,因此珊瑚礁能够保持很高的系统生产力,体现了生态工程的自生原理。
[答案] (1)循环原理、整体原理、协调原理 谷物和蓝细菌、绿藻 太阳能 物理 (2)平整压实土地 人工制造表土 整体原理、协调原理 (3)协调原理、自生原理
24.(12分)高等植物凤眼莲可用于治理水体富营养化,蓝细菌暴发程度对凤眼莲的治理效果会造成影响,研究者进行了相关实验,结果如图所示。请回答下列问题:
图1
图2
(1)从细胞的结构特点来看,蓝细菌与凤眼莲的主要不同是蓝细菌____________________。凤眼莲能够治理水体富营养化这一功能体现了生物多样性的________价值。
(2)分析图1可知,蓝细菌聚集后,导致凤眼莲根区______________,会抑制凤眼莲根细胞的________,造成根系发黑、发臭,老根大量脱落。
(3)蓝细菌聚集造成的环境变化对凤眼莲有不利影响,但分析图2实验数据发现60 g/L蓝细菌实验组凤眼莲根系活力______________________________,结合图1推测其原因是凤眼莲对逆境产生了抗逆性。120 g/L蓝细菌实验组凤眼莲根系活力的变化情况说明_____________________________________________
_____________________________________________________________________
____________________________________________________________________。
(4)结合上述实验结果,在利用凤眼莲治理水体富营养化时,要尽量避免________________,以充分发挥凤眼莲的生态净化功能。
[解析] (1)蓝细菌是原核生物,凤眼莲是真核生物,二者的主要区别是蓝细菌细胞中无核膜包被的细胞核。凤眼莲能够治理水体富营养化的功能体现了生物多样性的间接价值。(2)分析图1可知,实验组较对照组的凤眼莲根区溶解氧含量低。氧气含量下降会抑制细胞的有氧呼吸。(3)分析图2可知,60 g/L蓝细菌实验组凤眼莲根系活力呈上升趋势且高于对照组,结合图1推测凤眼莲对逆境产生了抗逆性。120 g/L蓝细菌实验组凤眼莲根系活力先上升一段后呈下降趋势并最终低于对照组,说明蓝细菌浓度过高,会影响凤眼莲的根系活力,即凤眼莲的抗逆性是有一定限度的。(4)根据实验结果可知,在利用凤眼莲治理水体富营养化时,要尽量避免蓝细菌浓度过高,以充分发挥凤眼莲的生态净化功能。
[答案] (1)无核膜包被的细胞核 间接 (2)溶解氧含量低 有氧呼吸 (3)呈上升趋势且高于对照组 蓝细菌浓度过高,会影响凤眼莲的根系活力(或凤眼莲的抗逆性是有一定限度的)(合理即可) (4)蓝细菌浓度过高
25.(11分)草原是畜牧业的重要生产基地。在我国广阔的草原上,饲养着大量的家畜,由于过度放牧以及鼠害、虫害等原因,我国的草原面积正在不断减少,有些牧场正面临着沙漠化的威胁。回答以下有关草原生态系统的问题。
(1)在光周期的刺激下,春天的草原上百花争艳,蝴蝶翩翩起舞。该实例说明信息传递对________有作用。草原中所有的动植物不属于群落的原因是_____
____________________________________________________________________。
(2)生态系统的稳定性表现在________上的相对稳定。生态系统之所以能维持稳态,是由于_______________________________________________________
____________________________________________________________________。
(3)为了确保该草原在未来一段时间内总能量增加,需要满足的条件是____
____________________________________________________________________。
[解析] (1)在适宜的温度和光周期的刺激下,草原上百花争艳,蝴蝶翩翩起舞,光照对生物来说是一种物理信息,该实例体现信息传递的意义是生物种群的繁衍离不开信息传递。群落是指一定区域中所有生物的总和,包括动物、植物和微生物。故草原中所有的动植物不能构成群落。(2)生态系统所具有的保持或恢复自身结构和功能相对稳定的能力,叫作生态系统的稳定性。所以生态系统的稳定性表现在结构和功能上的相对稳定。生态系统之所以能维持稳态,是由于生态系统具有一定的自我调节能力。(3)生态系统中能量的输入是生产者固定的太阳能,能量的输出为所有生物细胞呼吸散失的总能量,为了确保该草原在未来一段时间内总能量增加,需要满足的条件是生产者固定的总能量大于该生态系统中所有生物细胞呼吸所散失的总能量(生态系统输入的总能量大于输出的总能量)。
[答案] (1)生物种群的繁衍 群落应包含该草原中所有的生物(或群落应包含该草原中所有动物、植物和微生物) (2)结构和功能 生态系统具有一定的自我调节能力 (3)生产者固定的总能量大于该生态系统中所有生物细胞呼吸所散失的总能量(生态系统输入的总能量大于输出的总能量)
相关试卷
这是一份苏教版高中生物选择性必修2模块综合测评(B卷)含答案,共15页。
这是一份浙科版高中生物选择性必修2模块综合测评含答案,共19页。
这是一份苏教版高中生物选择性必修3模块综合测评含答案,共14页。

