浙科版 (2019)选择性必修3 生物技术与工程第二章 植物细胞工程第一节 通过植物组织培养可获得完整植株综合训练题
展开课后素养落实(六) 植物组织培养技术的应用
(建议用时:40分钟)
题组一 植物组织培养通过多种途径有效地提高生产效率
1.下列属于植物的微型繁殖技术的是( )
A.兰花的芽尖组织培育成兰花幼苗
B.水稻种子萌发并长成新个体
C.扦插的葡萄枝条长成新个体
D.柳树芽发育成枝条
A [微型繁殖技术是快速繁殖优良品种的植物组织培养技术,也叫快速繁殖技术。水稻种子萌发并长成新个体、柳树芽发育成枝条均属于个体发育;扦插的葡萄枝条长成新个体属于无性繁殖中的营养繁殖。]
2.(2020·江苏徐州检测)利用马铃薯的块茎进行无性繁殖,种植的世代多了以后往往会因感染病毒而减产,为此农户都希望得到无病毒的幼苗进行种植。获得无病毒幼苗的最佳办法是( )
A.选择优良品种进行杂交
B.在田间喷洒消毒剂
C.利用茎尖进行组织培养
D.人工诱导基因突变
C [进行作物脱毒时常采用茎尖作为外植体,原因是茎尖病毒极少,切取一定大小的茎尖进行组织培养,再生的植株就可能不带病毒,C符合题意。]
3.科研人员用甲基磺酸乙酯处理野生烟草的愈伤组织后,培育出了抗盐碱的烟草。甲基磺酸乙酯的作用是( )
A.诱发愈伤组织细胞发生突变
B.诱导愈伤组织细胞中染色体数目加倍
C.对愈伤组织进行消毒
D.诱导愈伤组织再分化出芽和根
A [甲基磺酸乙酯是一种化学物质,能有效诱发愈伤组织细胞发生突变,从而形成符合生产要求的突变新品种,A正确。]
4.利用植物组织培养技术从红豆杉细胞中提取抗癌药物紫杉醇,不需要进行的是( )
A.选择适当的分化培养基培育红豆杉幼苗
B.选取合适的外植体并对其进行消毒
C.外植体需接种在无菌的固体培养基上培养
D.控制植物激素的种类和比例,诱导产生愈伤组织
A [要获得细胞产物,只需要培养到愈伤组织阶段即可,不需要培育红豆杉幼苗,A符合题意。]
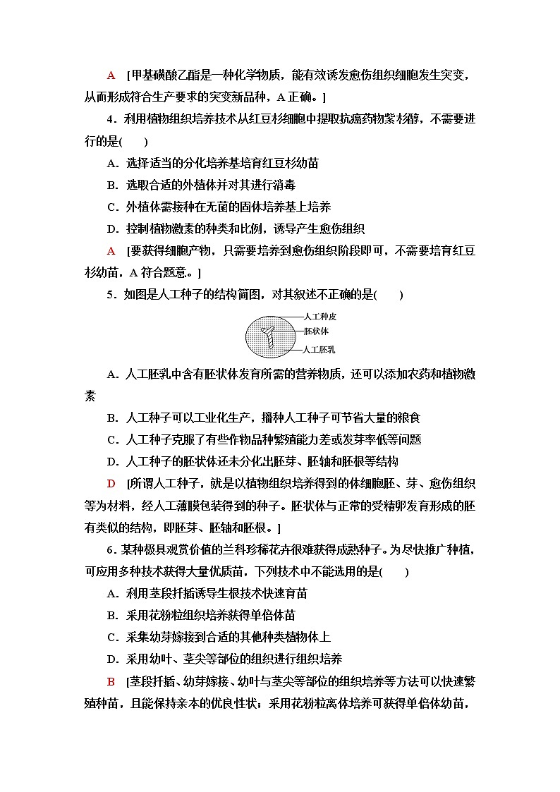
5.如图是人工种子的结构简图,对其叙述不正确的是( )
A.人工胚乳中含有胚状体发育所需的营养物质,还可以添加农药和植物激素
B.人工种子可以工业化生产,播种人工种子可节省大量的粮食
C.人工种子克服了有些作物品种繁殖能力差或发芽率低等问题
D.人工种子的胚状体还未分化出胚芽、胚轴和胚根等结构
D [所谓人工种子,就是以植物组织培养得到的体细胞胚、芽、愈伤组织等为材料,经人工薄膜包装得到的种子。胚状体与正常的受精卵发育形成的胚有类似的结构,即胚芽、胚轴和胚根。]
6.某种极具观赏价值的兰科珍稀花卉很难获得成熟种子。为尽快推广种植,可应用多种技术获得大量优质苗,下列技术中不能选用的是( )
A.利用茎段扦插诱导生根技术快速育苗
B.采用花粉粒组织培养获得单倍体苗
C.采集幼芽嫁接到合适的其他种类植物体上
D.采用幼叶、茎尖等部位的组织进行组织培养
B [茎段扦插、幼芽嫁接、幼叶与茎尖等部位的组织培养等方法可以快速繁殖种苗,且能保持亲本的优良性状;采用花粉粒离体培养可获得单倍体幼苗,其性状可能与亲本不同。]
7.马铃薯是一种重要的经济作物,传统的繁殖方式感染病毒严重,导致产量大大降低。科研人员利用种苗脱毒技术可有效解决这个问题,基本操作流程如下:
请回答问题:
(1)该技术称为________________,其理论基础是_______________________
________________________________________________________________。
(2)配制培养基,应加入一定量的琼脂、蔗糖、无机盐、维生素、有机添加物等营养物质,蔗糖除作为碳源外,还具有________________________________
______________________________________________________的功能。
(3)利用种苗脱毒技术培育马铃薯,常用的培养基有脱分化培养基、生芽培养基、生根培养基,这三种培养基的主要差异在于_________________________
___________________________________________________________________。
(4)在培育过程中,选取的外植体是___________________________________
_________________________________________________________,原因是
________________________________________________________________。
(5)对形成的愈伤组织进行培养时需将外植体置于25 ℃、无菌和________条件下培养,当试管苗长到3~4片叶时即可移栽。
[解析] (1)题述操作应用的是植物组织培养技术,理论基础是植物细胞具有全能性。(2)蔗糖在培养基中,可作为碳源,也可为植物生长提供能量且维持一定的渗透压。(3)植物组织培养中的关键性激素是生长素和细胞分裂素;这两种激素比例不同会影响植物细胞发育方向,生长素与细胞分裂素的比值高时,有利于根的分化、抑制芽的形成,比值低时,有利于芽的分化、抑制根的形成。(4)由于茎尖、芽尖分生区无病毒或低毒,因此常作为植物组织培养中的外植体。(5)植物生长需要进行光合作用,因此,需将外植体置于25 ℃、无菌和光照条件下培养,当试管苗长到3~4片叶时即可移栽。
[答案] (1)植物组织培养 植物细胞的全能性 (2)提供能量和维持渗透压 (3)生长素和细胞分裂素的用量比例不同 (4)茎(芽)尖 茎(芽)尖分生区无病毒或低毒 (5)光照
题组二 菊花的组织培养及幼苗的移栽
8.下列与菊花茎段组织培养相关的叙述正确的是( )
A.培养过程中涉及三种培养基,MS培养基适于形成愈伤组织,然后依次转入生根及生芽培养基中培养
B.可在一种培养基中完成全部培养过程
C.外植体只可来自通过无菌培养的菊花幼苗,不能取自天然生长的菊花植株
D.外植体可选自天然生长的菊花植株,但须对其进行消毒处理
D [在组织培养过程中愈伤组织应先转入生芽培养基再转入生根培养基。组织培养过程中用到三种培养基,不能在一种培养基上完成培养的全部过程。外植体既可来自通过无菌培养的菊花幼苗,也可取自天然生长的菊花植株。]
9.(2020·河北张家口期中)关于菊花组织培养的操作,下列说法错误的是( )
A.培养基连同其他器械一起进行高压蒸汽灭菌
B.幼苗要先移植到消过毒的蛭石或者珍珠岩等环境下生活一段时间
C.用于植物组织培养的培养基同样适合于某些微生物的生长,一旦被杂菌污染则培养失败
D.接种时用镊子夹取菊花茎段全部插入培养基中即可
D [分装好的培养基连同其他器械一起进行高压蒸汽灭菌,然后在室温下自然冷却后,存放于阴凉干燥洁净处待用,A正确;幼苗要先移植到消过毒的蛭石或者珍珠岩等环境下生活一段时间,等幼苗长壮后再移栽到土壤中,B正确;用于植物组织培养的培养基同样适合于某些微生物的生长,一旦被杂菌污染则培养失败,C正确;接种时用镊子夹取菊花茎段的1/3~1/2插入培养基中,注意将形态学上端朝上,D错误。]
10.组织培养是近几年来发展起来的一种植物无性繁殖技术,特别是繁殖名贵经济作物、珍稀濒危植物方面。以下是实验室进行植物组织培养的一般过程,请回答下列问题。
―→―→―→―→
(1)植物组织培养的各个步骤应严格执行________技术,所以在生产时为了防止污染,植物组织必须先进行________,常用的试剂是:75%酒精和__________________。各种器皿和培养基等通常用________法灭菌。
(2)与微生物培养基相比,植物组织培养基中要添加生长素和________,两者的摩尔浓度比决定组织是生根,还是发芽。一般先用________培养基进行培养,使之长出较多的丛状苗,然后将丛状苗分株培养。
(3)将某植物试管苗培养在含不同浓度蔗糖的培养基上一段时间后,单株鲜重和光合作用强度的变化如右图所示。据图分析,随着培养基中蔗糖浓度的增加,光合作用强度的变化趋势是逐渐减小,单株鲜重的变化趋势是________。据图判断,培养基中不含蔗糖时,试管苗光合作用产生的有机物的量________(填“能”或“不能”)满足自身最佳生长的需要。
(4)据图推测,若要在诱导试管苗生根的过程中提高其光合强度,应________培养基中蔗糖浓度,以便提高试管苗的自养能力。
A.降低 B.增加
C.不改变 D.先降低后增加
[解析] (1)植物组织培养的各个步骤要严格执行无菌技术,外植体用75%的酒精和10%的次氯酸钠溶液进行消毒,各种器皿和培养基用高压蒸汽灭菌。(2)植物组织培养的培养基中要添加生长素和细胞分裂素。(3)分析图示可知,随着培养基中蔗糖浓度的增加,光合作用逐渐减弱,而单株鲜重则是先增加后减少;因蔗糖浓度为0时,虽然光合作用强度较大,但单株鲜重比较低,此时试管苗光合作用产生的有机物量不能满足自身最佳生长的需要,蔗糖浓度为1%左右时才能满足自身最佳生长的需要。(4)随着蔗糖浓度的增加,光合作用强度逐渐减小,故要提高光合作用能力,则应适当降低培养基中的蔗糖浓度。
[答案] (1)无菌 消毒 10%的次氯酸钠溶液 高压蒸汽
(2)细胞分裂素 生芽
(3)先增加后减小 不能
(4)A
11.用纯种的高秆(D)抗锈病(T)小麦与矮秆(d)易染锈病(t)小麦培育矮秆抗锈病小麦新品种的方法如下:
F1雄配子幼苗
下列有关此种育种方法的叙述,正确的是( )
A.这种育种方法叫杂交育种
B.过程④必须使用生长素处理
C.这种方法的最大优点是缩短育种年限
D.③过程必须经过受精作用
C [该育种方法为单倍体育种,可以明显缩短育种年限。①是杂交,②是减数分裂,③是花药离体培养,④是用秋水仙素处理使单倍体的染色体数目加倍。③过程利用了植物组织培养技术,不需要受精,而是由雄配子直接发育成幼苗。]
12.下图为利用体细胞诱变育种技术获得抗除草剂白三叶草新品种的过程。下列叙述错误的是( )
A.该育种过程依据的原理有基因突变和植物细胞具有全能性
B.过程①②培养基中,不同植物生长调节剂的浓度比例不同
C.白三叶草愈伤组织和胚状体的细胞中DNA和RNA种类相同
D.过程③通常采用的筛选方法是向白三叶草幼苗喷洒除草剂
C [当生长素含量高于细胞分裂素时,主要诱导植物组织脱分化和根原基的形成;而当细胞分裂素的含量高于生长素时,则主要诱导植物组织再分化和芽原基的形成。白三叶草愈伤组织和胚状体的细胞中DNA种类相同,因为基因的选择性表达,RNA和蛋白质的种类是有差异的。]
13.以下与菊花茎段组织培养相关的叙述不正确的是( )
A.进行菊花组织培养时,首先用细胞分裂素相对较多和生长素相对较少的培养基进行培养
B.培养过程中宜将生芽培养基中生长的丛状苗分株后,在无菌条件下一个个转入生根培养基中
C.将切好的茎段插入生芽培养基后需在日光灯下保持18 ℃~25 ℃的温度培养,且每日光照不少于10~12 h
D.在丛状苗形成之前不需光照,丛状苗形成之后方可进行光照
D [进行菊花茎段培养时,丛状苗形成前及形成丛状苗后诱导生根的培养均需在日光灯下每日光照不少于10~12 h的条件下进行。故D选项所述不正确。]
14.下列关于试管苗移栽的说法正确的是( )
A.丛状苗在生根培养基中生根后,可直接转移至土壤中定植
B.外植体培养2~3周后,可将生长健壮的丛状苗直接定植于土中
C.将已生根的试管苗移至草炭土或蛭石中,应保持自然湿度予以继续培养
D.待生根后,应将试管苗移至草炭土或蛭石中培养锻炼,然后再转移至土中定植
D [进行植物组织培养时,丛状苗诱导生根后,应将苗移至草炭土或蛭石中用玻璃罩或塑料布保持80%以上的湿度,2~3天后打开玻璃罩逐渐降低湿度进行锻炼,直到将罩全部打开处于自然湿度下为止,然后方可移至土中培养(定植)直至长成植株并开花。故A、B、C所述均不正确,D选项所述正确。]
15.通过植物组织培养技术可以快速繁殖、生产药物及培育无病毒的植物等。据图表回答问题。
植物的花芽分别在含有不同浓度及比例的生长素和细胞分裂素的培养基中的生长状况
| A组 | B组 | C组 | D组 | E组 |
生长素 | 0 | 3 ppm | 3 ppm | 0.03 ppm | 0 |
细胞分 裂素 | 0 | 0.2 ppm | 0.002 ppm | 1.0 ppm | 0.2 ppm |
花芽生长状况 | 仍是组 织切块 | 形成愈伤组织 | 愈伤组织分化出根 | 愈伤组织分化出嫩芽 | 稍生长 |
(1)离体的植物器官、组织或细胞能够被培养成新的植物体的原因是_________________________________________________________________。
(2)用植物组织培养方法诱导离体的植物组织形成具有生根发芽能力的胚状体结构,若包裹上人工种皮,制成人工种子,可能解决有些作物品种繁殖能力差、结子困难或发芽率低等问题。胚状体来源于离体的植物体细胞,其形成过程中要经过的生理变化大体上是图中[ ]________和[ ]________过程,在此过程中被培养的细胞始终受________的调节。
(3)应用植物组织培养技术培养茎尖或根尖组织可获得无病毒植株,其原因是植物的茎尖或根尖很少__________________________。
(4)从上表的实验结果可看出:生长素和细胞分裂素是实验中的两种重要物质,其中,新芽形成必需的条件是细胞分裂素的浓度________(填“大于”或“小于”)生长素的浓度;而在培养形成完整新个体过程中,对它们的调控关键是__________________________________________________________________
_________________________________________________________________。
[解析] (1)离体的植物器官、组织或细胞能够被培养成新的植物体的原因是植物细胞具有全能性。
(2)胚状体来源于离体的植物体细胞,其形成过程中要经过的生理变化大体上是图甲中①脱分化和②再分化过程,脱分化和再分化过程需要植物激素的调节。
(3)植物的茎尖或根尖很少被病毒感染,甚至无病毒,因此应用植物组织培养技术培养茎尖或根尖组织可获得无病毒植株。
(4)在植物组织培养过程中,细胞分裂素和生长素起着重要的调节作用,当细胞分裂素浓度高时,可以诱导丛芽的产生;当生长素浓度高时,可以诱导根的产生。由此可见,调控的关键是适当控制好不同培养期的培养基中细胞分裂素和生长素的浓度及二者的比例。
[答案] (1)植物细胞具有全能性
(2)① 脱分化 ② 再分化 植物激素
(3)被病毒感染,甚至无病毒
(4)大于 调控好不同培养期的培养基中细胞分裂素与生长素的浓度及其比例
高中生物浙科版 (2019)选择性必修3 生物技术与工程第四章 基因工程第二节 基因工程及其延伸技术应用广泛同步测试题: 这是一份高中生物浙科版 (2019)选择性必修3 生物技术与工程第四章 基因工程第二节 基因工程及其延伸技术应用广泛同步测试题,共10页。
浙科版 (2019)选择性必修3 生物技术与工程第一节 基因工程赋予生物新的遗传特性同步测试题: 这是一份浙科版 (2019)选择性必修3 生物技术与工程第一节 基因工程赋予生物新的遗传特性同步测试题,共8页。试卷主要包含了下列关于PCR的说法,错误的是等内容,欢迎下载使用。
高中生物浙科版 (2019)选择性必修3 生物技术与工程第二节 基因工程及其延伸技术应用广泛同步训练题: 这是一份高中生物浙科版 (2019)选择性必修3 生物技术与工程第二节 基因工程及其延伸技术应用广泛同步训练题,共8页。试卷主要包含了下列关于胚胎移植的叙述错误的是等内容,欢迎下载使用。

