


高中生物第2节 主动运输与胞吞、胞吐达标测试
展开
这是一份高中生物第2节 主动运输与胞吞、胞吐达标测试,共8页。试卷主要包含了如图为物质进出细胞的方式示意图等内容,欢迎下载使用。
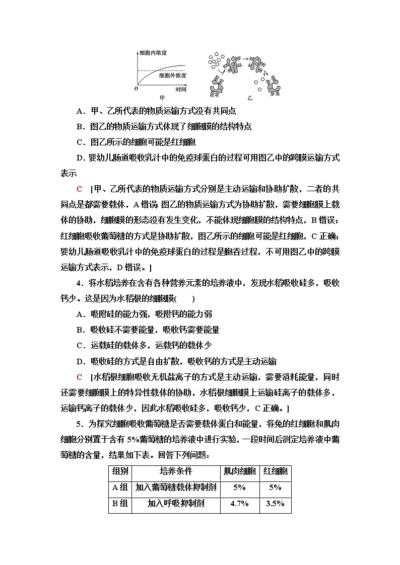
课后素养落实(十四) 主动运输与胞吞、胞吐(建议用时:40分钟)题组一 主动运输1.下列跨膜运输的生理活动中,属于主动运输的是( )A.酒精进入胃黏膜细胞B.二氧化碳由静脉血进入肺泡内C.原尿中的葡萄糖进入肾小管上皮细胞D.水分子出入细胞C [酒精进入胃黏膜细胞的运输方向是高浓度到低浓度,方式是自由扩散,A错误;二氧化碳由静脉血进入肺泡内的运输方式是自由扩散,动力是浓度差,B错误;原尿中的葡萄糖进入肾小管上皮细胞,运输方式是主动运输,特点是需要载体和能量,C正确;水分子出入细胞的方式是自由扩散,D错误。]2.关于植物细胞通过主动运输方式吸收所需矿质元素离子的叙述,正确的是( )A.吸收不同矿质元素离子的速率都相同 B.低温不影响矿质元素离子的吸收速率 C.主动运输矿质元素离子的过程只发生在活细胞中 D.叶肉细胞不能以主动运输方式吸收矿质元素离子 C [植物细胞通过主动运输方式吸收所需矿质元素离子的过程中既需要ATP水解提供能量,又需要细胞膜上的载体蛋白协助。由于细胞膜上不同离子的载体数目不同,故细胞吸收不同矿质元素离子的速率不同,A错误。矿质元素离子的吸收需要细胞呼吸提供能量,而低温会抑制与呼吸相关的酶的活性进而影响能量的供应,导致矿质元素离子的吸收速率降低,B错误。只有活细胞才能进行细胞呼吸产生ATP,且只有活细胞的细胞膜才具有选择透过性,因此主动运输矿质元素离子的过程只能发生在活细胞中,C正确。叶肉细胞能以主动运输方式吸收矿质元素离子,D错误。]3.甲、乙分别为物质进出细胞的坐标图和模式图,下列相关说法正确的是( )A.甲、乙所代表的物质运输方式没有共同点B.图乙的物质运输方式体现了细胞膜的结构特点C.图乙所示的细胞可能是红细胞D.婴幼儿肠道吸收乳汁中的免疫球蛋白的过程可用图乙中的跨膜运输方式表示C [甲、乙所代表的物质运输方式分别是主动运输和协助扩散,二者的共同点是都需要载体,A错误;图乙的物质运输方式为协助扩散,需要细胞膜上载体的协助,细胞膜的形态没有发生变化,不能体现细胞膜的结构特点,B错误;红细胞吸收葡萄糖的方式是协助扩散,图乙所示的细胞可能是红细胞,C正确;婴幼儿肠道吸收乳汁中的免疫球蛋白的过程是胞吞过程,不可用图乙中的跨膜运输方式表示,D错误。]4.将水稻培养在含有各种营养元素的培养液中,发现水稻吸收硅多,吸收钙少。这是因为水稻根的细胞膜( )A.吸附硅的能力强,吸附钙的能力弱B.吸收硅不需要能量,吸收钙需要能量 C.运载硅的载体多,运载钙的载体少D.吸收硅的方式是自由扩散,吸收钙的方式是主动运输C [水稻根细胞吸收无机盐离子的方式是主动运输,需要消耗能量,同时还需要细胞膜上的特异性载体的协助,水稻根细胞膜上运输硅离子的载体多,运输钙离子的载体少,因此水稻吸收硅多,吸收钙少,C正确。]5.为探究细胞吸收葡萄糖是否需要载体蛋白和能量,将兔的红细胞和肌肉细胞分别置于含有5%葡萄糖的培养液中进行实验,一段时间后测定培养液中葡萄糖的含量,结果如下表。回答下列问题:组别培养条件肌肉细胞红细胞A组加入葡萄糖载体抑制剂5%5%B组加入呼吸抑制剂4.7%3.5%C组不做任何处理2.5%3.5%(1)该实验中,实验组为________,实验的自变量为____________________。(2)A组与C组比较,可知肌肉细胞和红细胞吸收葡萄糖均需要_______;B组与C组比较,可知肌肉细胞吸收葡萄糖需要_______。(3)根据实验结果可知,肌肉细胞吸收葡萄糖的方式为______,红细胞吸收葡萄糖的方式为________。[解析] (1)本实验的目的是探究细胞吸收葡萄糖是否需要载体蛋白和能量。分析题表中数据可知,该实验中C组是对照组,A组和B组是实验组,本实验的自变量为是否添加抑制剂和细胞种类。(2)A组与C组相比较,可得出的结论是肌肉细胞和红细胞吸收葡萄糖均需要载体蛋白的协助。B组与C组比较,可得出的结论是肌肉细胞可通过主动运输吸收葡萄糖,需要能量,红细胞吸收葡萄糖不需要能量。(3)综合分析三组实验可知,肌肉细胞吸收葡萄糖的方式主要是主动运输,也有协助扩散,红细胞吸收葡萄糖的方式为协助扩散。[答案] (1)A组和B组 是否添加抑制剂和细胞种类(2)载体蛋白 能量 (3)主动运输和协助扩散 协助扩散题组二 胞吞、胞吐6.细胞吸收物质的方式之一是胞吞,具体过程:当物质吸附在细胞膜上时,细胞膜内陷,形成小囊泡,囊泡在移动的过程中在细胞内溶解消失,把物质留在细胞质内。以下对胞吞的理解正确的是( )A.体现了细胞膜的功能特性是选择透过性B.这个过程不需要消耗能量C.该过程用于吸收小分子物质D.体现了细胞膜的结构特点是具有一定的流动性D [由题意知,该物质进入细胞时,并非通过细胞膜;其原理是以细胞膜的流动性为生理基础;膜分子的运动亦需要消耗能量。胞吞主要是细胞吸收大分子物质的方式,体现了细胞膜的结构特点——具有一定的流动性。]7.如图表示细胞对大分子物质“胞吞”和“胞吐”的过程。下列与此有关的叙述不正确的是( )A.a与b均要以膜的流动性为基础才可能发生B.a要有细胞表面识别和内部供能才可能完成C.b表示细胞分泌的同时会导致膜成分的更新D.b与a分别是细胞排泄废物和摄取养分的基本方式D [胞吞和胞吐是膜流动性的具体体现,胞吞过程所摄取的大分子通过膜外表面的糖被识别,并消耗能量进入细胞内;细胞分泌是指高尔基体“出芽”形成的囊泡与细胞膜融合,将大分子物质排到膜外,因此,有部分高尔基体膜的成分转移到细胞膜;排泄废物和摄取养分的基本方式是利用膜的选择透过性直接通过细胞膜,以被动运输、主动运输的方式进行的。]8.如图为受体介导的胞吞作用,根据图示,下列叙述不正确的是( )A.该过程以膜的选择透过性为基础才能发生B.该过程要有细胞表面识别和内部供能才可能完成C.构成囊泡的基本支架是磷脂双分子层D.形成的囊泡可能与溶酶体结合,以将囊泡中的物质分解A [胞吞作用有膜的凹陷,以膜的流动性为基础,A错误;受体介导的胞吞过程需要受体识别大分子物质,需要细胞内部供能,B正确;囊泡膜属于生物膜,所以构成囊泡膜的基本支架是磷脂双分子层,C正确;溶酶体内含有多种水解酶,能分解很多种物质,如衰老、损伤的细胞器和细胞内吞的病原体等,其能与细胞内吞形成的囊泡融合以分解囊泡中的物质,D正确。]9.如图为物质进出细胞的方式示意图。已知物质进出细胞的方式有胞吞、胞吐、自由扩散、协助扩散和主动运输。已知B为大分子物质,②不消耗ATP,下列叙述中不正确的是( )A.①可表示主动运输B.⑤或⑥可表示自由扩散C.③④两种方式都与细胞膜的流动性有关D.红细胞吸收葡萄糖可用①过程表示D [分析题图可知,①可表示主动运输,A正确;⑤或⑥可表示自由扩散,B正确;③④两种方式是胞吞或胞吐,都与细胞膜的流动性有关,C正确;红细胞吸收葡萄糖的方式属于协助扩散,不可用①主动运输表示,D错误。]10.(2019·全国卷Ⅱ)某种H+-ATPase是一种位于膜上的载体蛋白,具有ATP水解酶活性,能够利用水解ATP释放的能量逆浓度梯度跨膜转运H+。①将某植物气孔的保卫细胞悬浮在一定pH的溶液中(假设细胞内的pH高于细胞外),置于暗中一段时间后,溶液的pH不变。②再将含有保卫细胞的该溶液分成两组,一组照射蓝光后溶液的pH明显降低;另一组先在溶液中加入H+-ATPase的抑制剂(抑制ATP水解),再用蓝光照射,溶液的pH不变。根据上述实验结果,下列推测不合理的是( )A.H+-ATPase位于保卫细胞质膜上,蓝光能够引起细胞内的H+转运到细胞外B.蓝光通过保卫细胞质膜上的H+-ATPase发挥作用导致H+逆浓度梯度跨膜运输C.H+-ATPase逆浓度梯度跨膜转运H+所需的能量可由蓝光直接提供D.溶液中的H+不能通过自由扩散的方式透过细胞质膜进入保卫细胞C [用蓝光照射后,含有保卫细胞的溶液的pH下降,可推测细胞内的H+被转运到了细胞外,再结合题干信息可推测H+-ATPase位于保卫细胞质膜上,A项不符合题意;细胞内pH高于细胞外,即细胞内H+浓度低于细胞外,用蓝光照射后,溶液的pH明显降低,推测蓝光可通过保卫细胞质膜上的H+-ATPase发挥作用使细胞内的H+逆浓度梯度转运到细胞外,B项不符合题意;H+-ATPase逆浓度梯度跨膜转运H+所需的能量来自ATP水解,不是由蓝光直接提供,C项符合题意;溶液中的H+不能通过自由扩散的方式透过细胞质膜进入保卫细胞,D项不符合题意。]11.(不定项)如图所示为物质进出细胞的三种方式,④中的曲线a、b表示物质跨(穿)膜运输的两种方式,下列说法正确的是( )A.①可代表小肠绒毛上皮细胞吸收葡萄糖B.K+和葡萄糖分别以②①方式进入红细胞C.胰岛B细胞分泌胰岛素是通过③方式进行的D.方式b的最大转运速率与载体蛋白数量有关BCD [①所示的运输方式中,物质从高浓度一侧运输到低浓度一侧,需要载体蛋白的协助,但不需要消耗能量,是协助扩散,而小肠绒毛上皮细胞吸收葡萄糖的方式是主动运输,A错误;②所示的运输方式中,物质从低浓度一侧运输到高浓度一侧,需要载体蛋白的协助,同时还需要消耗能量,是主动运输,K+和葡萄糖分别以主动运输和协助扩散的方式进入红细胞,即K+和葡萄糖分别以②①方式进入红细胞,B正确;胰岛素以胞吐的方式从胰岛B细胞内分泌到细胞外,③所示物质先在细胞内形成囊泡,囊泡移动到细胞膜处并与细胞膜融合,将物质排出细胞,此方式表示胞吐,因此胰岛B细胞分泌胰岛素是通过③方式进行的,C正确;④中的a所示的运输方式的运输速率随着被转运分子浓度的增加而增加,说明只受物质浓度差的影响,可判断为自由扩散,b所示的运输方式的运输速率,在一定范围内随着被转运分子浓度的增加而增加,超过该范围,不再随被转运分子浓度的增加而增加,说明受到载体蛋白数量的限制,可判断为协助扩散或主动运输,因此方式b的最大转运速率与载体蛋白数量有关,D正确。]12.如图是生物膜的流动镶嵌模型及物质跨膜运输示意图,其中离子通道是一种通道蛋白,通道蛋白是横跨生物膜的亲水性通道,具有离子选择性。请据图回答有关问题:(1)很多研究成果有力地支持“脂溶性物质易透过生物膜,不溶于脂质的物质不易透过生物膜”这一说法。这与组成细胞膜的主要成分中有[ ]_______________([ ]中填“甲”或“乙”,横线上填相应的文字)相对应。(2)鲨鱼体内能积累大量的盐,盐分过高时就要及时将多余的盐分排出体外,经研究,鲨鱼体内多余的盐分是经②途径排出的,那么其跨膜运输的方式是____________。(3)柽柳是泌盐植物,叶子和嫩枝可以将吸收到植物体内的盐分排出,是强耐盐植物。柽柳从土壤中吸收无机盐的方式是主动运输还是被动运输,请根据下列实验设计进行证明。①实验步骤a.取甲、乙两组生长发育相同的柽柳幼苗,放入适宜浓度的含有K+的溶液中。b.甲组给予正常的呼吸条件,乙组__________________________。c.一段时间后测定________________________________________。②实验结论a.若两组植株对K+的吸收速率相同,说明________________________________________________________________________________________。b.若两组植株对K+的吸收速率表现为甲组明显______(填“大于”“小于”或“等于”)乙组,则说明______________________________________________________________________________________________________。[解析] (1)细胞膜含有磷脂,根据相似相溶原理,故脂质小分子优先通过细胞膜。(2)②途径需要细胞膜载体蛋白协助,不需要ATP,为协助扩散。(3)①b.根据实验目的,主动运输和被动运输的区别是是否需要ATP,故ATP(细胞呼吸产物)为自变量,K+的吸收速率为因变量。故甲组给予正常的呼吸条件,乙组抑制细胞呼吸。c.一段时间后测定两组植株根系对K+的吸收速率。②a.若两组植株对K+的吸收速率相同,说明都不需要ATP,为被动运输。b.若两组植株对K+的吸收速率表现为甲组明显大于乙组,则说明需要ATP,为主动运输。[答案] (1)甲 磷脂分子 (2)协助扩散(3)①b.抑制细胞呼吸 c.两组植株根系对K+的吸收速率 ②a.柽柳从土壤中吸收无机盐的方式是被动运输 b.大于 柽柳从土壤中吸收无机盐的方式是主动运输缺乏对跨膜相关曲线图的理解和辨析能力13.某科学家在研究物质运输时发现有下列四种曲线关系,在研究某种物质的运输时,发现与曲线②和④相符,最可能是下列哪一过程( )A.葡萄糖从血浆进入人的成熟红细胞B.Na+通过离子通道进入神经细胞C.小肠上皮细胞从小肠内吸收氨基酸D.组织细胞从组织液吸收氧气C [曲线②和④中,该种物质有最大运输速率,说明不是自由扩散;该物质运输与氧浓度有关,说明不是协助扩散,即该物质的运输方式为主动运输。葡萄糖进入红细胞、Na+通过离子通道进入神经细胞都为协助扩散,A、B错误。小肠上皮细胞吸收氨基酸为主动运输,C正确。氧气跨膜运输为自由扩散,D错误。]
相关试卷
这是一份人教版 (2019)必修1《分子与细胞》第4章 细胞的物质输入和输出第2节 主动运输与胞吞、胞吐同步测试题,共8页。试卷主要包含了单选题,多选题,读图填空题等内容,欢迎下载使用。
这是一份人教版 (2019)必修1《分子与细胞》第4章 细胞的物质输入和输出第2节 主动运输与胞吞、胞吐同步训练题,共10页。试卷主要包含了单选题,读图填空题,实验探究题等内容,欢迎下载使用。
这是一份高中生物人教版 (2019)必修1《分子与细胞》第2节 主动运输与胞吞、胞吐课时训练,共9页。试卷主要包含了选择题,非选择题等内容,欢迎下载使用。