云南省昭通市昭阳区正道高级完全中学2022-2023学年七年级上学期月考数学试卷(一)(含答案)
展开2022-2023学年云南省昭通市昭阳区正道高级完全中学七年级(上)月考数学试卷(一)
一、选择题(本大题共12小题,每小题3分,共36分。在每小题给出的四个选项中,只有一项是符合题目要求的)
1.(3分)如果水位升高1米记为+1米,那么水位下降2米应记为( )
A.﹣1米 B.+1米 C.﹣2米 D.+2米
2.(3分)﹣的相反数是( )
A.﹣ B. C.﹣2 D.2
3.(3分)如图,数轴上点A表示的数可能是( )
A.﹣2 B.﹣2.25 C.3 D.﹣1.75
4.(3分)下列各数中比﹣2小的是( )
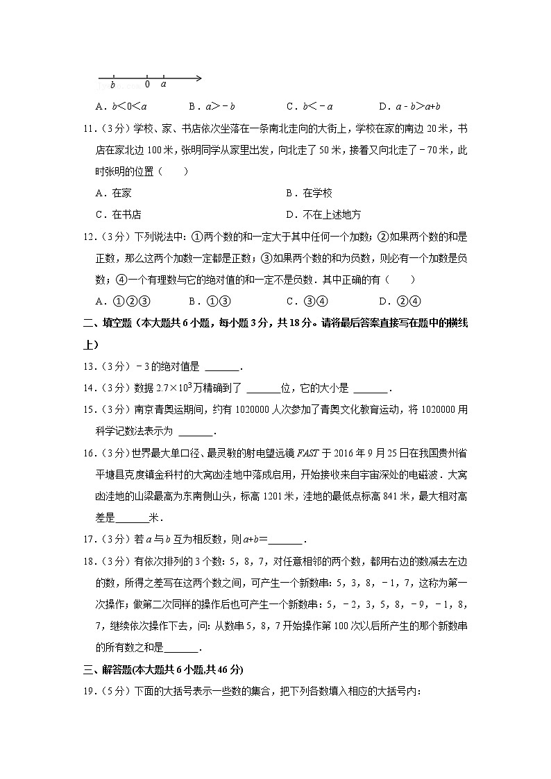
A.﹣1 B.0 C.1 D.﹣3
5.(3分)在﹣(+1),+(﹣3),﹣(﹣2),﹣0,|﹣5|这5个数中,负数有( )
A.5个 B.4个 C.3个 D.2个
6.(3分)下列计算错误的是( )
A.﹣11﹣3=﹣8 B.1﹣(﹣3)=4 C.﹣9+7=﹣2 D.0﹣5=﹣5
7.(3分)下列比较大小正确的是( )
A.﹣(﹣5)<+(﹣5) B.
C.﹣|﹣5|>3 D.
8.(3分)下列说法正确的是( )
A.整数就是自然数 B.0不是自然数
C.正数和负数统称有理数 D.0是整数而不是负数
9.(3分)如果a=﹣a,那么表示数a的点在数轴上的位置是( )
A.原点 B.原点左侧
C.原点右侧 D.原点或原点右侧
10.(3分)有理数a、b在数轴上对应的点如图所示,则下列式子中不正确的是( )
A.b<0<a B.a>﹣b C.b<﹣a D.a﹣b>a+b
11.(3分)学校、家、书店依次坐落在一条南北走向的大街上,学校在家的南边20米,书店在家北边100米,张明同学从家里出发,向北走了50米,接着又向北走了﹣70米,此时张明的位置( )
A.在家 B.在学校
C.在书店 D.不在上述地方
12.(3分)下列说法中:①两个数的和一定大于其中任何一个加数;②如果两个数的和是正数,那么这两个加数一定都是正数;③如果两个数的和为负数,则必有一个加数是负数;④一个有理数与它的绝对值的和一定不是负数.其中正确的有( )
A.①②③ B.①③ C.③④ D.②④
二、填空题(本大题共6小题,每小题3分,共18分。请将最后答案直接写在题中的横线上)
13.(3分)﹣3的绝对值是 .
14.(3分)数据2.7×103万精确到了 位,它的大小是 .
15.(3分)南京青奥运期间,约有1020000人次参加了青奥文化教育运动,将1020000用科学记数法表示为 .
16.(3分)世界最大单口径、最灵敏的射电望远镜FAST于2016年9月25日在我国贵州省平塘县克度镇金科村的大窝凼洼地中落成启用,开始接收来自宇宙深处的电磁波.大窝凼洼地的山梁最高为东南侧山头,标高1201米,洼地的最低点标高841米,最大相对高差是 米.
17.(3分)若a与b互为相反数,则a+b= .
18.(3分)有依次排列的3个数:5,8,7,对任意相邻的两个数,都用右边的数减去左边的数,所得之差写在这两个数之间,可产生一个新数串:5,3,8,﹣1,7,这称为第一次操作;做第二次同样的操作后也可产生一个新数串:5,﹣2,3,5,8,﹣9,﹣1,8,7,继续依次操作下去,问:从数串5,8,7开始操作第100次以后所产生的那个新数串的所有数之和是 .
三、解答题(本大题共6小题,共46分)
19.(5分)下面的大括号表示一些数的集合,把下列各数填入相应的大括号内:
﹣5,0.3,﹣3.5,,+19,0,15%,﹣2.
负数集:{ …};
正分数集:{ …};
自然数集:{ …}.
20.(5分)在数轴上表示下列各数,并按从小到大的顺序用“<”把这些数连接起来.
﹣,0,﹣2.5,﹣3,1.
21.(8分)计算下列各题
(1)|﹣3|+|﹣10|﹣|﹣5|
(2)2﹣(5﹣7)
(3)﹣11﹣7+(﹣9)﹣(﹣6)
(4)(﹣3.5)+(+8)﹣(﹣5.5)+(﹣2).
22.(8分)(1)列式计算:﹣3、7、﹣8这三数之和比它们绝对值的和小多少?
(2)已知:a是最小的正整数,b是最大的负整数,c是绝对值最小的数,求a﹣b+c的值.
23.(10分)某公路养护小组乘汽车沿南北方向巡视维护,某天早晨从A地出发,晚上最后到达B地,如果规定向北为正,向南为负,当天的行驶记录如下(单位:千米)﹣4,+7,﹣9,﹣8,﹣5,+3,+4.
(1)B地与A地相距多少千米?B地在A地什么方向?
(2)汽车在这一天中共行驶了多少千米?
(3)此养护小组一天中距A地的最远距离为多少千米?
24.(10分)如图,在5×5的方格(每小格边长为1)内有4只甲虫A、B、C、D,它们爬行规律总是先左右,再上下.规定:向右与向上为正,向左与向下为负.从A到B的爬行路线记为:A→B(+1,+4),从B到A的爬行路线为:B→A(﹣1,﹣4),其中第一个数表示左右爬行信息,第二个数表示上下爬行信息,那么图中
(1)A→C( , ),B→D( , ),C→ (+1, );
(2)若甲虫A的爬行路线为A→B→C→D,请计算甲虫A爬行的路程;
(3)若甲虫A的爬行路线依次为(+2,+2),(+1,﹣1),(﹣2,+3),(﹣1,﹣2),最终到达甲虫P处,请在图中标出甲虫A的爬行路线示意图及最终甲虫P的位置.
2022-2023学年云南省昭通市昭阳区正道高级完全中学七年级(上)月考数学试卷(一)
参考答案与试题解析
一、选择题(本大题共12小题,每小题3分,共36分。在每小题给出的四个选项中,只有一项是符合题目要求的)
1.(3分)如果水位升高1米记为+1米,那么水位下降2米应记为( )
A.﹣1米 B.+1米 C.﹣2米 D.+2米
【分析】根据正数和负数表示相反意义的量,升高记为正,可得下降的表示方法.
【解答】解:水位升高1米记为+1米,那么水位下降2米应记为﹣2米,
故选:C.
2.(3分)﹣的相反数是( )
A.﹣ B. C.﹣2 D.2
【分析】根据只有符号不同的两个数互为相反数,可得答案.
【解答】解:﹣的相反数是,
故选:B.
3.(3分)如图,数轴上点A表示的数可能是( )
A.﹣2 B.﹣2.25 C.3 D.﹣1.75
【分析】根据数轴得出A点表示的数在﹣2和﹣1之间,且距离﹣2近,再逐个判断即可.
【解答】解:根据数轴可知:A点表示的数在﹣2和﹣1之间,且距离﹣2近,
∴A点的表示的数可能为﹣1.75,
故选:D.
4.(3分)下列各数中比﹣2小的是( )
A.﹣1 B.0 C.1 D.﹣3
【分析】先根据正数都大于0,负数都小于0,可排除A、C,再根据两个负数,绝对值大的反而小,可得比﹣2小的数是﹣3.
【解答】解:根据两个负数,绝对值大的反而小可知﹣3<﹣2.
故选:D.
5.(3分)在﹣(+1),+(﹣3),﹣(﹣2),﹣0,|﹣5|这5个数中,负数有( )
A.5个 B.4个 C.3个 D.2个
【分析】利用绝对值,相反数,负数的意义,先分别计算,根据结果判断即可选出答案.
【解答】解:﹣(+1)=﹣1,+(﹣3)=﹣3,﹣(﹣2)=2,|﹣5|=5,
在﹣(+1),+(﹣3),﹣(﹣2),﹣0,|﹣5|这5个数中,负数有在﹣(+1),+(﹣3),一共2个.
故选:D.
6.(3分)下列计算错误的是( )
A.﹣11﹣3=﹣8 B.1﹣(﹣3)=4 C.﹣9+7=﹣2 D.0﹣5=﹣5
【分析】根据有理数的加减运算法则计算即可.
【解答】解:﹣11﹣3=﹣14,A计算错误,符合题意;
1﹣(﹣3)=4,B计算正确,不符合题意;
﹣9+7=﹣2,C计算正确,不符合题意;
0﹣5=﹣5,D计算正确,不符合题意;
故选:A.
7.(3分)下列比较大小正确的是( )
A.﹣(﹣5)<+(﹣5) B.
C.﹣|﹣5|>3 D.
【分析】先化简符号,再根据有理数的大小比较法则比较即可.
【解答】解:A、∵﹣(﹣5)=5,+(﹣5)=﹣5,
∴﹣(﹣5)>+(﹣5),故本选项不符合题意;
B、∵|﹣|=,|﹣|=,
∴﹣<﹣,故本选项符合题意;
C、∵﹣|﹣5|=﹣5,
∴﹣|﹣5|<3,故本选项不符合题意;
D、∵﹣|﹣|=﹣,﹣(﹣)=,
∴﹣|﹣|<﹣(﹣),故本选项不符合题意;
故选:B.
8.(3分)下列说法正确的是( )
A.整数就是自然数 B.0不是自然数
C.正数和负数统称有理数 D.0是整数而不是负数
【分析】根据有理数的分类即可作出判断.
【解答】解:A、整数为正整数,0及负整数,自然数为正整数与0,本选项错误;
B、0是自然数,本选项错误;
C、正数,0和负数统称为有理数,本选项错误;
D、0是整数而不是负数,本选项正确.
故选:D.
9.(3分)如果a=﹣a,那么表示数a的点在数轴上的位置是( )
A.原点 B.原点左侧
C.原点右侧 D.原点或原点右侧
【分析】先求出a的值,再判断即可.
【解答】解:a=﹣a,
a=0,
即表示数a的点在数轴上的位置是原点,
故选:A.
10.(3分)有理数a、b在数轴上对应的点如图所示,则下列式子中不正确的是( )
A.b<0<a B.a>﹣b C.b<﹣a D.a﹣b>a+b
【分析】根据数轴得出b<0<a,|b|>|a|,求出﹣b>a>﹣a>b,再判断即可.
【解答】解:∵从数轴可知:b<0<a,|b|>|a|,
∴﹣b>a>﹣a>b,
∴b<0<a,﹣b>a,b<﹣a,a﹣b>0>a+b,
即选项A、C、D正确,选项B不正确,
故选:B.
11.(3分)学校、家、书店依次坐落在一条南北走向的大街上,学校在家的南边20米,书店在家北边100米,张明同学从家里出发,向北走了50米,接着又向北走了﹣70米,此时张明的位置( )
A.在家 B.在学校
C.在书店 D.不在上述地方
【分析】根据题意,在数轴上用点表示各个建筑的位置,进而分析可得答案.
【解答】解:根据题意,以张明家为原点,向北为正方向,20米为一个单位,
在数轴上用点表示各个建筑的位置,可得此时张明的位置在书店,
故选:B.
12.(3分)下列说法中:①两个数的和一定大于其中任何一个加数;②如果两个数的和是正数,那么这两个加数一定都是正数;③如果两个数的和为负数,则必有一个加数是负数;④一个有理数与它的绝对值的和一定不是负数.其中正确的有( )
A.①②③ B.①③ C.③④ D.②④
【分析】①②可通过举反例的办法说明不正确,③④可通过分类分析的办法,说明结果是正确的.
【解答】解:因为﹣1+2=1,1不大于2,所以两个数的和不一定大于其中任何一个加数,故①错误;
因为﹣1+2=1,两个数的和是正数,这两个加数不一定都是正数,故②错误;
因为两个负数相加,其和为负,异号两数相加,当负加数的绝对值较大时,其和为负,两个正数相加时,其和为正.
所以两个数的和为负数,则必有一个加数是负数,故③正确;
因为正数与其绝对值的和为正数,0与其绝对值的和为0,负数与其绝对值的和为0.所以一个有理数与它的绝对值的和一定不是负数.故④正确.
综上③④正确.
故选:C.
二、填空题(本大题共6小题,每小题3分,共18分。请将最后答案直接写在题中的横线上)
13.(3分)﹣3的绝对值是 3 .
【分析】计算绝对值要根据绝对值的定义求解.第一步列出绝对值的表达式;第二步根据绝对值定义去掉这个绝对值的符号.
【解答】解:﹣3的绝对值是3.
14.(3分)数据2.7×103万精确到了 千万 位,它的大小是 27000000 .
【分析】科学记数法的表示形式为a×10n的形式,其中1≤|a|<10,n为整数.有效数字的计算方法是:从左边第一个不是0的数字起,后面所有的数字都是有效数字.用科学记数法表示的数的有效数字只与前面的a有关,与10的多少次方无关.
【解答】解:数据2.7×103万精确到了千万位,它的大小是27000000.
故答案为:千万;27000000.
15.(3分)南京青奥运期间,约有1020000人次参加了青奥文化教育运动,将1020000用科学记数法表示为 1.02×106 .
【分析】科学记数法的表示形式为a×10n的形式,其中1≤|a|<10,n为整数.确定n的值时,要看把原数变成a时,小数点移动了多少位,n的绝对值与小数点移动的位数相同.当原数绝对值≥10时,n是正数;当原数的绝对值<1时,n是负数.
【解答】解:将1020000用科学记数法表示为1.02×106,
故答案为:1.02×106.
16.(3分)世界最大单口径、最灵敏的射电望远镜FAST于2016年9月25日在我国贵州省平塘县克度镇金科村的大窝凼洼地中落成启用,开始接收来自宇宙深处的电磁波.大窝凼洼地的山梁最高为东南侧山头,标高1201米,洼地的最低点标高841米,最大相对高差是 360 米.
【分析】用最大高度减去最低点的高度列出算式,再利用减法法则计算可得.
【解答】解:最大相对高差是1201﹣841=360(米),
故答案为:360.
17.(3分)若a与b互为相反数,则a+b= 0 .
【分析】互为相反数的定义:只有符号不同的两个数互为相反数,0的相反数是0;
互为相反数的性质:互为相反数的两个数的和是0.
【解答】解:根据互为相反数的定义,得a+b=0.
18.(3分)有依次排列的3个数:5,8,7,对任意相邻的两个数,都用右边的数减去左边的数,所得之差写在这两个数之间,可产生一个新数串:5,3,8,﹣1,7,这称为第一次操作;做第二次同样的操作后也可产生一个新数串:5,﹣2,3,5,8,﹣9,﹣1,8,7,继续依次操作下去,问:从数串5,8,7开始操作第100次以后所产生的那个新数串的所有数之和是 220 .
【分析】根据题意分别求得第一次操作,第二次操作,第三次操作所增加的数,可发现是定值2,从而求得第100次操作后所有数之和为5+8+7+100×2=220.
【解答】解:第一次操作:3,﹣1
第二次操作:﹣2,5,﹣9,8
第一次操作增3﹣1=2
第二次操作增加﹣2+5﹣9+8=2
即,每次操作加2,第100次操作后所有数之和为5+8+7+100×2=220.
故答案是:220
三、解答题(本大题共6小题,共46分)
19.(5分)下面的大括号表示一些数的集合,把下列各数填入相应的大括号内:
﹣5,0.3,﹣3.5,,+19,0,15%,﹣2.
负数集:{ ﹣5,﹣3.5,﹣2, …};
正分数集:{ 0.3,,15%, …};
自然数集:{ +19,0, …}.
【分析】利用负数,正分数,以及自然数定义判断即可.
【解答】解:负数集:{﹣5,﹣3.5,﹣2,…};
正分数集:{ 0.3,,15%,…};
自然数集:{+19,0,…}.
故答案为:﹣5,﹣3.5,﹣2,; 0.3,,15%,;+19,0,
20.(5分)在数轴上表示下列各数,并按从小到大的顺序用“<”把这些数连接起来.
﹣,0,﹣2.5,﹣3,1.
【分析】把各个数在数轴上画出表示出来,根据数轴上的数右边的数总是大于左边的数,即可把各个数按由大到小的顺序“<”连接起来.
【解答】解:将各数用点在数轴上表示如下:
其大小关系如下:﹣3<﹣2.5<﹣<0<1.
21.(8分)计算下列各题
(1)|﹣3|+|﹣10|﹣|﹣5|
(2)2﹣(5﹣7)
(3)﹣11﹣7+(﹣9)﹣(﹣6)
(4)(﹣3.5)+(+8)﹣(﹣5.5)+(﹣2).
【分析】(1)根据绝对值的性质化简,根据有理数的加减运算法则计算;
(2)根据有理数加减混合运算的顺序,先计算括号里面;
(3)根据有理数的加减运算法则计算;
(4)根据加法交换律计算即可.
【解答】解:(1)原式=3+10﹣5=8;
(2)原式=2﹣(﹣2)=2+2=4;
(3)原式=﹣11﹣7﹣9+6=﹣27+6=﹣21;
(4)原式===2+6=8.
22.(8分)(1)列式计算:﹣3、7、﹣8这三数之和比它们绝对值的和小多少?
(2)已知:a是最小的正整数,b是最大的负整数,c是绝对值最小的数,求a﹣b+c的值.
【分析】(1)用三个数的绝对值的和减去这三个数的和,然后根据减去一个数等于加上这个数的相反数进行计算即可得解;
(2)根据有理数的性质求出a、b、c的值,再根据有理数的减法和加法运算法则进行计算即可得解.
【解答】(1)解:由题意,得(|﹣3|+|7|+|﹣8|)﹣(﹣3+7﹣8),
=18﹣(﹣4),
=18+4,
=22.
答:﹣3、7、﹣8这三数之和比它们绝对值的和小22;
(2)∵a是最小的正整数,b是最大的负整数,c是绝对值最小的数,
∴a=1,b=﹣1,c=0,
所以,a﹣b+c=1﹣(﹣1)+0=2.
23.(10分)某公路养护小组乘汽车沿南北方向巡视维护,某天早晨从A地出发,晚上最后到达B地,如果规定向北为正,向南为负,当天的行驶记录如下(单位:千米)﹣4,+7,﹣9,﹣8,﹣5,+3,+4.
(1)B地与A地相距多少千米?B地在A地什么方向?
(2)汽车在这一天中共行驶了多少千米?
(3)此养护小组一天中距A地的最远距离为多少千米?
【分析】(1)根据有理数的加法,可得答案;
(2)根据有理数的加法和绝对值的意义,可得答案;
(3)根据有理数的加法,可得每次行程,根据绝对值的意义,可得答案.
【解答】解:(1)﹣4+7﹣9﹣8﹣5+3+4
=(﹣4+4)+(7+3)+(﹣9﹣8﹣5)
=10﹣22
=﹣12(千米).
答:B地与A地相距12千米,B地在A地南方.
(2)|﹣4|+|7|+|﹣9|+|﹣8|+|﹣5|+|3|+|4|
=4+7+9+8+5+3+4
=40(千米).
答:汽车在这一天中共行驶了40千米.
(3)第一次:|﹣4|=4,相距4千米;第二次:﹣4+7=3,相距3千米;
第三次:3﹣9=﹣6,相距6千米;第四次:﹣6﹣8=﹣14,相距14千米;
第五次:﹣14﹣5=﹣19,相距19千米;第六次:﹣19+3=﹣16,相距16千米;
第七次:﹣16+4=﹣12,相距12千米.
所以,此养护小组一天中距A地的最远距离为19千米.
24.(10分)如图,在5×5的方格(每小格边长为1)内有4只甲虫A、B、C、D,它们爬行规律总是先左右,再上下.规定:向右与向上为正,向左与向下为负.从A到B的爬行路线记为:A→B(+1,+4),从B到A的爬行路线为:B→A(﹣1,﹣4),其中第一个数表示左右爬行信息,第二个数表示上下爬行信息,那么图中
(1)A→C( +3 , +4 ),B→D( +3 , ﹣2 ),C→ D (+1, ﹣1 );
(2)若甲虫A的爬行路线为A→B→C→D,请计算甲虫A爬行的路程;
(3)若甲虫A的爬行路线依次为(+2,+2),(+1,﹣1),(﹣2,+3),(﹣1,﹣2),最终到达甲虫P处,请在图中标出甲虫A的爬行路线示意图及最终甲虫P的位置.
【分析】(1)根据第一个数表示左右方向,第二个数表示上下方向结合图形写出即可;
(2)根据行走路线列出算式计算即可得解;
(3)根据方格和标记方法作出线路图即可得解.
【解答】解:(1)A→C(+3,+4);B→D(+3,﹣2);C→D(+1,﹣1)
故答案为:+3,+4;+3,﹣2;D,﹣1;
(2)据已知条件可知:A→B表示为:(1,4),B→C记为(2,0)C→D记为(1,﹣2);
则该甲虫走过的路线长为1+4+2+0+1+2=10.
答:甲虫A爬行的路程为10;
(3)甲虫A爬行示意图与点P的位置如图所示:
2023年云南省昭通市昭阳区正道高级完全中学中考数学模拟试卷(二)(含答案): 这是一份2023年云南省昭通市昭阳区正道高级完全中学中考数学模拟试卷(二)(含答案),共19页。试卷主要包含了选择题,填空题,解答题等内容,欢迎下载使用。
2023年云南省昭通市昭阳区正道高级完全中学中考数学模拟试卷(二)(含解析): 这是一份2023年云南省昭通市昭阳区正道高级完全中学中考数学模拟试卷(二)(含解析),共17页。试卷主要包含了选择题,填空题,解答题等内容,欢迎下载使用。
云南省昭通市昭阳区正道高级完全中学2023届九年级上学期学生综合素质评价(一)数学试卷(含答案): 这是一份云南省昭通市昭阳区正道高级完全中学2023届九年级上学期学生综合素质评价(一)数学试卷(含答案),共10页。

