鲁科版 (2019)选择性必修2第2节 原子结构与元素周期表随堂练习题
展开[基础过关练]
1.下列叙述中,正确的是( )
A.在一个基态多电子的原子中,可以有两个运动状态完全相同的电子
B.在一个基态多电子的原子中,不可能有两个能量完全相同的电子
C.在一个基态多电子的原子中,M层上的电子能量肯定比L层上的电子能量高
D.如果某一基态原子的3p能级上仅有2个电子,它们自旋方向必然相反
C [同一轨道上的两个电子,能量相同自旋方向相反,即运动状态不一样,所以A、B均不正确;M层前没有M层与L层的能级交错,所以M层电子的能量一定大于L层,C项正确;3p能级有3个轨道,按洪特规则,两个电子应占据其中两个轨道,且自旋方向相同,D项不正确。]
2.下列原子中,单电子数最多的是( )
A.16S B.35Br C.24Cr D.15P
C [写出各项原子的价电子轨道表示式进行判断。
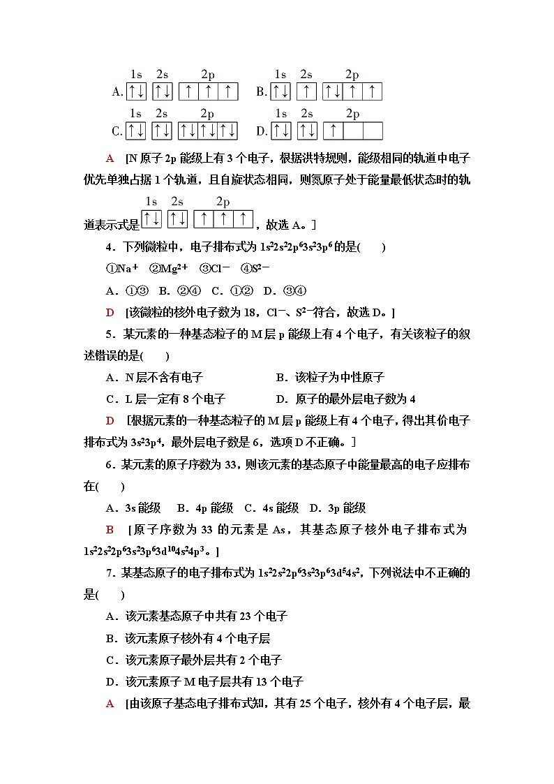
3.(2021·新疆乌鲁木齐第四中学高二期中考试)下列轨道表示式能表示氮原子且处于最低能量状态的是( )
A [N原子2p能级上有3个电子,根据洪特规则,能级相同的轨道中电子优先单独占据1个轨道,且自旋状态相同,则氮原子处于能量最低状态时的轨道表示式是,故选A。]
4.下列微粒中,电子排布式为1s22s22p63s23p6的是( )
①Na+ ②Mg2+ ③Cl- ④S2-
A.①③ B.②④ C.①② D.③④
D [该微粒的核外电子数为18,Cl-、S2-符合,故选D。]
5.某元素的一种基态粒子的M层p能级上有4个电子,有关该粒子的叙述错误的是( )
A.N层不含有电子 B.该粒子为中性原子
C.L层一定有8个电子D.原子的最外层电子数为4
D [根据元素的一种基态粒子的M层p能级上有4个电子,得出其价电子排布式为3s23p4,最外层电子数是6,选项D不正确。]
6.某元素的原子序数为33,则该元素的基态原子中能量最高的电子应排布在( )
A.3s能级 B.4p能级 C.4s能级 D.3p能级
B [原子序数为33的元素是As,其基态原子核外电子排布式为1s22s22p63s23p63d104s24p3。]
7.某基态原子的电子排布式为1s22s22p63s23p63d54s2,下列说法中不正确的是( )
A.该元素基态原子中共有23个电子
B.该元素原子核外有4个电子层
C.该元素原子最外层共有2个电子
D.该元素原子M电子层共有13个电子
A [由该原子基态电子排布式知,其有25个电子,核外有4个电子层,最外层有2个电子,M电子层有13个电子,A项不正确。]
8.(2021·淄博高二检测)已知三种微粒(原子或离子):
若将上述三种微粒归为同一类,下列微粒中也可归为此类的是 ( )
C [11X、19Y、20Z都是金属阳离子。分析A~D微粒结构示意图的核电荷数和核外电子排布的关系可知,A和D是原子,B是阴离子,C是金属阳离子。]
9.已知Na的核外电子排布式为1s22s22p63s1,通常可把内层已达稀有气体元素原子的电子层结构的部分写成“原子实”,如Na的核外电子排布式可写成[Ne]3s1。用“原子实”表示的30号元素锌的原子核外电子排布式正确的是( )
A.[Ne]3d104s2 B.[Ar]3d104s24p2
C.[Ar]3d84s24p2D.[Ar]3d104s2
D [根据基态原子的核外电子排布原则可知,锌元素原子的核外电子排布式为1s22s22p63s23p63d104s2,除3d104s2外,锌原子内层电子的排布与稀有气体元素原子Ar的电子排布相同,因此锌原子的核外电子排布式可写为[Ar]3d104s2。]
10.第4周期元素的基态原子中,4s能级只有1个电子的共有( )
A.1种 B.2种 C.3种 D.4种
C [4s能级只有1个电子,即4s1,该原子4s能级未填满,情况之一是按照构造原理的能级顺序正常填充的结果:1s22s22p63s23p64s1,为K元素;情况之二是按照洪特规则的特例,即原子轨道处于全充满、半充满或全空时能量最低填充的结果,有1s22s22p63s23p63d54s1、1s22s22p63s23p63d104s1,分别为Cr元素和Cu元素,所以第4周期元素的基态原子中,4s能级中只有1个电子的共有3种,故C正确。]
11.(2021·山东潍坊高二期末)元素X基态原子的第三电子层上有16个电子,该基态原子的价电子排布式为( )
A.3d16 B.3d84s2 C.3d94s1 D.3d94s2
B [根据题意可知,该基态原子的电子排布式为1s22s22p63s23p63d84s2,则其价电子排布式为3d84s2。]
12.(2021·辽宁丹东凤城第一中学高二月考)前四周期元素中,基态原子中未成对电子数与其所在周期序数相同的元素有( )
A.3种 B.4种 C.5种 D.6种
C [第1周期中,有一个未成对电子的是1s1;第2周期中,未成对电子是两个的有两种:1s22s22p2和1s22s22p4;笫3周期中,未成对电子是三个的是:1s22s22p63s23p3;第4周期中未成对电子是四个的是1s22s22p63s23p63d64s2,共有5种。]
13.下图是N、O、F三种元素基态原子核外电子的轨道表示式。试回答下列问题:
N O F
(1)N、O、F形成氢化物的分子组成,与对应的三种元素基态原子内的电子排布有什么关系?___________________________________________________
___________________________________________________________________
(2)在下面的方框内,画出基态C原子电子排布的轨道表示式。
(3)根据你发现的规律,对基态C原子形成CH4分子的微观过程提出合理的猜想。______________________________________________________________
___________________________________________________________________。
[答案] (1)1个氢化物分子中的H原子数目等于其对应的基态原子中的未成对电子数
(2)
(3)基态C原子有1个2s电子激发到2p轨道,形成4个未成对电子
14.按要求回答下列各小题:
(1)镁元素基态原子核外M层电子的自旋状态______(填“相同”或“相反”)。
(2)①Fe成为阳离子时首先失去________轨道电子,Sm的价层电子排布式为4f66s2,Sm3+的价层电子排布式为________。
②比较离子半径:F-________(填“大于”“等于”或“小于”)O2-。
(3)基态铁原子价层电子的轨道表达式为____________________________。
(4)基态锌原子核外电子排布式为__________________________________。
(5)氮原子价层电子的轨道表达式为________________________________。
(6)基态钴原子核外电子排布式为__________________________________。
(7)基态Fe3+核外电子排布式为_________________________________。
(8)基态锗原子的核外电子排布式为[Ar]________,有________个未成对电子。
(9)镍元素基态原子的电子排布式为________,3d能级上的未成对电子数为________。
(10)基态砷原子的核外电子排布式为_____________________________。
[解析] (1)镁元素原子的最外层电子数是2,占据了s轨道,s轨道最多容纳2个电子,且2个电子自旋状态相反。
(2)①Fe为26号元素,铁原子核外电子排布式为1s22s22p63s23p63d64s2,铁原子失去1个电子使4s轨道为半充满状态,能量较低,故首先失去4s轨道电子;Sm的价电子排布式为4f66s2,失去3个电子变成Sm3+成为稳定状态,则应先失去能量较高的电子,所以Sm3+的价电子排布式为4f5;②F-和O2-的核外电子排布相同,核电荷数越大,离子半径越小,故离子半径:F-
(4)Zn为第4周期ⅡB族元素,Zn的电子排布式为1s22s22p63s23p63d104s2或[Ar]3d104s2。
(5)氮原子价电子的轨道表示式为。
(6)C是27号元素,位于元素周期表第4周期第Ⅷ族,其基态原子核外电子排布式为1s22s22p63s23p63d74s2或[Ar]3d74s2。
(7)Fe是26号元素,故基态Fe3+核外电子排布式为[Ar]3d5或1s22s22p63s23p63d5。
(8)Ge的核外电子排布式为1s22s22p63s23p63d104s24p2或[Ar]3d104s24p2,其4p轨道有2个未成对电子。
(9)镍元素位于第4周期Ⅷ族,原子序数为28,依据能量最低原理,基态镍原子的电子排布式为1s22s22p63s23p63d84s2或[Ar]3d84s2,其3d能级上未成对电子数为2。
(10)As位于第4周期ⅤA族,其基态原子的核外电子排布式为1s22s22p63s23p63d104s24p3或[Ar]3d104s24p3。
[答案] (1)相反 (2)①4s 4f5 ②小于
(3)
(4)1s22s22p63s23p63d104s2或[Ar]3d104s2
(5)
(6)1s22s22p63s23p63d74s2或[Ar]3d74s2
(7)[Ar]3d5或1s22s22p63s23p63d5
(8)3d104s24p2 2
(9)1s22s22p63s23p63d84s2或[Ar]3d84s2 2
(10)1s22s22p63s23p63d104s24p3或[Ar]3d104s24p3
15.已知X、Y、Z、W、Q、R、E七种元素中,原子序数X
(1)元素X的原子核外共有________种不同运动状态的电子,有________种不同能级的电子。
(2)Q的基态原子核外电子排布式为______________,R的元素符号为________,E元素基态原子的价电子排布式为________。
(3)含有元素W的盐的焰色试验为________色,许多金属盐都可以发生焰色试验,其原因是_______________________________________________________
___________________________________________________________________。
[解析] (1)X元素原子的L层上s电子数等于p电子数,即其核外电子排布式为1s22s22p2,故X为碳元素,其原子核外共有6种不同运动状态的电子,有3种不同能级的电子。
(2)Z元素原子的M层上有1个未成对的p电子,可能为Al或Cl,单质在常温、常压下是气体的只有Cl元素,故Z为Cl元素,Q为Cr元素,基态原子电子排布式为1s22s22p63s23p63d54s1(或[Ar]3d54s1);R元素原子失去2个4s电子和1个3d电子后变成+3价离子,其原子的核外电子排布式为1s22s22p63s23p63d64s2,即26号元素Fe;根据题意要求,E元素原子的电子排布式为1s22s22p63s23p63d104s1(或[Ar]3d104s1),该元素为29号元素Cu,其原子的价电子排布式为3d104s1。
[答案] (1)6 3
(2)1s22s22p63s23p63d54s1(或[Ar]3d54s1) Fe 3d104s1
(3)紫 激发态的电子从能量较高的轨道跃迁到能量较低的轨道时,以一定波长(可见光区域)光的形式释放能量,发出不同颜色的光
[拓展培优练]
16.下列各组表述中,两个微粒一定不属于同种元素原子的是( )
A.3p能级有一个空轨道的基态原子和核外电子排布式为1s22s22p63s23p2的原子
B.M层全充满而N层为4s2的原子和核外电子排布式为1s22s22p63s23p63d64s2的原子
C.最外层电子数是核外电子总数的eq \f(1,5)的原子和价电子排布式为4s24p5的原子
D.2p能级有一个未成对电子的基态原子和原子的价电子排布式为2s22p5的原子
B [A项,3p能级有一个空轨道,说明3p上填2个电子,因填1个电子有2个空轨道,填3个电子或3个以上电子无空轨道,则3p上有2个电子,3s上肯定已填满,价电子排布式为3s23p2,因此A中两微粒相同。B项,M层全充满而N层为4s2,M层上有d轨道,即:3s23p63d10,是锌元素,价电子排布式为3d64s2的原子是铁元素,B选项符合题意。C中价电子排布式为4s24p5,则3d上已排满10个电子,核外电子排布式为1s22s22p63s23p63d104s24p5,最外层电子数是核外电子总数的eq \f(1,5)的原子,可按下述方法讨论:若最外层电子数为1,核外电子总数为5不可能,最外层电子数为2,核外电子总数为10不可能,同理,可讨论,只有最外层电子数为7,核外电子总数为35时合理,其电子排布式也是1s22s22p63s23p63d104s24p5,二者是同种元素的原子,C选项不符合题意。D中2p能级有一个未成对电子,可以是2p1,也可以是2p5,因此二者可能属于同种元素的原子,D选项不符合题意。]
17.下面是某些原子的最外层电子排布式,各组指定的元素不能形成AB2(A为正价,B为负价)型化合物的是( )
A.2s22p2和2s22p4 B.3s23p4和2s22p4
C.3s2和2s22p5D.3s1和3s23p4
D [A项为C和O,能形成CO2;B项为S和O,能形成SO2;C项为Mg和F,能形成MgF2;D项为Na和S,形成Na2S,属于A2B型。]
18.(2021·湖北黄梅二中高二月考)在短周期元素中,元素的基态原子核外未成对电子数等于电子层数的元素有a种,元素的基态原子最外层电子数是未成对电子数2倍的元素有b种,则a/b为 ( )
A.1 B.2 C.3 D.4
B [在短周期元素中,基态原子核外未成对电子数等于电子层数的元素有:第1周期的H元素,第2周期的C元素、O元素,第3周期的P元素,共4种,即a=4。在短周期元素中,基态原子最外层电子数是未成对电子数2倍的元素有C元素、Si元素,共2种,即b=2。综上可知,a/b=2。]
19.已知X、Y和Z三种元素的原子序数之和等于42。X元素原子的4p轨道上有3个未成对电子,Y元素原子的最外层2p轨道上有2个未成对电子。X跟Y可形成化合物X2Y3,Z元素可以形成负一价离子。下列说法不正确的是( )
A.X元素原子基态时的电子排布式为[Ar]3d104s24p3
B.X元素是第4周期ⅤA族元素
C.Y元素原子的电子排布式为1s22s22p4
D.Z元素具有两性
D [X元素原子的4p轨道上有3个未成对电子,所以X是砷,Y元素原子的最外层2p轨道上有2个未成对电子,所以Y是碳或氧,X跟Y可形成化合物X2Y3,所以Y是氧。X、Y和Z三种元素的原子序数之和等于42,所以Z是氢。X元素原子基态时的电子排布式为[Ar]3d104s24p3,故A正确;X元素是第4周期第ⅤA族元素,故B正确;Y元素原子的电子排布式为1s22s22p4,故C正确;氢元素为非金属元素,故D错误。]
20.有A、B、C、D四种短周期主族元素,它们的原子序数依次增大,其中A元素原子核外仅有一个非空原子轨道,也是宇宙中最丰富的元素;B元素原子核外p电子数比s电子数少1;C为金属元素且原子核外p电子数和s电子数相等;D元素的原子核外所有p轨道为全充满或半充满状态。
(1)写出四种元素的元素符号:A________,B________,C________,D________。
(2)写出C、D两种元素基态原子的轨道表示式:
C____________________________________________________。
D____________________________________________________。
(3)写出B、C两种元素的单质在一定条件下反应的化学方程式:_____________________________________________________。
(4)B元素的单质的电子式为________,其最简单氢化物的电子式为________。
[解析] A是宇宙中最丰富的元素,且原子核外仅有一个非空原子轨道,则A为氢;B元素原子的核外电子排布式为1s22s22p3,则B为氮;C元素原子的核外电子排布式为1s22s22p63s2,则C为镁;D元素原子的核外电子排布式为1s22s22p63s23p3,则D为磷。
[答案] (1)H N Mg P
微粒
电子排布式
11X
1s22s22p6
19Y
1s22s22p63s23p6
20Z
1s22s22p63s23p6
元素
结构或性质信息
X
原子的L层上s电子数等于p电子数
Y
元素的原子最外层电子排布式为nsnnpn+1
Z
单质在常温、常压下是气体,原子的M层上有1个未成对的p电子
W
元素的正一价离子的电子层结构与氩相同
Q
元素的核电荷数为Y和Z之和
R
元素的正三价离子的3d能级为半充满
E
元素基态原子的M层全充满,N层没有成对电子,只有一个未成对电子
高中化学基态原子核外电子的排布规则练习: 这是一份高中化学基态原子核外电子的排布规则练习,共6页。试卷主要包含了单选题,填空题等内容,欢迎下载使用。
高中化学鲁科版 (2019)选择性必修2第2节 原子结构与元素周期表第1课时课时训练: 这是一份高中化学鲁科版 (2019)选择性必修2第2节 原子结构与元素周期表第1课时课时训练,共3页。试卷主要包含了 下列说法错误的是, 下列说法正确的是等内容,欢迎下载使用。
鲁科版 (2019)选择性必修2第1章 原子结构与元素性质第2节 原子结构与元素周期表课后练习题: 这是一份鲁科版 (2019)选择性必修2第1章 原子结构与元素性质第2节 原子结构与元素周期表课后练习题,共10页。

