

















所属成套资源:高考(化学)一轮复习 知识点+练习+测试
14 有机化学基础—高考(化学)一轮复习 知识点+练习+测试
展开
这是一份14 有机化学基础—高考(化学)一轮复习 知识点+练习+测试,文件包含14有机化学基础练习含答案解析docx、14有机化学基础知识点含答案解析docx、14有机化学基础练习docx、14有机化学基础知识点docx、14有机化学基础测试含答案解析docx、14有机化学基础测试docx等6份试卷配套教学资源,其中试卷共201页, 欢迎下载使用。
专题14 有机化学基础
【三年高考真题追踪】
1.(2021·山东)一种利胆药物F的合成路线如图:
已知:Ⅰ.+
Ⅱ.
回答下列问题:
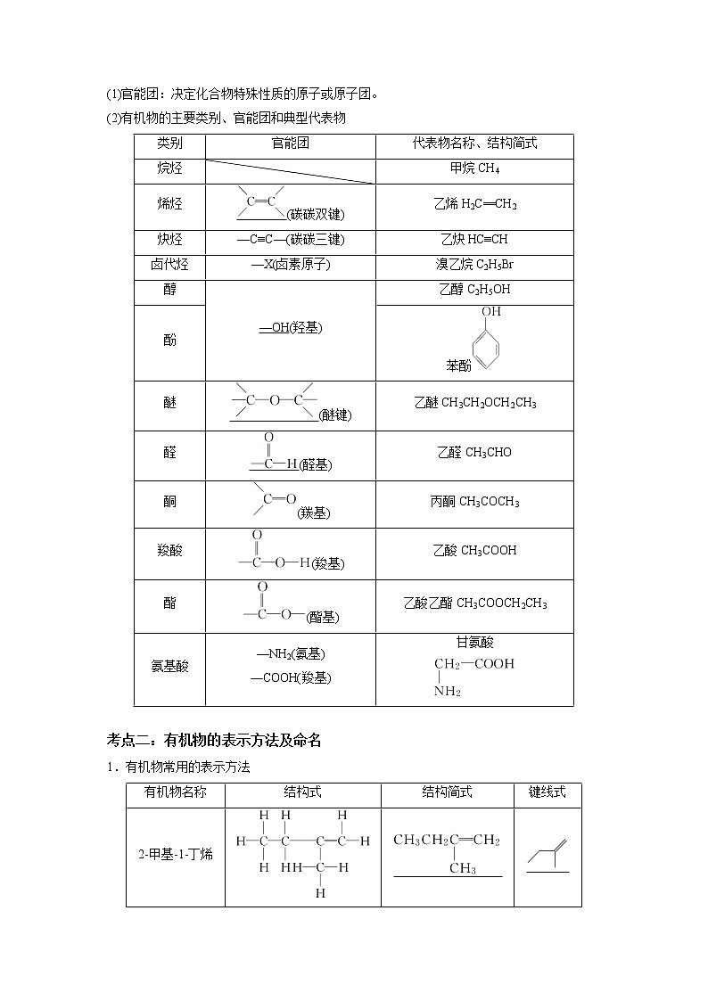
(1)A的结构简式为___;符合下列条件的A的同分异构体有___种。
①含有酚羟基 ②不能发生银镜反应 ③含有四种化学环境的氢
(2)检验B中是否含有A的试剂为___;B→C的反应类型为___。
(3)C→D的化学方程式为__;E中含氧官能团共___种。
(4)已知:,综合上述信息,写出由和制备的合成路线___。
【 答案】 4 FeCl3溶液 氧化反应 +CH3OH+H2O 3
【 解析】
(1)由上述分析可知,A的结构简式为;A的同分异构体中满足:①含有酚羟基;②不能发生银镜反应,说明结构中不含醛基;③含有四种化学环境的氢,说明具有对称结构,则满足条件的结构有:、、、,共有4种,故答案为:;4。
(2)A中含有酚羟基,B中不含酚羟基,可利用FeCl3溶液检验B中是否含有A,若含有A,则加入FeCl3溶液后溶液呈紫色;由上述分析可知,B→C的反应类型为氧化反应,故答案为:FeCl3溶液;氧化反应。
(3)C→D为与CH3OH在浓硫酸作催化剂并加热条件下发生酯化反应生成,反应化学方程式为+CH3OH+H2O;E的结构简式为,其中的含氧官能团为醚键、酚羟基、酯基,共3种,故答案为:+CH3OH+H2O;3。
(4)由和制备过程需要增长碳链,可利用题干中A→B的反应实现,然后利用信息反应I得到目标产物,目标产物中碳碳双键位于端基碳原子上,因此需要与HBr在40℃下发生加成反应生成,和反应生成,根据信息Ⅰ.+得到
反应生成,因此合成路线为;故答案为:。
2.(2021·浙江)某课题组研制了一种具有较高玻璃化转变温度的聚合物P,合成路线如下:
已知:
请回答:
(1)化合物A的结构简式是_______;化合物E的结构简式是_______。
(2)下列说法不正确的是_______。
A.化合物B分子中所有的碳原子共平面
B.化合物D的分子式为
C.化合物D和F发生缩聚反应生成P
D.聚合物P属于聚酯类物质
(3)化合物C与过量溶液反应的化学方程式是_______。
(4)在制备聚合物P的过程中还生成了一种分子式为的环状化合物。用键线式表示其结构_______。
(5)写出3种同时满足下列条件的化合物F的同分异构体的结构简式(不考虑立体异构体):_______。
①谱显示只有2种不同化学环境的氢原子
②只含有六元环
③含有结构片段,不含键
(6)以乙烯和丙炔酸为原料,设计如下化合物的合成路线(用流程图表示,无机试剂、有机溶剂任选)_______。
【答案】
HOCH2CH2Br C +4NaOH+2+2NaBr 、、、(任写3种)
【解析】
(1)由上述分析可知,A的结构简式为;化合物E的结构简式为HOCH2CH2Br,故答案为:;HOCH2CH2Br。
(2)A.化合物B的结构简式为,化合物B中苯环的6个碳原子共平面,而苯环只含有两个对位上的羧基,两个羧基的碳原子直接与苯环相连,所以这2个碳原子也应与苯环共平面,化合物B分子中所有碳原子共平面,故A正确;
B.D的结构简式为,由此可知化合物D的分子式为,故B正确;
C.缩聚反应除形成缩聚物外,还有水、醇、氨或氯化氢等低分子副产物产生,化合物D和化合物F的聚合反应不涉及低分子副产物的产生,不属于缩聚反应,故C错误;
D.聚合物P中含有4n个酯基官能团,所以聚合物P属于聚酯类物质,故D正确;
综上所述,说法不正确的是C项,故答案为C。
(3)中酯基能与NaOH溶液发生水解反应、溴原子能与NaOH溶液在加热条件下能发生取代反应,因此反应方程式为+4NaOH+2+2NaBr。
(4)化合物D和化合物F之间发生反应,可以是n个D分子和n个F分子之间聚合形成化合物P,同时也可能发生1个D分子和1个F分子之间的加成反应,对于后者情况,化合物D中的2个-N3官能团与化合物F中的2个碳碳三建分别反应,可以形成环状结构,用键线式表示为,该环状化合物的化学式为,符合题意,故答案为:。
(5)化合物F的分子式为C8H6O4,不饱和度为6,其同分异构体中含有结构片段,不含键,且只有2种不同化学环境的氢原子,说明结构高度对称,推测其含有2个相同结构片段,不饱和度为4,余2个不饱和度,推测含有两个六元环,由此得出符合题意的同分异构体如下:、、、。
(6)由逆向合成法可知,丙炔酸应与通过酯化反应得到目标化合物,而中的羟基又能通过水解得到,乙烯与Br2加成可得,故目标化合物的合成路线为。
3.(2021·湖南)叶酸拮抗剂是一种多靶向性抗癌药物。以苯和丁二酸酐为原料合成该化合物的路线如下:
回答下列问题:
已知:①
②
(1)A的结构简式为_______;
(2),的反应类型分别是_______,_______;
(3)M中虚线框内官能团的名称为a_______,b_______;
(4)B有多种同分异构体,同时满足下列条件的同分异构体有_______种(不考虑立体异构)
①苯环上有2个取代基②能够发生银镜反应③与溶液发生显色发应
其中核磁共振氢谱有五组峰,且峰面积之比为6:2:2:1:1的结构简式为_______;
(5)结合上述信息,写出丁二酸酐和乙二醇合成聚丁二酸乙二醇酯的反应方程式_______;
(6)参照上述合成路线,以乙烯和为原料,设计合成的路线_______(其他试剂任选)。
【答案】 还原反应 取代反应 酰胺基 羧基 15
【解析】
(1)由已知信息①可知,与 反应时断键与成键位置为,由此可知A的结构简式为,故答案为:。
(2)A→B的反应过程中失去O原子,加入H原子,属于还原反应;D→E的反应过程中与醛基相连的碳原子上的H原子被溴原子取代,属于取代反应,故答案为:还原反应;取代反应。
(3)由图可知,M中虚线框内官能团的名称为a:酰胺基;b:羧基。
(4)的同分异构体满足:①能发生银镜反应,说明结构中存在醛基,②与FeCl3溶液发生显色发应,说明含有酚羟基,同时满足苯环上有2个取代基,酚羟基需占据苯环上的1个取代位置,支链上苯环连接方式(红色点标记): 、 共五种,因此一共有5×3=15种结构;其中核磁共振氢谱有五组峰,因酚羟基和醛基均无对称结构,因此峰面积之比为6:2:2:1:1的结构简式一定具有对称性(否则苯环上的氢原子不等效),即苯环上取代基位于对位,核磁共振氢谱中峰面积比为6的氢原子位于与同一碳原子相连的两个甲基上,因此该同分异构的结构简式为,故答案为:15;。
(5)丁二酸酐()和乙二醇(HOCH2CH2OH)合成聚丁二酸乙二醇酯()的过程中,需先将转化为丁二酸,可利用已知信息②实现,然后利用B→C的反应类型合成聚丁二酸乙二醇酯,因此反应方程式为,故答案为:。
(6)以乙烯和为原料合成的路线设计过程中,可利用E→F的反应类型实现,因此需先利用乙烯合成,中醛基可通过羟基催化氧化而得,中溴原子可利用D→E的反应类型实现,因此合成路线为,故答案为:。
4.(2021·广东)天然产物Ⅴ具有抗疟活性,某研究小组以化合物Ⅰ为原料合成Ⅴ及其衍生物Ⅵ的路线如下(部分反应条件省略,Ph表示-C6H5):
已知:
(1)化合物Ⅰ中含氧官能团有_______(写名称)。
(2)反应①的方程式可表示为:I+II=III+Z,化合物Z的分子式为_______。
(3)化合物IV能发生银镜反应,其结构简式为_______。
(4)反应②③④中属于还原反应的有_______,属于加成反应的有_______。
(5)化合物Ⅵ的芳香族同分异构体中,同时满足如下条件的有_______种,写出其中任意一种的结构简式:_______。
条件:a.能与NaHCO3反应;b. 最多能与2倍物质的量的NaOH反应;c. 能与3倍物质的量的Na发生放出H2的反应;d.核磁共振氢谱确定分子中有6个化学环境相同的氢原子;e.不含手性碳原子(手性碳原子是指连有4个不同的原子或原子团的饱和碳原子)。
(6)根据上述信息,写出以苯酚的一种同系物及HOCH2CH2Cl为原料合成的路线_______(不需注明反应条件)。
【答案】
(酚)羟基、醛基 C18H15OP ② ②④ 10
【 解析】
(1)根据有机物Ⅰ的结构,有机物Ⅰ为对醛基苯酚,其含氧官能团为(酚)羟基、醛基;
(2)反应①的方程式可表示为:Ⅰ+Ⅱ=Ⅲ+Z,根据反应中Ⅰ、Ⅱ、Ⅲ的分子式和质量守恒定律可知,反应前与反应后的原子个数相同,则反应后Z的分子式为C18H15OP;
(3)已知有机物Ⅳ可以发生银镜反应,说明有机物Ⅳ中含有醛基,又已知有机物Ⅳ可以发生反应生成,则有机物Ⅳ一定含有酚羟基,根据有机物Ⅳ的分子式和可以得出,有机物Ⅳ的结构简式为;
(4)还原反应时物质中元素的化合价降低,在有机反应中一般表现为加氢或者去氧,所以反应②为还原反应,其中反应②④为加成反应;
(5)化合物Ⅳ的分子式为C10H12O4,能与NaHCO3反应说明含有羧基,能与NaOH反应说明含有酚羟基或羧基或酯基,最多能与2倍物质的量的NaOH反应,说明除一个羧基外还可能含有酚羟基、羧基、酯基其中的一个,能与Na反应的挂能能团为醇羟基、酚羟基、羧基,能与3倍物质的量的发生放出的反应,说明一定含有醇羟基,综上该分子一定含有羧基和醇羟基,由于该分子共有4个碳氧原子,不可能再含有羧基和酯基,则还应含有酚羟基,核磁共振氢谱确定分子中有6个化学环境相同的氢原子,说明含有两个甲基取代基,并且高度对称,据此可知共有三个取代基,分别是-OH、-COOH和,当-OH与-COOH处于对位时,有两种不同的取代位置,即和;当-OH与处于对位时,-COOH有两种不同的取代位置,即和;当-COOH与处于对位时,-OH有两种不同的取代位置,即和;当三个取代基处于三个连续碳时,共有三种情况,即、和;当三个取代基处于间位时,共有一种情况,即,综上分析该有机物的同分异构体共有十种。
(6)根据题给已知条件对甲苯酚与HOCH2CH2Cl反应能得到,之后水解反应得到,观察题中反应可知得到目标产物需要利用反应④,所以合成的路线为。
5.(2021·全国甲卷)近年来,以大豆素(化合物C)为主要成分的大豆异黄酮及其衍生物,因其具有优良的生理活性而备受关注。大豆素的合成及其衍生化的一种工艺路线如下:
回答下列问题:
(1)A的化学名称为_______。
(2)反应生成E至少需要_______氢气。
(3)写出E中任意两种含氧官能团的名称_______。
(4)由E生成F的化学方程式为_______。
(5)由G生成H分两步进行:反应1)是在酸催化下水与环氧化合物的加成反应,则反应2)的反应类型为_______。
(6)化合物B的同分异构体中能同时满足下列条件的有_______(填标号)。
a.含苯环的醛、酮
b.不含过氧键()
c.核磁共振氢谱显示四组峰,且峰面积比为3∶2∶2∶1
A.2个 B.3个 C.4个 D.5个
(7)根据上述路线中的相关知识,以丙烯为主要原料用不超过三步的反应设计合成下图有机物,写出合成路线_______。
【答案】
间苯二酚(或1,3-苯二酚) 2 酯基,醚键,羟基(任写两种) +H2O 取代反应 C
【解析】
(1)A为,化学名称为间苯二酚(或1,3-苯二酚),故答案为:间苯二酚(或1,3-苯二酚);
(2)D为 ,与氢气发生加成反应生成,碳碳双键及酮基都发生了加成反应,所以反应生成E至少需要2氢气,故答案为:2;
(3)E为,含有的含氧官能团的名称为酯基,醚键,羟基(任写两种),故答案为:酯基,醚键,羟基(任写两种);
(4)E为,发生消去反应,生成,化学方程式为 +H2O,故答案为: +H2O;
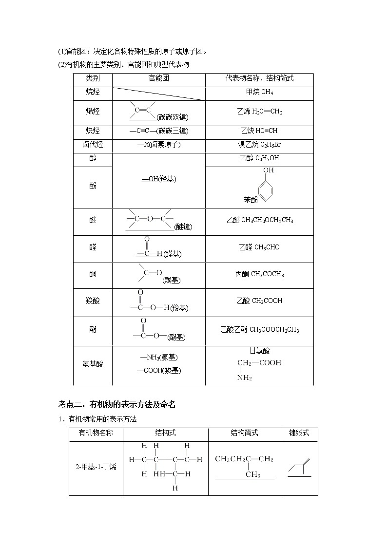
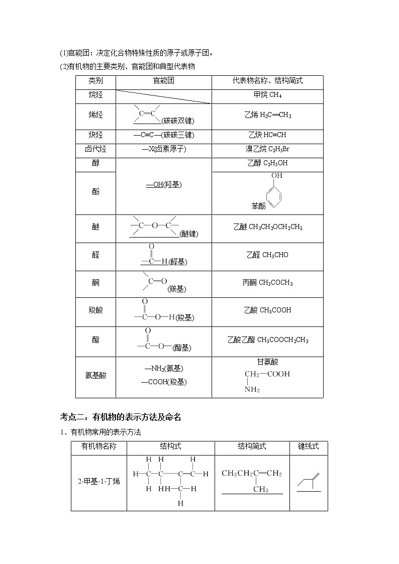
(5)由G生成H分两步进行:反应1)是在酸催化下水与环氧化合物的加成反应,则反应2)是将酯基水解生成羟基,反应类型为取代反应,故答案为:取代反应;
(6)化合物B为,同分异构体中能同时满足下列条件:.含苯环的醛、酮;b.不含过氧键();c.核磁共振氢谱显示四组峰,且峰面积比为3∶2∶2∶1,说明为醛或酮,而且含有甲基,根据要求可以写出:,,,,故有4种,答案为:C;
(7)以丙烯为主要原料用不超过三步的反应设计合成下图有机物,可以将丙烯在m-CPBA的作用下生成环氧化合物,环氧化合物在酸催化下水发生加成反应,然后再与碳酸二甲酯发生酯化反应即可,故合成路线为: 。
6.(2021·河北)丁苯酞(NBP)是我国拥有完全自主知识产权的化学药物,临床上用于治疗缺血性脑卒中等疾病。ZJM—289是一种NBP开环体(HPBA)衍生物,在体内外可经酶促或化学转变成NBP和其它活性成分,其合成路线如图:
已知信息:+R2CH2COOH (R1=芳基)
回答下列问题:
(1)A的化学名称为___。
(2)D有多种同分异构体,其中能同时满足下列条件的芳香族化合物的结构简式为___、___。
①可发生银镜反应,也能与FeCl3溶液发生显色反应;
②核磁共振氢谱有四组峰,峰面积比为1∶2∶2∶3。
(3)E→F中(步骤1)的化学方程式为__。
(4)G→H的反应类型为___。若以NaNO3代替AgNO3,则该反应难以进行,AgNO3对该反应的促进作用主要是因为__。
(5)HPBA的结构简式为__。通常酯化反应需在酸催化、加热条件下进行,对比HPBA和NBP的结构,说明常温下HPBA不稳定、易转化为NBP的主要原因___。
(6)W是合成某种抗疟疾药物的中间体类似物。设计由2,4—二氯甲苯()和对三氟甲基苯乙酸()制备W的合成路线__。(无机试剂和四个碳以下的有机试剂任选)。
【答案】
邻二甲苯 取代反应 AgNO3反应生成的AgBr难溶于水,使平衡正向移动促进反应进行 HPBA中烃基的空间位阻较大,使得羟基较为活泼,常温下不稳定、易转化为NBP
【解析】
(1)A的分子式为C8H10,不饱和度为4,说明取代基上不含不饱和键,A与O2在V2O5作催化剂并加热条件下生成,由此可知A的结构简式为,其名称为邻二甲苯,故答案为:邻二甲苯。
(2)的同分异构体满足:①可发生银镜反应,也能与FeCl3溶液发生显色反应,说明结构中含有醛基和酚羟基,根据不饱和度可知该结构中除醛基外不含其它不饱和键,②核磁共振氢谱有四组峰,峰面积比为1:2:2:3,说明该结构具有对称性,根据该结构中氧原子数可知该结构中含有1个醛基、2个酚羟基、1个甲基,满足该条件的同分异构体结构简式为和,故答案为:;。
(3)E→F中步骤1)为与NaOH的水溶液反应,中酯基、羧基能与NaOH反应,反应方程式为,故答案为:。
(4)观察流程可知,G→H的反应为中Br原子被AgNO3中-O-NO2取代生成和AgBr,反应类型为取代反应;若以NaNO3代替AgNO3,则该反应难以进行,其原因是NaNO3反应生成的NaNO3易溶于水,而AgNO3反应生成的AgBr难溶于水,使平衡正向移动促进反应进行,故答案为:取代反应;AgNO3反应生成的AgBr难溶于水,使平衡正向移动促进反应进行。
(5)NBP()中酯基在碱性条件下发生水解反应生成,经过酸化后生成HPBA();中烃基体积较大,对羟基的空间位阻较大使得羟基较为活泼,容易与羧基发生酯化反应生成,故答案为:;HPBA中烃基的空间位阻较大,使得羟基较为活泼,常温下不稳定、易转化为NBP。
(6)由和制备可通过题干已知信息而得,因此需要先合成,可通过氯代后水解再催化氧化而得,因此合成路线为,故答案为:。
7.(2021·浙江)某课题组合成了一种非天然氨基酸X,合成路线如下(Ph—表示苯基):
已知:R1—CH=CH—R2
R3BrR3MgBr
请回答:
(1)下列说法正确的是______。
A.化合物B的分子结构中含有亚甲基和次甲基
B.1H-NMR谱显示化合物F中有2种不同化学环境的氢原子
C.G→H的反应类型是取代反应
D.化合物X的分子式是C13H15NO2
(2)化合物A的结构简式是______ ;化合物E的结构简式是______。
(3)C→D的化学方程式是______ 。
(4)写出3种同时符合下列条件的化合物H的同分异构体的结构简式(不包括立体异构体)______。
①包含;
②包含 (双键两端的C不再连接H)片段;
③除②中片段外只含有1个-CH2-
(5)以化合物F、溴苯和甲醛为原料,设计下图所示化合物的合成路线(用流程图表示,无机试剂、有机溶剂任选)______。
(也可表示为)
【答案】CD +NaOH+NaCl+H2O 、、
【解析】
(1)A.化合物B的结构简式为,因此分子结构中含有亚甲基-CH2-,不含次甲基,A错误;
B.化合物F的结构简式为,分子结构对称,1H-NMR谱显示化合物F中有1种不同化学环境的氢原子,B错误;
C.G→H是G中的-MgBr被-COOCH3取代,反应类型是取代反应,C正确;
D.化合物X的结构简式为,分子式是C13H15NO2,D正确;
答案选CD;
(2)A生成B是A中的羟基被氯原子取代,根据B的结构简式可知化合物A的结构简式是;C发生消去反应生成D,则D的结构简式为。D发生已知信息中的第一个反应生成E,所以化合物E的结构简式是;
(3)C发生消去反应生成D,则C→D的化学方程式是+NaOH+NaCl+H2O;
(4)化合物H的结构简式为,分子式为C13H14O2,符合条件的同分异构体①含有苯基,属于芳香族化合物;②含有,且双键两端的C不再连接H;③分子中除②中片段外中含有1个-CH2-,因此符合条件的同分异构体为、、;
(5)根据已知第二个信息以及F转化为G反应结合逆推法可知以化合物、溴苯和甲醛为原料制备的合成路线为。
8.(2021·北京)治疗抑郁症的药物帕罗西汀的合成路线如下。
已知:
i.
ii.
(1)A分子含有的官能团是_______。
(2)已知:B为反式结构。下列有关B的说法正确的是(填序号)_______。
a.核磁共振氢谱有5组峰
b.能使酸性溶液褪色
c.存在2个六元环的酯类同分异构体
d.存在含苯环和碳碳三键的羧酸类同分异构体
(3)E→G的化学方程式是_______。
(4)J分子中有3个官能团,包括1个酯基。J的结构简式是_______。
(5)L的分子式为。L的结构简式是_______。
(6)从黄樟素经过其同分异构体N可制备L。
已知:
i.
ii.
写出制备L时中间产物N、P、Q的结构简式:_______、_______、_______。
N→P→QL
【答案】
(1)氟原子; 醛基
(2)abc
(3)
(4)
(5)
(6) ①
②. ③.
【解析】
(1)由分析可知的结构式为,A分子含有的官能团是氟原子、醛基
(2)a.B的结构简式为,分子中有5种化学环境不同的,其核磁共振氨有5组,故a正确;b.B分子中含有碳碳双键,能被酸性溶液氧化,能使酸性溶液褪色,故b确; C存在含2个六元环的酯类同分异构体,如等,故c正确;d,碳碳双键与碳碳三键的不饱和度不相同,不存在存在含苯环和碳碳三键的羧酸类同分异构体,故d错误;
(3)E→C的化学方程式是。
(4)由分析可知,J的结构简式是
(5)由分析可知,L的结构简式是
(6)由本题中信可知,异构为,先是过①、②化生成,再氧化生成,最后水解生成,故N、P、Q依次为
9.(2020·北京)奥昔布宁是具有解痉和抗胆碱作用的药物。其合成路线如下:
已知:
ⅰ.
ⅱ.
(1)A是芳香族化合物,A分子中含氧官能团是 。
(2)B→C的反应类型是 。
(3)E的结构简式是 。
(4)J→K的化学方程式是 。
(5)已知:G、L和奥昔布宁的沸点均高于200℃,G和L发生反应合成奥昔布宁时,通过在70℃左右蒸出 (填物质名称)来促进反应。
(6)奥昔布宁的结构简式是 。
【答案】
(1)酚羟基
(2)取代反应
(3)
(4)
(5)乙酸甲酯
(6)
【解析】
(1)A是芳香族化合物,分子式为,为苯酚,结构简式为,分子中含氧官能团是酚羟基。
(2)环己醇可以和氯化氢在加热的条件下反应生成C,B→C的反应类型是取代反应。
(3)根据G的结构简式可知,E的结构简式为:。
(4)由K的结构简式,可知J的结构简式为:,与乙酸和浓硫酸发生酯化反应制得K,J→K的化学方程式是。
(5)G、L和奥昔布宁的沸点均高于200°C,G和L发生反应合成奥昔布宁时,是可逆反应,反应过程中生成了乙酸甲酯,通过在70°C左右将其蒸出来,生成物浓度减小,促进反应正向进行。
(6)G和L发生反应合成奥昔布宁,奥昔布宁的结构简式是。
10.(2020·浙江)某研究小组以邻硝基甲苯为起始原料,按下列路线合成利尿药美托拉宗。
已知:
请回答:
(1)下列说法正确的是 。
A.反应Ⅰ的试剂和条件是和光照
B.化合物C能发生水解反应
C.反应Ⅱ涉及到加成反应、取代反应
D.美托拉宗的分子式是
(2)写出化合物D的结构简式 。
(3)写出B + E →F的化学方程式 。
(4)设计以A和乙烯为原料合成C的路线(用流程图表示,无机试剂任选) 。
(5)写出化合物A同时符合下列条件的同分异构体的结构简式
谱和IR谱检测表明:
①分子中共有4种氢原子,其中苯环上的有2种;
②有碳氧双键,无氮氧键和一CHO。
【答案】
(1)BC
(2)
(3)
(4)
(5)
【解析】
(1)结合A的分子式,由反应物正推,由C逆推可知A为,反应Ⅰ发生的是苯环氢原子的卤代反应,故反应Ⅰ用Fe(或)作催化剂、液氯作反应物,A项错误;化合物C中含有酰胺键,故该有机物能发生水解反应,B项正确;由反应Ⅱ的反应物为和F结合反应物F的分子式,由目标产物逆推可知F为,出此可知,反应Ⅱ涉及加成反应和取代反应,C项正确;由美托拉宗的结构简式可知其分子式是,D项错误。
(2)的苯环上连有甲基,其与酸性溶液反应生成D,可知D为。
(3)在Fe、HCl条件下反应生成B,结合B的分子式可知苯环上的硝基被还原为氨基,故B为;对比E、F的分子式并结合F的结构简式,由F逆推可知E为,则B与E反应生成F的化学方程式是。
(4)目标产物C为,原料为乙烯和,因此可先利用乙烯制备乙酸,再将中的硝基还原为氨基,生成,其氨基与乙酸中的羧基发生脱水反应可生成目标物质,合成路线为。
(5)苯环上有两种H原子,则说明苯环上有两个取代基,且取代基位于对位;有碳氧双键,无氮氧键和-CHO,则分子式中的2个O原子中,1个形成,个形成—OH,若一OH在苯环上,则另外一个支链为— NHCOCl或—CONHCI,若—OH与组成羧基,则两个支链可以是一NHCOOH和-Cl,或—COOH和—NHCl,故符合条件的A的同分异构体是。
11.(2020·天津)天然产物H具有抗肿瘤、镇痉等生物活性,可通过以下路线合成。
已知:(等)
回答下列问题:
(1)A的链状同分异构体可发生银镜反应,写出这些同分异构体所有可能的结构: 。
(2)在核磁共振氢谱中,化合物B有 组吸收峰。
(3)化合物X的结构简式为 。
(4)D→E的反应类型为 。
(5)F的分子式为 ,G所含官能团的名称为 。
(6)化合物H含有手性碳原子的数目为 ,下列物质不能与H发生反应的是_________________(填序号)。
a.
b.NaOH溶液
C.酸性溶液
d.金属Na
(7)以和为原料,合成,在方框中写出路线流程图(无机试剂和不超过2个碳的有机试剂任选)。
【答案】
(1)
(2)4
(3)
(4)加成反应
(5);羰基,酯基
(6)1;a;
(7)
【解析】
(1)A的同分异构体能发生银镜反应,说明其分子中含有,再结合A的分子组成知,其链状同分异构体中还含有一个碳碳双键满足条件的A的同分异构体的结构简式为、、、。
(2)B分子中有四种氢原子,故其核磁共振氢谱有4组吸收峰。
(3)D分子中存在酯基,对比C、D的结构简式知,C与X发生酯化反应生成D,故X的结构简式。
(4)对比D、E的结构简式知,D→E发生加成反应。
(5)由F的结构简式知,F的分子式为。G有酯基羰基两种官能团。
(6)H分子中只有一个碳原子与另外四个不同原子(或原子团)成键,故H分子中手性碳原子只有1个。H分子中含有羟基,且连接的碳原子上有氢原子,故可与酸性溶液、金属Na反应,含有酯基,故可与NaOH溶液反应,正确答案为a。
(7)由题给信息知,若要得到目标产物,需要先制备1,3-环己二烯,1,3-环已二烯与反应即可得到目标产物。制备1,3-环己二烯的过程为:环己醇在浓硫酸存在下发生消去反应生成环己烯,环已烯与卤素单质发生加成反应得到1,2-二卤环已烷,1,2-二卤环己烷在NaOH醇溶液中发生消去反应即可得到1,3-环己二烯。
12.(2020·浙江)某研究小组以芳香族化合物A为起始原料,按下列路线合成高血压药物阿替洛尔。
已知:化合物H中除了苯环还有其它环;
请回答
(1)下列说法正确的是 。
A.化合物D能发生加成、取代、氧化反应,不发生还原反应
B.化合物E能与溶液发生显色反应
C.化合物1具有弱碱性
D.阿替洛尔的分子式是
(2)写出化合物E的结构简式 。
(3)写出F+G→H的化学方程式 。
(4)设计从A到B的合成路线(用流程图表示,无机试剂任选) 。
(5)写出化合物C同时符合下列条件的同分异构体的结构简式 。
①谱和1R谱检测表明:分子中共有4种氢原子,无氮氧键和碳氮双键;
②除了苯环外无其他环。
【答案】
(1)BC
(2)
(3)
(4)
(5)
【解析】
(1)化合物D中苯环能与发生加成反应,该反应也属于还原反应,A项错误;化合物E中含有酚羟基,能与溶液发生显色反应,B项正确;I中含有,具有弱碱性,C项正确;阿替洛尔的分子式是,D项错误。
(2)化合物E的结构筒式为。
(5)C的同分异构体中无氮氧键、碳氮双键和除苯环外的其他环,又分子中只有4种氢原子,故满足条件的C的同分异构体为、、、。
13.(2020·全国Ⅱ卷)维生素E是一种人体必需的脂溶性维生素,现已广泛应用于医药、营养品、化妆品等。天然的维生素E由多种生育酚组成,其中α-生育酚(化合物E)含量最高,生理活性也最高。下面是化合物E的一种合成路线,其中部分反应略去。
已知以下信息:
回答下列问题:
(1)A的化学名称为_____________。
(2)B的结构简式为______________。
(3)反应物C含有三个甲基,其结构简式为______________。
(4)反应⑤的反应类型为______________。
(5)反应⑥的化学方程式为______________。
(6)化合物C的同分异构体中能同时满足以下三个条件的有_________个(不考虑立体异构体,填标号)。
(ⅰ)含有两个甲基;(ⅱ)含有酮羰基(但不含C=C=O);(ⅲ)不含有环状结构。
(a)4 (b)6 (c)8 (d)10
其中,含有手性碳(注:连有四个不同的原子或基团的碳)的化合物的结构简式为______________________。
【答案】
(1)3-甲基苯酚(或间甲基苯酚)
(2)
(3)
(4)加成反应
(5)
(6)c;
【解析】
分析如下:
(1)由A的结构简式知,A为3—甲基苯酚(或间甲基苯酚)。
(2)间甲基苯酚和发生类似题给已知信息a的反应生成B,结合B的分子式可知B的结构简式为。
(3)由题给已知信息b知与C发生取代反应生成,C中含有三个甲基,结合C的分子式可知C的结构简式为。
(4)由题给已知信息c知与发生加成反应生成D,则反应⑤的反应类型为加成反应。
(5)与发生加成反应生成,则反应⑥的化学方程为。
(6)C的分子式为,满题给条件的C的同分异构体有:①、②、③、④、⑤、⑥、⑦、⑧,共8个,其中含手性碳的化合物的结构简式为。
14.(2020·全国Ⅰ卷)有机碱,例如二甲基胺()、苯胺(),吡啶()等,在有机合成中应用很普遍,目前“有机超强碱”的研究越来越受到关注,以下为有机超强碱F的合成路线:
已知如下信息:
①
②
③苯胺与甲基吡啶互为芳香同分异构体
回答下列问题:
(1)A的化学名称为________。
(2)由B生成C的化学方程式为________。
(3)C中所含官能团的名称为________。
(4)由C生成D的反应类型为________。
(5)D的结构简式为________。
(6)E的六元环芳香同分异构体中,能与金属钠反应,且核磁共振氢谱有四组峰,峰面积之比为6∶2∶2∶1的有________种,其中,芳香环上为二取代的结构简式为________。
【答案】
(1)三氯乙烯
(2) +KOH+KCl+
(3) 碳碳双键、氯原子
(4)取代反应
(5)
(6)6 ;
【解析】
(1)名称为三氯乙烯,
故答案为:三氯乙烯;
(2)有分析得出,由B发生消去反应生成C的化学方程式为:
,
故答案为:,
(3)C中的官能团为:碳碳双键、氯原子,
故答案为:碳碳双键、氯原子;
(4)由可知,C上2个Cl原子被二环己基胺()去氢后剩余的原子团所取代,反应类型为:取代反应,
故答案为:取代反应;
(5)D的结构简式为,
故答案为:;
(6)E()的六元环芳香同分异构体中,与钠反应产生氢气,说明含有羟基,且核磁共振氢谱有四组峰,峰面积之比为6:2:2:1;说明有两个甲基且对称;又因苯胺与甲基吡啶互为芳香同分异构体,所以同分异构体的结构简式分别为:,,,,,共6种,其中,芳香环上为二取代的结构简式为,
故答案为:6;。
15.(2019·江苏)化合物F是合成一种天然茋类化合物的重要中间体,其合成路线如下:
(1).A中含氧官能团的名称为 和 。
(2).A→B的反应类型为 。
(3).C→D的反应中有副产物X(分子式为C12H15O6Br)生成,写出X的结构简式: 。
(4).C的一种同分异构体同时满足下列条件,写出该同分异构体的结构简式: 。
①能与FeCl3溶液发生显色反应;
②碱性水解后酸化,含苯环的产物分子中不同化学环境的氢原子数目比为1∶1。
(5).已知:(R表示烃基,R'和R"表示烃基或氢)
写出以和CH3CH2CH2OH为原料制备的合成路线流程图(无机试剂和有机溶剂任用,合成路线流程图示例见本题题干)。
【答案】
(1).(酚)羟基;羧基
(2).取代反应
(3).
(4).
(5).
【解析】
(1)由A的结构简式可知,A中含氧官能团为-OH和-COOH,名称为(酚)羟基、羧基,
故答案为:(酚)羟基;羧基;
(2)根据以上分析可知,A→B的反应中-COOH中的羟基被氯原子取代,反应类型为取代反应,
故答案为:取代反应;
(3)观察对比C、D的结构可知,C→D的反应中酚羟基上的氢原子被-CH2OCH3取代生成D,根据副产物X的分子式C12H15O6Br,C→D的反应生成的副产物为C中两个酚羟基都发生了取代反应,可知X的结构简式为,
故答案为:;
(4)C为,C的同分异构体满足以下条件:①能与FeCl3溶液发生显色反应,说明含有酚羟基;②碱性水解后酸化,含苯环的产物分子中不同化学环境的氢原子数目比为1:1,说明含苯环的产物分子中有两种类型的氢原子且数目相等,应为间苯三酚,则该同分异构体为酚酯,结构简式为,
故答案为:;
(5)根据逆合成法,若要制备,根据题给已知可先制备和CH3CH2CHO。结合所给原料,1-丙醇催化氧化生成CH3CH2CHO,参考题中E→F的反应条件, 在LiAlH4条件下发生还原反应生成,和HCl发生取代反应生成,在Mg、无水乙醚条件下发生已知中的反应生成,和CH3CH2CHO在一定条件下反应生成,所以合成路线设计为:
CH3CH2CH2OHCH3CH2CHO,
,
故答案为:CH3CH2CH2OHCH3CH2CHO,
。
16.(2019·天津)我国化学家首次实现了膦催化的环加成反应,并依据该反应,发展了一条合成中草药活性成分茅苍术醇的有效路线。
已知环加成反应:
(、可以是或)
回答下列问题:
(1).茅苍术醇的分子式为____________,所含官能团名称为____________,分子中手性碳原子(连有四个不同的原子或原子团)的数目为____________。
(2).化合物B的核磁共振氢谱中有______个吸收峰;其满足以下条件的同分异构体(不考虑手性异构)数目为______。
①分子中含有碳碳三键和乙酯基
②分子中有连续四个碳原子在一条直线上
写出其中碳碳三键和乙酯基直接相连的同分异构体的结构简式____________。
(3).的反应类型为____________。
(4).的化学方程式为__________________,除外该反应另一产物的系统命名为____________。
(5).下列试剂分别与和反应,可生成相同环状产物的是______(填序号)。
A. B. C.溶液
(6).参考以上合成路线及条件,选择两种链状不饱和酯,通过两步反应合成化合物,在方框中写出路线流程图(其他试剂任选)。
【答案】
(1).;碳碳双键、羟基;3
(2).2;5;和
(3).加成反应或还原反应
(4).
2-甲基-2-丙醇或2-甲基丙-2-醇
(5).B
(6).
(写成等合理催化剂亦可)
【解析】
(1).茅苍术醇的结构简式为,分子式为,所含官能团为碳碳双键、羟基,含有3个连有4个不同原子或原子团的手性碳原子,故答案为:C15H26O;双键、羟基;3;
(2).化合物B的结构简式为,分子中含有两类氢原子,核磁共振氢谱有2个吸收峰;由分子中含有碳碳三键和—COOCH2CH3,且分子中连续四个碳原子在一条直线上可知B的同分异构体含有、、、和
共5种结构,碳碳三键和直接相连的为、,故答案为:2;5;、;
(3).C→D的反应为与氢气在催化剂作用下发生加成反应(或还原反应)生成,故答案为:加成反应(或还原反应);
(4).与甲醇在浓硫酸作用下,共热发生酯基交换反应生成,反应的化学方程式为,HOC(CH3)3的系统命名为2—甲基—2—丙醇,故答案为:,2—甲基—2—丙醇;
(5).和均可与溴化氢反应生成,故答案为:b;
(6)
17.(2019·北京)抗癌药托瑞米芬的前体K的合成路线如下。
已知:
ⅰ.
ⅱ.有机物结构可用键线式表示,如(CH3)2NCH2CH3的键线式为
(1)有机物A能与Na2CO3溶液反应产生CO2,其钠盐可用于食品防腐。有机物B能与Na2CO3溶液反应,但不产生CO2;B加氢可得环己醇。A和B反应生成C的化学方程式是___________,反应类型是___________________________。
(2)D中含有的官能团:__________________。
(3)E的结构简式为__________________。
(4)F是一种天然香料,经碱性水解、酸化,得G和J。J经还原可转化为G。J的结构简式为__________________。
(5)M是J的同分异构体,符合下列条件的M的结构简式是__________________。
① 包含2个六元环
② M可水解,与NaOH溶液共热时,1mol M最多消耗2mol NaOH
(6)推测E和G反应得到K的过程中,反应物LiAlH4和H2O的作用是__________________。
(7)由K合成托瑞米芬的过程:
托瑞米芬具有反式结构,其结构简式是__________________。
【答案】
(1);取代反应
(2)羰基、羟基
(3)
(4)
(5)
(6)还原剂;水解
(7)
【解析】
(1)根据以上分析,A为苯甲酸,B为苯酚,苯甲酸和苯酚在浓硫酸、H3BO3,加热条件下发生取代反应生成C为,化学方程式为,
故答案为:取代反应;;
(2)D为,D中含有的官能团为羰基、羟基,
故答案为:羰基、羟基;
(3)D发生信息中的反应生成E,其结构简式为,
故答案为:;
(4)F经碱性水解,酸化得G和J,J经还原可转化为G,则G和J具有相同的碳原子数和碳骨架,则G为;J为,
故答案为:;
(5)J为,分子式为C9H8O2,不饱和度为6,其同分异构体符合条件的M,①包含两个六元环,则除苯环外还有一个六元环,②M可水解,与氢氧化钠溶液共热时,1molM最多消耗2molNaOH,说明含有酚酯的结构,则M的结构简式为,
故答案为:;
(6)由合成路线可知,E和G先在LiAlH4作用下还原,再水解最后得到K,
故答案为:还原剂;水解;
(7)由合成路线可知,托瑞米芬分子中含有碳碳双键,两个苯环在双键两侧为反式结构,则其结构简式为:,
故答案为:。
18.(2019·全国Ⅲ卷)氧化白藜芦醇W具有抗病毒等作用。下面是利用Heck反应合成W的一种方法:
回答下列问题:
(1)A的化学名称为___________。
(2)中的官能团名称是___________。
(3)反应③的类型为___________,W的分子式为___________。
(4)不同条件对反应④产率的影响见下表:
实验
碱
溶剂
催化剂
产率/%
1
KOH
DMF
Pd(OAc)2
22.3
2
K2CO3
DMF
Pd(OAc)2
10.5
3
Et3N
DMF
Pd(OAc)2
12.4
4
六氢吡啶
DMF
Pd(OAc)2
31.2
5
六氢吡啶
DMA
Pd(OAc)2
38.6
6
六氢吡啶
NMP
Pd(OAc)2
24.5
上述实验探究了________和________对反应产率的影响。此外,还可以进一步探究________等对反应产率的影响。
(5)X为D的同分异构体,写出满足如下条件的X的结构简式________________。
①含有苯环;②有三种不同化学环境的氢,个数比为6∶2∶1;③1mol的X与足量金属Na反应可生成2g H2。
(6)利用Heck反应,由苯和溴乙烷为原料制备,写出合成路线________________。(无机试剂任选)
【答案】
(1) 间苯二酚(1,3-苯二酚)
(2)羧基、碳碳双键
(3)取代反应 C14H12O4
(4)不同碱 不同溶剂 不同催化剂(或温度等)
(5)
(6)
【解析】
(1)A物质所含官能团是两个酚羟基,且苯环上有两个是间位的取代基,那物质的命名就是间苯二酚
(2)物质中含碳碳双键和羧基
(3)D物质到E物质没有双键的消失,且在o原子处增加了氢原子,没有双键参与反应所以属于取代反应,W物质中可以轻松数出共有14个C原子,4个氧原子,氢原子的个数可以通过不饱和度来推断出,14个碳的烷应该有30个氢,现在该分子有9个不饱和度,其中一个苯环4个,一个双键1个,一个不饱和度少2个氢,所以30-9*2=12,因此有12个氢原子。
(4)可以从表格中寻找溶剂一样的实验、碱一样的实验发现得出:实验1,2,3,探究了不同碱对反应的影响;实验4,5,6,探究了不同溶剂对反应的影响,最后只剩下不同催化剂对实验的影响。
(5)D的分子式为:C8H9O2I,要求含苯环,那支链最多含两个C,且1molX与足量Na反应可生成2g氢气,那就证明有两个酚羟基或醇羟基,又有三种不同环境的氢6:2:1,那一定是有两个甲基和两个酚羟基,因为醇羟基没有6个相同环境的氢。
(6)由题意中的heck反应可知需要一个反应物中含双建,一个反应物中含I;从苯出发可以经过溴乙烷和溴化铁的反应制得乙苯,乙苯在乙基上通过烷烃的取代反应生成氯乙苯,氯乙苯在氢氧化钠醇溶液下发生卤代烃的水解从而生成双键,得到苯乙烯;可以仿照反应1通过相同条件在苯环上上一个碘原子取代苯环的氢。
19.(2019·全国Ⅰ卷)化合物G是一种药物合成中间体,其合成路线如下:
回答下列问题:
(1)A中的官能团名称是_____________。
(2)碳原子上连有4个不同的原子或基团时,该碳称为手性碳。写出B的结构简式,用星号(*)标出B中的手性碳_____________。
(3)写出具有六元环结构、并能发生银镜反应的B的同分异构体的结构简式_____________。(不考虑立体异构,只需写出3个)
(4)反应④所需的试剂和条件是______________。
(5)⑤的反应类型是_________________。
(6)写出F到G的反应方程式_______________。
(7)设计由甲苯和乙酰乙酸乙酯()制备的合成路线_________________(无机试剂任选)。
【答案】
(1) 羟基;
(2) ;
(3) ;
(4) /浓、加热;
(5)取代反应;
(6) ;
(7)
【解析】
(1)根据A的结构简式可知A中的官能团名称是羟基。
(2)碳原子上连有4个不同的原子或基团时,该碳称为手性碳,则根据B的结构简式可知B中的手性碳原子可表示为。
(3)具有六元环结构、并能发生银镜反应的B的同分异构体的结构简式中含有醛基,则可能的结构为、、、、。
(4)反应④是酯化反应,所需的试剂和条件是乙醇、浓硫酸、加热。
(5)根据以上分析可知⑤的反应类型是取代反应。
(6)F到G的反应分两步完成,方程式依次为:、
。
(7)由甲苯和乙酰乙酸乙酯(CH3COCH2COOC2H5)制备,可以先由甲苯合成,再根据题中反应⑤的信息由乙酰乙酸乙酯合成,最后根据题中反应⑥的信息由合成产品。具体的合成路线图为:,
。
【习题练习】
1.(2021·天津高三三模)化合物M是一种药物中间体,其中一种合成路线如图所示:
已知:
Ⅰ.+
Ⅱ.
回答下列问题:
(1)A的结构简式为___;试剂X的化学名称为___。
(2)C中官能团的名称为___;由D生成E的反应类型为___。
(3)由E生成F的第①步反应的化学方程式为___。
(4)设计由A转化为B和由F转化为M两步的目的为___。
(5)写出同时满足下列条件的结构的M的所有同分异构体___(不含立体异构)
①只含两种官能团,能发生显色反应,且苯环上连有两个取代基
②1mol该物质最多能与2molNaHCO3反应
③核磁共振氢谱有6组吸收峰
(6)参照上述合成路线和信息,设计以丙酮和CH3MgBr为原料(其他试剂任选),制备聚2—甲基丙烯的合成路线___。
【答案】 环己酮 醚键 羟基 取代反应 保护酚羟基 、、
【解析】
(1) 由信息Ⅰ逆推,可知A是;试剂X是,化学名称为环己酮;
(2)C是,官能团的名称为醚键、羟基;是 上的1个H原子(红圈标出)被-CH2COOCH2CH3代替的产物,反应类型为取代反应;
(3) 在碱性条件下水解,生成和乙醇,反应方程式是;
(4)设计由A转化为B和由F转化为M两步的目的为保护酚羟基;
(5)①只含两种官能团,能发生显色反应,说明有酚羟基,苯环上连有两个取代基;②1mol该物质最多能与2molNaHCO3反应,说明1个分子中含有2个羧基;③核磁共振氢谱有6组吸收峰,说明结构对称,符合条件的的同分异构体有、、;
(6)丙酮和CH3MgBr反应,酸化后生成2-甲基-2-丙醇,2-甲基-2-丙醇发生消去反应生成2-甲基丙烯,2-甲基丙烯发生加聚反应生成聚2—甲基丙烯,合成路线为。
2.(2021·天津高三一模)新型冠状病毒肺炎药物阿比多尔的中间体I的合成路线如图:
(1)反应①②③中属于取代反应的是___。
(2)C中官能团名称是___。
(3)D的结构简式为___。
(4)F的分子式是___,1mol该物质能与___molNaOH充分反应。
(5)⑦的化学方程式为___。
(6)满足下列条件的D的同分异构体有___种。
a.含苯环结构 b.含—NO2
其中核磁共振氢谱有3组峰,峰面积比为6:2:1的结构简式为___。
(7)已知:①当苯环有RCOO—、烃基时,新导入的基团进入原有基团的邻位或对位:原有基团为—COOH时,新导入的基团进入原有基团的间位。②苯酚、苯胺()易氧化。设计以为原料制备的合成路线(无机试剂任用)___。
【答案】
①② 酯基、硝基 C14H15NO4 3 +2Br2→+2HBr 14 、
【解析】
(1)由上述分析可知①为苯酚的硝化反应属于取代反应,②为对硝基苯酚的取代反应,③为硝基还原成氨基的反应,故答案为:①②;
(2)C为,所含官能团为硝基,酯基,故答案为:硝基、酯基;
(3)由上述分析可知D为,故答案为:;
(4)由F的结构简式可知其分子式为:C14H15NO4,其结构中含有2个酯基能与氢氧化钠发生水解反应,其中苯环直接相连的酯基为酚类酯结构1mol该结构能消耗2mol氢氧化钠,因此1molF能消耗3molNaOH,故答案为:C14H15NO4;3;
(5)⑦为与液溴发生的取代反应,得到,反应方程式为:+2Br2→+2HBr,故答案为:+2Br2→+2HBr;
(6)D为,满足含苯环结构、含—NO2的同分异构体除硝基外,含有两个碳原子,先以乙基形式连接在苯环上,则乙苯中有5中氢,可被硝基取代,若以两个甲基形式连接在苯环上,分别由邻二甲苯、间二甲苯、对二甲苯三种结构,三者所含氢的种类分别为3、4、2,被硝基取代即得到D的相应同分异构体,共计14种,其中核磁共振氢谱有3组峰,峰面积比为6:2:1的为、,故答案为:14;、;
(7) 可由水解后酸化得到,可由发生还原反应得到,可由经高锰酸钾氧化得到,可由经浓硝酸取代反应得到,合成路线为:,故答案为:。
3.(2022·高考模拟试卷(辽宁卷))富马酸比索洛尔是心脏科常用药物,可以用如图所示流程进行合成。
请回答下列问题:
(1)D→E的反应类型___________;
(2)F分子中存在一个手性碳原子,与这个手性碳原子以极性共价键结合的官能团名称为___________;
(3)反应条件①为___________;
(4)测试表明,流程中起始底物1,3-丁二烯(物质A)中C2与C3之间的碳碳单键比乙烷中与之间的碳碳单键短(见图),原因是___________;
(5)能区分D、E两种有机物的试剂是___________(填序号)
①浓水
②溶液
③新制悬浊液
④酸性溶液
⑤溶液
(6)已知B的分子式为,写出B→C的化学方程式___________。
(7)化合物G比D多一个碳原子且与D互为同系物,其结构可能有___________种。其中核磁共振氢谱有5组吸收峰,且峰面积之比为1:2:2:2:1的物质的结构简式为___________。
【答案】
(1)加成反应或还原反应
(2)羟基
(3)光照
(4)1,3﹣丁二烯中,两个双键发生共轭,使得中间的单键有部分双键的性质,即单键变短,故其单键比乙烷中更短
(5)②③
(6)+2NaOH
(7) 13;
【解析】
A发生加成反应生成环己烯,根据C反应产物中氯原子个数知,C和氯气发生取代反应,则C为,B的分子式为,则环己烯和溴发生加成反应生成B为,B发生消去反应生成C;D中醛基发生还原反应或加成反应生成E中醇羟基;(7)D为对羟基苯甲醛,化合物G比D多一个碳原子且与D互为同系物,则G中含有酚羟基和醛基,如果取代基为﹣OH、﹣,有邻位、间位、对位三种结构;如果温度计为﹣OH、﹣、﹣CHO,有10种结构。
(1)D中醛基发生还原反应或加成反应生成E中醇羟基,所以D→E的反应类型加成反应或还原反应,
故答案为:加成反应或还原反应;
(2)F分子中连接醇羟基的碳原子为手性碳原子,与这个手性碳原子以极性共价键结合的官能团名称为羟基,
故答案为:羟基;
(3)C中氢原子被氯原子取代,则反应条件①为光照,
故答案为:光照;
(4)测试表明,流程中起始底物1,3﹣丁二烯(物质A)中与之间的碳碳单键比乙烷中与之间的碳碳单键短,原因是1,3﹣丁二烯中,两个双键发生共轭,使得中间的单键有部分双键的性质,即单键变短,故其单键比乙烷中更短,
故答案为:1,3﹣丁二烯中,两个双键发生共轭,使得中间的单键有部分双键的性质,即单键变短,故其单键比乙烷中更短;
(5)D中含有醛基和酚羟基、E中含有醇羟基和酚羟基,
①浓水都能和二者发生取代反应而使溴水褪色,现象相同,无法鉴别;
②D能和溶液发生银镜反应、E不能发生银镜反应,现象不同可以鉴别,故正确;
③D能和新制悬浊液发生氧化反应生成砖红色沉淀,E不能反应,现象不同可以鉴别,故正确;
④D、E都能被酸性溶液氧化而使酸性高锰酸钾溶液褪色,现象相同无法鉴别,故错误;
⑤二者都能和溶液发生显色反应,现象相同无法鉴别,故错误;
故答案为:②③;
(6)B为,B发生消去反应生成C,B→C的化学方程式+2NaOH,
故答案为:+2NaOH
(7) D为对羟基苯甲醛,化合物G比D多一个碳原子且与D互为同系物,则G中含有酚羟基和醛基,如果取代基为﹣OH、﹣,有邻位、间位、对位三种结构;如果温度计为﹣OH、﹣、﹣CHO,有10种结构,所以符合条件的有13种;其中核磁共振氢谱有5组吸收峰,且峰面积之比为1:2:2:2:1的物质的结构简式为。
4.(2022·高考模拟试卷(山东卷))化合物G可以干预冠心病患者血清炎性因子,抗动脉粥样硬化,对血管平滑肌细胞增殖有抑制作用。其合成路线如下:
已知:
Ⅰ.R-CNR-COOH
Ⅱ.(Ph为苯环)
(1)A→B的反应方程式为_______。
(2)C→D的反应类型是_______;E的名称为_______。
(3)F与过量发生加成反应的产物中存在_______个手性碳原子(连有四个不同的原子或基团的碳原子)。
(4)G中含氧官能团的名称为_______。
(5)满足下列条件的E的同分异构体有_______种。
①含苯环的醛、酮
②不含过氧键(—O—O—)
③核磁共振氢谱显示四组峰,且峰面积比为3:2:2:1
(6)设计以和为原料制备的合成路线_______(无机试剂、有机溶剂任用)。
【答案】
(1)(浓)
(2)还原反应;对羟基苯乙酸
(3)4
(4)羟基、醚键、羰基
(5)4
(6)
【解析】
由F结构以及已知Ⅰ、Ⅱ推测出A中含有苯环,再根据A的不饱和度为6可知,A中含有—CN结构,则A为,由信息Ⅰ可知B→C是—CN变成—COOH,故C为;C→D为—变为—,故D为;由信息Ⅱ可知E为,以此解题。
(1)由分析可知A为,A→B的反应为苯环上的硝化反应,方程式为:(浓);
(2)由分析可知C为,C→D为—变为—,为还原反应;由分析可知E为,则起其名称为对羟基苯乙酸;
(3)F与过量的氢气加成后得:,可以发现手性碳有4个;
(4)由G的结构简式可知,其中含氧官能团的名称为羟基、醚键、羰基;
(5)由题意可知,属于醛的有、属于酮的有、,一共4种;
(6)分析产物与F结构的异同点,结合题干中给的信息,可知合成路线如下:。
5.(2022·高考模拟试卷(重庆卷))化合物M()可以单独用于经饮食和运动疗法不能有效控制高血糖的Ⅱ型糖尿病病人,其合成路线如下:
己知:
i.
ii.
iii.
(1)物质A中官能团的名称为___________,物质D的名称为___________。
(2)I→J的反应类型为___________。
(3)试剂a是1,3—丁二烯,则G的结构简式为___________。
(4)B→C的化学方程式是___________。
(5)F的结构简式是___________;F+J→化合物M的过程中,会生成N,N与M含有相同的官能团,且互为同分异构体,N的结构简式是___________。
(6)芳香化合物K与B含有相同的官能团且官能团个数相同,其分子式为,苯环上含有2个取代基,K可能的结构有___________种(不考虑立体异构)。核磁共振氢谱峰面积之比为,其结构简式为___________。
【答案】
(1)羧基和碳碳双键;苯甲醛
(2)还原反应
(3)
(4)
(5);
(6) 12;
【解析】
由起始物质和A的分子式,以及B的分子式可得A的结构简式为HOOCCH=CHCOOH,B的结构简式为:,B和甲醇在浓硫酸的作用下生成C,C的结构简式为:,由信息i和C、E的分子式可得D为,E为,根据提示ii和E可知F为,根据信息iii、试剂a是1,3—丁二烯,和G的分子式可知G为,由和氢气反应的I为,根据J的分子式可得J为;
(1)由A的结构简式为HOOCCH=CHCOOH,可得A含有的官能团为碳碳双键和羧基,由分析知物质D为,名称为苯甲醛,故答案为:碳碳双键和羧基;苯甲醛;
(2)根据分析中I和J的结构简式可知,I→J是去氧的反应,反应类型为还原反应,故答案为:还原反应;
(3)由分析可知G的结构简式为,故答案为:;
(4)由分析知B的结构简式为:,B和甲醇在浓硫酸的作用下生成C,C的结构简式为:,所以B→C的化学方程式是,故答案为: ;
(5)根据分析知F的结构简式是 ;M的结构简式为,F+J→化合物M的过程中,会生成N,N与M含有相同的官能团,且互为同分异构体,N的结构简式是,故答案为: ;;
(6)由分析知B的结构简式为:,芳香化合物K与B含有相同的官能团且官能团个数相同,即含有两个羧基,其分子式为,苯环上含有2个取代基,可得两个取代基分别为:①两个-,分别连在苯环的邻、间、对三个位置,可得三种结构;②一个-COOH,一个-,分别连在苯环的邻、间、对三个位置,可得三种结构;③ 一个-,一个,分别连在苯环的邻、间、对三个位置,可得三种结构;④一个-COOH,一个,分别连在苯环的邻、间、对三个位置,可得三种结构;所K可能的结构有12种。核磁共振氢谱峰面积之比为,其结构简式为,故答案为:12;。
6.(2022·天津市重点中学联考)以乙烯和D()为主要原料合成功能高分子M的路线如下:
已知:①
②
③
(1)B的核磁共振氢谱有两组峰,其峰面积之比为___________,B的某同分异构体只有一种化学环境的氢原子,该同分异构体的结构简式为___________。
(2)C的结构简式为_______,按先后顺序写出检验C中所含官能团的试剂________。
(3)D是五元环状化合物,E→F的化学方程式是___________。
(4)L的结构简式为___________。
(5)参照以上合成路线,以乙醛和1,3-丁二烯为原料合成,写出其合成路线(其它试剂任选)。_______
【答案】
(1) ① 3:1;②
(2)① ;②银氨溶液、溴水
(3)
(4)
(5)
【解析】
(1)B为,含有2种不同环境的H原子,核磁共振氢谱有两组峰,其峰面积之比为3:1或1:3;B的某同分异构体只有一种化学环境的氢原子该同分异构体的结构简式为。
(2)由分析可知,C的结构简式为;中的官能团为碳碳双键、醛基,碳碳双键能和溴水发生加成反应而使溴水褪色,但醛基能被溴水、新制氢氧化铜悬浊液、银氨溶液氧化,所以应该先检验醛基后检验碳碳双键,用新制氢氧化铜悬浊液或银氨溶液检验醛基,然后用溴水检验碳碳双键,检验醛基时溶液呈碱性,检验碳碳双键时溶液呈酸性,所以在检验醛基后再加入稀盐酸中和未反应的碱而使溶液呈酸性,则按先后顺序写出检验C所含官能团的试剂依次为:银氨溶液(或新制氢氧化铜悬浊液)、盐酸、溴水;
(3)由分析可知,E发生消去反应生成F,化学方程式为。
(4)由分析可知,L的结构简式为。
(5)乙醛在碱性条件下、加热生成,和1,3-丁二烯发生加成反应生成,在Ru催化剂作用下生成,则合成路线为 。
7.(2022·3+3+3高考诊断性考试)大豆苷元具有抗氧化活性、抗真菌活性等功能,能有效预防和抑制白血病、结肠癌等疾病,受到了科研人员的关注。大豆苷元的合成路线如图32所示:
已知:。
(1)C的名称为__________,E的结构简式为__________。
(2)G中所含官能团的名称为__________。
(3)H的分子式为__________,1molH最多与__________mol加成。
(4)由C与F合成G的化学方程式为__________。
(5)X是F的同系物且相对分子质量比F大14,写出一种同时满足以下条件的X的同分异构体的结构简式:__________(任写一种)。
a.含有苯环,能与溶液发生显色反应
b.一定条件下,既能发生银镜反应,又能发生水解反应
c.核磁共振氢谱图显示四组峰,且峰面积比为6:2:1:1
(6)根据上述合成路线的相关知识,以与原料,设计路线合成(无机试剂任选)。
【答案】
(1)间苯二酚(或1,3-苯二酚);
(2)羰基(或酮基)、羟基
(3);8
(4)
(5)(任写一种)
(6)
【解析】
(1)C的名称为间苯二酚;根据已知以及F的结构,可知乙醛酸中醛基在苯酚的对位发生了加成反应,故E的结构简式为。
(2)根据G的结构简式可知,G中所含官能团的名称为羰基(或酮基)、羟基。
(3)根据H的结构简式可知,H的分子式为,1molH可以与8mol发生加成反应。
(4)由C、F与G的结构简式可知该反应副产物为,化学方程式为。
(5)比F分子量大14的同系物X同时满足以下条件:a.含有苯环,能与溶液发生显色反应;b.一定条件下,既能发生银镜反应,又能发生水解反应;c.核磁共振氢谱图显示四组峰,峰面积比为6:2:1:1,通过分析,其结构简式为。
(6)通过原料和目标产物可知,合成路线流程图为。
8.(2022·山东烟台高三诊断性考试)一种药物的中间体M()的合成路线如下:
已知:
回答下列问题:
(1)A能发生银镜反应,则A的结构简式为____________;写出符合下列条件的A的同分异构体的结构简式 ____________。
①含有四种化学环境的氢 ②能和反应生成气体 ③遇溶液显紫色
(2)A→B的反应类型为 ;D中含氧官能团的名称为____________;E只有一种化学环境的碳原子,F→G的化学方程式为____________。
(3)试剂a的结构简式为____________;I的结构简式为____________。
(4)已知:,综合上述信息,以1,3-丁二烯和乙胺()为原料合成,写出能获得更多目标产物的较优合成路线(其它试剂任选)。
【答案】
(1);
(2)取代反应;酚羟基、醚键、羧基;
(3);
(4)
【解析】
(1)由题分析可知,A的结构简式为:;A的同分异构体能和反应生成气体,则含—COOH,遇溶液显紫色,则含苯环、含酚羟基,而结构中又含有四种化学环境的氢,则符合条件的同分异构体的结构简式为:。
(2)由题分析可知,A为,B为,则与发生取代反应生成,A→B为取代反应;D的结构简式为,D中含氧官能团的名称为:酚基、醚键、羧基;E中只含一种化学环境的碳原子,E为,与水发生加成反应生成F,F为;依据已知信息ii可知与反应生成G,G为,则F→G的化学方程式为:。
(3)由上述分析可知,试剂a为,I的结构简式为:。
(4)与溴化氢在过氧化物存在的条件下发生加成反应生成,再在氢氧化钠水溶液条件下水解得到,再与在一定条件下反应生成,因此合成路线为:。
9.(2022·精创原创卷(全国甲卷))杂环化合物(Heterocyclic compounds)是数目最庞大的一类有机化合物,普遍存在于药物分子的结构之中。已知有机物G是一种杂环化合物,其合成路线如图所示:
已知:
回答下列有关问题:
(1)F中含氧官能团名称为______,E的分子式为______,FG的过程中生成了一种有机物小分子,该有机物小分子名称为______。
(2)CD发生的化学反应类型是______,反应的化学方程式为______。
(3)BE过程的目的是______。
(4)维生素C是有机物H的一种同分异构体,结构如图,该分子中手性碳原子的个数为______。
(5)有机物C有多种同分异构体,同时满足以下性质的同分异构体有______种。请写出该同分异构体中苯环上只有两种一氯代物的有机物结构简式:______(任写出其中一种)。
Ⅰ.属于芳香烃化合物
Ⅱ.有2个取代基
Ⅲ.可发生银镜反应
(6)请以苯酚为原料,设计制备的合成路线(无机试剂任选):_________。
【答案】
(1)硝基、酯基;;甲醇
(2)硝化反应(取代反应);
(3)保护氨基
(4)2
(5)12;(或或或)(任写一种即可)
(6)
【解析】
合成路线如下,。
(1)F中含氧官能团名称为硝基、酯基;E的分子为;FG过程中,还生成有机物甲醇。
(2)由合成路线可知,CD发生的反应类型为硝化反应(取代反应),反应的化学方程式为。
(3)BE过程的目的是保护氨基。
(4)维生素C中手性碳原子的个数为2。
(5)符合I、Ⅱ、Ⅲ条件的C的同分异构体有12种:2个取代基共有4种组合,可能为和和和和—CHO,在苯环上按邻、间、对三种位置排布共有4×3=12种。该同分异构体苯环上只有两种一氯代物,说明2个取代基处于对位,则以下4种符合,
10.(2022·湖北高三上学期11月联考)马来酸匹杉琼可用于非霍奇金淋巴瘤的治疗。其制备流程如图:
回答下列问题:
(l)的名称为______,B中含氧官能团的名称为______。
(2)B→C反应类型为______,A的核磁共振氢谱有______组吸收峰。
(3)写出官能团的种类和数目均与 相同的同分异构体的结构简式______。
(4)马来酸匹杉琼中______(“有”或“无”)手性碳原子
(5) 可由丙二酸经三步反应合成(其他试剂任选):
则X的结构简式为______,反应3的化学方程式为______。
【答案】
(1)对二氟苯(或1,4-二氟苯);
(2)取代反应
(3)
(4)无
(5);
【解析】
(1)是苯环的氢原子被两个F原子取代,且在对位,故它的名称为对二氟苯(或1,4-二氟苯);由D的结构简式可得其含氧官能团的结构简式为:
故答案为:对二氟苯(或1,4-二氟苯);
(2),可以看出B→C发生的取代反应,故反应类型为取代反应;
B故答案为:取代反应;
(3) 有一个碳碳双键,两个羧基,还有两个碳原子,所以符合条件的结构简式为:;故答案为:。
(5)根据题意可得
所以X为;反应3的化学方程式为:
故答案为:;。
11.(2022·重庆市高三下学期2月质量检测)化合物H是一种有机光电材料中间体。实验室由芳香族化合物A制备H的一种合成路线如图,请完成下列填空:
已知:
(1)A的结构简式是 ______,D中的含氧官能团名称是 ______。
(2)由E生成F的反应类型是 ______,写出E发生聚合反应的化学方程式 ______。
(3)G为甲苯的同分异构体,由F生成H的化学方程式为 ______。
(4)芳香族化合物X是C的同分异构体,与C具有相同的官能团,且苯环上只有两种不同化学环境的H原子,写出符合要求X的结构简式 ______。
(5)写出用环戊烷和2-丁炔为原料制备化合物的合成路线 ______ (其他试剂任选)。
【答案】
(1);羧基
(2)取代反应(或酯化反应);
(3)
(4)
(5);
芳香族化合物A与乙醛发生信息①中的反应生成B,A含有醛基,反应中脱去1分子水,由原子守恒可知A的分子式:,故A为,则B为,B发生氧化反应、酸化得到C为,C与溴发生加成反应得到D为,D发生消去反应、酸化得到E为,E与乙醇发生酯化反应生成F为,结合信息②中的加成反应、H的结构简式,可推知G为; 由与溴加成反应得到,结合信息②可知由与2-丁炔加成得到,环戊烷与氯气发生取代反应得到,再发生消去反应得到
【解析】
(1)由分析可知,A的结构简式为,D的结构简式为,D中含氧官能团是羧基,
故答案为:;羧基;
(2)E→F是与乙醇发生酯化反应生成,也属于取代反应;发生聚合反应反应生成,反应方程式为,
故答案为:取代反应或酯化反应;;
(3)由F生成H的化学方程式为
,
故答案为:;
(4)芳香化合物X是C()的同分异构体,X与C具有相同的官能团,说明X含有碳碳双键、羧基,且苯环上只有两种不同化学环境的H原子,应是苯环有2个不同的取代基且处于对位,符合要求的的结构简式为,
故答案为:;
(5)由与溴加成反应得到,结合信息②可知由与2-丁炔加成得到,环戊烷与氯气发生取代反应得到,再发生消去反应得到,合成路线为,
故答案为:。
芳香族化合物A与乙醛发生信息①中的反应生成B,A含有醛基,反应中脱去1分子水,由原子守恒可知A的分子式:,故A为,则B为,B发生氧化反应、酸化得到C为,C与溴发生加成反应得到D为,D发生消去反应、酸化得到E为,E与乙醇发生酯化反应生成F为,结合信息②中的加成反应、H的结构简式,可推知G为; 由与溴加成反应得到,结合信息②可知由与2-丁炔加成得到,环戊烷与氯气发生取代反应得到,再发生消去反应得到。
12.(2022·重庆八中适应性月考5)马拉韦罗(Maraviroc)是一种具有新型作用机制的抗HIV药物,适用于成入的CCR5向性的HIV-1病毒感染,它能与入体细胞表面的CCR5分子结合,从而阻断HIV蛋白GP120与CCR5受体联合,使HIV病毒不能进入巨噬细胞和T细胞。一种马拉韦罗的合成路线如图所示:
已知:①化合物D的结构简式为;
②;
③RCH2CHO+;
④其中R表示烃基,可以相同,也可以不同。
回答下列问题:
(1)的化学名称为_______。
(2)马拉韦罗中虚线框中所含官能团的名称为_______。
(3)流程中的作用是_______。
(4)G→马拉韦罗的反应类型为_______。
(5)化合物E的结构简式为_______。
(6)若H为羧酸类化合物,则H与乙醇发生酯化反应的化学方程式为_______。
(7)化合物M为化合物A的同分异构体,满足下列条件的M的结构有_______种(不考虑立体异构)。
①M为芳香族化合物
②M中含有“α-氨基酸”结构
(8)已知:。结合所学知识和已知信息,写出以苯和苯甲醇为原料,合成的路线(其他无机试剂任选)_______。
【答案】
(1)三氟乙酸
(2)酰胺基、氟原子
(3)保护氨基
(4)取代反应
(5)
(6)
(7)19
(8)
【解析】
(1)根据其结构简式和系统命名的原则可知其名称是三氟乙酸;
(2)根据马拉韦罗中虚线框中的结构简式可知其中所含官能团的名称为酰胺基、氟原子;
(3)由流程可知物质A和G是含有氨基的,而在反应过程中用到了氧化剂,氨基容易被氧化,故流程中的作用是保护氨基;
(4)由流程可知G→马拉韦罗的反应是G中氨基中的一个氢原子被取代,故其反应类型为:取代反应;
(5)由信息③可知化合物E的结构简式为
(6)对比H和马拉韦罗结构上的不同,以及H为羧酸类化合物,则H为,其与乙醇的酯化反应为:
;
(7)M中含有苯环,M中含有α-氨基酸”结构则M可以为((6种),共19种;
(8)首先苯发生硝化反应,生成硝基苯,再在信息给的条件下生成苯胺,甲醇催化氧化生成苯甲醛,再结合题给信息②合成产物,具体流程如下:
13.(2022·江苏新高考第三次大联考)化合物 G 是一种药物中间体,其合成路线如下:
(1)D 分子中采用杂化的碳原子数为_____________。
(2)A→B 的反应过程中会产生一种与 B 互为同分异构体的副产物,写出该副产物的结构 简式________________。
(3)F→G 分两步进行。第一步为环氧的开环加成,第二步反应类型为_________________ 。
(4)B 的一种同分异构体同时满足下列条件,写出其结构简式________________。
①属于芳香族化合物;
②可发生银镜反应;
③分子中有 3 种化学环境不同氢原子。
(5)设计以和为原料制备的合成路线流程图(无机试剂和有机溶剂任用,合成路线示例见本题题干)
【答案】
(1)4
(2)
(3)取代(或水解)
(4)
(5)
【解析】
对比物质A和B可以发现,反应过程中是物质A羟基上的氢原子和羟基邻位的一个氢原子被取代,但是羟基邻位有两种氢,故产物有两个,根据物质B的结构可以准出物质另一种物质的结构为对比物质F和G的结构简式可知其第二部反应为酯基的水解反应。
(1)饱和碳元素都是即杂化,结合D的结构简式可知,其中采用杂化的碳原子数为4;
(2)由分析可知另一种物质的结构为;
(3)对比物质F和G的结构简式可知其第二部反应为酯基的水解反应,故其反应类型为:取代(或水解)反应;
(4)①属于芳香族化合物,则应该有苯环;②可发生银镜反应,说明结构中含有醛基;再结合分子中有3种化学环境不同氢原子,则该同分异构体为:;
(5)首先将卤代烃水解,得到二醇,之后催化氧化生成醛、酮,进一步氧化得羧基,再结合A→B的反应条件,和苯酚反应可以生成, 再和氢气加成可以得到产物,具体流程为:
。
14.(2022·高考化学模拟金标卷(浙江版))某研究小组以乙醇和苯为原料,按下列路线合成吲哚二酮类药物的一种中间体G。
已知:
请回答:
(1)写出A的结构简式_________;写出G的结构简式_________。
(2)下列说法正确的是_________。
A.通常由乙醇合成A的过程包括氧化反应和取代反应
B.由A合成B的另一种产物是
C.吲哚二酮分子中所有原子可能共平面
D.一定条件下1molF与足量NaOH溶液反应,最多可消耗2 mol NaOH
(3)写出B→C中反应①的化学方程式_________。
(4)设计以苯为原料合成E的合成路线(用流程图表示,无机试剂任选)_________。
(5)已知:羟基与碳碳双键直接相连时不稳定。写出满足下列条件的化合物F的同分异构体的结构简式_________(不考虑立体异构体)
①谱和IR谱检测表明:共有4种不同化学环境的氢原子,有氨基,无过氧键和氨氧键;
②除了苯环外无其他环。
【答案】
(1);
(2)AB
(3)
(4)
(5)
【解析】
(2)选项A,由乙醇合成乙酸乙酯通常经历的过程为乙醇→乙醛→乙酸,然后乙醇与乙酸酯化生成乙酸乙酯,反应类型包括氧化反应和酯化反应(取代反应),正确。选项B,由信息I,可知由A合成B的另一种产物是乙醇,正确。选项C,吲哚二酮结构中有一个饱和碳原子形成4个单键,为四面体结构,二个氮原子形成了3个单键,呈三角锥形,故所有原子不可能共平面,错误。选项D,一定条件下1molF与足量NaOH溶液反应,最多可消耗3 mol NaOH,化学方程式可表示为,错误。
(3)B→C中反应①是酯在碱性条件下的水解反应。
(4)正逆思维相结合,由信息Ⅳ可知,相较于,增加取代基—Cl和,而—Cl是苯环常见的邻对位定位基,是苯环常见的间位定位基,所以苯环上应先加上—Cl,再加上。
(5)F的结构为,分子式为,不饱和度为6。同分异构体共有4种不同化学环境的氢原子,有氨基,无过氧键和氮氧键,则其同分异构体具有对称性,且同时有两个或,根据题意可写出同分异构体。
相关试卷
这是一份高考化学一轮复习专题测试十一有机化学基础(含解析),共22页。试卷主要包含了环己烯常用于有机合成,A~H的转化关系如下所示等内容,欢迎下载使用。
这是一份2023届新高考化学一轮复习有机化学基础单元测试含答案,共22页。试卷主要包含了选择题,非选择题等内容,欢迎下载使用。
这是一份2023届新高考化学一轮复习有机化学基础测试题含答案,共21页。试卷主要包含了选择题,非选择题等内容,欢迎下载使用。