

















所属成套资源:高考(化学)一轮复习 知识点+练习+测试
05 化学基础实验—高考(化学)一轮复习 知识点+练习+测试
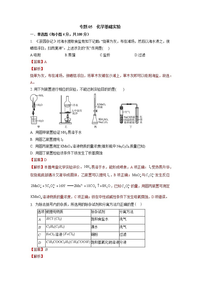
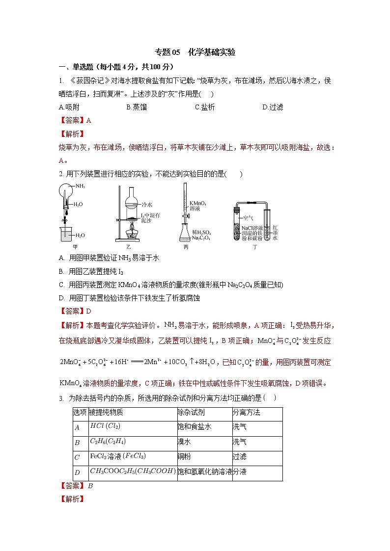
展开这是一份05 化学基础实验—高考(化学)一轮复习 知识点+练习+测试,文件包含05化学基础实验知识点含答案解析docx、05化学基础实验知识点docx、05化学基础实验练习含答案解析docx、05化学基础实验测试含答案解析docx、05化学基础实验练习docx、05化学基础实验测试docx等6份试卷配套教学资源,其中试卷共106页, 欢迎下载使用。
专题05 化学基础实验
一、考情分析
核心素养
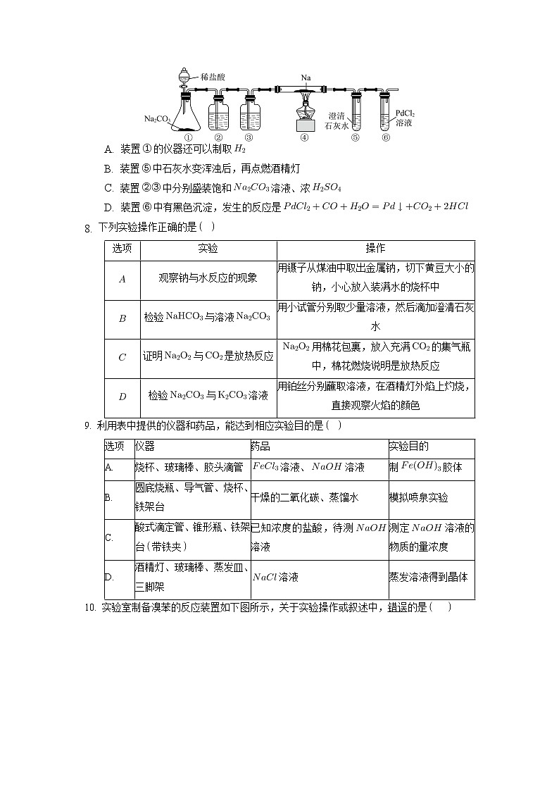
证据推理与模型认知 科学精神与社会责任
考纲
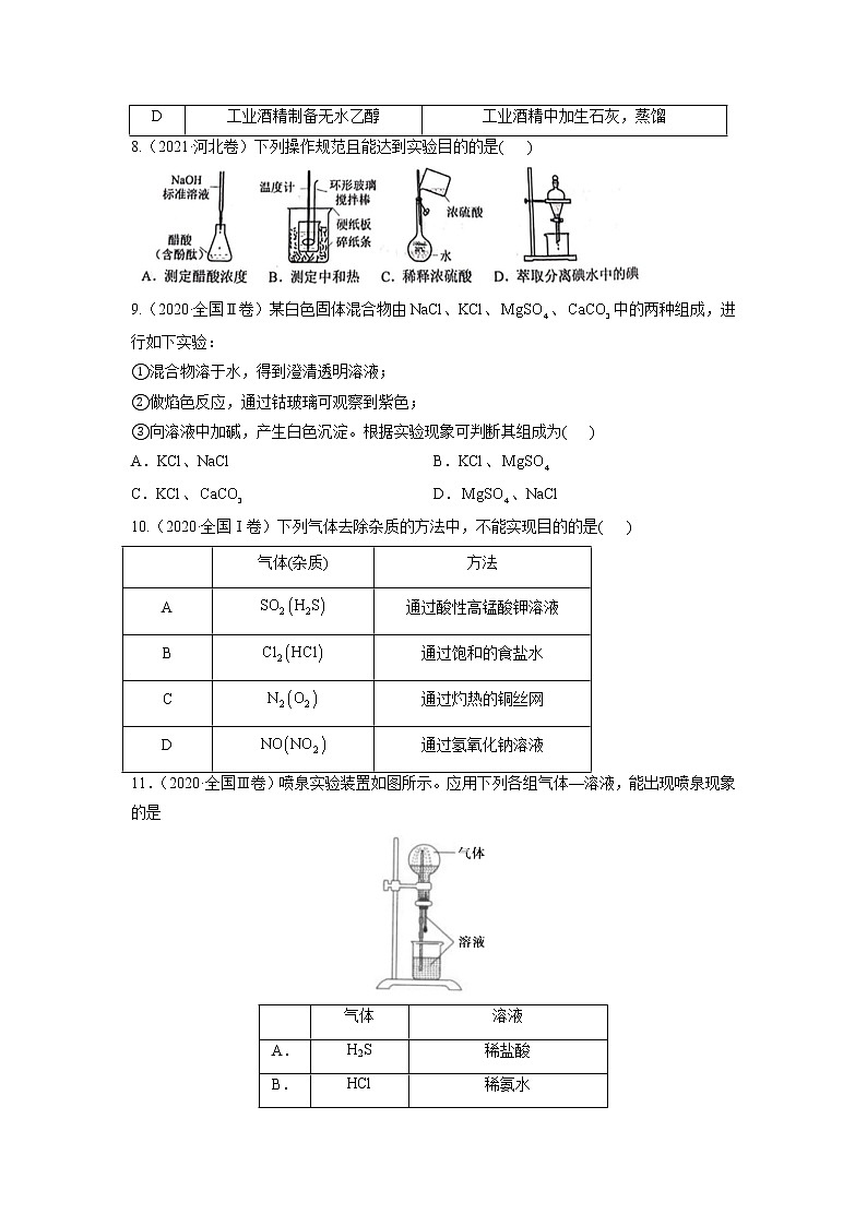
1、 了解化学实验是科学探究过程中的一种重要方法
2、 了解化学实验室常用仪器的主要用途和使用方法
3、 掌握化学实验的基本操作。能识别化学品标志,了解实验室一般事故的预防和处理方法
4、 掌握常见气体的实验室制法(包括所用试剂、反应原理、仪器和收集方法)
5、 掌握常见物质的检验、分离和提纯的方法。掌握溶液配置的方法
6、 根据化学实验的目的和要求,能做到:
(1) 设计实验方案
(2) 正确选用实验装置
(3) 掌握控制实验条件的方法
(4) 预测或描述实验现象、分析或者处理实验数据,得出合理结论。
(5) 评价或改进实验方案
7、以上各部分知识与技能的综合应用
考情预测
正确使用实验室常用仪器,掌握化学实验基本操作是保证实验安全及实验结果准确性的前提,同时也是化学素养的重要体现,本专题内容是历年高考的必考内容,命题形式可以是选择题,也可以是综合性实验题。
应重点关注实验基本操作的规范性,常见仪器的正确使用方法及注意事项,以及气体的制备方法。物质的检验、分离和提纯中试剂的选择及仪器的正确使用,物质的检验、分离和提纯实验方案的设计、现象的描述等。
二、 考点分布
三、 考点剖析
考点1:常考易错实验仪器及使用
仪器
主要用途
使用方法和注意事项
蒸发皿
用于溶液的蒸发、浓缩、结晶
蒸发浓缩时要用玻璃棒搅拌,且液体体积不超过其容积的
坩埚
用于固体物质的高温灼烧
把坩埚放在三脚架上的泥三角上加热,取放坩埚必须使用坩埚钳,加热完的坩埚应放在石棉网上冷却,特别要注意应根据加热物质的性质不同,选用不同材质的坩埚
圆底烧瓶
用于液体的蒸馏、做反应器等
液体不超过容积的,且不少于;加热前外壁应无水滴;蒸馏时加入沸石或碎瓷片防暴沸
三颈烧瓶
用做反应器
三颈口一般放置温度计、冷凝管、分液漏斗、搅拌器等。一般用于液体混合物的分离与提纯
容量瓶
配制一定体积、一定物质的量浓度的溶液
①使用前要检查是否漏水;
②加液体用玻璃棒引流,当液面距刻度线1~2 cm时改用胶头滴管,加液体至凹液面最低处与刻度线相切;
③容量瓶没有“0”刻度,只有一条刻度线,液面达到刻度线时,溶液的体积即为容量瓶的容量值
A为酸式滴定管
B为碱式滴定管
准确量取一定量的液体(精确度为0.01 mL)
①使用前要检查是否漏水;
②“0”刻度在上;
③A用于量取酸性溶液和强氧化性溶液,B用于量取碱性溶液;
④要先用待装液润洗再装溶液
分液漏斗
①球形分液漏斗用于随时添加液体
②梨形分液漏斗用于互不相溶且密度不同的两种液体的分离或萃取分液
①注意活塞不得渗漏;
②分离液体时,下层液体由下口放出,上层液体由上口倒出
A:球形冷凝管
B:直形冷凝管
组装蒸馏或分馏装置,将蒸气冷凝为液体;用于液体回流
①直形冷凝管一般用于蒸馏或分馏时冷凝蒸气;
②球形冷凝管常用于液体回流;
③蒸气流的方向与冷却水流的方向相反
[微点拨] ①移动试管用试管夹,移动蒸发皿和坩埚用坩埚钳。
②熔融固体NaOH不能用瓷坩埚,而使用铁坩埚。原因是NaOH能与瓷坩埚中的成分SiO2发生化学反应。
【拓展】
1、干燥管的“一材多用”
(1)位置不同,作用不同
①在整套实验装置的中间横放——干燥、吸收及检验装置
a.干燥管内装有固体干燥剂,可用于干燥气体。
b.干燥管内盛有无水硫酸铜时,可用于水的检验。
c.可用于定量测定气体的质量。
②在整套实验装置的最后横放——“左吸右挡”
既可以吸收多余的尾气,防止污染空气,又可以阻挡外界空气中的干扰气体(如CO2、水蒸气等)进入装置中,简记为“左吸右挡”。
(2)干燥管的创新使用
防倒吸装置
简易的过滤器,如净化天然水
简易的启普发生器
考点2:化学实验安全
1、常见试剂的保存方法
保存依据
保存方法
典型实例
防氧化
①密封或用后立即盖好
②加入还原剂
③隔绝空气
①Na2SO3、Na2S、KI溶液等用后立即盖好
②FeSO4溶液中加少量铁屑
③K、Na保存在煤油里,Li保存在石蜡里
防与CO2反应
密封保存,减少暴露时间
NaOH、Na2CO3溶液、石灰水、Na2O2固体等密封保存
防挥发
①密封,置于阴凉处
②液封
①浓盐酸、浓氨水等置于阴凉处
②液溴用水封
防燃烧
置于冷暗处,不与氧化剂混合贮存,严禁火种
苯、汽油、酒精等
防分解
保存在棕色瓶中,并置于阴暗处
浓HNO3、KMnO4溶液、AgNO3溶液、氯水等
防水解
加入酸(碱)抑制水解
FeCl3溶液中加稀盐酸;
Na2S溶液中加NaOH溶液
防腐蚀
①腐蚀橡胶的物质用玻璃塞或塑料盖
②腐蚀玻璃的物质用塑料容器
①浓HNO3、酸性KMnO4溶液、氯水、溴水等腐蚀橡胶
②氢氟酸保存在塑料瓶中
防黏结
碱性溶液用橡胶塞
NaOH、Na2CO3、Na2SiO3溶液等
2、常见实验事故的处理
实验事故
处理方法
少量浓硫酸溅到皮肤上
立即用大量水冲洗,然后涂上3%~5%的碳酸氢钠溶液
酒精等有机物在实验台上着火
用湿抹布、石棉或沙子盖灭,不能用水灭火
浓NaOH溶液溅到皮肤上
立即用大量水冲洗,再涂上5%的稀硼酸
苯酚沾到皮肤上
用酒精擦洗
误食重金属盐
服用大量牛奶或蛋清,并及时送往医院
水银洒到桌面或地面上
撒上硫粉并进行处理
3、 防倒吸安全装置
倒吸现象的发生是因为气体在水中的溶解度很大,当导管直接插入水中时,由于气体的迅速溶解,导管内压强减小,外界大气压大于管内压强,水便会倒吸入导管继而倒吸入其他装置中,从而导致实验失败甚至发生安全事故。常见的防倒吸装置有如下三种类型。
隔离式
肚容式
接收式
4、 防堵塞安全装置
在气体实验中,由于固体或泡沫涌入导管或装置本身的问题而发生堵塞时,气体物质不能顺利排出,导致装置内气体的压强增大,从而使实验无法顺利进行甚至发生安全事故。为了避免因堵塞给实验造成不良影响,在设计实验时应当增加防堵塞安全装置。常见的防堵塞安全装置有如下三种类型:
在恒压式中,由橡皮管将分液漏斗与烧瓶连通,使分液漏斗与烧瓶中的压强相等,以保证分液漏斗中的液体能够顺利流下;在液封平衡式中,当发生堵塞时,锥形瓶内气体的压强增大,锥形瓶中的液体由直玻璃管溢出,从而避免发生安全事故;在防阻式中,将一团棉花放在导管口处,可以避免固体物质或泡沫涌入导管而发生堵塞。
考点3:常见化学实验装置
实验
装置
装置的易错点或注意事项
配置一定物质的量浓度的溶液
(1)容量瓶中是否有固体,不能在容量瓶中溶解溶质
(2)玻璃棒要靠在刻度线以下,而不是刻度线以上
过滤
(1)是否用玻璃棒引流
(2)漏斗末端是否紧靠烧杯内壁
(3)玻璃棒是否紧靠三层滤纸
萃取
适用范围:在互不相溶的溶剂里,溶解度不同的溶质
①将要萃取的溶液和萃取剂依次从上口倒入分液漏斗,其量不能超过漏斗容积的,塞好塞子振荡;②振荡时用右手捏住漏斗上口的颈部,并用食指根部压紧塞子,用左手握住旋塞,同时用手指控制旋塞,将漏斗倒转过来用力振荡
分液
适用范围:互不相溶的液体
分液漏斗静置,待液体分层后进行分液,分液时下层液体从分液漏斗下口放出,上层液体从上口倒出。
如用四氯化碳萃取溴水中的溴
蒸馏
(1)温度计水银球的位置是否位于支管口
(2)水流方向是否为自下而上
(3)是否使用碎瓷片
(4)是否使用石棉网
蒸发
适用范围:易溶固体与液体
加热蒸发皿使溶液蒸发时,要用玻璃棒不断搅拌溶液,防止因局部温度过高,造成液滴飞溅。当蒸发皿中出现大量固体时,即停止加热。
如用NaCl溶液制取NaCl晶体
渗析
适用范围:胶体与混在其中的分子、离子
如淀粉与NaCl
盐析
适用范围:加入某些盐,使溶质的溶解度降低而析出
如蛋白质溶液、硬脂酸钠和甘油
洗气
(1)气体流向是否为长进短出
(2)注意洗气后,气体中可能仍然含有水蒸气
(3)洗气时所选液体是否正确,如洗去CO2中的SO2应用饱和NaHCO3溶液而不是Na2CO3溶液
液液加热/不加热制备气体装置
(1)制备H2、O2、SO2、CO2、NO、NO2、浓氨水与碱石灰反应制备NH3、KMnO4与浓盐酸反应制备Cl2可选择A装置
(2)MnO2与浓盐酸反应制备Cl2可以选择B装置
固固加热制备气体装置
(1)反应的试管口要略向下倾斜
(2)制备NH3时棉花的作用是防止氨气对流
(3)用KClO3固体与MnO2加热制备O2也可以选择此装置
固液不加热制备气体装置
(1)通常用于比较酸性强弱,如酸性:亚硫酸>乙酸>碳酸>苯酚
(2)若①中为挥发性酸,通入③之前要把挥发出的①中的气体除去,如验证酸性:乙酸>碳酸>苯酚,要在②和③之间加一个盛水的洗气瓶除去挥发出的乙酸蒸气
液化
适用范围:沸点不同的气体
如NO2(N2O4)
固体吸收
适用范围:杂质与固体吸收剂反应或被吸收
如除去NH3中水蒸气
结晶
酒精灯、玻璃棒、
蒸发皿
适用范围:溶解度差别大的溶质
如NaCl(NaNO3)
升华
适用范围:能升华固体与不升华固体
如I2(NaCl)
集气装置
广口瓶
收集密度比空气大的气体,如二氧化碳、氯气、氯化氢等。操作要点是a进b出
盛满水,“b进a出”可收集不溶于水且不与水反应的气体,如CO、NO等
收集密度比空气小的气体,如氢气、氨气等,操作要点是b进a出
量气装置
气体从短口端进入广口瓶,将液体压入量筒中,则量筒中水的体积即为所测气体的体积。读数时先要调整量筒高度使广口瓶和量筒内液面相平,然后视线要与量筒内液面最低点相切
洗气装置
用于除去气体中的杂质气体或用于干燥气体,操作要求是长管进气,短管出气
储气装置
瓶内注入一定量的液体,用于暂时贮存反应中产生的气体,操作要求是短管进气,长管出气。如用饱和食盐水可以储存少量Cl2
安全瓶装置
左右导管均短且等长或进气管短,出气管长。用于防止液体倒吸或减小气体的压强,防止出现安全事故
考点4:装置气密性的检查
方法
微热法
液差法
气压法
原理
升高装置中气体的温度,使气体体积膨胀
缩小装置中气体的体积,增大压强
封闭气体压强增大,使液滴不能滴下
图示
具体
操作
塞紧橡胶塞,将导气管末端伸入盛水的烧杯中,用手捂热(或用酒精灯微热)烧瓶
塞紧橡胶塞,用止水夹夹住导气管的橡胶管部分,从长颈漏斗向试管中注水
塞紧橡胶塞,关闭止水夹,打开分液漏斗活塞,向烧瓶中加水
现象
说明
烧杯中有气泡产生,停止微热,冷却后导气管末端形成一段水柱,且保持一段时间不下降
停止加水后,长颈漏斗中的液面高于试管中的液面,且一段时间内液面差不变
一段时间后,液滴不能滴下
考点5:常见气体的实验室制备、净化和收集
1.气体制备实验的基本思路
2.重要气体的发生装置
依据制备气体所需的反应物状态和反应条件,可将制备气体的发生装置分为三类:
(1)固体+固体气体
发生装置:
制备气体:O2、NH3、CH4等。
(2)固体+液体或液体+液体气体
发生装置:
制备气体:Cl2、C2H4等。
(3)固体+液体(不加热)―→气体
发生装置:
制备气体:选择合适的药品和装置能制取中学化学中常见的气体。
3.气体制备装置的改进
(1)
改进的目的:用于加热易熔化的固体物质的分解,这样可有效地防止固体熔化时造成液体的倒流,如草酸晶体受热分解制取CO2气体。
(2)“固体+液体―→气体”装置的创新
(3)“固(液)+液气体”装置的创新
图A的改进优点是能控制反应液的温度。
图B的改进优点是使圆底烧瓶和分液漏斗中的气体压强相等,便于液体顺利流下。
4.气体的除杂方法
(1)除杂试剂选择的依据:主体气体和杂质气体性质上的差异,如溶解性、酸碱性、氧化性、还原性。
除杂原则:①不损失主体气体;②不引入新的杂质气体;③在密闭装置内进行;④先除易除的杂质气体。
(2)气体干燥净化装置
类型
液态干燥剂
固态干燥剂
固态干燥剂
固体,加热
装置
Ⅰ
Ⅱ
Ⅲ
Ⅳ
常见
干燥剂
浓H2SO4(酸性、强氧化性)
无水氯化钙(中性)
碱石灰(碱性)
除杂试剂Cu、CuO、Mg等
当CO2中混有O2杂质时,应选用上述Ⅰ~Ⅳ中的Ⅳ装置除O2,除杂试剂是Cu粉。
5.气体的收集方法
收集方法
收集气体的类型
收集装置
可收集的气体(举例)
排水法
难溶于水或微溶于水,又不与水反应的气体
O2、H2、NO、CO等
排空气法
向上排空气法
密度大于空气且不与空气中的成分反应
Cl2、SO2、NO2、CO2
向下排空气法
密度小于空气且不与空气中的成分反应
H2、NH3
6.集气装置的创新——排液集气装置
装置(Ⅰ)从a管进气b管出水可收集难溶于水的气体,如H2、O2等。若将广口瓶中的液体更换,还可以收集以下气体。
①饱和食盐水——收集Cl2。
②饱和NaHCO3溶液——收集CO2。
③饱和NaHS溶液——收集H2S。
④四氯化碳——收集HCl或NH3。
装置(Ⅱ)储气式集气。气体从橡胶管进入,可将水由A瓶排入B瓶,在瓶A中收集到气体。
7.尾气处理的原因、方法及装置
(1)原因:有些气体有毒或有可燃性,任其逸散到空气中,会污染空气或者引发火灾、爆炸等灾害。
(2)处理方法:一般根据气体的相关性质,使其转化为非气态物质或无毒物质,如酸性有毒气体用碱溶液吸收,可燃性气体用点燃等措施。
(3)尾气处理装置(见下图a、b、c)
①实验室制取Cl2时,尾气的处理可采用b装置。
②制取CO时,尾气处理可采用a、c装置。
③制取H2时,尾气处理可采用a、c装置。
考点6:常见物质的检验
(一)常见离子的检验
1.常见阳离子检验
(1)常规检验法
①用NaOH溶液能检验出Cu2+、Fe3+、Fe2+、Al3+、NH。
②焰色试验:用焰色试验可检验出溶液中的K+和Na+。
(2)特殊检验法
[微点拨] ①检验Fe2+和Fe3+时一般应用特殊检验法。
②注意不能利用酸性KMnO4溶液检验FeCl2溶液中的Fe2+,因为KMnO4(H+)会氧化Fe2+也会氧化Cl-。
2.常见阴离子检验
(1)利用酸碱指示剂检验
(2)利用盐酸和其他试剂检验
CO
加入BaCl2溶液后生成白色沉淀,再加稀盐酸,沉淀溶解,并放出无色无味的气体
HCO
加入BaCl2溶液后,没有生成白色沉淀,再加入稀盐酸放出无色无味的气体且能使澄清石灰水变浑浊
SO
先加入稀盐酸,无现象,再加入BaCl2溶液,产生白色沉淀
SO
加入BaCl2溶液,产生白色沉淀,再加入稀盐酸,放出无色、有刺激性气味、能使品红溶液褪色的气体
(3)利用AgNO3(HNO3酸化)溶液检验
(4)利用某些特征反应检验
[微点拨] ①HCO与CO均会与盐酸反应产生CO2,所以要注意区分。
②I-的特征检验方法中,氧化剂可以是氯水,也可以是Fe3+或H2O2等物质。
(二)常见气体的检验
1.可燃性气体的检验
CO
火焰呈蓝色,产物只有二氧化碳
CH4
火焰呈淡蓝色,产物有二氧化碳和水
H2
火焰呈淡蓝色,产物只有水
CH2===CH2
火焰明亮,有黑烟
可使溴水及酸性高锰酸钾溶液褪色
[微点拨] 通常情况下,检验可燃性气体之前要进行验纯。
2.酸性气体的检验
CO2
无色无味气体通入澄清石灰水,澄清石灰水先变浑浊后变澄清
SO2
通入品红溶液,红色褪去,再加热又出现红色
HCl
①可使湿润的蓝色石蕊试纸(或湿润的pH试纸)变红;②可使蘸有浓氨水的玻璃棒产生白烟;③通入用硝酸酸化的硝酸银溶液产生白色沉淀
3.碱性气体的检验(NH3)
4.还原性气体的检验
H2
通过灼热氧化铜,固体由黑色变为红色,气体通过无水硫酸铜,粉末变蓝
CO
通过灼热氧化铜,固体由黑色变为红色,气体通过澄清石灰水,溶液变浑浊
NO
与O2(或空气)反应,气体由无色变为红棕色
5.氧化性气体的检验
O2
可使带火星的木条复燃
Cl2
①黄绿色、有刺激性气味;②可使湿润的有色布条褪色;③可使湿润的淀粉KI试纸变蓝
NO2
①红棕色、有刺激性气味;②溶于水,溶液无色但能使紫色石蕊溶液变红;③可使湿润的淀粉KI试纸变蓝
[微点拨] 具体物质的检验应结合题意或题目的设置进行,例如可使溴水及酸性KMnO4溶液褪色的气体也可能是SO2、CH≡CH等气体。
考点7:常见物质的除杂方法
1. 物质分离与提纯常用的化学方法
方法
适用条件
举例
加热法
混合物中混有热稳定性差的杂质时,可直接加热,使热稳定性差的杂质分解而分离除去
纯碱中混有小苏打,可直接加热除去杂质
沉淀法
在混合物中加入某试剂,使其中一种以沉淀形式分离而除去的方法。使用该方法一定要注意不能引入新杂质。若使用多种试剂将溶液中不同微粒逐步沉淀时,应注意后加入的试剂能将先加试剂的过量部分除去,最后加的试剂不引入新杂质
除去NaCl中混有的Na2SO4,先加过量BaCl2溶液,再加入过量的Na2CO3溶液,过滤后滴加盐酸
转化法
不能通过一次反应达到分离的目的,而要转化为其他物质才能分离,然后要将转化后的物质恢复为原物质
分离Fe3+和Al3+时,可加入过量的NaOH溶液,使其转化为Fe(OH)3沉淀和NaAlO2溶液,过滤后,分别加入盐酸重新生成Fe3+和Al3+
酸碱法
被提纯物质不与酸、碱反应,而杂质可与酸、碱发生反应,用酸、碱作除杂试剂
用盐酸除去SiO2中的石灰石;用NaOH溶液除去铁粉中的铝粉
盐与盐的转化法
主要针对的是正盐和酸式盐之间的转化
如NaHCO3溶液中混有少量Na2CO3,可向溶液中通入足量的CO2
调节pH法
金属阳离子水解程度不同,加适当试剂,调节pH,杂质离子水解形成沉淀而除去
若CuCl2溶液中含有FeCl3,加入CuO调节pH除去Fe3+
电解法
利用电解原理来分离、提纯物质
电解精炼铜
2.常见气体的除杂方法
气体(括号内为杂质)
除杂试剂
化学方程式或原理
C2H2(H2S)
CuSO4溶液
H2S+CuSO4===CuS↓+H2SO4
H2(NH3)
浓硫酸
NH3+H2SO4===NH4HSO4
Cl2(HCl)
饱和NaCl溶液
HCl极易溶于水,Cl2在饱和NaCl溶液中的溶解度小
CO2(HCl)
饱和NaHCO3溶液
HCl+NaHCO3===NaCl+H2O+CO2
SO2(HCl)
饱和NaHSO3溶液
HCl+NaHSO3===NaCl+H2O+SO2
CO2(SO2)
饱和NaHCO3溶液
SO2+2NaHCO3===Na2SO3+H2O+2CO2
CO2(CO)
灼热CuO
CO+CuOCu+CO2
CO(CO2)
NaOH浓溶液
CO2+2NaOH===Na2CO3+H2O
N2(O2)
灼热铜网
2Cu+O22CuO
CH4(CH2===CH2、CHCH)
溴水
CH2===CH2+Br2―→CH2BrCH2Br、
HCCH+2Br2―→CHBr2—CHBr2
3.常见固体或溶液的除杂方法
物质(括号内为杂质)
除杂试剂或方法
化学方程式或原理
分离方法
Na2CO3固体(NaHCO3)
加热
2NaHCO3Na2CO3+H2O+CO2↑
—
NaCl溶液(Na2SO4)
加适量BaCl2溶液
Na2SO4+BaCl2===BaSO4↓+2NaCl
过滤
NaCl固体(NH4Cl)
加热
NH4ClNH3↑+HCl↑
—
FeCl2溶液(FeCl3)
加过量铁粉
2FeCl3+Fe===3FeCl2
过滤
FeCl3溶液(FeCl2)
通Cl2
2FeCl2+Cl2===2FeCl3
—
NaHCO3溶液(Na2CO3)
通CO2
Na2CO3+CO2+H2O===2NaHCO3
—
Cu(NO3)2溶液(AgNO3)
加过量铜粉
2AgNO3+Cu===Cu(NO3)2+2Ag
过滤
I2(SiO2)
加热
I2升华、冷却、凝华,得I2
—
Fe2O3 (Al2O3)
加过量NaOH溶液
Al2O3+2NaOH===2NaAlO2+H2O
过滤
NH4Cl溶液(FeCl3)
加适量氨水
FeCl3+3NH3·H2O===Fe(OH)3↓+3NH4Cl
过滤
KNO3固体(NaCl)
水
根据二者的溶解度随温度的变化不同
降温结晶
NaCl溶液(MgCl2)
加适量NaOH溶液
MgCl2+2NaOH===Mg(OH)2↓+2NaCl
过滤
C(CuO)
加过量稀盐酸
CuO+2HCl===CuCl2+H2O
过滤
CuO(Fe)
磁铁
Fe能被磁铁吸引
—
CuS(FeS)
加过量稀盐酸
FeS+2HCl===FeCl2+H2S↑
过滤
镁粉(铝粉)
加过量NaOH溶液
2Al+2NaOH+2H2O===2NaAlO2+3H2↑
过滤
4、高考化学实验考点重现
实验操作及现象
结论
正误
解释
(1)
用铂丝蘸取某溶液进行焰色反应,火焰呈黄色
一定是钠盐,该溶液中一定不含有K+
×
NaOH焰色反应火焰也是黄色,检验钾元素要透过蓝色钴玻璃,透过蓝色钴玻璃火焰呈紫色说明含有钾元素,否则不含有
(2)
向乙醇中加入浓硫酸,加热,溶液变黑,将产生的气体通入酸性KMnO4溶液,溶液褪色
该气体是乙烯
×
未反应的乙醇、生成的乙烯、SO2都能使酸性KMnO4溶液褪色
(3)
向溶液X中滴加NaOH稀溶液,将湿润的红色石蕊试纸置于试管口,试纸不变蓝
溶液X中无NH
×
NH3极易溶于水,在溶液中加入稀NaOH溶液,生成的氨水浓度小,不加热时NH3不会挥发出来
(4)
用湿润的淀粉碘化钾试纸检验气体Y,试纸变蓝
该气体是Cl2
×
淀粉碘化钾试纸检验的是具有强氧化性的气体,Y可能是Cl2,也可能是O3、NO2等气体
(5)
将某气体通入品红溶液中,品红溶液褪色
该气体一定是SO2
×
O3、Cl2也能使品红溶液褪色
(6)
向溶液Y中滴加硝酸,再滴加BaCl2溶液,有白色沉淀生成
Y中一定含有SO
×
若溶液Y中含有SO,滴加硝酸时能被氧化成SO,加入BaCl2也会有白色沉淀产生
(7)
蘸有浓氨水的玻璃棒靠近溶液X,有白烟产生
X一定是浓盐酸
×
只要是挥发性的浓酸遇蘸有浓氨水的玻璃棒都能产生白烟,浓盐酸、浓硝酸都符合
(8)
在淀粉溶液中加入适量稀硫酸微热,向水解后的溶液中加入新制Cu(OH)2悬浊液并加热,无砖红色沉淀
说明淀粉未水解
×
稀硫酸在淀粉水解中作催化剂,在未中和硫酸的情况下加入的新制Cu(OH)2悬浊液会与硫酸反应生成CuSO4,在加热时得不到沉淀,应该先加氢氧化钠中和硫酸后再加新制Cu(OH)2悬浊液
(9)
向某溶液中滴加KSCN溶液,溶液不变色,滴加氯水后溶液显红色
该溶液中一定含Fe2+
√
Fe2+的检验方法正确
(10)
在硫酸钡沉淀中加入浓碳酸钠溶液充分搅拌后,取沉淀(洗净)放入盐酸中,有气泡产生
说明
Ksp(BaCO3) <
Ksp(BaSO4)
×
溶解度大的物质容易向溶解度小的转化;但Ksp相近时,溶解度小的物质也能向溶解度大的转化,如Ksp(BaSO4)
用坩埚钳夹住一小块用砂纸仔细打磨过的铝箔在酒精灯上加热,铝箔熔化但不滴落
氧化铝的熔点高于铝单质
√
氧化铝的熔点高,像网兜一样包裹在Al的外面,铝箔熔化但不滴落
(12)
将SO2通入滴有酚酞的NaOH溶液中,溶液红色褪去
SO2具有漂白性
×
二氧化硫是酸性氧化物,能与碱反应生成盐和水,与漂白性无关
(13)
将SO2气体通入到Ba(NO3)2溶液中,生成白色沉淀
此沉淀是BaSO3
×
H2SO3是中强酸,电离出的H+与溶液中的NO能将SO化成SO,故该白色沉淀是BaSO4
(14)
向Na2CO3溶液中加入冰醋酸,将产生的气体直接通入苯酚钠溶液中,产生白色浑浊
酸性:醋酸>碳酸>苯酚
×
因醋酸具有挥发性,生成的CO2气体中混有挥发出的CH3COOH,变浑浊可能是因为CO2,也可能是因为CH3COOH,无法比较碳酸与苯酚的酸性强弱
(15)
将Fe(NO3)2样品溶于稀硫酸后,滴加KSCN溶液,溶液变红
Fe(NO3)2晶体已氧化变质
×
在Fe(NO3)2中加入稀硫酸后,Fe2+能被H+、NO(两者同时存在相当于HNO3)氧化成Fe3+而干扰实验
(16)
SO2通入溴水(或碘水或酸性高锰酸钾溶液)中,溴水褪色
SO2有漂白性
×
SO2在反应中作还原剂,体现的是还原性而不是漂白性
(17)
向某溶液中加入稀盐酸,产生的气体通入澄清石灰水中,石灰水变浑浊
该溶液一定是碳酸盐溶液
×
碳酸氢盐、亚硫酸盐、亚硫酸氢盐溶液也有相同现象
(18)
分离乙酸和乙酸乙酯
用分液法
×
乙酸与乙酸乙酯互溶,不能用分液的方法分离
(19)
制备Fe(OH)3胶体:0.1 mol·L-1 FeCl3溶液与0.3 mol·L-1
NaOH溶液等体积混合
有胶体生成
×
将饱和FeCl3溶液滴入沸水中,继续煮沸至液体呈透明的红褐色,即得到Fe(OH)3胶体
(20)
向两份蛋白质溶液中分别滴加饱和NaCl溶液和CuSO4溶液,均有固体析出
蛋白质均发生变性
×
向蛋白质溶液中加入饱和氯化钠溶液,发生盐析
【典例剖析】
1.(2021·山东卷)关于下列仪器使用的说法错误的是( )
A. ①、④不可加热 B. ②、④不可用作反应容器
C. ③、⑤可用于物质分离 D. ②、④、⑤使用前需检漏
2.(2021·广东卷)化学是以实验为基础的科学。下列实验操作或做法正确且能达到目的的是( )
选项
操作或做法
目的
A
将铜丝插入浓硝酸中
制备NO
B
将密闭烧瓶中的降温
探究温度对平衡移动的影响
C
将溴水滴入KI溶液中,加入乙醇并振荡
萃取溶液中生成的碘
D
实验结束,将剩余NaCl固体放回原试剂瓶
节约试剂
3.(2020·新高考Ⅱ卷 )下列实验操作或方法,目的可实现的是( )
操作或方法
实验目的
A
向未知弱酸性试液中滴加含有的溶液
确证试液中存在
B
等体积和溶液分别与大量葡萄糖碱性溶液形成银镜
判断多步过程中, 分步反应
速率与浓度的关系
C
稀酸化的混合液替代溴水
降低液溴的贮存与使用风险
D
向溶液中缓慢滴加盐酸
由浑浊情况测定单质硫的
溶解度
4.(2020·北京)用下列仪器或装置(图中夹持略)进行相应实验,不能达到实验目的的是( )
配制一定物质的量浓度的氯化钠溶液
检验浓硫酸与铜反应产生的二氧化硫
检验溴乙烷消去产物中的乙烯
分离酒精和水
A
B
C
D
5.(2020·新高考Ⅰ卷)下列操作不能达到实验目的的是( )
目的
操作
A
除去苯中少量的苯酚
加入适量NaOH溶液,振荡、静置、分液
B
证明酸性:碳酸>苯酚
将盐酸与混合产生的气体直接通入苯酚钠溶液
C
除去碱式滴定管胶管内的气泡
将尖嘴垂直向下,挤压胶管内玻璃球将气泡排出
D
配制用于检验醛基的氢氧化铜悬浊液
向试管中加入2mL10%NaOH溶液,再滴加数滴2%溶液,振荡
6.(2019·新课标Ⅰ卷)实验室制备溴苯的反应装置如图所示,关于实验操作或叙述错误的是( )
A.向圆底烧瓶中滴加苯和溴的混合液前需先打开K
B.实验中装置b中的液体逐渐变为浅红色
C.装置c中的碳酸钠溶液的作用是吸收溴化氢
D.反应后的混合液经稀碱溶液洗涤、结晶,得到溴苯
7.(2019·浙江)针对下列实验现象表述不正确的是( )
A.用同一针筒先后抽取80mL氯气、20mL水,振荡,气体完全溶解,溶液变为黄绿色
B.在表面皿中加入少量胆矾,再加入3mL浓硫酸,搅拌,固体由蓝色变白色
C.向二氧化硫水溶液中滴加氯化钡溶液,再滴加双氧水,产生白色沉淀
D.将点燃后的镁条伸入充满二氧化碳的集气瓶,镁条剧烈燃烧,有白色、黑色固体生成
8.(2022·吉林省顶级名校高三上学期初考)下列实验操作不能达到实验目的是( )
选项
实验目的
实验操作
A
除去试管中附着的硫单质
加入适量氢氧化钠溶液并加热
B
配置银氨溶液
将氨水逐滴滴入硝酸银溶液至沉淀恰好溶解
C
比较HClO和CH3COOH的酸性强弱
常温下,用pH计分别测定浓度均为0.1 mol·L-1的NaClO溶液和CH3COONa 溶液的pH
D
检验加碘盐中的碘元素
取适量加碘盐溶解后,滴加数滴淀粉溶液
9.(2021·福建省厦门市高三上学期第一次摸底)氯化铁常用于污水处理等。该化合物是棕红色固体,易潮解,100℃时易升华。实验室可用氯气与金属铁反应制备无水氯化铁,实验装置如图所示。下列说法正确的是( )
A.装置Ⅰ中反应的离子方程式为
B.装置Ⅱ洗气瓶中加入饱和 以除去中的少量HCl
C.装置Ⅲ和装置Ⅳ洗气瓶中盛放的液体均为浓硫酸
D.装置V的作用是为了防止倒吸
10.(2021·浙江省南通市四模)用下列装置完成相关实验,合理的是( )
A.图①:验证的酸性强于 B.图②:除去气体中的HCl杂质
C.图③:制取并收集乙酸乙酯 D.图④:收集
11.(2021·天津毕业班联考二)下列操作能达到相应实验目的的是( )
选项
实验目的
操作
A
除去粗盐中的
粗盐溶解后,依次加入、NaOH和溶液
B
探究同周期元素性质的递变规律
将Na、Mg、Al分别投入冷水中
C
验证丙烯醇中存在碳碳双键
向丙烯醇溶液中滴加适量酸性溶液
D
证明适当升高温度能促进醋酸的电离
向0.1的稀醋酸中滴入甲基橙,加热
12.(2021·河南名校联盟高三下学期开学考试)利用氧化制备的装置如下图所示(夹持装置略):
已知:锰酸钾()在浓强碱溶液巾可稳定存在,碱性减弱时易发生反应:
下列说法不正确的( )
A.向仪器a中加入水,盖好玻璃塞关闭止水夹打开仪器a玻璃旋塞向烧瓶滴加水,若水一段时间不能滴下,则气密性良好
B.装置A中发生反应的化学方程式为
C.若去掉装置B,可能会导致产率降低
D.装置D中的试剂为澄清石灰水
相关试卷
这是一份14 有机化学基础—高考(化学)一轮复习 知识点+练习+测试,文件包含14有机化学基础练习含答案解析docx、14有机化学基础知识点含答案解析docx、14有机化学基础练习docx、14有机化学基础知识点docx、14有机化学基础测试含答案解析docx、14有机化学基础测试docx等6份试卷配套教学资源,其中试卷共201页, 欢迎下载使用。
这是一份10 化学实验综合—高考(化学)一轮复习 知识点+练习+测试,文件包含10化学实验综合练习含答案解析docx、10化学实验综合知识点含答案解析docx、10化学实验综合知识点docx、10化学实验综合练习docx、10化学实验综合测试含答案解析docx、10化学实验综合测试docx等6份试卷配套教学资源,其中试卷共139页, 欢迎下载使用。
这是一份高考化学一轮复习考点精练之知识点22化学实验基础含答案,共11页。试卷主要包含了下列试剂的保存方法正确的是,下列去除杂质,下列除去杂质的方法正确的是,下列实验不能达到目的的是,下列实验基本操作正确的是等内容,欢迎下载使用。