- 最新人教版数学六年级上册全册教案 教案 2 次下载
- 最新人教版数学五年级上册全册教案 教案 2 次下载
- 最新人教版数学四年级上册全册教案 教案 1 次下载
- 最新人教版数学二年级上册全册教案 教案 0 次下载
- 最新人教版数学一年级上册全册教案 教案 0 次下载
最新人教版数学三年级上册全册教案
展开目 录
本教案使用人:
序
内 容
课时
备课人
页码
备 注
1
时,分,秒
4
2
万以内的加减法(一)
6
3
测 量
10
4
万以内的的加减法(二)
7
5
倍的认识
4
6
多位数乘一位数
10
7
长方形和正方形
10
8
分数的初步认识
6
9
数学广角—集合
2
10
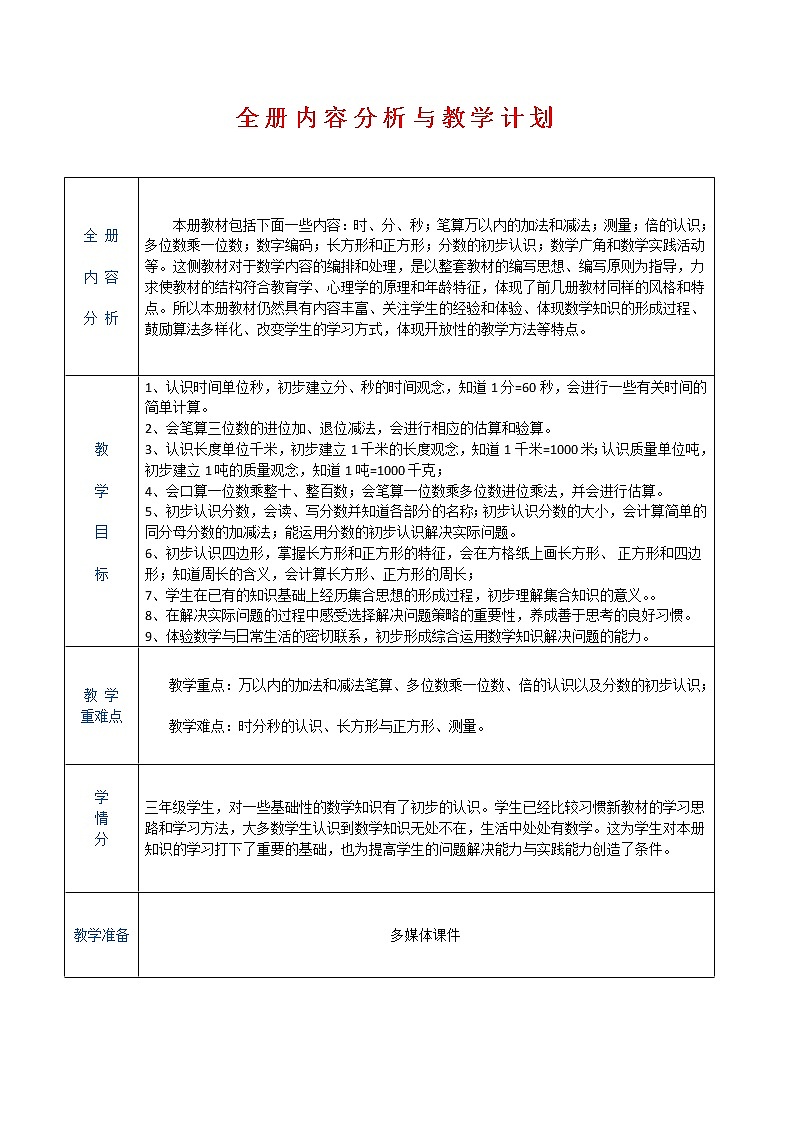
全册内容分析与教学计划
全 册
内 容
分 析
本册教材包括下面一些内容:时、分、秒;笔算万以内的加法和减法;测量;倍的认识;多位数乘一位数;数字编码;长方形和正方形;分数的初步认识;数学广角和数学实践活动等。这侧教材对于数学内容的编排和处理,是以整套教材的编写思想、编写原则为指导,力求使教材的结构符合教育学、心理学的原理和年龄特征,体现了前几册教材同样的风格和特点。所以本册教材仍然具有内容丰富、关注学生的经验和体验、体现数学知识的形成过程、鼓励算法多样化、改变学生的学习方式,体现开放性的教学方法等特点。
教
学
目
标
1、认识时间单位秒,初步建立分、秒的时间观念,知道1分=60秒,会进行一些有关时间的简单计算。
2、会笔算三位数的进位加、退位减法,会进行相应的估算和验算。
3、认识长度单位千米,初步建立1千米的长度观念,知道1千米=1000米;认识质量单位吨,初步建立1吨的质量观念,知道1吨=1000千克;
4、会口算一位数乘整十、整百数;会笔算一位数乘多位数进位乘法,并会进行估算。
5、初步认识分数,会读、写分数并知道各部分的名称;初步认识分数的大小,会计算简单的同分母分数的加减法;能运用分数的初步认识解决实际问题。
6、初步认识四边形,掌握长方形和正方形的特征,会在方格纸上画长方形、 正方形和四边形;知道周长的含义,会计算长方形、正方形的周长;
7、学生在已有的知识基础上经历集合思想的形成过程,初步理解集合知识的意义。。
8、在解决实际问题的过程中感受选择解决问题策略的重要性,养成善于思考的良好习惯。
9、体验数学与日常生活的密切联系,初步形成综合运用数学知识解决问题的能力。
教 学
重难点
教学重点:万以内的加法和减法笔算、多位数乘一位数、倍的认识以及分数的初步认识;
教学难点:时分秒的认识、长方形与正方形、测量。
学
情
分
三年级学生,对一些基础性的数学知识有了初步的认识。学生已经比较习惯新教材的学习思路和学习方法,大多数学生认识到数学知识无处不在,生活中处处有数学。这为学生对本册知识的学习打下了重要的基础,也为提高学生的问题解决能力与实践能力创造了条件。
教学准备
多媒体课件
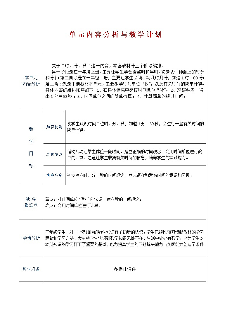
单元内容分析与教学计划
本单元
内容分析
关于“时、分、秒”这一内容,本套教材分三个阶段编排。
第一阶段是在一年级上册,主要让学生学会看整时和半时,初步认识钟面上的时针和分针;第二阶段是在一年级下册,主要让学生会读、写几时几分,知道1时=60分;第三阶段就是本册教材本单元,主要教学时间单位“秒”,以及有关时间的简单计算。具体内容的编排顺序如下:1、在具体情境中感悟时间单位“秒”。 2、观察钟表,得出1分=60秒 。3、时间单位之间的简单换算 。 4、计算简单的经过时间。
教
学
目
标
知识技能
使学生认识时间单位时、分、秒,知道1分=60秒,会进行一些有关时间的简单计算。
过程能力
借助活动让学生体验一段时间,建立正确的时间观念。会用时间单位进行简单的计算。注意让学生收集有关时间的信息,培养学生的实践能力。
情感态度
初步建立时、分、秒的时间观念,养成遵守和爱惜时间的意识和习惯。
教 学
重难点
重点:对时间单位“秒”的认识,建立秒的时间观念。
难点:会用时间单位进行计算。
学情分析
三年级学生,对一些基础性的数学知识有了初步的认识。学生已经比较习惯新教材的学习思路和学习方法,大多数学生认识到数学知识无处不在,生活中处处有数学。这为学生对本册知识的学习打下了重要的基础,也为提高学生的问题解决能力与实践能力创造了条件
教学准备
多媒体课件
教学内容
秒的认识(教材第2--4页内容,练习一第1、2题。)
教学目标
知识技能
借助学生已有的经验,让学生自主认识新的时间单位“秒”,知道“1分=60秒”
过程能力
通过动手操作等丰富的学习活动,建立1秒及1分(60秒)的时间观念
情感态度
体验数学与生活的联系,渗透爱惜时间的教育
重、难点
借助丰富的活动,让学生体验一段时间,建立正确的时间观念;感悟数学与生活的联系
教学方法
练 习 法
教学准备
课 件
教 学 过 程
个性化批注
一、情境导入
(播放新年联欢晚会的片段)
谈话:新年的钟声将敲响,让我们一起来倒计时。(课件出示钟面,伴随着“滴答”声,让学生共同进行倒计时)
谈话:刚才,我们进行倒计时,像这样计量很短的时间,我们常用比分更小的单位——秒。今天,我们就共同来认识这个新朋友。(板书课题)
二、探究新知
(一)认识钟面上的秒
1、师:你知道怎样计量用“秒”做单位的时间吗?请仔细观察你们所带的钟表,看看有什么发现。
2、学生自主探索,共同探究
3、学生反馈:
①时钟有3根针,走得最快的那根是秒针。
②秒针走1小格是1秒。走1大格就是5秒。
③如果是读取电子表上的时间时,让学生可以利用以前学过的电子表的读取方法进一步类推。
4、体验1秒钟
①师:1秒到底有多长呢?让我们闭上眼睛,仔细听一听。(利用时钟的“滴答声”让学生感受。)钟表发出“滴答”一声所经过的时间就是1秒。
②学生跟着时钟的“滴答声”,做拍手练习,每一秒拍一下手,看看谁拍得最准。
③比一比,哪位学生不看时钟,每秒数一个数,看谁数得最准确。
④小结:刚才,我们听到钟声“滴答”一声就是一秒,我们拍一下手用1秒,数一个数也是用1秒。1秒的时间确实很短,但是有些现代化的工具在这短短的1秒钟里却可以做很多事情呢。(举几个具有说服力的数据说明1秒钟的价值)所以,我们可别小看了这短短的1秒钟,它的作用可大了。我们要珍惜时间,不浪费每1分、每1秒。
5、师:(边拨秒针)秒针从数字12走到数字6,这表示经过几秒?从数字6走到8,表示经过几秒?请你轻轻告诉同桌的小朋友你是怎么知道的。
6、你还知道秒针从哪儿走到哪儿也是10秒?
(二)探索分与秒之间的关系
1、师:如果秒针从数字12起,走一圈,又回到数字12,这时经过多长时间,分针有没有什么变化。
2、让学生小组合作,仔细观察钟面,自主探索。
3、学生反馈。
4、小结:秒针走1圈,就是60秒,这时分针走1小格,也就是1分钟,所以1分=60秒。
(三)练习:体验1分钟
1、让学生看钟表,通过读秒来体验1分钟的长短。
2、师:1分钟能做什么呢?让学生分组画画、写字、做口算、摸脉搏体验1分钟实际的长短。
3、让学生举例,说说1分钟可以做什么事。
四、小结:通过今天的学习,你有什么收获?(认识时间单位——秒)有了秒针,计时就更准确了,时针、分针、秒针在时间王国里分工合作,准确地为人们报时。
作业设计
板书计划
教学反思
教学内容
时间的换算(教材第4页例1及“做一做”)
教学目标
知识技能
会进行一些简单的时间计算。
过程能力
通过加深学生对时间单位的认识,发展学生的时间观念
情感态度
养成遵守和爱惜时间的意识和习惯
重、难点
时间单位的简单转换
教学方法
练 习 法
教学准备
课 件
教 学 过 程
个性化批注
一、猜谜游戏引入:
1、猜谜语:矮子走一步,高个走一圈。矮子走一圈,高个走半天。
2、学生猜出谜底后,教师拿出一个钟面模型,提问:
①“矮子指的是什么”?“高个指的又是什么?”
②“分针走一小格的时间是多少”?“分针走一圈的时间是多少”?“时针走一大格的时间是多少”?“时针走一圈的时间是多少”?
③“1时等于多少分”?“1分等于多少秒”?
3、引出课题:(板书课题)
二、教学新课:
1、教学“例1”:2时=()分
(1)教师:1时等于……?(学生答)那2时呢?
(2)学生合作、自主探究。
(3)反馈 a、60+60=120分
b、2时就是2个60分,即60×2=120分
(4)教师小结。
2、完成第4页“做一做”
先独立完成,再集体订正,订正时,可以指名学生说一说得数是多少?是怎样想出来的?然后教师小结出时间转换的方法。
方法(1)时、分、秒是从大到小的单位,像百位、十位、个位一样;
方法(2)时、分、秒中从小单位向相邻大单位换算,即秒向分换算,分向时换算是满六十进一,进位原理与个位到十位、十位到百位的进位类似。
60秒=1分(10个1=1个10) 60分=1时(10个10=1个100)反过来也是一样的
三、巩固练习:
1、填空:
(1)50分比1时少()分,1时比45分多()分。
(2)一节课是()分,课间休息()分,再加上()分,就是1时。
四、全课总结,回归评价
作业设计
板书计划
教学反思
教学内容
计算简单的经过时间(教材第5页例2及“做一做”)
教学目标
知识技能
会进行一些简单的时间计算。
过程能力
通过加深学生对时间单位的认识,发展学生的时间观念
情感态度
养成遵守和爱惜时间的意识和习惯
重、难点
时间单位的简单转换
教学方法
练习法
教学准备
课件,时钟模型
教 学 过 程
个性化批注
一、猜谜游戏引入:
1、教师演示课件,拨出不同的时刻,让学生读出时间。如:5时,3时20分,6时,9时50分等。
2、引出课题:我们已经学会看时间,但如何计算经过的时间呢,这节课我们一起学习“时间的计算”。(板书课题)
二、教学新课:
1、教学例2:
(1)教师投影例2的情境图,要求学生仔细观察图,说说图意:小明7时30分离家,7时45分到校。
(2)师:小明从家到学校用了多少时间呢?
(3)学生讨论回答,试着让学生归纳出计算时间的各种方法:
a、分针从6走到9。走了3大格,是15分钟。
b、45-30=15,是15分钟。
2、小结
3、请一至两名学生说说自己从几点出门到学校是几点。让台下的学生帮忙算一算。
三、巩固练习:
1、完成第5页“做一做”。
集体订正时,可以指名到黑板前的钟表上实际操作一下。
2、填空:
(1)50分比1时少()分,1时比45分多()分。
(2)一节课是()分,课间休息()分,再加上()分,就是1时
3、竞赛:
教师口头报时刻,如:3时至3时45分,经过几分?学生抢答,看谁抢答得快,教师给予奖励。
四、全课总结,回归评价:
教师:现在是几时几分?我们刚才是从9时开始上课,从上课到现在经过了几分?一节课40分钟很快就过去了,“一寸光阴一寸金,寸金难买寸光阴。”是啊,时间就像金子那样宝贵,我们要珍惜每一分时间,多学一点本领,长大更好地建设祖国。
作业设计
板书计划
教学反思
教学内容
时、分、秒的巩固练习(练习一第3--11题)
教学目标
知识技能
体会时、分、秒的实际意义。比较熟练地进行一些简单的时间计算
过程能力
通过练习,学生比较熟练地进行一些简单的时间计算
情感态度
进一步了解数学在现实生活中的应用
重、难点
时间单位的简单转换和求经过时间的方法;用时针的知识解决生活中的实际问题
教学方法
练习法
教学准备
课件
教 学 过 程
个性化批注
一、基本练习(板书课题)
1、完成“练习一”第3题。
要求学生先估计,再实际进行验证,验证的数据可以由学生和家长一起完成。
2、完成“练习一”第4题。
先让学生独立完成,再让学生说一说每一题是怎么比较的,允许学生用不同的方法进行比较,只要说得有道理就行。
3、完成“练习一”第5题。
读读书上的三个例子,并要求学生根据生活经验说一说做这些事情需要多长时间。
4、完成“练习一”第6题。
先让学生尝试做一做,分别测量在跑步或跳绳后,1分钟内心跳和呼吸次数的变化情况。
5、完成“练习一”第8题。
学生计算经过的时间。如果部分学生有困难,让他们借助钟面模型加以演示、理解,教师给予适当的帮助。
6、完成“练习一”第9题。
指名说说题意。学生独立列式,说说自己的计算方法。
二、补充题目。
1、 1分=()秒 4时=()分 9分○9秒 36分○2时
5分=()秒 150秒○2分 400分○4时 10分○1时
2、电影《神奇的宇宙》从2:05开始,到2:50结束,这场电影放映了多长时间?
三、巩固练习
练习一的第10、11题。
四、全课总结
你现在回算经过的时间吗?计算经过的时间应注意什么?
作业设计
板书计划
教学反思
单元内容分析与教学计划
本单元
内容分析
本单元主要教学口算两位数加、减两位数(和在100以内),笔算几百几十加、减几百几十以及用估算解决问题。这些内容是在万以内数的认识以及100以内的加、减法基础上教学的,起着承上启下的作用。一方面通过口算、笔算和估算,复习了数和计算的有关知识,另一方面也为进一步学习计算起了铺垫作用。
教
学
目
标
知识技能
1.使学生能够口算两位数加、减两位数(和在100以内)会正确计算几百几十加、减几百几十。
2.使学生能够结合具体情景,进行加、减法估算,培养估算意识。
3.培养学生根据具体情况选择适当方法解决实际问题的意识,体验解决问题策略的多样性。
过程能力
结合具体情景,练习生活实际,合作探究
情感态度
体验数学与生活的密切联系,同时培养环保意识,增加学习数学的兴趣和自信心。
教 学
重难点
重点:会正确计算几百几十加、减几百几十。
难点:结合具体情景,进行加、减法估算,培养估算意识。
学情分析
三年级学生,对一些基础性的数学知识有了初步的认识。学生已经比较习惯新教材的学习思路和学习方法,大多数学生认识到数学知识无处不在,生活中处处有数学。这为学生对本册知识的学习打下了重要的基础,也为提高学生的问题解决能力与实践能力创造了条件
教学准备
多媒体课件
教学内容
两位数加两位数(教材第9、10页例1及“做一做”,练习二第1--4题)
教学目标
知识技能
使学生掌握口算两位数加两位数的计算方法,并能正确地进行口算
过程能力
能够从生活中发现数学问题,整理、分析数据,解决实际问题
情感态度
培养学生解决问题方法多样化,提高思维的灵活性
重、难点
正确地进行两位数加法的口算。能够根据具体情况选择适当的解决问题的方法
教学方法
练习法
教学准备
课件
教 学 过 程
个性化批注
一、新课导入
1、用两位数加、减整十或一位数。
26+30 48+20 49-20 56+3 28-9 24+9 35-20 46-7 98-90 78+9
2、在( )里填上适当的数。
23 28 35 63
20 3 ( ) ( ) ( ) ( ) ( ) ( )
72 31 75 29
( ) ( ) ( ) ( ) ( ) ( ) ( ) ( )
二、探究新知(板书课题)
1、两位数加两位数不进位口算方法。
(1)观察教材第9页的主题图,从图中你获得了哪些消息? 学生汇报。(一至五年级参加“世博会”的各班人数)
(2)出示问题:一年级一共要买多少张车票?
(3)提问:如何解决这个问题?
求一共多少张车票就是求一年级一共有多少人,一年级一班35人,二班34人,用加法计算,列式:35+34。
(4)这个算是如何计算?互相交流算法。
师:我们学习过两位数加整十数、两位数加一位数,通过观察我们知道35+34中的两个加数没有一个是整十数或一位数,但是我们是否可以把它们转化成我们学习过的加法然后进行计算呢?如果可以怎么计算?
生:可以把其中的一个加数拆分成整十数加一位数。比如34可以看成30+4,先算35+30=65,再算65+4=69.
师:除了这种方法以外,还有别的方法吗?
生1:还可以拆分另一个加数35,把35看成30+5,先算 30+34=64,再算64+5=69.
生2:除此之外,同时把这两个加数拆成整十数加一位数,然后进行计算也很简便,34看成30+4,35看成30+5,先算 30+30=60,4+5=9,再算60+9=69。
2、两位数加两位数的进位口算方法。
(1)出示问题:二年级一共要买多少张车票?
(2)列式计算:39+44
(3)学生尝试计算39+44,并说说算法。
经学生自由讨论,大致有以下几种方法。
A、39+40=79 79+4=83
B、30+44=74 74+9=83
C、30+40=70 9+4=13 70+13=83
3、比较算式,发现规律。
师:对比两个算式,它们有什么相同和不相同的地方?
三、巩固练习
1、练习二第1--4题。
2、春节小明用压岁钱买一个玩具汽车39元,买一个天线宝宝75元,问他一共用去多少钱?组织学生分组练习,并在小组内互检。
四、课堂小结
1、在这一节课中,我们学习了两位数加两位数,以及它们的计算方法,我们要利用这个计算方法,熟练地进行计算。 2、你还有哪些疑问的地方?
作业设计
板书计划
教学反思
教学内容
两位数减两位数(教材第11页例2及“做一做”,练习二第5--8题)
教学目标
知识技能
能正确口算百以内的两位数减两位数
过程能力
经历探索两位数口算方法的过程,体会算法的多样化
情感态度
培养学生的口算能力、解决问题的能力
重、难点
培养学生的口算能力、解决问题的能力;培养学生的计算能力以及解决问题的能力
教学方法
讲授法
教学准备
课件
教 学 过 程
个性化批注
一、新课导入
1、口算。
26+41= 19+41= 56+28= 83+12= 75+11= 75+21=
67+21= 72+15= 45+24= 58+42= 57+17= 48+37=
2、谈一谈你是怎样算的。
35-20= 35-2= 36-8=
二、探究新知(板书课题)
1、获取信息,理解题意。
谈话:请同学们阅读教材第11页的例2内容,说一说从图文中你获得了哪些信息?
(专线大巴票价:48元,普通快客票价:65元,动车票价:54元)
提问:我们需要解决的问题是什么?
(1)普通快客的票价比动车贵多少元?
(2)专线大巴的票价比普通快客便宜多少元?
2、尝试解决,探究算法。
(1)两位数的不退位减。
师:我们先来解决第一个问题,这个问题该怎么列式呢?
生:用减法计算,列式65-34.
师:我们学习过两位数减整十数、一位数的计算方法,这道题中的减数既不是整十数,又不是一位数,应该怎么计算呢?
学生在小组内讨论、交流,然后汇报。
生1:先算65-50=15,再算15-4=11。
生2:也可以先算65-4=61,再算61-50=11。
师:同学们回答得很好,这两种方法都是把减数54分成50和4两部分,然后从被减数65中先后去掉50和4,在口算两位数减两位数时,可以把它们转化成我们学过的两位数减整十数、一位数。
(2)两位数的退位减。 师:怎么解决第二个问题呢? 生:列式65-48.
师:请根据刚刚的口算经验,尝试算一算65-48是多少,并说说你们是怎么想的。然后尝试填写下列( ):先算65-( )=( ) 再算( )○( )=( )
生:把48拆分成40和8两部分,从65里分别去掉40和8。可以先算65-40=25,然后再算25-8=17,也可以先算65-8=57,然后再算57-40=17。学生根据讨论填空。
(3)比较算式。
师:观察上边的两个算式,它们有什么相同点和不同点? 相同点:都是两位数减去两位数。
不同点:前者不退位,计算时直接个位数减个位数,十位数减十位数;后者退位,计算时不能直接减。
三、巩固练习
1、完成“练习二”第6题。
以开火车的方式完成计算,看谁算得又快又准。
2、完成“练习二”第7题。
(1)学生读题,理解题意,独立思考后填空。
(2)指名回答,集体订正。 3、练习二第5、8题。
四、课堂小结
作业设计
板书计划
教学反思
教学内容
几百几十加减几百几十(教材第14页例3及“做一做”,练习三第1--4题)
教学目标
知识技能
学习几百几十加减几百几十,能正确进行计算,掌握笔算方法
过程能力
通过交流、讨论等学习活动,学生能正确进行计算,掌握笔算方法
情感态度
培养学生迁移旧知识解决新问题的意识和能力。培养学生的计算能力
重、难点
掌握几百几十加减几百几十口算和笔算的算法
教学方法
讲授法,练习法
教学准备
课件
教 学 过 程
个性化批注
一、新课导入
1、口算。
53+6= 85-5= 67+9= 72-6=
20+40+3000= 900-700+80= 300+20+60=
80-60+200= 100+400+50= 900-300-200=
2、口答。
(1)6个百和7个十组成的数是多少? 67个十组成的数是多少?
(2)540是由几个百和几个十组成的? 540是由多少个十组成的?
3、拆数游戏。
(1)把下列各数拆成整百和整十数。 360 480 520 790 210
(2)把下列各数拆成整百和一百几十的数。 720 270 450 840 910
二、探究新知(板书课题)
1、几百几十加几百几十的笔算方法。
(1)出示教材例3的第(1)问题。从题中你获得了哪些信息?要求的问题是什么?
(2)列式计算:380+550
(3)探究算法。(学生自由发表意见)
算法1:38+55=93,所以380+550=930
算法2:300+500=800 80+50=130 800+100+30=930
算法3:因为38个十加55个十等于93个十,所以380+550=930
师:同学们提出了这么多计算方法,很厉害,实际上除了用口算的方法计算之外,还有一种笔算的方法,可以更加简便地计算出结果,我们一起来看看。
师板书笔算竖式:
百 十 个
3 8 0
+ 5 5 0
9 3 0
在竖式计算加法时各数数位对齐,从个位加起,哪一位上满十向前一位进一。
2、几百几十减几百几十的笔算方法。
(1)出示教材例3的第(2)问题,从题中你获得了哪些信息?要求的问题是什么?
(2)列式:550-380
(3)探究算法。(学生自由发表意见) 算法1:55-38=17,所以550=380=170。 算法2:55个十减38个十等于17个十。
师:同样的,这样的问题除了口算外还可以列竖式进行计算。(师板书)
3、总结算法。
小结:用竖式计算加法时,需要注意相同数位必须对齐,满十要向前一位进1,算到这位时,不要忘了加上进上来的“1”。竖式计算减法时,从个位减起,哪一位上不够减,就向上一位借一当十,合起来再减。
三、巩固练习:完成练习三第1、2、3、4题
四、课堂小结
作业设计
板书计划
教学反思
教学内容
估算(教材第15页例4及“做一做”,练习三第5--8题)
教学目标
知识技能
体会估算在日常生活中的应用,增强估算的意识及能力
过程能力
在解决简单的实际问题的过程中,进一步体验数学与生活的关系
情感态度
培养学生的学习主动性以及合作、交往的意识,形成独立思考意识
重、难点
掌握加、减法估算的方法;培养学生的估算意识和解决问题的能力
教学方法
讲授法;练习法
教学准备
课件
教 学 过 程
个性化批注
一、新课导入
1、填空。
(1)实验小学今年有学生1021人,约是( )人。
(2)小明家到学生有492米,约是( )米。
(3)一台电视机售价是1095元,约是( )元。
(4)学校图书馆又买来新书702本,约是( )本。
小结:这种猜测大约数量的过程叫估计。
2、结合生活实际,了解估算。
(1)小红想买一支5元的钢笔,一个4元的笔记本,你能快速说一说小红大约要带多少钱吗?
(2)一盆花25朵,一盆花33朵,一共大约几十朵花?(多媒体出示图片)
总结:刚才的过程不仅估计了价钱和数量还进行了计算,就是一种估算。(板书:估算)
二、探究新知
1、阅读与理解。
提问:观察教材第15页图文,题中的问题是什么?解决这个需要利用哪些信息?组织学生读题,并思考。
(1)六个年级的学生共约多少人?
(2)怎么才能使电影院里坐得下六个年级的学生?
2、分析与解答。
师:怎么解决六个年级的学生同时看巨幕电影坐得下的问题呢?
生:先求出六个年级的总数,然后将总人数与电影院的座位数进行比较,小于座位数时能坐得下。
师:六个年级的总人数是221+239,这是我们没有学过的运算,它等于多少呢?
师明确要向知道总人数是否小于座位数,除了计算出221+239的准确值外,还可以进行估算,然后比较大小。
学生在小组内讨论交流估算的方法,然后交流。
3、回顾与反思。
(1)说一说你是怎么估算的,你的估算合理吗?
(2)如果两个旅行团分别有196名和226名团员,这两个旅行团同时看巨幕电影坐得下吗?
三、巩固练习
完成“练习三”第6、7题。
四、课堂小结
这节课你学习了哪些知识?你还有什么疑问吗?
作业设计
板书计划
教学反思
教学内容
几百几十加减几百几十和估算练习课(练习三第5、8、9--13题)
教学目标
知识技能
进一步掌握几百几十加减几百几十笔算方法
过程能力
通过交流、讨论等学习活动,学生能正确进行计算,掌握笔算方法
情感态度
培养学生的计算能力,产生对数学的积极情感
重、难点
正确、熟练地计算几百几十加减几百几十,提高计算能力
教学方法
练习法,讲授法
教学准备
教 学 过 程
个性化批注
一、基本练习
1、口算
350+420 630+150 480+270 560+280
670—240 870—320 530—180 920—650
2、提问:计算几百几十加、减几百几十的笔算需要注意什么?
小结:列竖式时,数位对齐,相同数位上的数才能相加减,从个位加(减)起,哪一位上满十向前进一(哪一位上不够减向前一位退一当十),主要不要漏加进来的一(不要漏减走的一)。
3、它们之间有什么联系?
(1)几百几十加、减几百几十可以用两位数的加减法进行口算。如650+340其实就是65个十减34个十,等于31个十。
(2)方式虽然不同,一个口算,一个笔算,但是运算的算理一样,都是满十进一,退一当十。
4.完成练习三第5题。
指导练习: 练习三第8题
(1)组织学生读题,从中获取信息。思考:如何列式计算?
(2)学生交流后板书:
(3)提问:这个和我们例4中的估算有什么不一样?如何进行估算呢?
(4)学生讨论估算的方法,然后交流算法。
估算的方法不局限于一种,只要学生回答的合情合理,均给予肯定。并比较这些估算的方法有什么不同,哪种更合理。
2、练习三第9题
学生独立完成,教师巡视指导,做完后同桌交流。
三、巩固练习
完成练习三第10--13题
四、小结
作业设计
板书计划
教学反思
教学内容
整理和复习(教材第19页整理与复习和第20页练习四)
教学目标
知识技能
进一步掌握本单元所学的口算、笔算的方法,能够正确、熟练地计算
过程能力
进一步体会估算的方法和意义
情感态度
培养学生总结、归纳及灵活运用知识的能力
重、难点
能够进行合理的估算并能运用所学知识解决问题
教学方法
讲授法,练习法
教学准备
课件
教 学 过 程
个性化批注
一、复习导入(板书课题)
1、两位数加、减两位数的口算方法。
(1)提问:怎么口算两位数加两位数?
小结:两位数加两位数,可以把其中一个加数拆成整十数和一位数,然后与另一个加数依次相加,这样口算更加快捷。
(2)提问:怎么口算两位数减两位数?
小结:两位数减两位数,可以把减数拆成整十数和一位数,然后从被减数中依次减去,这样口算比较便捷。
2、几百几十加、减几百几十的笔算。
提问:计算几百几十加、减几百几十的笔算需要注意什么? 小结:列竖式时,数位对齐,相同数位上的数才能相加减,从个位加(减)起,哪一位上满十向前进一(哪一位上不够减向前一位退一当十),主要不要漏加进来的一(不要漏减走的一)。
3、它们之间有什么联系?
(1)几百几十加、减几百几十可以用两位数的加减法进行口算。如650+340其实就是65个十减34个十,等于31个十。
(2)方式虽然不同,一个口算,一个笔算,但是运算的算理一样,都是满十进一,退一当十
(给学生自由发言,只要合理都给予肯定)
二、基本练习
1.口算
52+35= 86-34= 47+33= 36+20=
23+69= 62-18= 70-26= 65-15=
学生独立思考后,指名回答,说说口算思路。 提问:口算时要注意什么?哪些地方容易出错?
2.计算
650+340= 370+480= 390+250= 520+300=
840-560= 750-540= 440-150= 600-240=
分组活动,看哪一组最快最准做完?然后各组委派一人汇报结果。可以选择口算的方法,也可以选择列竖式的方法。
3、估算。
(1)出示教材第19页第3题课件,组织学生读题,从中获取信息。思考:如何列式计算?
(2)学生交流后板书:632-441.
(3)提问:这个和我们例4中的估算有什么不一样?如何进行估算呢?
(4)学生讨论估算的方法,然后交流算法。
三、巩固练习
完成练习四1、2、2、4题
四、课堂小结
本节课我们梳理了哪些知识?本单元的知识中你还有哪些不明白的地方?
作业设计
板书计划
教学反思
单元内容分析与教学计划
本单元
内容分析
测量产生于人们在生产和生活中的实际需求,它是人们对客观事物进行量化把握的重要手段和方法。本套教材根据学生的年龄特征和知识积累,
按逐级递进、螺旋上升的原则将测量的教学划分为若干阶段。在二年级,学生初步认识长度单位“厘米”和“米”及质量单位“克”和“千克”,这是了解测量的第一阶段;在三年级上学期,学生将要学习长度单位“毫米”、“分米”和“千米”及质量单位“吨”,这是理解测量的第二阶段;在三年级下学期和第二学段,学生还要学习面积单位、体积和容积单位及其测量,这是学习测量的第三、第四阶段„„本单元的教学处于测量教学的第二阶段。通过这一阶段的学习,学生对常用的长度单位和质量单位会有一个比较系统、完整的认识。
教
学
目
标
知识技能
1.结合生活实际,使学生经历实际测量的过程,在实践活动中认识长度单位毫米、分米和千米,建立1毫米、1分米的长度观念,明确毫米、厘米、分米、米和千米之间的进率。认识质量单位吨,知道吨和千克之间的关系。
2.使学生知道常用的长度单位间、质量单位间的关系,会进行简单的单位换算。
3.使学生能估计一些物体的长度和质量,会选择合适的单位及工具进行测量。
过程能力
体验与他人合作交流解决问题的过程
情感态度
感受数学与生活的密切联系,了解用列表法分析问题和解决问题,体验与他人合作交流解决问题的过程
教 学
重难点
重点:学会测量长度的方法。建立1毫米、1分米的长度观念。认识质量单位吨,知道吨和千克之间的关系
难点:学会测量长度的方法。建立1毫米、1分米的长度观念。认识质量单位吨,知道吨和千克之间的关系
学情分析
三年级学生,对一些基础性的数学知识有了初步的认识。学生已经比较习惯新教材的学习思路和学习方法,大多数学生认识到数学知识无处不在,生活中处处有数学。这为学生对本册知识的学习打下了重要的基础,也为提高学生的问题解决能力与实践能力创造了条件
教学准备
多媒体课件
教学内容
认识毫米、毫米与厘米的关系(教材第21~22页 例1、练习五1~2题。)
教学目标
知识技能
会用毫米作单位进行测量,并能掌握毫米与厘米间的关系,进行简单的换算
过程能力
能估计一些物体的长度,进一步发展估测意识
情感态度
感受数学与生活的联系,学会与他人合作,从而获得积极的学习数学的情感
重、难点
建立较为准确的“1毫米”的概念;理解厘米与毫米之间的进率
教学方法
讲授法,练习法
教学准备
课件
教 学 过 程
个性化批注
一、创设情境,揭示课题。
1、复习米和厘米,引导学生用手势来表示1米和1厘米各有多长。
老师三角尺上的1厘米和你学生尺上的1厘米哪个长?
2、估一估数学书的长、宽和厚大约是多少厘米。估计后学生交流。
估的准确吗?用尺子量量看!学生动手验证。
3、组织交流测量结果,引出毫米产生的意义。
4、揭示课题“毫米的认识”。----出示课题
二、自主探究,学习新知。
1、建立“1毫米”的表象。
量比较短的物体的长度或者要求量得比较精确时,可以用毫米作单位。
①毫米可以用字母mm来表示。设疑:关于毫米,你已经知道了哪些知识?(学生思考、交流)
②在学生交流的基础上,重点探讨“1毫米”有多长,请学生在尺上相互指指,从哪里到哪里是1毫米。再请持有不同意见的同学向全班汇报、交流。
揭示:为了看得更清楚些,我们把尺子用放大镜放大,把1厘米平均分成10份,其中的任何一份也就是每一小格的长度,就是1毫米(有投影的班级可以边介绍边用课件演示) 然后,请学生在自己的尺子上再指一指1毫米有多长。
③思考:毫米与厘米之间有什么关系?
1厘米=10毫米
④请学生想一想哪些物体的长度大约是1毫米。(教师准备1分硬币、电话卡和银行借记卡,请学生量一量厚度,加深对“1毫米”的体验。
⑤引导学生用手势来表示1毫米有多长,并谈谈自己的感受。
⑥说一说,生活中还有哪些地方用到“毫米”作单位。(学生举例,教师提供一些资料)
⑦学生填写数学书的厚和宽并反馈。
2、画线段。(3厘米7毫米长的线段。)
提问:用直尺画线段时需要注意什么?如何画出3厘米7毫米长的线段?
学生可能有以下几种画法:
A、利用刻度尺先画出3厘米的线段,再接着画出7毫米。
B、在刻度尺上输出37毫米(3厘米=30毫米),然后画线段。
学生操作,教师巡视引导,注意线段从“0”刻度开始画和不从“0”刻度开始画的画法区别。
三、实践应用,巩固新知
1、学生根据本课的新内容完成“做一做”第1、2题。
2、完成“练习五”第1、2题。
四、课堂小结,课外延伸。
作业设计
板书计划
教学反思
教学内容
认识分米、分米与米和厘米的关系、长度单位间的简单换算(教材第23页例2、例3练习五)
教学目标
知识技能
认识长度单位分米;知道1分米=10厘米、1米=10分米
过程能力
使学生经历测量的过程,建立长度单位的观念
情感态度
让学生在学习中能主动求知,培养学生良好的思维习惯
重、难点
掌握用分米量的方法,建立1分米的长度观念。能说出换算时的思 考过程
教学方法
讲授法,练习法
教学准备
课件
教 学 过 程
个性化批注
一、复习导入
师:谁来说说我们已经学习了哪些长度单位? (米、厘米、毫米)
练习:请填上适当的长度单位。(课件出示)
一只蚂蚁长约5(毫米) 一只长颈鹿高约2(米)
一只小花猫高约40(厘米) 一头大灰狼长约8( )
质疑:一头大灰狼长约8( ),学过的长度单位都不能用。8米太长,8厘米太短了。
师:当长度一个比1米小而又比10厘米大。用什么单位来计量最好呢? 为了解决这个问题我们必须认识一个新的长度单位(分米)。----出示课题
二、探究新知
1、认识分米。
(1)谈话:你怎么知道的?大家知道为什么叫分米吗? 讲述:是的,用米表示太长,用厘米表示太短,于是人们创造了长度单位“分米”。人们把10厘米看作1分米。请小朋友拿出直尺,找出10厘米,这一段长度就是1分米。
1分米有多长?用手势表示一下。(黑板上贴出1分米长的纸条)
提问:分米和厘米之间有什么关系? 1分米等于10厘米。(板书)
(2)寻找生活模型,建立“1分米”的表象。
提问:生活中哪些物体的长度大约是1分米?
(3)、认识几分米。
谈话:拿出1米长的线,估一估,取出其中一部分,表示1分米。用手中的线段与直尺比一比,相差远的再调整一下。
交流:用线表示出2分米、5分米。说一说你是怎么想的。
(4)米和分米的进率。
以分米为单位测测长为1米的木条,数一数1米中有几个1分米,猜想米与分米之间的进率。 质疑:米与分米之间是什么关系? 1米等于10分米。(板书)
小结:到现在为止我们一共认识了四种长度单位,你知道它们之间各有什么关系吗?
1米=10分米 1分米=10厘米
1厘米=10毫米 1米=100毫米 1分米=100毫米
2、教学例3
(1)厘米和毫米之间的换算。 出示教材5角硬币的图片。
提问:从图中我们知道一个5角硬币的直径长度是多少?(板书:2厘米)
如果换成用毫米作单位又是多少呢?(板书:2厘米=( )毫米)
我们可以怎样想?根据提示讨论。 1厘米是( )毫米? 2厘米是( )个10毫米? 就是( )毫米? 让学生讨论,并指名回答。
(2)厘米与分米之间的换算。
学生独立思考后,讨论交流
(3)归纳总结。它们之间的进率都是10
三、巩固练习
1、完成做一做单位换算练习,学生独立完成,集体校对,交流想法。
2、完成练习五第3题。学生独立完成后,集体交流。
3、完成练习五第4题。
四、课堂总结 :在这节课中你有什么收获?
作业设计
板书计划
教学反思
教学内容
毫米、分米认识的练习课(练习五第5~思考题)
教学目标
知识技能
认识长度单位分米;知道1分米=10厘米、1米=10分米
过程能力
使学生经历测量的过程,建立长度单位的观念
情感态度
让学生在学习中能主动求知,培养学生良好的思维习惯
重、难点
掌握用分米量的方法,建立1分米的长度观念。能说出换算时的思 考过程
教学方法
讲授法,练习法
教学准备
课件
教 学 过 程
个性化批注
一、基础练习,回顾所学:
1、课件出示
直尺上从刻度“0”到刻度“1”这一段的长度是()厘米。把这一段长度平均分成10小格,每小格的长度是()毫米。毫米用字母()表示。
1分硬币的厚度大约是()
直尺上从刻度“4”到刻度“14”是()厘米,也等于()分米。
分米用字母()表示。
把1厘米,1米,1毫米,1分米按从长到短的顺序排列是()>()>()>()相邻两个单位的进率是多少?
2、单位换算
5米=()分米 40毫米=()厘米 3分米=()厘米
9厘米=()毫米 1米-3分米=()分米
4分米-16厘米=()厘米 32厘米+18厘米=()分米
开火车回答上面各题,说说思考过程。
二、学以致用,巩固提高。
1、完成练习五第5题。
让学生先估计再测量,最后集体反馈订正。
2、完成“练习五”第6题。 学生独立完成。
交流时说说是怎么画的,画线段时要注意什么。
3、完成“练习五”第7题。填上合适的单位或数。组织交流。
4、完成“练习五”第8题。
请学生独立完成,集体校对,说说思考过程。
5、完成“练习五”第9题。
学生独立审题,完成再练习本上,再交流时如何思考的。
6、完成“练习五”第10题和思考题。
第10题请学生先根据题意充分想象,再动手验证,在完全理解题意后独立解决,交流解决问题的思路和方法。
思考题,观察的角度不同,解决问题的方法也不同。请学生先独立完成,再交流解决问题的方式方法。
三、全课小结。
作业设计
板书计划
教学反思
教学内容
认识千米、千米和米的关系(教材第26页例4)
教学目标
知识技能
初步认识长度单位千米;熟记1千米=1000米
过程能力
通过小组合作、交流,使学生在探索和合作过程中获得成功的体验
情感态度
在认识千米的过程中,培养学生的观察、比较、抽象、概括能力
重、难点
建立1千米的长度概念,会用千米表示实际长度
教学方法
讲授法,练习法
教学准备
课件
教 学 过 程
个性化批注
一、复习导入:
谈话:小朋友们,听说过五指山吗?西游记里如来佛的手掌就叫五指山,在数学王国里,也有一座五指山,住着长度单位五兄弟。
1、复习已学过的四个长度单位。
(学生比出1米、1分米、1厘米、1毫米有多长;说出表示的符号并板书;说出相邻两个长度单位间的进率都是10。)
2、填入合适的长度单位。
世界上最小的鸟体长约2( );世界上最高的建筑高约452( );
世界上最矮的成人高约8( );世界上最薄的笔记本电脑厚约15( )。
导入:拇指峰上住着谁呢?
二、认识千米:
1、生活中的千米
(1)板书课题:认识千米(公里 KM)
千米在生活中有着广泛的用途,你曾在那里听过或看过“千米”?
(2)播放相片:这是曹老师在从奎屯到乌鲁木齐的高速公路上拍摄到的一些镜头,你了解到哪些信息呢?
①指路标志:(距宜兴?千米) ②限速标志:
③汽车的里程表、时速表: ④地图:
(3)千米是一个长度单位,常用来计量比较长的路程,也可以表示交通工具每小时行驶的路程。
①除了汽车,你还知道哪些交通工具每小时行驶的路程可以用千米作单位?
②哪些物体的长度可以用千米作单位?
(4)小结:学到这儿,你对“千米”这个长度单位产生了什么初步印象?
2、教学1千米与1000米:
现在大家一定很想知道1千米到底有多长,一起来看: (1)播放录象:(走100米的镜头)看,这是我们昨天在操场上活动时拍的录象,我们数了数,走100米大约要200步。
板书:走200步的路约是100米
(走200米的镜头)现在走了200米,大约花了3分钟?
板书:走3分钟的路约是200米
(闭上眼睛想一想100米有多长),下面的“小志愿者”们走的路就更长了,我们一边看,一边认真数一数:他们一共走了几个100米?
(2)同学们想一想:把这10个100米连起来,该有多长啊!把答案写在纸上好吗?
(3)小结:1千米是1米的1000倍,所以千米与米之间的进率是1000
3、感知、体会1千米
三、巩固新知,实际应用:
4千米=( )米 3000米=( )米
9千米=( )米 6000米=( )米
四、总结全课:
今天,我们认识了一个新的长度单位“千米”,它就是“公里”,也可以用㏎表示。
作业设计
板书计划
教学反思
教学内容
千米与米的单位换算(教材第27页例5、练习六1~5题)
教学目标
知识技能
进一步理解长度单位千米和米之间的知系,会进行单位间的简单换算
过程能力
经历千米和米之间换算方法的形成过程,体验类推的思想方法
情感态度
通过解决生活中实际问题,感受数学与生活的关系
重、难点
掌握千米和米两个长度单位间的进率,学会千米和米之间的换算
教学方法
讲授法
教学准备
课件
教 学 过 程
个性化批注
一、激趣引思,沟通旧知
1.出示:
1千米=( )米 1米=( )分米
1分米=( )厘米 1米=( )厘米
1厘米=( )毫米
2.填空:
8米=( )分米 50分米=( )米 9分米=( )厘米
60厘米=( )分米 3厘米=( )毫米
2米=( )厘米 100厘米=( )米 1千米=( )米
二、探索新知 1.学习例5。
(1)出示:3千米=( )米 6千米=( )米(任选1题试做)
(2)自主探索,汇报交流。
提问:括号里应填什么?你是怎样想的? 学生先独立探索,再小组讨论、汇报。
说明:如3千米=( )米,因为1千米=1000米,3千米里面有3个1千米,就是3个1000米,1000×3=3000(米),所以3千米=(3000)米。
想6千米=( )米,方法同上。
(3)归纳总结、概括算法。
提问:通过刚才的讨论,你发现了什么?再算法上有什么相同之处?
明确:因为1千米是1000米,那么有几千米就是几个1000米就是“几千”米
板书:3千米=3000米
6千米=6000米
(4)初步练习。
仿照例题,学生互相出题考一考。并说明思考过程。
2.学习例5.
(1)出示:5000米=( )千米 4000米=( )米(任选1题试做)
师问:括号里应填什么?你是怎样想的? 学生先独立探索,再小组讨论、交流
(2)学生汇报。
说明:5000米=( )千米,因为1000米=1千米,5000米里面有5个1000米,就是5个1千米,5000÷1000=5(千米),所以5000米=(5)千米。 4000米=( )米,与此同理。
(3)总结算法:
三、应用知识,解决问题
1、完成第27页的做一做。 学生独立理解题意之后完成,集体反馈。
2、完成练习六第4题
四、课堂小结
今天学习的是什么?同学们有什么收获?还有什么问题?
作业设计
板书计划
教学反思
教学内容
估计长度(教材第27页例6、练习六6~7题)
教学目标
知识技能
初步建立1千米的概念,知道1千米(公里)=1000米
过程能力
培养学生的观察、想象能力和合理推理的能力
情感态度
渗透数学知识来源于生活实践的思想,培养学生的空间观念
重、难点
建立1千米的长度观念
教学方法
练习法,讲授法
教学准备
课件
教 学 过 程
个性化批注
一、导入
1.上节课我们学习了长度单位千米,大家对千米已经有了初步的认识,为了让同学们更好地感受1千米到底有多远,这节课我们一起到操场上去测一测,走一走。
2.提醒学生应该注意安全,不要随便跑动,不要互相打闹。
二、操作
(一)量一量、想一想
1.带领学生在操场的跑道上量出100米的直线距离,在两端及中点处各设立一个明显的标志。
2.让学生看一看50米的直线距离,再看一看100米的直线距离,然后让学生想象一下200米、300米„„1000米有多远?(按老师要求完成并注意安全)
(二)走一走
1.把学生分成四组,每组指定一个记录员。
2.指导学生用平时的步伐走完100米,并记下自己的步数,然后到记录员处登记。
3.组织学生比较两次走的步数是否相同,让学生根据自己走100米的感受想象一下自己走完1000米大约所要花费的时间。
(三)看谁估得准
1.把学生分成四人一组,每组让两位学生在同一起点分别往不同的方向走,到他们认为两人间的距离是100米的地方停下,另外两位学生拿卷尺进行测量。
2.记下学生测量出的实际距离,选出最接近100米的两个组作为优胜组。告诉学生理论必须和实践相结合。(在教师的组织安排下来完成)
三、课堂小结:这节课给你收获了什么?
作业设计
板书计划
教学反思
教学内容
千米和米 练习课(练习六第8~15题)
教学目标
知识技能
知道1千米(公里)=1000米。能进行米和千米简单的化换
过程能力
经历交流、讨论、练习等学习活动过程,使学生初步建立1千米的概念
情感态度
渗透数学知识来源于生活实践的思想,培养学生的空间观念
重、难点
进一步熟练米和千米之间的换算
教学方法
练习法
教学准备
课件
教 学 过 程
个性化批注
一、 回顾旧知
师:昨天我们认识了一个新的朋友——千米。你能把你了解到的这个朋友的情况跟大家介绍一下吗?
同桌先说说悄悄话,再请学生向全班介绍,如: 千米是表示长度的单位,也叫公里。 1千米相当于绕我们的操场5圈那么长。 1千米=1000米
二、 调查汇报:
昨天调查了用千米做单位的资料,请学生汇报。(嘉鱼到武汉、武汉到北京的距离,各种交通工具的时速等)
三、基本练习----出示课题 1、千米和米之间的换算
8千米=( )米 7000米+8000米=( )千米
6000米=( )千米 3千米-1000米=( )米 2000米+15千米=( )千米
先独立思考完成,师巡视辅导。
完成后同桌交流把认为最难的一题说给同桌听,听听你的同桌是怎么想的。
完成后全班交流反馈。
请学生仿照难的题目自己也来出几道这样的题,并考考同桌。
四、实践运用练习
1、练习六第8题。
一圈400米,5圈几千米?如何列式计算,先让学生在小组内相互讨论,然后指名回答。
2、第10题。
这道题有不同的路线,让学生应用所学的长度单位及计算知识,解决生活中选择路线的问题。
3、完成练习六的第11题。
学生独立完成,集体反馈,并指明说一说你的理由。
4、第13题。学生独立理解题意。注意米和千米之间的换算。
5、第14题。
(1)学生先读题,然后理清思路,他们选择什么方式去比较合适,关键是看出发地点与目的地点的距离,根据距离的长短选择合适的交通工具。
(2)再了解一下,这些交通工具的速度分别是多少,根据距离,估测一下大概需要多长时间长能到达他们想去的地方。
6、第15题
(1)尝试独立读懂信息。
(2)交流:对与这个信息你有不明白的地方吗?
(3)思考:根据这些信息你认为小明中午12时能到达奶奶家吗?
(4)反馈并分析,说说你是怎么想的。
三、课堂小结
作业设计
板书计划
教学反思
教学内容
认识质量单位吨,吨和千克(教材第31-32页、练习七第1、2题)
教学目标
知识技能
初步建立吨的观念,知道1吨是1000千克
过程能力
培养学生对物体质量估测意识和能力,能在实际生活中解决一些相关的问题
情感态度
使学生感悟到数学与生活的密切联系,并培养学生对物体质量的估计能力
重、难点
建立1吨的质量观念
教学方法
讲授法
教学准备
课件
教 学 过 程
个性化批注
一、创设情境,导入新课
1、猜老师的体重。
教师让学生猜一猜老师的体重,猜完后教师提问:刚才同学们在猜老师的体重时都用了同一个质量单位——千克,你们为什么不用“克”作单位?什么样的物体我们用“克”作单位呢?(复习旧知,培养学生的估测方法与能力)
2、师:你们知道世界上体重最大的动物是什么吗?它的体重大约是多少?(学生回答,然后课件出示蓝鲸视频及有关资料的介绍。)
师:蓝鲸的质量要用“吨”来作单位,今天我们就要来认识这个新的质量单位(板书:吨的认识)。你能举例说说生活中用吨作单位的物体吗?
3、 教师课件出示一些以“吨”为单位的物体及其相应质量。
教师提问:以吨为单位的物体,有什么共同的特点?
教师指出:吨是比千克大的质量单位。计量比较重或大宗物品有多重,通常用吨作单位。吨可以用符号“t”表示。
二、亲历活动,体验概念的形成
1、初步认识吨。
师:通过刚才的资料我们知道了吨是一个比较大的质量单位,那么一吨究竟有多重呢?
课前同学们都测量了自己的体重,现在我们以小组为单位,算一算我们小组成员的体重之和,
各小组的体重都知道了,那么我们全班同学的体重是多少呢? 这时我提出问题:刚才我们计算了全班同学的体重是1056千克,那1056千克大约是多少千克? 学生马上回答:1000千克
这时我板书:1000千克并用红笔强调“千克”
1000千克也就是1吨,1吨=1000千克(板书1吨=1000千克),“吨”可以用一个字母“t”来表示,所以也可以这样写。师板书:1t=1000kg
接着我让学生用“吨”来描述我们全班同学的总体重。
2、充分感受吨。
(1)学生抬每袋重25千克的大米感受1吨。
学生以小组为单位,每个人都用力抱一抱一袋大米,感受25千克大米有多重,力气小的同学也可以两个人抬一抬。
学生操作后汇报自己的感受。
自己推算:1袋大米重25千克,多少袋大米重1吨?(40袋)
教师借助多媒体演示:每次呈现4袋大米(因为4袋为100千克),学生一边看一边数:100千克、200千克、300千克、400千克„„1000千克。当40袋大米占满整个屏幕时,学生会感叹:哇!1吨有这么重呀!
(2)感受1吨水的质量。
3、举例:让学生说说生活中什么东西大约重1吨。
4、吨与千克的换算
教师出示例8:4吨=()千克 3000千克=( )吨
5、学生独立完成教科书第32页“做一做”中的题目。
三、应用拓展,体验数学的价值。
1、学生在教科书中独立完成练习七第1、2题。
2、改错(小明的数学日记)。
作业设计
板书计划
教学反思
教学内容
吨和千克的单位换算(例8、练习七3~6题)
教学目标
知识技能
知道1吨=1000千克,并能进行质量单位的简单换算
过程能力
结合情境图,在解决具体问题中明确1吨=1000千克
情感态度
学会应用知识解决生活中的实际问题
重、难点
建立质量单位“吨”的概念及换算
教学方法
讲授法
教学准备
课件
教 学 过 程
个性化批注
一、复习旧知。
吨是比千克大的质量单位。
计量比较重或大宗物品有多重,通常用吨作单位。吨可以用符号“t”表示。1吨=1000千克。----出示课题
二、例题讲解。
1.教师出示例8。
4吨=( )千克 3000千克=( )吨
2.先让学生独立填写,再让学生组内交流,班内集体交流、说方法。
3.汇报:
4吨=4000千克,
想:1吨是1000千克,4吨是4个1000千克,即4000千克。
3000千克=3吨,3000千克里面有3个1000千克,即3吨。
三、巩固练习。
1.学生独立完成课本第32页“做一做”中的题目。
(1)用“吨”作单位的物品有哪些?
(2)一头大象重6000千克,大象重多少吨?一辆卡车质量5吨,是多少千克?
2.完成“练习七”第3题。
这题不仅要会根据千克与吨之间的进率进行换算,还要掌握不同单位之间的加减计算,明确在计算前要统一单位。
3.完成“练习七”第4题。请学生说说题意,独立完成,同桌交流,汇报答案。
4.完成“练习七”第5题。汇报调查结果,分析数据,节约用水。
5.完成“练习七”第6题。如果有错请说出正确答案。
四、课堂小结:今天我们学习了什么知识?你有什么收获?
作业设计
板书计划
教学反思
教学内容
列表法解决问题(教材第33页例9、练习七7、8题)
教学目标
知识技能
学会用列表的方法整理实际问题中的信息,分析数量关系
过程能力
积累解决问题的经验,增强解决问题的策略意识
情感态度
学生能在数学实践活动中,积极主动地与同学合作交流
重、难点
用列表的方法整理各种可能的方案;分析数量关系
教学方法
讲授法
教学准备
课件
教 学 过 程
个性化批注
一、导入新课
1、完成下列填空
2×( )+3×( )=18
(1)括号里可以填哪些数?其中一个括号的数确定了,是否另一个括号里的数就能确定?
(2)如果前面括号里填3,后面括号里填几?
(3)如果后面括号里填2,前面的括号里填几? 2、导入。
谈话:在日常生活和数学学习中,为了解决实际问题,常常需要运用各种策略。今天这堂课,我们一起运用策略来解决一些问题吧!
二、探究新知。
1、理解题意。
(1)从图中我们获得了哪些信息?
(2)要求的问题是什么?
谈话:求怎样派车恰好把8吨煤运完就是求载质量2吨的车、载质量3吨的车各安排运几次,使得这两辆车运载煤的总质量等于8吨。实际上可以用式子2×( )+3×( )=18表示。要求出满足这个条件的所有情况该怎么办呢?
2、探索方法。
(1)学生在小组内交流,自主探索解决问题的方法。 (2)汇报交流。
师:如果用“载质量2吨”的车子装煤,最多运几次?
生:在不用“载质量3吨”的车子装煤时,次数最多,最多8÷2=4(次),刚好装完。
师:通过这个计算,我们知道“载质量2吨”的车子只可能运0-4次,运4次时符合条件,如果安排这样的车运3次,那么,“载质量3吨的车”应该运几次才能把煤运完呢?
生:“载质量2吨”的车运2次,能运煤2×2=4(吨),剩余4吨需要“载质量3吨”的车运2次才能运完,但是同样的它们的总运量不能恰好等于8吨。
师:如果1次呢?0次呢? 学生独立完成。
(3)列表法解决问题。
3、回顾与反思。
(1)我们在列举的时候应注意什么?(按照一定的顺序)
(2)如果可能的方案无限多,适合用列举的方案吗?(不适合,在能列举出所有方案的情况下选择用列表法列举)
(3)检验一下方案1和方案4是不是恰好可以运完8吨煤。 学生自我探究。
三、巩固练习
1、完成第33页“做一做”。
2、完成练习七第7题。
四、课堂小结
今天我们学习了解决问题的策略,你有哪些收获?在题中的条件和问题比较多的情况下,我们可以用列表的方法来列举出所有可能的方案,然后选择符合条件的解决问题的方案。对于这堂课的学习,你还有什么不明白的地方吗?
作业设计
板书计划
教学反思
单元内容分析与教学计划
本单元
内容分析
本单元实在学生比较熟练地掌握万以内的加法和减法(一)的基础上,进行深入学习万以内的加法
和减法。这部分内容包括三位数加三位数,三位数减三位数以及加、减法的验算、估算。
教
学
目
标
知识技能
1、通过学习,是学生会计算三位数加、减三位数。
2、使学生能够结合具体情境进行加、减法计算,进一步领会加减法估算的基本方法,增强估算意识。
过程能力
理解验算的意义,会对加法和减法进行验算,初步养成检验和验算的习惯。
情感态度
使学生经历与他人交流各自算法的过程,学会与人合作学习。
教 学
重难点
1、 会计算三位数加、减三位数。
2、 能够结合具体情境进行加、减法计算,进一步领会加减法估算的基本方法。
学情分析
本单元实在学生比较熟练地掌握万以内的加法和减法(一)的基础上,进行深入学习万以内的加法和减法。
教学准备
课件
教学内容
教材第36、37页。
教学目标
知识技能
引导学生利用旧知,学会三位数加三位数的计算方法。
过程能力
通过多种形式的练习,提高学生的计算能力。
情感态度
结合所学知识对学生进行保护野生动物的教育。
重、难点
掌握三位数加三位数的计算方法。
教学方法
创设情景,引导发现,自主探究
教学准备
课件
教 学 过 程
个性化批注
一、创设情境,激趣导入。
师:同学们,你们喜欢动物吗?看看你认识这些湿地野生动物吗?把你了解的情况给大家说一说。(课件出示第36页主题图)
学生自由回答。
师:湿地孕育了丰富多样的湿地野生动物。下面是关于中国湿地部分动物种类的统计表,说说你从中知道了什么。
生1:我知道了湿地动物主要可以分为三类,有鸟类、爬行类和哺乳类。
生2:我知道了其中鸟类最多有271种;哺乳类最少,只有31种。
生3:我知道了爬行类有122种。
师:同学们观察得很仔细,从表格中获得了有价值的数学信息。今天我们研究的问题就与这些湿地野生动物的种类有关,有信心学好吗?
二、探究体验,经历过程。
1、教学例1.
师:现在根据表格中的信息,谁能告诉老师我国湿地鸟类和爬行类动物一共有多少种?该怎样计算呢?
生:就是把鸟类和爬行类动物的种数相加,算式是271+122.
师:这两个数有点大,且不是整十整百的数,不容易口算,那我们该怎么办呢?
生:用竖式笔算。
师:想一想,竖式应该怎样写呢?自己试一试。
学生尝试独立列竖式笔算;教师巡视了解情况。
组织学生展示交流竖式计算的方法及结果:
师:你是从哪一位加起的?与之前我们学习过的两位数加两位数的笔算方法相同吗?
生:跟我们以前学习过的笔算方法一样,都是相同数位对齐,从个位加起。
2、教学例2.
师:你能自己算一算我国湿地鸟类和哺乳类动物一共有多少种吗?
学生尝试独立解答;教师巡视了解情况,指导个别学习有困难的学生。
组织学生交流展示竖式计算方法,重点说清十位上3+7=10,只要在十位下面写0,同时向百位进1.
师:想一想,271+903,该怎样计算呢?自己试一试。
学生独立用竖式计算,教师巡视了解情况,指导个别学习有困难的学生。
师:你在计算的过程中遇到了什么问题?是怎么解决的?
学生可能会说:当百位上相加满十,我不知该怎么办了。想起“十位上满十,向百位进一”,我觉得应该是百位上满十,向千位进一。
师:说的很有道理,同学们根据我们学过的知识,能解决未知的问题,很了不起!下面请同学们在小组里讨论交流“计算万以内的加法要注意什么”。
学生进行小组讨论交流;教师巡视了解情况。
组织学生汇报交流:
三、总结提升。
师:在本节课的学习中,你有什么感受?有哪些收获?
学生自由交流各自的收获、感受。
四、课堂作业。
用竖式计算:
162+234 718+120 456+307 289+146
作业设计
板书计划
教学反思
教学内容
教材第38-40页。
教学目标
知识技能
通过学习,使学生进一步理解加法的计算法则,会笔算三位数的连续进位加法。
过程能力
学会进行验算,提高学生的计算能力。
情感态度
学会合作学习,乐于与别人交流。
重、难点
掌握进位加法的计算法则、验算的方法。
教学方法
引导发现,合作交流,
教学准备
课件
教 学 过 程
个性化批注
一、创设情境,激趣导入
师:上节课,我们学习了不连续进位的加法。今天这节课,我们继续学习这部分内容,接着完成有关湿地生物的问题。
二、探究体验,经历过程。
1、教学例3.
师:请看题,说说你知道了什么。(出示第38页例3)
生:我知道了某湿地有野生植物445种,野生动物298种。
师:该湿地的野生植物和野生动物共有多少种呢?自己尝试算一算。
学生尝试独立解答问题;教师巡视了解情况。
师:谁愿意把自己的想法与大家分享一下?
师:算得对不对呢?你会验算吗?
师:好,同学们自己试一试,算一算298=445的结果与刚才的结果一样吗?
学生尝试独立进行验算;教师巡视了解情况,指导个别学习有困难的学生。
组织学生交流展示验算的情况,对于验算正确的学生给予鼓励和表扬。
2、教学“做一做”。
师:先想一想下面各题是否有进位,在计算并验算。(出示第38页“做一做”)
学生尝试独立解答;教师巡视了解情况,指导个别学习有困难的学生。
组织学生交流计算及验算的情况,对于解答正确的学生给予鼓励和表扬。
三、总结提升。
师:今后我们在做练习时,要养成验算的好习惯哦!
四、课堂作业。
作业设计
板书计划
教学反思
教学内容
教材第41、42页。
教学目标
知识技能
1、引导学生学会分析统计表,并从表中的数据发现数学问题
2、采用合作学习的方式,掌握三位数减三位数、被减数中间有0的连续退位减法。
过程能力
引导学生学会分析统计表,采用合作学习的方式
情感态度
提倡算法多样化,激发学生对数学学习的兴趣。培养学生养成认真计算、检查的良好学习习惯。
重、难点
掌握连续退位减法的计算方法,培养学生认真书写、计算的良好学习习惯。
教学方法
启发探究,自主学习
教学准备
课件
教 学 过 程
个性化批注
一、创设情境,激趣导入。
我们学习了三位数加三位数的加法,大家学得非常认真,掌握的很好。今天,老师又带来了一个新的问题,你们想不想帮助老师解决?
二、探究体验,经历过程。
1、教学例1.
师:下面是国产电视动画片的生产情况统计表,说一说你从中知道了什么。(出示第41页统计表)
师:获取这么多有价值的信息,你能解决2011年比2009年多生产多少部动画片的问题吗?自己试一试。
学生尝试独立解答问题,教师巡视了解情况。
师:把你的解答方法跟大家说一说吧!
生:从表格中可以知道2011年生产了435部动画片,2009年生产了322部动画片,多生产的数量就是435-322.
师:你是怎样计算的?
给予解答正确的学生以表扬和鼓励,允许算法多样化。
2、教学例2.
师:你能试着自己算一算2005年比2011年少生产多少部动画片吗?
学生尝试独立解答,教师巡视了解情况,指导个别学习有困难的学生。
组织学生交流汇报解答的情况,重点说清个位上的计算情况
师:结合以上计算,在小组内讨论;计算万以内的减法要注意什么?
学生进行小组内讨论,教师巡视了解情况。
汇报小结:相同数位要对齐;从个位减起;哪一位上的数不够减,要从前一位退1……
3、教学例3.
师:请看下面的问题,你能解答吗?试一试。(出示第42页例3)
学生弄懂题意后尝试独立解答;教师巡视了解情况。
师:说说你的想法吧!
师:计算的时候,各位不够减,十位上是0,该怎么退1呢?
师:如果我们想验算一下,看算得是否正确,该怎样验算呢?
对于以上两种验算方法都要给予肯定,不必强求统一。
三、总结提升。
师:这节课我们学习的内容是什么?你掌握了哪些方法?你还有什么收获?
学生自主交流。
四、课堂作业。
小军、小兰和小宁星期天帮王大爷拾鸭蛋。小军拾了126个,小兰拾了114个,小宁比小军少拾了20个。
(1)小军比小兰多拾多少个?
(2)小宁拾了多少个?
作业设计
板书计划
教学反思
教学内容
教材第43-46页。
教学目标
知识技能
掌握连加运算的计算方法,并能正确计算。
过程能力
结合具体情境,经历探索连加运算的计算方法的过程。
情感态度
在解决简单问题的过程中,学会估算,体会数学与生活的密切联系。
重、难点
掌握连加的计算方法。
教学方法
质疑引导,自主学习
教学准备
课件
教 学 过 程
个性化批注
一、创设情境,激趣导入。
师:今天老师带领大家去商场逛一逛,用我们所学的知识来解决生活中的实际问题,看谁掌握的最好,能灵活运用。
二、探究体验,经历过程。
师:瞧,我们遇见朋友了,小红的爸爸、妈妈在买什么?(出示第43页例4销售清单)
生:他们买了空调扇、学习机和护眼灯。
师:从这张单子上你还知道了什么?
生:知道了这三种商品的单价,空调扇的价格是558元;学习机的价格是225元;护眼灯的价格是166元。
师:你能帮收银员算一算应收多少钱吗?自己试一试。
学生尝试独立解答,教师巡视了解情况。
组织学生交流算法。
只要算法合理就要给予肯定,不强求一致。
师:那么小红的爸爸应准备多少钱呢?对此你有什么想法?
生:要准备多少钱,不需要像收银员那样精确的计算,估一估就可以了。
师:那该怎样估算呢?说说你的想法。
生:我们可以把558元看作560元;把225元看作230元;把166元看作170元,这样一共需要准备560+230+170=960元。也就是说小红的爸爸准备960元够用了。
师:好好想一想,同样是买东西需要的钱数,为什么选择的方法不一样呢?跟小组同学一起讨论、交流。
学生进行小组内讨论交流,教师巡视了解情况。
组织学生交流汇报,明确解决实际问题时,要认真分析具体情况,在灵活选择解决的策略。
三、总结提升。
师:经过今天的学习你有什么感受呢?
学生自由交流。
师:请你在生活中发现并提出一些数学问题,并选择合适的计算策略解决它们。
四、课堂作业。
1、用竖式计算:
162+234+123 718+120+89 456+307+247
2、购物满300元可以获得奖品:
一个笔记本28元;一条裙子149元;一个平底锅156元;一个闹钟22元。
(1) 买一个笔记本、一条裙子和一个闹钟能获奖吗?
(2) 买一条裙子、一个平底锅能获奖吗?
你还想买些什么?大约需要多少钱?
作业设计
板书计划
教学反思
教学内容
教材第47-49页。
教学目标
知识技能
通过三位数加、减三位数的计算练习,提高学生计算的正确率和熟练程度,加强估算意识。
过程能力
在整理和复习中,培养学生提出问题、解决问题的意识和能力。
情感态度
培养学生书写、计算认真和仔细检查、验算的良好学习习惯。
重、难点
正确熟练的计算三位数加、减三位数。
教学方法
练习体验,交流互动
教学准备
课件
教 学 过 程
个性化批注
一、创设情境,激趣导入。
师:万以内的加法和减法的学习就要结束了,回想一下,你有什么收获?
师:同学们说的都很好,究竟掌握的如何呢?让我们一起来接受今天的考验吧!
二、探究体验,经历过程。
师:请看下面的问题,自己思考并解答。(出示第47页第3题)
学生读题思考并尝试独立解答;教师巡视了解情况,个别指导学习有困难的学生。
师:谁愿意把自己的想法跟大家分享一下?
不必强求算法的统一,学生能讲清楚道理就要给予表扬和肯定。
三、总结提升。
师:通过本节课的整理和复习,你感受自己有哪些进步?
同桌之间相互交流各自的进步。
四、课堂作业。
1、解决问题:妈妈要买一件478元的衣服,付给售货员500元,应该找回多少元》
2、同学们去爬山,这座山高987米,小明爬了398米,还有多少米就爬到山顶?
3、
作业设计
板书计划
教学反思
单元内容分析与教学计划
本单元
内容分析
1、本单元是在学生学习了乘法计算及相关除法计算的基础上进行教学的。“倍”以一个新的概念,是一种数量之间的关系。通过对本单元内容的学习,初步建立倍的概念和简单的数学模型,有助于学生理解乘法的含义,拓宽应用乘法解决实际问题的范围与能力,培养数感,为今后学习分数、小数和百分数等相关知识奠定基础。
2、教材为倍的认识提供了直观形象的情境图,以此引导学生认识一个数是另一个数的几倍,引出“倍”的含义,然后例3是引导学生用“画一画”的方式,建立“求一个数的几倍是多少”的计算思路,为解决问题构建思维模式。
教
学
目
标
知识技能
1、 经历“倍”的概念的初步形成过程,体验“求一个数的几倍是多少”的含义。在充分感知的基础上,初步建立“倍”的概念,明白“求一个数的几倍是多少”的具体意义。
2、通过直观演示与操作,引导学生体验数形结合的方法,建立“几个几”与“几倍”之间的联系和“求一个数的几倍是多少”的计算思路,培养学生良好的思维习惯,渗透“倍”与乘除运算的关系。
过程能力
通过画一画、摆一摆、说一说,丰富“倍”的表象,深化倍的认识,培养用数学语言有理有据的说明问题本质的能力。在学习过程中,提高学生解决问题的能力。
情感态度
培养学生良好的思维习惯
教 学
重难点
1、 在充分感知的基础上,初步建立“倍”的概念,明白“求一个数的几倍是多少”的具体意义。
2、 建立“几个几”与“几倍”之间的联系和“求一个数的几倍是多少”的计算思路。
学情分析
本单元是在学生学习了乘法计算及相关除法计算的基础上进行教学的。“倍”以一个新的概念,是一种数量之间的关系。通过对本单元内容的学习,初步建立倍的概念和简单的数学模型,有助于学生理解乘法的含义,拓宽应用乘法解决实际问题的范围与能力,培养数感,为今后学习分数、小数和百分数等相关知识奠定基础。
教学准备
课件
教学内容
教材第50、51页。
教学目标
知识技能
建立“倍”的概念,理解“倍”的意义,体验“一个数是另一个数的几倍”的含义。
过程能力
培养学生的观察能力,动手操作能力以及语言表达能力。
情感态度
感受数学与现实生活的密切联系,体会数学的应用价值,形成热爱数学的情感。
重、难点
理解“倍”的意义,用有关“倍”的知识解决问题。
教学方法
观察,分析,比较
教学准备
课件、小棒
教 学 过 程
个性化批注
一、创设情境,激趣导入
师:同学们,在我们的生活中,两个数之间的关系除了一个数比另一个数多多少和一个数比另一个数少多少的关系之外,还有一个数是另一个数的几倍的这种倍数关系,你想了解什么是“倍数”关系吗?那就好好学习今天的数学课吧!
二、探究体验,经历过程
1、教学例1.
师:仔细看图,说说你从中了解到哪些信息。(课件出示情景图)
师:图中的胡萝卜有2根;水萝卜有6根,也就是3个2根,这时我们就说水萝卜的根数是胡萝卜的3倍。(课件演示对比过程)
师:请你画一画,白萝卜的根数有几个2根,那么白萝卜的根数是胡萝卜的几倍?在小组里讨论交流你的看法。
学生在小组里进行讨论交流,教师巡视了解情况。
师:说说你是怎样想的?
对于解答正确、叙述条理清楚的学生给与表扬和鼓励。
2、教学例2.
师:在我们的生活中处处有数学,即使是同学们司空见惯的值日活动中也有数学。瞧,老师把同学们值日的场面用相机拍摄下来了,看看你从中知道了什么?(课件出示情境图)
生:知道了擦桌椅和扫地的学生各有多少人。
师:擦桌椅的人数是扫地的几倍呢?你有什么办法解决这个问题?跟小组同学说一说。
学生在小组内交流各自的方法,教师巡视了解情况。
师:谁愿意把自己的想法跟大家说一说?
师:综合同学们的意见,我们可以说要求擦桌椅的人数是扫地的几倍,就是求12里面有几个4,用除法计算,12÷4=3.
三、总结提升。
师:在本节课的学习中,你有什么感受?有哪些收获?
四、作业设计。
作业设计
板书计划
教学反思
教学内容
教材第52-55页。
教学目标
知识技能
理解掌握“倍”的意义及“求一个数的几倍是多少”的计算方法。
过程能力
通过画图等活动,让学生经历探究新知的过程,引导学生理解掌握“倍”的意义及“求一个数的几倍是多少”的计算方法,培养学生操作、观察、推理、迁移的能力及语言表达能力。
情感态度
培养学生积极动脑的学习习惯和激发学生的学习兴趣,培养合作探究的能力,让学生体验数学即生活,感受数学的乐趣、数学的价值。
重、难点
理解并掌握“求一个数的几倍是多少”的计算方法。
教学方法
小组交流讨论,合作交流
教学准备
课件
教 学 过 程
个性化批注
一、 创设情境,激趣导入。
师:咱们一起玩一会摆小棒的游戏吧!
让学生根据要求摆小棒。由组长安排先让其中一个学生摆一个正方形,再要求第二个学生白的正方形个数相当于第一个同学摆的2个那么多。
师:你用了多少根小棒:列算式计算一下。
师:一个正方形用4根小棒,两个正方形要用2个4根,也就是2个4根可以说成4的2倍,这就是我们今天要重点研究的问题“求一个数的几倍是多少”。(板书课题)
二、 探究体验,经历过程。
师:请看下面的情境图,说说你知道了什么。(出示例3情境图)
师:你有什么好办法解决这个问题呢?现在小组里讨论一下。
学生进行小组讨论活动,教师巡视了解情况。
师:把你的想法跟大家分享一下吧!
只要学生讲解合理就要给予肯定,并鼓励表扬。
师:想一想,求一个数的几倍是多少,用什么方法计算呢?在小组里举例证明一下,你的猜想对吗?
学生在小组里进行讨论交流活动,教师巡视了解情况。
组织学生交流汇报,明确“求一个数的几倍是多少”用乘法计算。
三、 总结提升
师:在本节课的学习中,你有什么感受?有哪些收获?
四、 作业设计。
1、摆一个正五边形用( )根火柴,摆6个这样的正五边形用多少根火柴呢?
2、莉莉的奶奶养了9只鸭,养的鸡的只数是鸭的3倍,莉莉的奶奶养了多少只鸡?
作业设计
板书计划
教学反思
单元内容分析与教学计划
本单元
内容分析
本单元是在学生已经熟练的掌握了表内乘法、能够正确的口算100以内加减法的基础上进行教学的,主要内容包括口算乘法和笔算乘法两部分。在教学笔算乘法时需要有口算的基础上。此外,乘法估算也同样需要有一定的口算乘法的基础,所以先讲口算有利于学生掌握笔算和学习估算,在进行笔算和估算的同时又可以巩固口算,从而有利于培养学生的计算能力。本单元的笔算乘法分两个层次编排:(1)通过两位数乘一位数(不进位),引出笔算竖式,帮助学生理解笔算的算理。(2)突破笔算乘法的难点。
教
学
目
标
知识技能
1、 使学生能够比较熟练得口算整十、整百乘一位数,两位数乘一位数(每位乘积不满十)。
2、使学生经历多位数乘一位数的计算过程,学会多位数乘一位数的计算方法。
过程能力
在已学知识的基础上,用类推的方法掌握新知识。
情感态度
使学生能够运用所学知识解决日常生活中的实际问题。让学生体会数学知识与现实生活的密切联系。
教 学
重难点
1、多位数乘一位数的笔算。
2、通过两位数乘一位数(不进位),引出笔算竖式,帮助学生理解笔算的算理。
学情分析
在学生已经熟练的掌握了表内乘法、能够正确的口算100以内加减法的基础上进行教学。计算步骤较多,要顾及的问题也很多,学生在计算过程中容易出错。在帮助学生理解笔算算理的基础上,采取各个突破的办法来克服笔算乘法的难点。
教学准备
课件
教学内容
教材第56-59页。
教学目标
知识技能
使学生掌握整十、整百、整千数乘一位数的口算方法,提高口算的准确性。
过程能力
培养学生知识迁移、类推的能力,进一步提高学生的计算能力。
情感态度
培养学生仔细看题、认真计算的良好习惯。
重、难点
解整十、整百、整千数乘一位数的口算算理。
教学方法
自主探究,合作交流
教学准备
课件,小棒
教 学 过 程
个性化批注
一、创设情境,激趣导入
师:同学们,你们喜欢去游乐园吗?游乐园里也有我们的数学,看看这张游乐园的照片,说说你们知道了什么。(出示第56页情境图)
师:你能提出用乘法计算的问题吗》跟小组的同学说说。
学生在小组里交流,教师巡视了解情况。
师:今天我们就一起来研究与这些有关的乘法口算的问题。
二、教学例1.
师:先看题,说说你了解到那些信息。(课件出示例1)
师:你怎样理解题意?该怎么解答?
师:该怎样计算呢?跟小组的同学一起讨论一下吧。
学生进行小组讨论,教师巡视了解情况。
师:谁愿意把你的想法跟大家说一说:
师:引导学生推想:200×3、2000×3得多少?
(200×3=600,200就是2个百,2个百乘3是6个百,就是600;2000×3=6000,2000表示2个千,2个千乘3等于6个千,就是6000)
2、教学例2.
师:先看题,说说你了解到那些信息。(课件出示例2)
师:你怎样理解题意?该怎么解答?
师:该怎样计算呢?跟小组的同学一起讨论一下吧。
学生进行小组讨论,教师巡视了解情况。
师:谁愿意把你的想法跟大家说一说:
多给学生机会练习叙述思考过程,只要合理就要给与表扬和肯定。
三、总结提升
师:在今天的学习中,你有什么收获?
四、课堂作业
1、口算下面各题,说一说你是怎样想的。
20×4 200×4 2000×3 30×4 3000×7
2、口算下面各题。
4×2 30×3 200×3 5×4 40×2
300×3 4000×2 600×3 3000×3
1000×6 90×3 1000×5
作业设计
板书计划
教学反思
教学内容
教材第60页。
教学目标
知识技能
使学生经历多位数乘一位数(不进位)的计算过程,初步学会乘法竖式的书写格式,了解竖式每一步计算的含义。
过程能力
培养学生独立思考和合作交流的学习方法,体验计算方法的多样化。
情感态度
培养学生初步的逻辑思维能力。
重、难点
解两、三位数乘一位数的笔算算理。
教学方法
设置问题,自主探究,合作交流
教学准备
课件或挂图、小棒、口算看片。
教 学 过 程
个性化批注
一、创设情境,激趣导入
出示口算卡片。
6×2 4×2 20×3 40×2
300×2 20×4 50+7 6+40
看谁做得又对又快。
二、探究体验,经历过程。
1、出示教学例1.
师:观察图片,请同学们说出图意,并且提出一个用乘法解决的数学问题,(课件出示第60页例1情境图)
师:怎样列式呢?为什么要这样列式呢?
请同学们先估计一下3盒大约共有多少支?
师:要计算出精确的结果该怎样算呢?先在小组里交流。
组织学生以小组为单位讨论,可以摆小棒,也可以画图等。
独立思考后与小组内同学交流,教师巡视了解情况。
师:现在我们一起来听听同学的解题策略,说说你的想法吧。
师:组织学生讨论这几种方法的适用范围。
方法一和方法二都好理解,但我们学了数学以后就应使用计算的方法来算,方法三如果因数的个数多了,算起来就比较麻烦。方法四不管因数是几都能算。。方法五虽然因数不管是几都能算,但是把一个因数拆成几个一位数,再相乘,乘后再加,比较麻烦。
师:引导学生用竖式计算。
从刚才讨论的结果来看,用数的分解组合来算比较简便,那么我们就可以将这三个算式组合起来写成一个竖式。教师板书并讲解:
第二个因数要与第一个因数的个位对齐,从个位乘起,先用3乘2得6,表示6个一,写在个位上;再用3去乘十位上的1得3,表示3个十,把3写在十位上(用虚线在个位上写一个0),再把两次乘得的积加起来 就得36.
进一步说明:因为积的十位上的3表示3个10,所以这个0可以省略不写,可以把3直接写在积的十位上。教师再次板书:
1 2 ……因数
× 3 ……因数
3 6 ……积
可以请学生再说一说乘的过程。
三、总结提升
师:在今天的学习中,你有什么收获?
学生自由交流今天的收获。
四、课堂作业。
把一根长10米的木料锯成2米一段的短木料。每锯一段需要3分钟,全部锯完需要多少分钟?
作业设计
板书计划
教学反思
教学内容
教材第61页。
教学目标
知识技能
使学生掌握两、三位数乘一位数(不连续进位)的笔算,能正确地进行计算。
过程能力
培养学生抽象概括的能力。
情感态度
使学生养成认真计算的良好习惯。
重、难点
掌握不连续进位的笔算方法,并能正确的进行计算。
教学方法
引导发现,合作交流
教学准备
主题图、小棒、口算看片
教 学 过 程
个性化批注
一、 创设情境,激趣导入。
1、 出示口算卡。
2、 用竖式计算下面各题。
1 2 3 2 4 3 2 2 1 2
× 4 × 3 × 2 × 4
二、 探究体验,经历过程。
教学例2.
师:观察图片,谁愿意把图意跟大家说一说》(课件出示第61页情境图)
师:怎样列式?为什么这样列式?
师:怎样计算呢?
师:同学们很善于动脑,想出了不同的方法,那么用乘法竖式怎样计算呢?
学生试做,教师巡视了解情况,并请一位同学进行板演,说说自己的思考过程。
1 6
× 3
4 8
师:为什么要从个位乘起,而不先从十位乘起呢?
生:如果先从十位乘起,十位乘完后得3,当个位乘完向十位进1时,十位上的3还要再加1,就需要把3变成4,这样计算既麻烦,又容易出错。
三、总结提升。
师:在今天的学习中,你有什么感受?有哪些收获?
学生自由交流。
四、课堂作业。
作业设计
板书计划
教学反思
教学内容
教材第62-65页。
教学目标
知识技能
使学生掌握两、三位数乘一位数连续进位的方法,并能正确的进行计算。
过程能力
培养学生的分析、概括能力。
情感态度
培养学生主动获取知识的良好学习习惯。
重、难点
掌握连续进位乘法的笔算方法,并能正确地进行计算。
教学方法
自主学习,合作探究
教学准备
口算看片、挂图。
教 学 过 程
个性化批注
一、 创设情境,激趣导入。
1、 口算下面各题。
4×4+2 5×7+4 6×5+1 3×4+2
2、 说一说计算两、三位数乘一位数时,应该怎样计算。
(从个位乘起,用一位数依次去乘多位数的每一位数,哪一位满几十,就向它的前一位进几)
3、 计算下面各题。请三位同学板演,其他同学写在练习本上,并说一说自己是怎样算的。
2 9 1 4 2 1 3 1
× 3 × 4 × 7
二、探究体验,经历过程。
出示教材第62页例3的情境图。
师:学校正在召开运动会,老师和几名同学为运动员们准备了饮料。每箱24瓶,9箱饮料一共有多少瓶?
师:怎样列式?为什么?
生:24×9,也就是求9个24是多少。
师:先估算一下,9箱饮料大约是多少瓶?
师:用竖式计算。请一位同学板演,其他同学在练习本上试算。做完后共同订正。
2 4
× 9
2 1 6
请计算正确的同学说一说计算过程中需要注意的地方。
教师小结:用一位数乘另一个因数的十位后,要看看个位上乘得的积有没有进位,如果有进位,不要忘记加上进位数,如加上进位数后又需进位,那么还需向百位进位或把最高位写在百位上。
师:下面请同学们做下面的练习。
6 8 6 9
× 7 × 8
学生独立完成。算完后组织学生讨论:在计算过程中,这两道题的主要区别在哪里?
第1题十位乘完后再加上进位数后最高位没有改变,第2题十位乘完后再加上进位数后最高位又增加了1.
三、课堂作业。
1、学校运动会开幕式,有4个方阵,每个方阵128人,一共有多少人?
2、最大的一位数与最大的两位数的乘积是多少?
作业设计
板书计划
教学反思
教学内容
教材第66-69页。
教学目标
知识技能
知道0和任何数相乘都得0的结论掌握一个因数末尾有0的笔算乘法。
过程能力
理解一个因数中间有0的乘法算理,能正确地进行计算。
情感态度
培养学生类推迁移的数学思想,培养学生分析、比较和概括的能力,提高学生的计算能力。
重、难点
理解算理、掌握算法,能正确的进行计算。
教学方法
小组交流讨论,合作学习
教学准备
课件
教 学 过 程
个性化批注
一、创设情境,激趣导入。
师:同学们,你们知道在数学王国里,有一个非常特殊的数字是什么吗?
学生猜想。
师:在数学王国里的特殊数字就是0,今天我们就一起来研究与0有关的乘法计算。
二、探究体验,经历过程。
1、教学例4.(出示课件)
师:你能把图意跟大家说一说吗?先在小组里交流。
学生在小组内交流讨论,教师巡视了解情况。
师:谁愿意跟大家讲一讲?
生:图中有7只小猴子,把它们面前盘子里的桃子都吃光了,问我们7个盘子里一共还有多少个桃子?
师:你能用算式表示出来么?
师:想一想,0×3=? 9×0=? 0×0=?你发现了什么?
2、 教学例5.
师:请看下面与0有关的计算问题,你能解决吗?读完题后先说说你的想法。(出示课件)
师:到底是多少呢?尝试自己列竖式计算一下。
学生尝试独立用竖式计算,教师巡视了解情况。
组织学生开展交流竖式算法:
6 0 4
× 8
4 8 3 2
师:十位上写几?为什么?
要适时给予竖式计算正确的学生以表扬和鼓励。
3、 教学例6.
(1)出示例题,引导学生理解题意。
学校图书室买了3套《小小科学家》丛书,每套280元。一共需要多少钱?
(2)怎样列式?为什么这样列式?
280×3,也就是求3个280是多少。
(3)先估计一下大约得多少。
280×3≈900,大约得900.
(4)让学生在练习本上试着做。教师巡视时找出两位算法不同的同学进行板演,并说一说自己是怎样做的。
(5)比较这两种方法,哪种更简便?
第二种更简便。
(6)概括一个因数末尾有0的简便算法。
计算一个因数末尾有0的乘法时,先用一个因数0前面的数乘另一个因数,再看因数末尾有几个0,就在积的末尾添上几个0.
三、总结提升。
师:在今天的学习中,你有什么收获?
学生自由交流各自的收获。
四、课堂作业。
作业设计
板书计划
教学反思
教学内容
教材第70-74页。
教学目标
知识技能
使学生掌握多位数乘一位数的估算方法,能够正确地进行估算,掌握乘除混合运算的运算顺序和计算方法。
过程能力
使学生认识到估算的价值。提高学生运用所学知识解决生活中的实际问题的能力。
情感态度
培养学生估算的意识和能力,体会数学与生活的密切联系。
重、难点
掌握估算的方法,能正确进行乘除混合运算。
教学方法
引导分析,自主探究,合作交流
教学准备
课件
教 学 过 程
个性化批注
一、 创设情境,激趣导入。
师:同学们,在我们的生活中有很多问题师借助乘法计算解决的,今天我们就一起去看看生活中哪些问题是需要乘法解决的?你能正确解答吗?
二、 探究体验,经历过程。
1、 教学例7.
师:每张门票8元,有29人参观,带250元买门票够吗?
引导学生分析题意。
要想知道带250元钱够不够,必须先知道29人卖门票共需多少元。也就是要先算出29×8得多少,然后和250元比较一下。
生:29×8我还没有学过,怎么办呢?
师:这道题只要知道29×8的结果比250大还是小就可以了,不必算出精确结果,因此我们可以用估算的方法,也就是看29×8大约等于多少。
学生可以再小组内讨论,先说一说自己的想法。教师到各小组巡视,及时指导、点拨学生。
集体交流:因为29接近30这个整十数,所以我们把29看成30,用30×8=240,所以29×8大约等于240.
师:同学们想得很好。29×8大于等于240,“大约等于”写成数学符号就是“≈”,这是约等号,读作“约等于”,所以29×8≈240
板书:29×8≈30×8=240(元)
2、 教学例2.
师:现在我们一起来看一道稍复杂一点的问题,然后说说你的想法。(课件出示第71页例8)
只要学生讲解合理就要给予肯定表扬鼓励。
师:究竟算得对不对呢?你们检验了没有?
生:可以这样检验,买8个碗48元,说明一个碗的价钱是48÷8=6(元),这样3个碗的钱数就是6×3=18(元),说明我们的解答是正确的。
师:对!我么一定要记住解答完之后要进行检验,才能有效提高我们解解题的正确率。想一想,18元可以买3个碗,30元可以买几个同样的碗?
3、 教学例9.
师:妈妈在买碗的过程中又遇到问题了,你能帮忙解决吗?试一试。(出示例9)
学生尝试独立解答,教师巡视了解情况。
师:现在我们一起来听听同学们的解答策略,说说你的想法吧。
师:同学们,讲得有理有据,真棒!继续努力!
三、 总结提升。
师:在本节课的学习中,你有什么感受?有哪些收获?
学生自由交流。
四、 课堂作业。
作业设计
板书计划
教学反思
教学内容
教材第75、76页。
教学目标
知识技能
通过整理和回顾本单元的知识,是学生在头脑中形成较为系统的认知结构,提高学生对本单元知识的掌握水平。
过程能力
巩固多位数乘一位数的计算方法,进一步培养学生的计算能力。
情感态度
增强学生应用数学的意识。
重、难点
提高计算能力。
教学方法
练习体验,讲练结合
教学准备
课件
教 学 过 程
个性化批注
一、总结算法。
下面各题你会选择合适的算法吗?
(1)小军每分钟大约走65米,他从家到学校大约要走8分钟。他家到学校大约有多远?
(2)每套课桌椅坐2个人没学校新买来200套课桌椅,一共可以坐多少个人?
(3)阳光小学每个年级都有136人,全校6个年级共有多少人?
学生独立思考后与小组内同学讨论,然后集体交流。交流时说出各题选择的方法,并说明理由。
第(1)题应选择估算。因为不需要求出准确结果,从题目可以看出问题是求大约多远,所以只知道大概的结果就可以了,因此用估算,65×8≈560;第(2)题应选择口算,因为题目中的多位数是整百数,口算比较方便,200×2=400;第(3)题应选择笔算,因为题目要求求出精确的结果,口算起来比较困难,所以就要进行笔算。
二、练一练。
1、口算下面各题。更多免费资源下载绿色圃中小学教育网httP://WwW.Lspjy.Com 课件|视频|试卷
20×4 70×3 12×3 120×4 3×6+5
200×4 600×8 21×4 320×3 4×8+7
500×2 1000×7 32×2 1100×6 8×8+6
做完后说一说口算的方法。
2、估算下面各题。
98×4 79×3 102×5 287×6
53×6 212×4 319×7 72×8
做完后说一说估算的方法。
1、 笔算下面各题。
213×3 89×7 28×4 507×5
213×6 354×4 146×9 470×3
做完后说一说笔算的方法。
三、课堂作业。
学校组织同学们去华山旅游,成人票每张125元,儿童票每张60元,有2位老师,9名学生,买票一共要用多少钱?
作业设计
板书计划
教学反思
单元内容分析与教学计划
本单元
内容分析
本单元内容主要是让学生在观察图形、描画图形的活动中,以边数的多少对图形进行分类,知道四边形的形状和名称,然后进一步感知长方形和正方形;认识图形的周长,进而掌握长方形和正方形的周长的计算方法。本单元内容是学生今后进一步学习图形知识的基础,在整个“图形与几何”知识体系具有重要的纽带作用。
教
学
目
标
知识技能
使学生认识四边形的特征,进一步掌握长方形和正方形的特点,会在方格纸上画长方形和正方形。
过程能力
创设一些具体生动的学习情境,让学生在一种愉悦的氛围中来学习。
情感态度
使学生能够运用所学的知识解决日常生活中的简单问题。
教 学
重难点
使学生会估计一些物体的长度,并会进行简单的测量计算。
学情分析
学生在观察图形、描画图形的活动中,以边数的多少对图形进行分类,知道四边形的形状和名称,然后进一步感知长方形和正方形;认识图形的周长,进而掌握长方形和正方形的周长的计算方法。本单元内容是学生今后进一步学习图形知识的基础,在整个“图形与几何”知识体系具有重要的纽带作用。
教学准备
多媒体课件
教学内容
四边形
教学目标
知识技能
使学生初步认识四边形,了解四边形的特点,并能根据四边形的特点对四边形进行分类。
过程能力
通过学生动手操作、小组讨论,培养学生独立思考、合作交流的学习精神。
情感态度
通过主题图的教学,对学生进行热爱运动、积极参加体育锻炼的思想教育
重、难点
根据四边形的特点对四边形进行分类。
教学方法
讲授法
教学准备
课件
教 学 过 程
个性化批注
一、创设情境 主题图引入。
1、同学们,你们喜欢参加体育活动吗?你喜欢什么运动?(对学生进行热爱运动、积极参加体育锻炼的思想教育。)
2、这是什么地方?这是校园的一角,你看到了什么?(给充分的时间让学生同桌说或小组说。)
3、仔细观察,你会发现许多图形。
学生汇报、交流。
4、揭示课题。
今天我们就来学习有关“四边形”的知识。——板书课题。
二、探究新知。
1 、教学例1(认识四边形)
(1)下面的图形中,你认为是四边形的就把它剪下来(或划出来)。(印发,每人一份)
学生剪完后汇报,并说说理由。
(2)小组讨论。
你发现四边形有什么特点?
学生汇报,教师根据回答板书:
(2)小组讨论。
你发现四边形有什么特点?
学生汇报,教师根据回答板书
(3)联系生活实际,说说你身边哪些物体的表面是四边形的。
2、教学例2(给四边形分类)
(1)把你剪下的(或划出的)四边形进行分类。(学生独立操作)
(2)还有不同的分法吗?(小组交流)
学生汇报,并说理由
四、梳理知识,总结升华。
通过今天的学习,你学会了哪些知识?(学生汇报)
作业设计
板书计划
教学反思
教学内容
四边形巩固练习课
教学目标
知识技能
使学生回忆前面的长方形,正方形的特点,对平行四边形加以区别。
过程能力
使学生,了解四边形的特点,并能根据四边形的特点对四边形进行分类。
情感态度
通过学生动手操作、小组讨论,培养学生独立思考、合作交流的学习精神。
重、难点
探究平行四边形的特点。
教学方法
讲授法
教学准备
课件
教 学 过 程
个性化批注
一、复习旧知、引入新课
上一节课我们学习了哪些知识?我们以前学过的长方形,正方形是四边形吗?
教师引导学生进行小结。
二、基本练习
(一)、熟悉正方形、长方形、平行四边形的特点,并加以区别。
1、学生先说出什么是正方形、长方形、平行四边形?并问这些图形是四边形吗?
2、提供fish课件:
学生回答问题,并说出正方形、长方形、平行四边形的区别。
(设计意图:设计本环节,意在让学生,了解四边形的特点,并能根据四边形的特点对四边形进行分类。)
(三)、实践操作,大显身手。
(1)在右边画一个同样大的平行四边行。
(2)把下图改成平行四边形。
三、拓展练习
用七巧板拼出不同的图形让同桌欣赏,欣赏。
四、小结:
通过练习我们明白了什么是正方形、长方形、平行四边形,以及它们的特点,它们都有四条边,四个角所以它们都是四边形。平行四边形有容易变形的特点。
作业设计
板书计划
教学反思
教学内容
认识长方形和正方形
教学目标
知识技能
经过折一折,量一量,比一比的操作过程,认识长方形、正方形的特征,初步建立长方形和正方形的概念;
过程能力
通过观察、动手探究等活动,培养学生创新思维和抽象思维及空间观念。
情感态度
培养学生创新思维和抽象思维及空间观念
重、难点
认识长方形和正方形的特征。
教学方法
讲授法
教学准备
课件
教 学 过 程
个性化批注
一、 创设情景,提出问题
1、 说说黑板上两个图形的名称?
2、 都有几条边,几个角?
3、 说说我们在生活中有遇到哪些东西是长方形和正方形?
4、
二、 自主探究、解决问题
(一) 长方形的特征
1、 先猜边和角的特征(引入对边);
2、 具体验证特征通过辅助工具量、对边对折
(二) 正方形的特征
1、先猜边和角的特征;
2、具体验证特征通过辅助工具量、对边对折
三、巩固练习
1、围 在钉子板上围出长方形和正方形;(59页第一题)
2、拼 拿出两幅三角板分别拼出长方形和正方形。(59页第二题)
四、总结
1、你们认识长方形和正方形了吗?它们有什么特征?
2、它们有那些异同点?
作业设计
板书计划
教学反思
教学内容
四边形的周长
教学目标
知识技能
通过动手摸一摸、画一画,使学生初步理解周长的含义,能够具体指出一些图形的周长部分。
过程能力
培养学生的动手操作能力。
情感态度
让学生体验数学与日常生活的联系。
重、难点
使学生建立周长的概念;引导学生探究周长的测量策略。
教学方法
讲授法
教学准备
课件
教 学 过 程
个性化批注
一、创设情境
师:同学们,前几天老师上街买了一块布,铺在桌上总觉得不好看,有个朋友便给我提了个建议,如果在这块桌布周围加一圈花边,就会好看一些,老师也觉得这个建议很好,可是这条花边该买多长呢?同学们,你们帮老师想一想该怎么办?(出示一块桌布)
生:可以量一量
师:那么该量哪里呢?谁能指一指呢?
(一名同学站起上前指一指)
师:这位同学指的是这块桌布的周长,这节课,老师和大家一起来研究平面图形的周长。(板书课题:周长)
二、探究新知
(一)感知周长
师:今天,老师给大家带来了一些物品和平面图形,你们认识吗?(逐一出示)
请选择一个自己最喜欢的图形或物品(选择相同图形的同学组成合作小组)。(选五角星形的最多,三角形的其次,圆形的再次,无人喜欢长方形、正方形。)
师:请你具体指一指,你所喜欢的图形的周长是指什么样的长度。(一生指)
师:每一小组都指一指,你所喜欢的图形的周长是指什么的长度,然后派一名代表指给全班同学看。(学生演示)
(二)研究求周长的策略
师:大家已经知道了周长的意思。假如要知道你所喜欢图形的周长到底有多长,你能想出办法来吗?请独立思考。
三、方法应用
1、从身边找“周长”朋友,并摸一摸,同组伙伴说一说。
2、测量本节开始出示的桌布的周长。
四、梳理知识,总结升华
这节课我们认识了谁,你有什么收获?
作业设计
板书计划
教学反思
教学目标
知识技能
探索长方形、正方形的周长计算方法,能熟练计算长方形、正方形的周长。会解决有关长方形正方形周长计算的简单实际问题。培养学生观察、比较、分析、推理的能力和空间想象力。
过程能力
通过操作活动,推导出长方形、正方形周长的计算方法
情感态度
逐步体会数学与日常生活的密切联系。
重、难点
本课教材是在学生掌握了长方形、正方形特征和理解周长概念基础上教学的,学生通过自主探索,验证猜想,合作交流,推导出长方形、正方形的周长公式。
教学方法
讲授法
教学准备
课件
教 学 过 程
个性化批注
一、 复习周长
师:上一节课,我们已经学习了“周长”,谁来举例说说周长是什么意思?
学生举例汇报(注意强调看清从哪开始,绕边一周,回到起点,不能说盒子的周长,强调“面”,头尾相接,手指要紧贴图形边缘)
二、自主探究
(一)准备
1、猜一猜:
媒体演示
师:这是2张风景画,一张是长方形的,另一张是正方形的,谁能告诉大家画中的景色?假如要给2张画镶上边框,哪张边框用料多?
2、出示课题:长方形与正方形的周长
3、验一验:
师:请拿出和老师一样大小的纸片,以及验证的工具。先指一指长方形和正方形的周长分别是指哪里的长度,再同桌合作验证并做好记录。
4、说一说:
师:谁愿意向大家汇报一下验证的结果,并说说你用什么办法验证。
(二)探究:长方形周长:
1、师:怎么量?为什么?(只要量一条长和宽,根据长方形特征)
怎么求周长?学生的算法可能有:
①、6+6+4+4 ②、6×2+4×2 ③、(6+4)×2
4、小结,质疑。
师:我们可以用自己喜欢的方法去求长方形的周长。在实际练习时,要根据具体题目选择合适的方法。但无论用哪一种方法,都必须知道什么条件?(长方形的长和宽)
(三)正方形周长:
1、回到准备题、用自己喜欢的方法计算正方形的周长
2、引导学生观察总结出的长方形周长计算公式,正方形周长=边长×4,想一想要计算正方形的周长必须要用到什么?
3、小结:从刚才的计算当中,原来给开始的那两幅风景画镶上边框,所需的材料两个一样多。
师:小朋友真聪明,不但解决了边框用料多少的问题还找到了长方形和正方形的周长计算方法。学生重复计算方法。
(四)总结:
作业设计
板书计划
教学反思
教学内容
解决问题
教学目标
知识技能
使学生进一步熟练掌握长方形和正方形周长计算的方法,并能根据实际情况灵活运用。
过程能力
使学生进一步熟练掌握长方形和正方形周长计算的方法,并能根据实际情况灵活运用。
情感态度
培养学生的学习兴趣
重、难点
长方形和正方形周长计算的方法。
教学方法
讲授法
教学准备
课件
教 学 过 程
个性化批注
一、基础练习
1、用自己的话说说什么叫做周长。
要求长方形和正方形的周长必须知道什么?
2、先量一量,再计算下面图形的周长。
⑴自己先量一量记录下来,然后再计算。
⑵全班汇报,集体订正。
3、课本44页第二题: 出示一幅长方形的地图,求出它的周长。
⑴学生独立完成,再和同桌说说你是怎么算出来的。
⑵集体订正。
二、综合练习
1、用2个边长为1厘米的正方形拼成一个长方形。这个长方形的周长是多少? 如图:
⑴独立完成
⑵集体订正,并说说你是怎么想的,中间哪条边为什么不算?
2、一块正方形的手帕边长是2分米,用90厘米长的绸带能围一圈吗?
⑴独立思考:用90厘米的绸带围一圈指的是什么?
⑵在四人小组里说说你是怎么算的。
⑶全班汇报
3、在课本上找两幅自己喜欢的图画,算一算它们的周长,再和同桌交流。
4、填空。
5、正方形的边长是12厘米,周长是( )厘米。
6、把一根长16分米的铁丝围成一个长方形。
长方形的长可能是( )分米,宽可能是( )分米。
长方形的长也可能是( )分米,宽是( )分米。
不管怎样围,长方形的周长总是等于( )分米。
三、总结
作业设计
板书计划
教学反思
单元内容分析与教学计划
本单元
内容分析
本单元的内容是学生在数学领域中第一次接触“分数”这个概念,而且只是较为抽象。无论从其意义以及读写法都与整数有很大的差异。学好本单元内容才能为今后继续学习分数等有关知识打下坚实的基础。因而我们在教学时让学生体会到分数来源于生活,而且是在“平均分”的情况下才能产生分数的。
教
学
目
标
知识技能
结合生活实际,使学生初步认识几分之几和几分之几,并且会读、写简单的分数,知道分数和各部分名称以及分数的大小。
过程能力
使学生会计算简单的同分母分数的加减法。
情感态度
在理解分数意义的基础上,使学生学会用分数的知识解决简单的实际问题,培养学生解决问题的意识和能力。
教 学
重难点
使学生会计算简单的同分母分数的加减法。
学情分析
本单元内容主要包括认识分数,分数的简单计算,分数的简单应用等几部分。教学内容要结合具体情境,通过直观操作,使学生逐渐形成分数的正确表象,初步建立分数的概念,理解分数的意义,为今后进一步学习分数和小数打下基础。
教学准备
多媒体课件
教学内容
分数的初步认识
教学目标
知识技能
初步认识分数,能正确地读写分数,掌握分数各部分的名称。
过程能力
借助直观演示、操作、观察、概括,等方法,引导学生感受几分之一的形成过程。
情感态度
体验分数在生活中的应用,提高学习数学的兴趣。
重、难点
理解只有“平均分”才能产生分数。 使学生头脑中形成“几分之一”的表象。
教学方法
讲授法
教学准备
课件
教 学 过 程
个性化批注
一、 创设情境,导入新课
同学们,你们喜欢听西游记里的故事吗?师讲故事:
二、观察操作,探求新知
(一)、借助形象认识 。
教师演示平均分苹果
现在谁能用一句话把刚才分苹果的过程说完整?
请全班同学齐读这句话。(重要字词重读)
(二)、操作认识1/2
1、我们认识了1/2,你能做出这样的1/2来吗?拿出
你准备的正方形,圆小纸片,请你折出1/2,在这1/2上画上你喜欢的颜色。
2、师巡视。
(1) 谁愿意把自己折的方法演示给全班同学。
A你是怎样分的? B涂色部分占多少?
(2
(三)、认识1/4
(1)、拿出2好图形试着找出它的四分之一
(2)将找到的四分之一涂上颜色。
(3)和同桌交流
(四)、创造分数,认识分数:
(1)、活动主题:创造其它分数。
(2)、活动要求:每位学生随意选择准备的图形,折一折,并把其中的一份涂上颜色,表示出一个自己想要表示的分数。
(3)、成果展示:要求学生先说出自己创造的是什么图形的几分之几,老师板书写该分数,然后再由该生说明自己是怎样得到该分数的,并和其他同学进行交流。
三、归纳认识,学写分数
(1)、把一个月饼平均分成2份,每份是这个月饼的二分之一 ,把一个圆形平均分成四份,每一份就是这个圆的四分之一,把一个长方形平均分成8份,每份是这个长方形的八分之一,把一条线段平均分成10份,每份是这条线段的十分之一 。通过这些例子,你发现了什么?
(把哪个物体平均分成几份,每份就是那个物体的几分之一。)
(2)、像 1/2 1/3 1/4 1/10 这样的数,都是分数。
你知道分数各部分名称吗?师介绍分数各部分的名称。
(1)写分数时我们先写什么?再写什么?最后写什么?(先写分数线,再写分母,最后写分子)
(2)下面就来写几个分数,看谁写得漂亮。(强调书写格式)
四、巩固练习
1、下面哪些图形中的阴影部分可以用分数表示吗?
请写出合适的分数,不能写出的画“x”
2、 93页:做一做。
作业设计
板书计划
教学反思
教学内容
几分之一的大小比较
教学目标
知识技能
让生通过比较两个分母不同的几分之一的大小,初步认识分子都是一的分数也有大有小。
过程能力
培养学生的合作意识和观察能力。
情感态度
结合分数表示法进行思想品德教育。
重、难点
比较两个分母不同的几分之一的大小,初步认识分子都是一的分数也有大有小。
教学方法
讲授法
教学准备
课件
教 学 过 程
个性化批注
一、创设情境(游戏:八戒分西瓜)
上节课,我们讲到猪八戒吃桃子的事,八戒在顺利通过师傅的考验后,吃到了又甜又鲜的桃子。天气真热,走到镇上,师傅让八戒去买个西瓜,不大一会儿,八戒不知在哪儿弄到一个西瓜。悟空说,我们四人分别吃这个西瓜的八分之一、六分之一、四分之一和二分之一,怎么分呢?八戒抢着说,我来分,我饭量最大,吃的多,所以我吃八分之一,师傅吃六分之一,沙师弟吃四分之一,大师兄饭量最小,就吃这个西瓜的二分之一吧,听完八戒的话三人都笑了,你知道为什么吗?
让学生自由发表意见。
二、探索新知
1、学习例3
板书:
(1)猜想:那个分数更大一些?
(2)引导学生验证
那么到底那个分数更大呢?请你们利用学过的知识或身边的学具动手折一折。可以同桌合作。
A、学生拿出准备好的2张正方形纸,然后两长纸叠在一起,发现什么?(是一样大的)一人在纸上折出它的二分之一,并涂上色表示,另一人在纸上折出它的四分之一,并涂上色表示。
b 、同桌观察比较涂色部分:你发现了什么?
c 、汇报交流(学生自由发言)
教师定向升华:同样大的正方形纸二分之一的涂色部分比四分之一部分大,
所以二分之一大于四分之一。(板书:二分之一大于四分之一)
(3)你能用同样的方法比一比六分之一和八分之一吗?(方法同上)
2、开放探究几分之一分数的大小
(1)学生写几个自己喜欢的几分之一的分数,在这几个分数中挑选两个比较它们的大小。并说明理由。
(2)提问:通过刚才的比较,你发现了什么?
师生共同小结:几分之一分数大小比较的基本方法:
平均分的份数越多,每一份就越少。平均分的份数越少,每一份反之就越多。简单地说:分子相同,分母越大分数越小,分母越小分数越大。
三、巩固练习
1、独立探究,完成93页做一做的2题
2、课本练习二十二第三题
让学生先写出分数,再比较大小。
四、小结
师:现在同学们知道为什么都笑八戒了吗?你能按八戒的想法给他们分一分吗?
让学生自由发表意见。
作业设计
板书计划
教学反思
教学内容
认识几分之几
教学目标
知识技能
使学生初步认识几分之几,会读写几分之几的分数。
过程能力
通过合作交流,培养学生的语言表达能力和迁移类推能力。
情感态度
在动手操作观察比较中,培养学生的自主探索的精神,感受数学知识在实际生活中的应用。
重、难点
初步认识几分之几、会读写几分之几,理解分数几分之几的含义。
教学方法
讲授法
教学准备
课件
教 学 过 程
个性化批注
一、导入
(1)、我们已经认识了几分之一的分数,请同学们说出几个几分之一的分数。
生说分数师板书分数
(2)、请你选择其中一个分数先跟你的同桌说说它所表示的意义,再全班交流(要突出平均分)。
(3)、各自在练习本上给黑板上的分数排排队,再汇报交流。
2、揭示课题
大家还想再认识其它的分数吗?(板书课题:认识几分之几)
二、动手操作、探索交流,获取新知
(一)认识四分之几
1、你们还能用折纸、涂色的方法来表示分数吗?请大家每人拿一张正方形纸,平均分成4份, 请给这张纸的其中几份涂上色,你想涂几份就涂几份。
2、请一位涂1/4的学生到前面展示。
问:你涂了几份?是这张纸的几分之几?
这一份为什么可以用1/4表示?(强调:平均分成4份,涂色的占其中的1份)
3、拿出一份涂3/4的正方形纸,
(1)读分数、理解四分之三的意义
问:涂色部分可以用分数表示吗?涂了几份?涂色部分有几个1/4?用哪个分数表示?(学生尝试回答)
为什么可以用3/4表示?
讲述:把一张正方形平均分成4份,其中的3份是3个1/4,可以用3/4表示。(板书:3/4 3个1/4 读作:四分之三)
请多位同学说,同桌互说。
(2)写分数
那3/4怎么写呢?自己写在草稿本上,请一位同学上黑板写!分母4表示什么?分子3表示什么?
(3) 展示不同的3/4,说说为什么都可以用3/4表示?
(4)、同桌之间互相说一说:你涂了4份中的几份?是这张纸的几分之几?
师:四分之几就是由几个四分之一组成的;四分之几与四分之一只是所取的份数不同。
(二)认识十分之几
出示1分米的线段
师:把1分米长的彩带平均分成了10份。
师:可以用哪个分数来表示其中是1份呢?
那么5份用哪个份数来表示呢?7份呢?(师随机板书)
(三)几分之几
教师小结。
三、巩固练习
1、95页做一做第一题
你能把涂色部分用分数表示出来吗?
作业设计
板书计划
教学反思
教学内容
分母相同的分数比大小
教学目标
知识技能
通过探索与交流,学会比较同分母分数的大小。
过程能力
培养学生动手实践、数形结合的能力。
情感态度
培养学生的学习兴趣
重、难点
动手实践总结比较方法;分数的比较是对于相同整体。
教学方法
讲授法
教学准备
课件
教 学 过 程
个性化批注
一、谈话导入。
昨天是小明的生日,好朋友都到他的家里庆祝。小方吃了蛋糕的八分之一,小丽吃了蛋糕的八分之三,她们两谁吃的多一些?
学生自由发言
二、探索新知
1、学习例6
(1)猜想:那个分数更大一些?
(2)引导学生验证
那么到底那个分数更大呢?请你们利用学过的知识或身边的学具动手折一折。可以同桌合作。
A、学生拿出准备好的2张长方形纸,然后两长纸叠在一起,发现什么?(是一样大的)一人在纸上折出它的八分之一,并涂上色表示,另一人在纸上折出它的八分之三,并涂上色表示。
b、同桌观察比较涂色部分:你发现了什么?
c、汇报交流(学生自由发言)
教师定向升华:同样大的长方形纸八分之一的涂色部分比八分之三部分小,
所以八分之一小于八分之三。
(3)你能用同样的方法比一比四分之二和四分之三吗?(方法同上)
2、开放探究同分母分数的大小
提问:通过刚才的比较,你发现了什么?
师生共同小结:同分母分数大小比较的基本方法:
简单地说:分母相同,分子越大分数越大,分子越小分数越小。
三、巩固练习
1、95页第二题
2、97页第六题
3、在()里填上
4、小明和小丽买了两瓶同样的饮料,喝过后,小明剩下五分之一,小丽剩下五分之三。水喝得多?
五、课堂小结。
通过今天的学习,你有哪些收获?
作业设计
板书计划
教学反思
教学内容
分数的简单计算
教学目标
知识技能
通过学生的动手探究,小组合作等多种手段让学生理解同分母分数的加减法的算理,掌握同分母分数加减法的计算方法=
过程能力
通过情境教学让学生感受数学与生活的联系
情感态度
培养学生的抽象概括和逻辑推理能力
重、难点
同分母分数加减法和1减几分之几的算理
教学方法
讲授法
教学准备
课件
教 学 过 程
个性化批注
一、课前练习
1、填空
3/4里有( )个1/4 2/5里有( )个1/5
2、创设情境,引入新课题
出示分吃生日蛋糕的情景:
导入:小明今天过生日,全家为他准备了生日蛋糕,妈妈将蛋糕平均分成了8份,小明吃了1块,妈妈吃了2块。
师:谁能说说怎样列式?(要求回答的学生把自己说的算式写在黑板上)
二、动手实践 自主探索
1、教学分数加法(例1)
(2)证明自己的方法
若出现3/16这种答案,教师不忙于下结论,而再询问:有没有不同的答案吗?
若出现3/8这种答案,要追问:你是怎样想的?
提出要求:现在出现了两种答案,到底哪个正确,谁能想办法验证一下呢?请同学们用自己喜欢的方法来证明自己说法是正确的,让大家都来接受你的说法,
好吗?(比如可以画,可以折、可以写、甚至可以组织语言来说)
(若学生找不出方法,教师可建议学生在一张圆形纸上折出8等份,找出1/8和2/8,看看它们的和是多少)
(3)集体操作验证
①生动手折出1/8和2/8,并涂上颜色。
②观察并讨论:和是多少?为什么?
③汇报交流,思路可能有:
2、教学分数减法:
(1)、2/8-1/8=
你会算吗?边算边想你是怎么算的?
(2)、指名回答
3、1减几分之几教学
问题:还剩这个蛋糕的几分之几?
(1)、师:怎样列式?整个蛋糕该用几来表示? 把1看作多少来减的?
学生思考并讨论,怎样计算?
5、 小结:我们需要注意哪些问题?还有问题吗?
6、
四、巩固练习,拓展深化
1、做一做的第1题。
五、课堂小结:本节课你有什么收获?
作业设计
板书计划
教学反思
教学内容
分数的简单应用
教学目标
知识技能
是学生进一步理解分数的意义,掌握解决分数的简单应用的技巧
过程能力
培养学生应用所学的知识解决生活中的实际问题的意识和能力。
情感态度
进一步加深理解分数的意义。
重、难点
培养学生的应用意识,提高学生解决问题的能力。
教学方法
讲授法
教学准备
课件
教 学 过 程
个性化批注
一、创设情境,激趣导入。
师:同学们,分数在生活中的应用是非常广泛的,今天我们就一起来学习“分数的简单应用”。
二、探究体验,经历过程。
1、教学例1.
师:你能用分数表示图形的涂色部分吗?——出示第100页例1)。
2、教学例2.
师:请看下面的问题,说说你知道了什么信息?(出示第101页例2)
生:知道了一共有12名学生,其中是女生,是男生。
师:“其中是女生,是男生”这是什么意思呢?
生:意思就是说如果把这12名学生平均分成3份,其中的1份是女生,2份是男生。
师:怎样求女生的人数呢?
生:因为是女生,要求女生人数就是把12平均分成3份,求出1份是多少,即12÷3=4(人),
也就是说女生有4人。
师:怎样求男生人数呢?
生:因为是男生,要求男生人数就是把12平均分成3份,求其中的2份是多少,即12÷3=4(人)。4×2=8(人),也就是说男生有8人。
学生在小组内交流;教师巡视了解情况。
三、总结提升。
师:在本节课的学习中,你有什么感受?有哪些收获?
学生交流自己的收获、感受。
四、课堂作业。
作业设计
板书计划
教学反思
单元内容分析与教学计划
本单元
内容分析
本节教学内容是三年级数学下册第九章《数学广角》的例题1。这一单元主要通过生活中容易理解的题材让学生初步体会集合和等量代换这两种数学思想方法,并运用这些方法解决一些简单的实际问题。集合思想是数学中最基本的思想。从学生一开始学习数学就已经在运用集合的思想方法了。本单元的例1借助学生熟悉的题材,渗透集合的有关思想,并利用直观图的方式求出两个小组的总人数。
教
学
目
标
知识技能
学生借助直观图,利用集合的思想方法解决简单的重叠问题,并能用数学语言表述。
过程能力
学生感知集合图的产生过程,初步培养学生的建模意识和能力,渗透多种方法解决问题的意识。
情感态度
培养学生初步养成善于观察、善于思考的学习习惯。
教 学
重难点
学生借助直观图,利用集合的思想方法解决简单的重叠问题,并能用数学语言进行描述。
学情分析
本单元内容主要通过生活中容易理解的题材让学生体会集合和等量代换。并学会解决一些简单的实际问题,教学内容要结合具体情境,通过直观操作,使学生逐渐形成集合的正确表象,初步建立等量的基本概念,为今后进一步学习集合打下基础。
教学准备
课件
教学内容
教材104~108页
教学目标
知识技能
学生借助直观图,利用集合的思想方法解决简单的重叠问题,并能用数学语言表述。
过程能力
学生感知集合图的产生过程,初步培养学生的建模意识和能力,渗透多种方法解决问题的意识。
情感态度
培养学生初步养成善于观察、善于思考的学习习惯。
重、难点
学生借助直观图,利用集合的思想方法解决简单的重叠问题,并能用数学语言进行描述。
教学方法
讲授法
教学准备
课件
教 学 过 程
个性化批注
一、激趣导入,明确主题
1、我想考考同学们:请大家猜个脑筋急转弯。
2、我们一起走进《数学广角》。
二、组织活动,探究新知
1、同学们,每天“阳光体育”时间你们都做了哪些运动?
2、老师调查其中一个小组的体育爱好情况
3、老师在讲台的两边分别画了两个圈:左边黄色的圈表示喜欢踢毽子的,右边红色的圈表示喜欢跳绳的。
4、现在请第三小组踢毽子的同学到左边黄色的圈内集合;请喜欢跳绳的同学到右边红色的圈内集合。我们看看他们怎么站?
5、问题出在哪儿呢?谁愿意展示一下你的想法?
出示韦恩图
三、实践运用,解决问题
1、请看图(练习二十三,第1题),
2、(练习二十三,第2题)
四、拓展延伸,提高技能
1、昨天咋们班的作业24位同学得了满分,其中23人数学得了满分,20人语文得了满分。请问这是怎么回事?
2、老师要求学生摆正方形。小明想出了高招,四个顶点上都放了一颗玉米,这样每条边上都放了10颗玉米,你知道小明摆成的正方形一共用了多少颗玉米吗?
五、总结收获,提升认识
1、今天我们遇到的数学问题都有什么共同特征?是用什么方法解决的?
2、布置作业。
作业设计
板书计划
教学反思
本 期 教 学 总 结
最新人教版数学一年级上册全册教案: 这是一份小学数学人教版一年级上册本册综合教学设计,共112页。教案主要包含了 指导思想,目标要求,学情分析,教材分析,具体措施,随堂练习,布置作业,作业等内容,欢迎下载使用。
最新人教版数学六年级上册全册教案: 这是一份最新人教版数学六年级上册全册教案,共121页。
最新人教版数学五年级上册全册教案: 这是一份最新人教版数学五年级上册全册教案,共144页。

