高中化学人教版 (2019)选择性必修3第五节 有机合成教案及反思
展开核心素养专题11 有机合成与推断
[课型标签:题型课 方法课 专题课]
考点一 有机物的综合推断
1.根据特定的反应条件进行推断
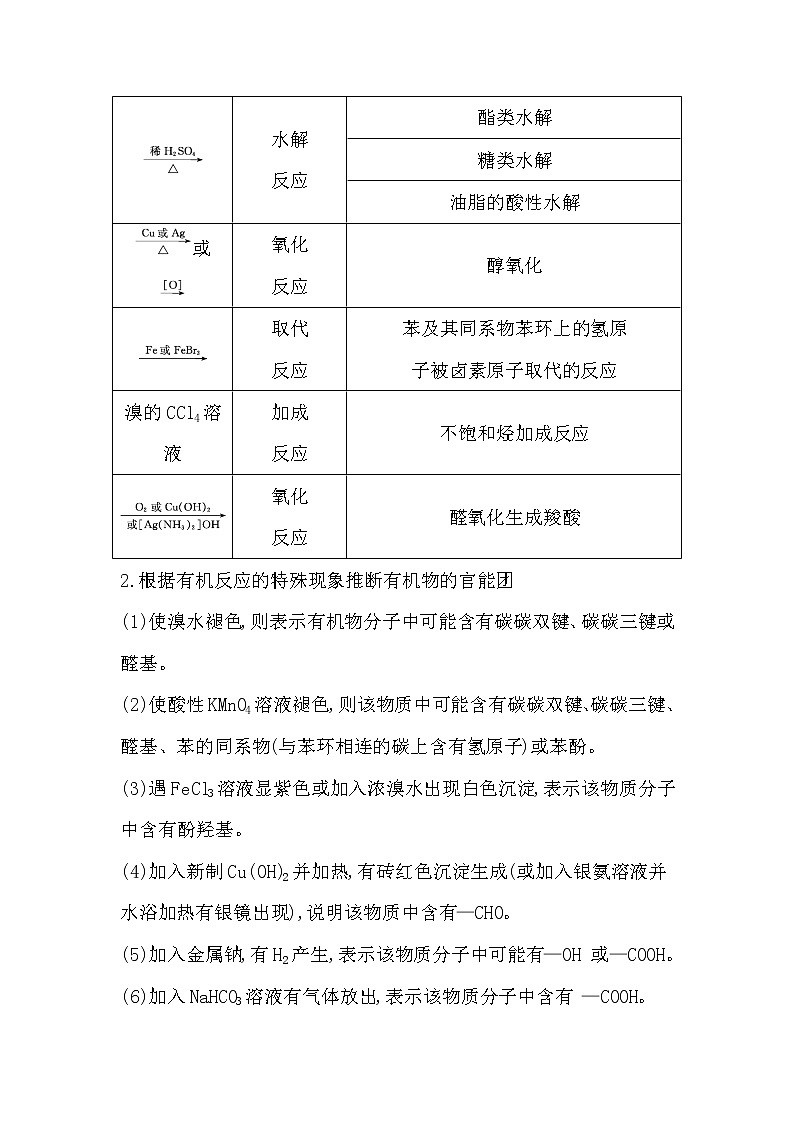
反应条件 | 反应 类型 | 常见反应 |
取代 反应 | 烷烃的取代 | |
芳香烃侧链烷基的取代 | ||
不饱和烃中烷基的取代 | ||
加成 反应 | 、—C≡C—、 与H2加成 | |
消去 反应 | 醇消去H2O生成烯烃或炔烃 | |
取代 反应 | 酯化反应 | |
醇分子间脱水生成醚的反应 | ||
纤维素的水解反应 | ||
消去 反应 | 卤代烃消去HX生成 不饱和有机物的反应 | |
取代 (水解) 反应 | 卤代烃水解生成醇 | |
酯类水解 | ||
水解 反应 | 酯类水解 | |
糖类水解 | ||
油脂的酸性水解 | ||
或 | 氧化 反应 | 醇氧化 |
取代 反应 | 苯及其同系物苯环上的氢原 子被卤素原子取代的反应 | |
溴的CCl4溶液 | 加成 反应 | 不饱和烃加成反应 |
氧化 反应 | 醛氧化生成羧酸 |
2.根据有机反应的特殊现象推断有机物的官能团
(1)使溴水褪色,则表示有机物分子中可能含有碳碳双键、碳碳三键或醛基。
(2)使酸性KMnO4溶液褪色,则该物质中可能含有碳碳双键、碳碳三键、醛基、苯的同系物(与苯环相连的碳上含有氢原子)或苯酚。
(3)遇FeCl3溶液显紫色或加入浓溴水出现白色沉淀,表示该物质分子中含有酚羟基。
(4)加入新制Cu(OH)2并加热,有砖红色沉淀生成(或加入银氨溶液并水浴加热有银镜出现),说明该物质中含有—CHO。
(5)加入金属钠,有H2产生,表示该物质分子中可能有—OH 或—COOH。
(6)加入NaHCO3溶液有气体放出,表示该物质分子中含有 —COOH。
3.以特征的产物为突破口来推断碳骨架结构和官能团的位置
(1)若醇能氧化为醛或羧酸,则醇分子中应含有结构—CH2OH;若能氧化成酮,则醇分子中应含有结构—CH(OH)—。
(2)由消去反应的产物可确定—OH或—X的位置。
(3)由一卤代物的种类可确定碳骨架结构。由加氢后的碳骨架结构,可确定或—C≡C—的位置。
(4)由有机物发生酯化反应能生成环酯或聚酯,可确定有机物是羟基酸,并根据环的大小,可确定—OH与—COOH 的相对位置。
4.根据关键数据推断官能团的数目
(2)2—OH(醇、酚、羧酸)H2。
(3)2—COOHCO2,—COOHCO2。
(4),—C≡C—(或二烯、烯醛)—CH2CH2—,。
(5)某有机物与醋酸反应,相对分子质量增加42,则含有 1个—OH;增加84,则含有2个—OH。
(6)由—CHO转变为—COOH,相对分子质量增加16;若增加32,则含2个—CHO。
(7)当醇被氧化成醛或酮后,相对分子质量减小2,则含有1个—OH;若相对分子质量减小4,则含有 2个—OH。
类型一 依据有机物的结构与性质进行推断
[典例1] (2020·全国Ⅱ卷)维生素E是一种人体必需的脂溶性维生素,现已广泛应用于医药、营养品、化妆品等。天然的维生素E由多种生育酚组成,其中α-生育酚(化合物E)含量最高,生理活性也最高。下面是化合物E的一种合成路线,其中部分反应略去。
已知以下信息:
a)
b)+
c)
回答下列问题:
(1)A的化学名称为 。
(2)B的结构简式为 。
(3)反应物C含有三个甲基,其结构简式为 。
(4)反应⑤的反应类型为 。
(5)反应⑥的化学方程式为
。
(6)化合物C的同分异构体中能同时满足以下三个条件的有 个(不考虑立体异构体,填标号)。
(ⅰ)含有两个甲基;(ⅱ)含有酮羰基(但不含CCO);(ⅲ)不含有环状结构。
(a)4 (b)6 (c)8 (d)10
其中,含有手性碳(注:连有四个不同的原子或基团的碳)的化合物的结构简式为 。
有机推断题的解题思路
[对点精练1] 已知烯烃经O3氧化后,在锌存在的条件下水解可得到醛或酮:
+
现有分子式为C7H14的某烯烃,它与氢气发生加成反应生成2,3-二甲基戊烷,被臭氧氧化后在锌存在的条件下水解生成乙醛和一种酮(),由此可推断该有机物的结构简式为( B )
A.
B.
C.
D.(CH3)2CC(CH3)CH2CH3
类型二 依据转化关系推断有机物
[典例2] (2020·全国Ⅰ卷)有机碱,例如二甲基胺()、苯胺( )、吡啶()等,在有机合成中应用很普遍,目前“有机超强碱”的研究越来越受到关注,以下为有机超强碱F的合成路线:
B
C
已知如下信息:
①H2CCH2
③苯胺与甲基吡啶互为芳香同分异构体
回答下列问题:
(1)A的化学名称为 。
(2)由B生成C的化学方程式为
。
(3)C中所含官能团的名称为 。
(4)由C生成D的反应类型为 。
(5)D的结构简式为 。
(6)E的六元环芳香同分异构体中,能与金属钠反应,且核磁共振氢谱有四组峰,峰面积之比为6∶2∶2∶1的有 种,其中,芳香环上为二取代的结构简式为 。
依据有机物之间的转化关系推断有机物的方法
醇、醛、羧酸、酯之间的相互衍变关系是有机结构推断的重要突破口,它们之间的相互转化关系可用如图表示:
上图中,A能连续氧化生成C,且A、C在浓硫酸存在下加热生成D,则:
(1)A为醇、B为醛、C为羧酸、D为酯。
(2)A、B、C三种物质中碳原子数相同,碳骨架结构相同。
(3)A分子中含—CH2OH结构。
(4)若D能发生银镜反应,则A为CH3OH,B为HCHO,C为HCOOH,D为HCOOCH3。
[对点精练2] A是一种重要的化工原料,已知A是一氯代烃,相对分子质量为92.5,其核磁共振氢谱中只有一个峰,C是一种高分子化合物,M是一种六元环状酯,转化关系如图所示,回答下列问题:
(1)A的分子式为 ;B→D的反应类型为 ;A→B的反应条件是 。
(2)有机物C的结构简式为 ,M的结构简式为 。
(3)写出下列反应的化学方程式:
D→E: ;
F→G: 。
(4)满足下列条件的H的同分异构体共有 种(不考虑立体异构)。
①属于酯类;②能发生银镜反应;③能与金属钠反应放出气体。
类型三 依据已知信息进行推断
[典例3] (2020·山东潍坊二模)DL-m-络氨酸是一种营养增补剂,能提高人体的免疫力。一种合成DL-m-络氨酸的路线如下:
已知:①
②
③
回答下列问题:
(1)A的化学名称为 ,F中含氧官能团的名称是 。
(2)E到F的反应类型为 。
(3)写出D到E的化学方程式:
。
(4)化合物M是一种α-氨基酸,是H的同分异构体。满足以下条件的M有 种。
ⅰ.苯环上有两个处于邻位上的取代基,与FeCl3溶液不能发生显色
反应;
ⅱ.1 mol M与足量金属钠反应产生1.5 mol H2。
其中分子中存在两个手性碳原子,且能在浓硫酸催化加热条件下发生消去反应而消除旋光性,该异构体的结构简式为 、
(已知:分子中存在手性碳原子的分子叫手性分子,手性分子具有旋光性)。
(5)是合成药物扑热息痛的中间体。设计由苯酚和ClCH2—O—CH3制备的合成路线:
(无机试剂任选)。
依据提供的信息进行推断
(1)苯环侧链引羧基
如(R代表烃基)被酸性KMnO4溶液氧化生成,此反应可缩短碳链。
(2)卤代烃跟氰化钠溶液反应再水解可得到羧酸
如CH3CH2BrCH3CH2CN
CH3CH2COOH;卤代烃与氰化物发生取代反应后,再水解得到羧酸,这是增加一个碳原子的常用方法。
(3)烯烃通过臭氧氧化,再经过锌与水处理得到醛或酮
如CH3CH2CHO+;RCHCHR′(R、R′代表H或烃基)与碱性KMnO4溶液共热后酸化,发生双键断裂生成羧酸,通过该反应可推断碳碳双键的位置。
(4)双烯合成
如1,3-丁二烯与乙烯发生环化加成反应得到环己烯,+,这是著名的双烯合成,也是合成六元环的首选方法。
(5)羟醛缩合
有α-H的醛在稀碱(10% NaOH)溶液中能和另一分子醛相互作用,生成β-羟基醛,称为羟醛缩合反应。
如:2CH3CH2CHO。
[对点精练3] (2020·山东青岛一模)高分子化合物G()是一种重要的合成聚酯纤维,其合成路线如下:
已知:
①
②+R3OH+R2OH
(1)F的结构简式为 ,①的反应类型为 ,E中官能团名称为 ,⑤的反应方程式为
。
(2)写出符合下列条件E的同分异构体: (填结构简式,不考虑立体异构)。
①含有苯环,遇FeCl3溶液不变色
②能发生银镜反应
③核磁共振氢谱图峰面积之比为1∶3∶6∶6
(3)判断化合物E中有无手性碳原子,若有,用“*”标出: 。
(4)写出以1,3-丙二醇和甲醇为原料制备的合成路线(其他试剂任选):
。
考点二 有机合成路线设计
1.有机合成中官能团的转变
(1)官能团的引入(或转化)方法
—OH | +H2O;R—X+H2O;R—CHO+H2;RCOR′+H2;R—COOR′+H2O;多糖发酵 | |
—X | 烷烃+X2;烯(炔)烃+X2或HX;R—OH+HX | |
R—OH和R—X的消去;炔烃不完全加氢 | ||
—CHO | 某些醇氧化;烯烃氧化;炔烃水化;糖类水解 | |
—COOH | R—CHO+O2;苯的同系物被强氧化剂氧化;羧酸盐酸化;R—COOR′+H2O | |
—COO— | 酯化反应 |
(2)官能团的消除
①消除双键:加成反应。
②消除羟基:消去、氧化、酯化反应。
③消除醛基:还原和氧化反应。
(3)官能团的保护
被保护的 官能团 | 被保护的官 能团性质 | 保护方法 |
酚羟基 | 易被氧气、臭氧、双氧水、酸性高锰酸钾溶液氧化 | ①用NaOH溶液先转化为酚钠,后酸化重新转化为酚: ②用碘甲烷先转化为苯甲醚,后用氢碘酸酸化重新转化为酚: |
氨基 | 易被氧气、臭氧、双氧水、酸性高锰酸钾溶液氧化 | 先用盐酸转化为盐,后用NaOH溶液重新转化为氨基 |
碳碳 双键 | 易与卤素单质加成,易被氧气、臭氧、双氧水、酸性高锰酸钾溶液氧化 | 用氯化氢先通过加成转化为氯代物,后用NaOH醇溶液通过消去重新转化为碳碳双键 |
醛基 | 易被氧化 | 利用乙醇(或乙二醇)保护: |
2.有机合成中碳骨架的构建
碳链 变化 | 常见反应 | 示例 |
碳 链 增 长 | 炔烃、烯烃、醛、酮与HCN加成 | |
醛酮的羟醛缩合 | ||
卤代烃取代 | RCl+NaCNRCN+NaCl | |
加聚反应 | nCH2CH2 CH2—CH2 | |
缩聚反应 | 酯化型、氨基酸缩合型、甲醛与苯酚 | |
碳 链 减 短 | 氧化反应 | |
水解反应 | RCOOR′+H2ORCOOH+R′OH | |
烷烃裂化或裂解 | C16H34C8H18+C8H16; C8H18C4H10+C4H8 | |
脱羧反应 | R—COONa+NaOHRH+Na2CO3 | |
成 环 | 成环烃 | + |
成环醚 | 2HOCH2CH2OH +2H2O | |
成酯环 | +2H2O | |
成肽环 | +2H2O |
类型一 结合已知信息设计合成路线
[典例1] (2020·山东等级考)化合物F是合成吲哚-2-酮类药物的一种中间体,其合成路线如下:
AB()
CDE
F(C10H9NO2)
已知:Ⅰ.
Ⅱ.
Ⅲ.Ar—X+
Ar为芳基;X=Cl,Br;Z或Z′=COR,CONHR,COOR等。
回答下列问题:
(1)实验室制备A的化学方程式为
,
提高A产率的方法是 ;A的某同分异构体只有一种化学环境的碳原子,其结构简式为 。
(2)C→D的反应类型为 ;E中含氧官能团的名称为 。
(3)C的结构简式为 ,F的结构简式为 。
(4)Br2和的反应与Br2和苯酚的反应类似,以和为原料合成,写出能获得更多目标产物的较优合成路线(其他试剂任选):
。
常用的有机合成路线
(1)一元合成路线
(2)二元合成路线
(3)芳香化合物的合成路线
(4)改变官能团的位置
①CH3CH2CH2BrCH3CHCH2。
②CH3CH2CH2OHCH3CHCH2。
[对点精练1] 已知:
①RCH2Br
②RCOOR′RCH2OH
化合物是合成抗癌药物白藜芦醇的中间体,请写出以、和CH3OH为原料制备该化合物的合成路线流程图(无机试剂任用): 。
合成路线流程图示例如下:H2CCH2CH3CH2BrCH3CH2OH。
类型二 类比已知合成路线的有机合成
[典例2] 氟他胺G是一种可用于治疗肿瘤的药物。实验室由芳香烃A制备G的合成路线如下:
4-甲氧基乙酰苯胺()是重要的精细化工中间体,写出由苯甲醚()制备4-甲氧基乙酰苯胺的合成路线:
(其他试剂任选)。
有机合成的解题思路
[对点精练2] 化合物N具有镇痛、消炎等药理作用,其合成路线如下:
参照上述合成路线,以为原料,采用如下方法制备医药中间体。
该路线中试剂与条件1为 ,X的结构简式为 ;试剂与条件2为 ,Y的结构简式为 。
高考化学二轮复习教案专题突破(十八) 高考有机合成与推断题中常考信息(含解析): 这是一份高考化学二轮复习教案专题突破(十八) 高考有机合成与推断题中常考信息(含解析),共14页。
高中化学人教版 (2019)选择性必修3第三章 烃的衍生物第五节 有机合成教案: 这是一份高中化学人教版 (2019)选择性必修3第三章 烃的衍生物第五节 有机合成教案,共32页。
高考化学一轮复习第12章有机化学基础第5讲有机合成与推断教案: 这是一份高考化学一轮复习第12章有机化学基础第5讲有机合成与推断教案,共35页。

