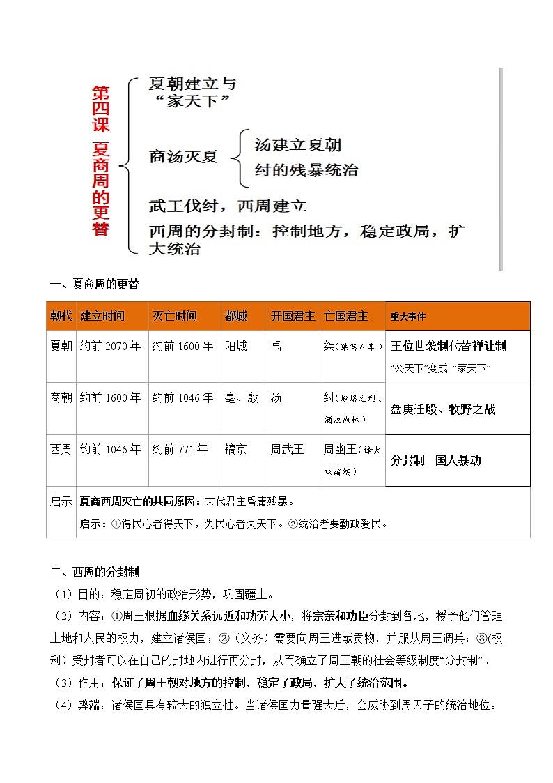
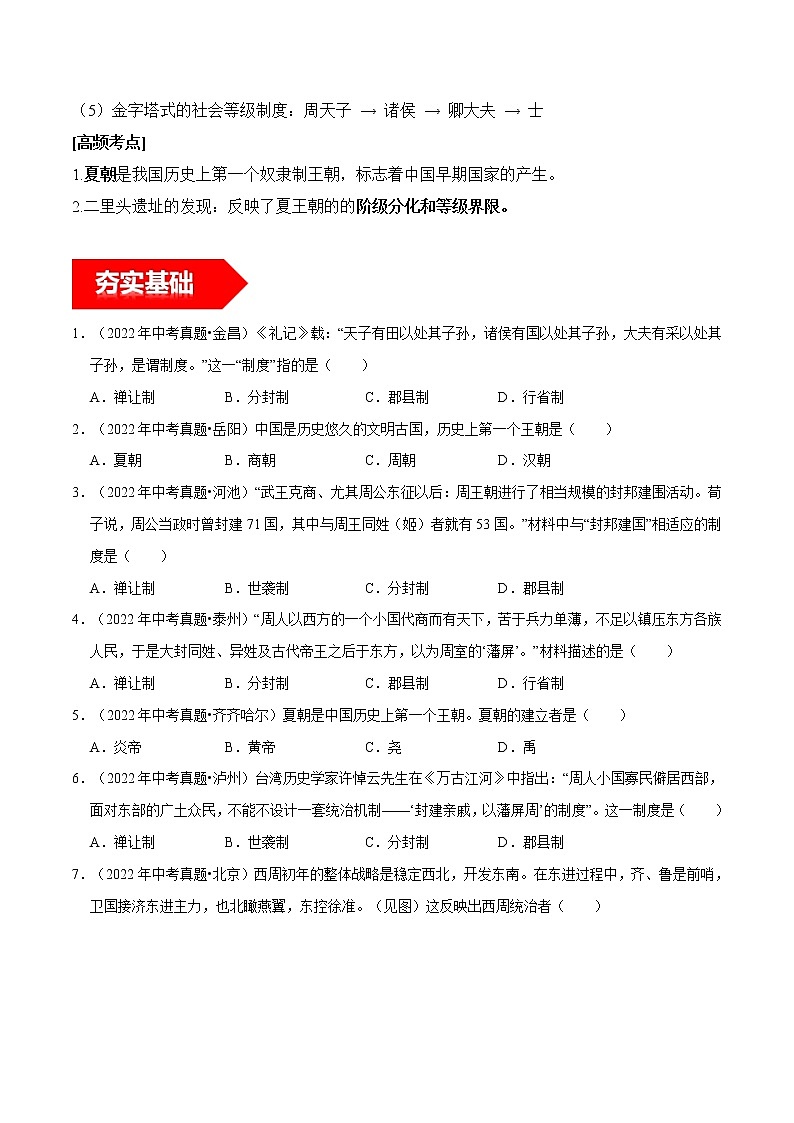
人教部编版七年级上册第四课 夏商西周的更替(2018)学案
展开初中历史人教部编版七年级上册第十三课 东汉的兴衰导学案: 这是一份初中历史人教部编版七年级上册第十三课 东汉的兴衰导学案,共7页。学案主要包含了湖南专用题等内容,欢迎下载使用。
七年级上册第十一课 西汉建立和“文景之治”导学案: 这是一份七年级上册第十一课 西汉建立和“文景之治”导学案,共10页。学案主要包含了西汉的建立,文景之治等内容,欢迎下载使用。
人教部编版七年级上册第十课 秦末农民大起义导学案: 这是一份人教部编版七年级上册第十课 秦末农民大起义导学案,共9页。学案主要包含了秦的暴政,陈胜吴广起义,农民起义军推翻秦朝等内容,欢迎下载使用。

