所属成套资源:通用版2023届高考地理一轮复习创新素养限时练(76份)
通用版2023届高考地理一轮复习创新素养限时练城市化2
展开
这是一份通用版2023届高考地理一轮复习创新素养限时练城市化2,共7页。
城市化1.同城化是指两个或两个以上相邻城市紧密联系、协调发展、共享发展成果的现象。公路客流能够反映城市间的日常人口流动方向和强度,是分析和判断城市间关系的重要指标。下图示意安徽省2011年8月行政区划调整前的中心城市间公路客流状况。滁州首位客运流向为南京,次位为合肥,两个方向的客流量相差很小。据此完成下面小题。(1)下列城市组合中,最适宜推进同城化的是( )A.安庆—池州 B.合肥—巢湖 C.亳州—阜阳 D.芜湖—铜陵(2)合肥虽为滁州的次位客运流向,但从滁州前往合肥的客流量与前往南京的相差很小,主要原因是( )A.南京经济发展水平高 B.滁州与南京距离更近C.滁州与合肥行政联系密切 D.合肥与南京均为省会城市2.下图为“我国城乡人口及城市化水平变化图(含预测)”。据此完成下面小题。
(1)衡量城市化水平的标准是( )
A.城市人口总量 B.城市人口占总人口的比重
C.二、三产业从业人口比重 D.城市用地规模
(2)下列对图中信息分析正确的是( )
A.农村人口总量持续上升 B.城市化水平一直呈加速上升趋势
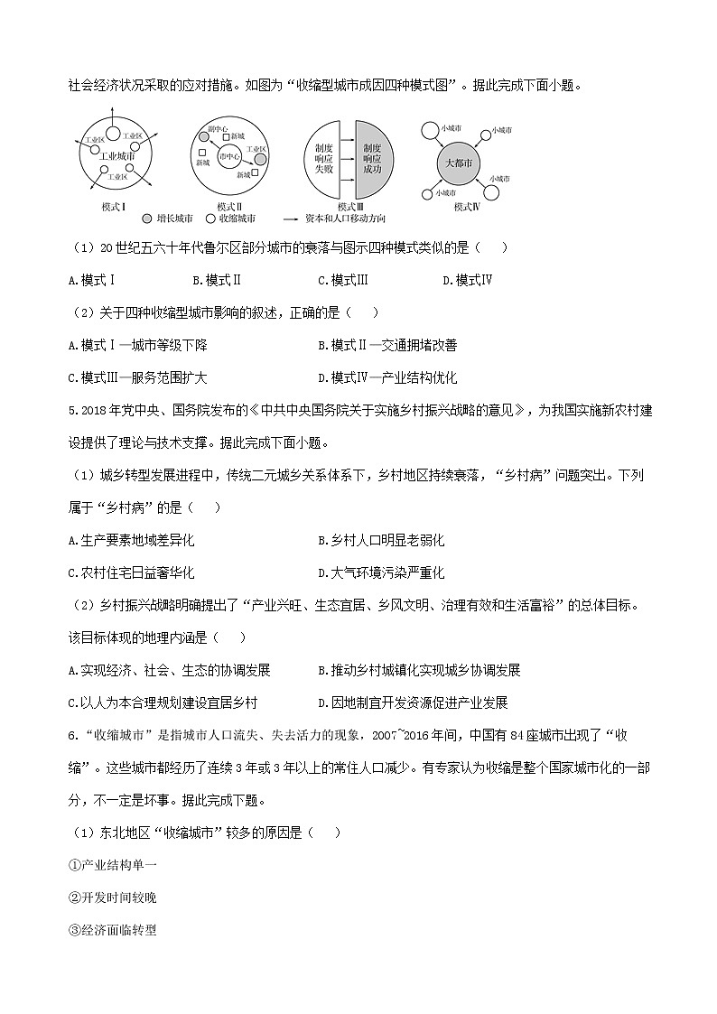
C.目前城市人口数量超过农村人口 D.劳动力不足是当前最突出的人口问题3.下图示意我国东部某特大城市中心城区空间结构演变过程。据此完成下列问题。(1)该城市演变发展先后阶段依次是( )A.Ⅰ→Ⅱ→Ⅲ B.Ⅰ→Ⅲ→Ⅱ C.Ⅲ→Ⅱ→Ⅰ D.Ⅱ→Ⅰ→Ⅲ(2)关于该城市在图示Ⅱ阶段特点的判读正确的是( )A.西北部位于上风地带,环境最优 B.6所在区地价最高C.住房市场化促进了住宅的分异 D.工业产值大幅降低4.城市化过程中,常住人口出现持续流失的城市被称为“收缩型城市”。“制度响应”是指当地政府针对社会经济状况采取的应对措施。如图为“收缩型城市成因四种模式图”。据此完成下面小题。
(1)20世纪五六十年代鲁尔区部分城市的衰落与图示四种模式类似的是( )
A.模式Ⅰ B.模式Ⅱ C.模式Ⅲ D.模式Ⅳ
(2)关于四种收缩型城市影响的叙述,正确的是( )
A.模式Ⅰ—城市等级下降 B.模式Ⅱ—交通拥堵改善
C.模式Ⅲ—服务范围扩大 D.模式Ⅳ—产业结构优化5.2018年党中央、国务院发布的《中共中央国务院关于实施乡村振兴战略的意见》,为我国实施新农村建设提供了理论与技术支撑。据此完成下面小题。
(1)城乡转型发展进程中,传统二元城乡关系体系下,乡村地区持续衰落,“乡村病”问题突出。下列属于“乡村病”的是( )
A.生产要素地域差异化 B.乡村人口明显老弱化
C.农村住宅日益奢华化 D.大气环境污染严重化
(2)乡村振兴战略明确提出了“产业兴旺、生态宜居、乡风文明、治理有效和生活富裕”的总体目标。该目标体现的地理内涵是( )
A.实现经济、社会、生态的协调发展 B.推动乡村城镇化实现城乡协调发展
C.以人为本合理规划建设宜居乡村 D.因地制宜开发资源促进产业发展6.“收缩城市”是指城市人口流失、失去活力的现象,2007~2016年间,中国有84座城市出现了“收缩”。这些城市都经历了连续3年或3年以上的常住人口减少。有专家认为收缩是整个国家城市化的一部分,不一定是坏事。据此完成下题。(1)东北地区“收缩城市”较多的原因是( )①产业结构单一②开发时间较晚③经济面临转型④环境污染严重A.②③④ B.①②③ C.①③④ D.①②④(2)应对东北地区“城市收缩”现象,下列措施最适宜的是( )A.建设卫星城镇,分散城市职能 B.扩大工业规模,增加就业岗位C.规划大量城建项目,吸引人口迁入 D.改善自然和人文环境,注重城市内涵发展(3)对“有专家认为收缩是整个国家城市化的一部分,不一定是坏事”的正确理解是( )A.城市收缩有利于地区间经济发展的平衡B.城市收缩有利于提高我国城市化的总体水平C.城市收缩有利于减轻收缩城市的老龄化问题D.城市收缩引起的人口流动会促进国家内部劳动力资源的优化配置7.下左图为“发达国家和发展中国家城市人口比重变化曲线图”,右图为“某城市中心人口比重示意图”,读图,据此完成下面小题。
(1)A、B两条曲线中代表发展中国家城市化进程的是________(A或B)曲线。该类国家城市化进程特点是起步时间________,水平________,目前城市化速度________。
(2)右图中E-F阶段反映了城市化进程的________现象,通常出现在左图中________(A或B)类国家。
(3)城市化进程中容易产生的问题有哪些?请提出合理的解决措施。
答案以及解析1.答案:(1)B;(2)C
解析:(1)我国的城市化+新概念 同城化是两个或两个以上相邻城市紧密联系、协调发展、共享发展成果的现象。合肥和巢湖两地相邻且互为首位客运流向,联系紧密,适宜推进同城化,B正确。(2)城市间联系的特点+城市等级 受行政等因素影响,省内各地的联系往往较省外紧密,人口流动更频繁,C正确。2.答案:(1)B; (2)C
解析:(1)城市人口占总人口的比重的高低是衡量城市化水平高低的标准,B正确。二、三产业从业人口比重不是衡量城市化水平的标准,C错误。城市人口总量的增加;城市用地规模的扩大;城市人口占总人口比重的上升;都是城市化的表现,A、D错误。故选B。
(2)从图中可以看出,农村人口总量先升后降,A错误。城市化水平在1980之前发展缓慢,因此并不是一直呈加速上升趋势,B错误。目前城市人口数量超过农村人口,C正确。当前我国劳动力人口较为充足,D错误。故选C。3.答案:(1)B;(2)C解析:(1)本题考查城市空间结构的演变。随着经济发展水平的不断提高,城市功能区会越来越复杂,越来越细化。Ⅰ阶段城市功能分区最简单,是最开始的阶段;Ⅲ阶段在Ⅰ阶段和Ⅱ阶段中间,属过渡阶段;Ⅱ阶段功能分区最复杂,且出现高档住宅区,故是最后一个阶段。故选B。(2)本题考查城市功能区。该区域为我国东部地区,西北部位于冬季风的上风地带,但是位于夏季风的下风向,并且高档住宅区应在环境最优的地方,图中高档住宅区在西南部,A错误;6所在区远离市中心,地价不是最高,B错误;住房市场化促进了消费人群的分异,就会产生不同的住宅需求,从而出现了住宅的分异,C正确;随着经济发展,工业产值是不断增加的,D错误。4.答案:(1)A; (2)B
解析:(1)20世纪五、六十年代,鲁尔区城市衰落,工业外迁,资本和人口外迁,与模式Ⅰ类似,A正确,B、C、D错误。故选A。
(2)模式Ⅱ表示部分人口和资金向周边转移,市中心人口、产业压力减小,交通得到改善,B正确。模式Ⅰ表示城市部分人口和资本外迁,但城市等级下降的可能性不大,A错误;模式Ⅲ表示制度响应失败导致部分人口和资本转移到制度响应成功区,服务范围减小,C错误;模式Ⅳ表示中小城市的人口和资金流向大都市,中小城市收缩,不利于当地产业结构优化,D错误。故选B。5.答案:(1)B; (2)A
解析:(1)由于城乡经济差异大,农村劳动力向城市转移,乡村人口明显老弱化,B正确。生产要素地域差异化是城乡差异,A错误;农村住宅日益奢华化,不是乡村病的表现,C错误;城市的大气环境污染比乡村更严重,D错误。故选B。
(2)该目标体现了经济、社会、生态的协调发展,“产业兴旺,生活富裕”为经济发展,“乡风文明治理有效”为社会发展,“生态宜居”为生态发展,A正确。故选A。 6.答案:(1)C;(2)D;(3)D
解析:(1)本题考查城市化与区域发展差异的相关知识。东北地区重工业发达,产业结构单一。①正确;“收缩城市”与开发时间并没有直接联系。②错误;东北地区经济转型,人口外迁,因此“收缩城市”较多。③正确;东北地区重工业发达,环境污染严重。④正确。综上所述,本题应选择①③④,故选C。
(2)本题考查城市化和区域发展差异的相关知识。东北地区环境污染加重,改善自然和人文环境,注重城市内涵发展能够有效缓解“城市收缩”现象。D正确;建设卫星城镇会分散城市人口,加重“城市收缩”现象。A错误;扩大工业规模会加剧环境污染,加重“城市收缩”现象。B错误;规划城建项目并不能有效吸引人口迁入。C错误。综上所述,故选D。
(3)本题考查城市化的相关知识。人口迁移会导致“收缩城市”现象,而人口迁移的主要人群是劳动力,因此城市收缩引起的人口流动会促进国家内部劳动力资源的优化配置。D正确;城市收缩会加剧地区间经济发展差异。A错误;城市收缩不利于提高我国城市化的总体水平。B错误;城市收缩会加剧收缩城市的老龄化问题。C错误。综上所述,故选D。7.答案:(1)B; 晚; 低; 快; (2)逆城市化; A; (3)问题:交通拥挤、住房紧张、环境恶化、就业困难、社会不安定。
措施:建设生态绿色城市;保护和治理城市环境;建立卫星城,开发新区;改善城市交通和居住条件;合理规划城市功能区。解析:(1)结合所学地理知识可知,发达国家城市化起步早,城市化水平高,目前城市化发展慢;发展中国家城市化起步晚,城市化水平低,目前城市化发展快。所以A、B两条曲线代表发展中国家城市化进程的是B曲线,发达国家城市化进程是A曲线。
(2)图右中E-F阶段反映了城市中心人口比重开始减小的现象,说明该地出现了逆城市化现象,这种现象通常出现在左图中的发达国家,也就是A类国家。
(3)随着城市化的进行,大量人口向城市涌入,容易出现一系列社会问题和环境问题,比如交通拥堵、住房紧张、就业困难、社会治安压力增大、城市环境污染加剧等城市病。针对城市病,可以从规划建设和保护治理等方面解决,比如合理规划城市功能区;建立卫星城,开发新区,分散城市职能;改善城市基础设施,改善城市交通和居住条件;增大绿化面积,建设生态绿色城市;保护和治理城市环境,提高人居环境等。
相关试卷
这是一份通用版2023届高考地理一轮复习创新素养限时练洋流,共7页。试卷主要包含了图中陆坡流的主要驱动因素是,下列关于图示信息表述错误的是,埃塞俄比亚咖啡种植的生产特点是等内容,欢迎下载使用。
这是一份通用版2023届高考地理一轮复习创新素养限时练土壤,共6页。试卷主要包含了下列成土因素,比较活跃的是,该地易发育河曲的主要原因有,乙土壤样品取自天然草坪,阅读图文材料,完成下列要求等内容,欢迎下载使用。
这是一份通用版2023届高考地理一轮复习创新素养限时练区域工业化与城市化,共6页。试卷主要包含了阅读图文材料,完成下列要求等内容,欢迎下载使用。

