高考地理一轮复习讲与练专题13城市与城市化(教师版)
展开
这是一份高考地理一轮复习讲与练专题13城市与城市化(教师版),共22页。试卷主要包含了城市土地利用和功能分区,城市内部空间结构的形成和变化,功能区的合理布置,不同等级城市的服务功能,城市化对地理环境的影响,由图可知等内容,欢迎下载使用。
专题13 城市与城市化
知识梳理
知识点1.城市土地利用和功能分区
1、城市土地利用类型
一般可以将城市用地分为商业用地、工业用地、政府机关用地、住宅用地、休憩及绿化用地、交通用地和农业用地等不同类型。
2、城市功能区的形成和特点
(1)形成
不同的城市土地利用方式有着各自的特点,而同一种土地利用方式对用地空间和位置需求往往是相同的,这就会导致同一类活动在城市空间上的集聚,形成集聚效应。通过集聚效应,功能区逐渐形成。
(2)特点
①功能区之间无明确的界线;
②某一种功能区以某种土地利用方式为主,可能兼有其他类型的用地。
(3)主要的城市功能区
城市功能分区
形态
特征
位置
商业区
占地面积小,呈点状或条带状
经济活动最繁忙;人口数量昼夜差别大,建筑物高大稠密;内部有明显的分区
市中心,交通干线两侧、街角路口
工业区
集聚成片
不断向市区外缘移动,并趋向于沿主要交通干线分布
市区外缘,交通干线两侧
住宅区
占地面积大,是城市的主要功能区。工业化后出现分化
建筑质量上,高级与低级住宅区分化;位置上,高级与低级住宅区背向发展
高级住宅区
城市的外缘,与高坡、文化区联系
低级住宅区
内城、工业区附近,与低地、工业区联系
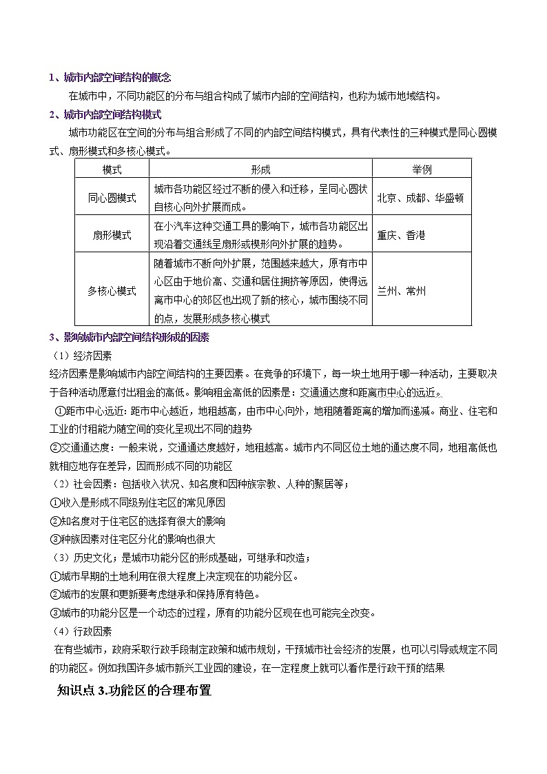
知识点2.城市内部空间结构的形成和变化
1、城市内部空间结构的概念
在城市中,不同功能区的分布与组合构成了城市内部的空间结构,也称为城市地域结构。
2、城市内部空间结构模式
城市功能区在空间的分布与组合形成了不同的内部空间结构模式,具有代表性的三种模式是同心圆模式、扇形模式和多核心模式。
模式
形成
举例
同心圆模式
城市各功能区经过不断的侵入和迁移,呈同心圆状自核心向外扩展而成。
北京、成都、华盛顿
扇形模式
在小汽车这种交通工具的影响下,城市各功能区出现沿着交通线呈扇形或楔形向外扩展的趋势。
重庆、香港
多核心模式
随着城市不断向外扩展,范围越来越大,原有市中心区由于地价高、交通和居住拥挤等原因,使得远离市中心的郊区也出现了新的核心,城市围绕不同的点,发展形成多核心模式
兰州、常州
3、影响城市内部空间结构形成的因素
(1)经济因素
经济因素是影响城市内部空间结构的主要因素。在竞争的环境下,每一块土地用于哪一种活动,主要取决于各种活动愿意付出租金的高低。影响租金高低的因素是:交通通达度和距离市中心的远近。
①距市中心远近:距市中心越近,地租越高,由市中心向外,地租随着距离的增加而递减。商业、住宅和工业的付租能力随空间的变化呈现出不同的趋势
②交通通达度:一般来说,交通通达度越好,地租越高。城市内不同区位土地的通达度不同,地租高低也就相应地存在差异,因而形成不同的功能区
(2)社会因素:包括收入状况、知名度和因种族宗教、人种的聚居等;
①收入是形成不同级别住宅区的常见原因
②知名度对于住宅区的选择有很大的影响
③种族因素对住宅区分化的影响也很大
(3)历史文化;是城市功能分区的形成基础,可继承和改造;
①城市早期的土地利用在很大程度上决定现在的功能分区。
②城市的发展和更新要考虑继承和保持原有特色。
③城市的功能分区是一个动态的过程,原有的功能分区现在也可能完全改变。
(4)行政因素
在有些城市,政府采取行政手段制定政策和城市规划,干预城市社会经济的发展,也可以引导或规定不同的功能区。例如我国许多城市新兴工业园的建设,在一定程度上就可以看作是行政干预的结果
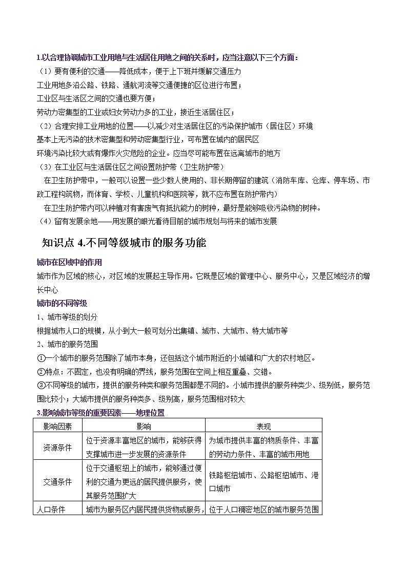
知识点3.功能区的合理布置
1.以合理协调城市工业用地与生活居住用地之间的关系时,应当注意以下三个方面:
(1)要有便利的交通——降低成本,便于上下班并缓解交通压力
工业用地多沿公路、铁路、通航河流等交通便捷的区位进行布置;
工业区与生活区之间的交通也要方便;
劳动力密集型的工业或妇女劳动力多的工业,接近生活居住区;
(2)合理安排工业用地的位置——以减少对生活居住区的污染保护城市(居住区)环境
基本上无污染的技术密集型和劳动密集型行业,可布置在城内的居民区
环境污染比较大或有爆炸火灾危险的企业。应当尽可能布置在远离城市的地方
(3)在工业区与生活居住区之间设置防护带(卫生防护带)
在卫生防护带中,一般可以设置一些少数人使用的、非长期停留的建筑(消防车库、仓库、停车场、市政工程构筑物,而体育、学校、儿童机构和医院等,就不应布置在防护带内)
在卫生防护带内可以种植对有害废气有抵抗能力的树种,最好是能够吸收污染物的树种。
(4) 留有发展余地——用发展的眼光看待目前的城市规划与将来的城市发展
知识点4.不同等级城市的服务功能
城市在区域中的作用
城市作为区域的核心,对区域的发展起主导作用。它既是区域的管理中心、服务中心,又是区域经济的增长中心
城市的不同等级
1、城市等级的划分
根据城市人口的规模,从小到大一般可划分出集镇、城市、大城市、特大城市等
2、城市的服务范围
①一个城市的服务范围除了城市本身,还包括这个城市附近的小城镇和广大的农村地区。
②特点:不固定,也没有明确的界线,服务范围在空间上相互重叠、交错。
③不同等级的城市,提供的服务种类和服务范围都是不同的。小城市提供的服务种类少、级别低,服务范围比较小;大城市提供的服务种类多、级别高,服务范围相对较大
3.影响城市等级的重要因素——地理位置
影响因素
影响
表现
资源条件
位于资源丰富地区的城市,能够获得支撑城市进一步发展的资源条件
为城市提供丰富的物质条件、丰富的劳动力条件、丰富的城市用地
交通条件
位于交通枢纽上的城市,能够通过便利的交通为更远的居民提供服务,使其服务范围扩大
铁路枢纽城市、公路枢纽城市、港口城市
人口条件
城市为服务区内居民提供货物或服务,服务人口要达到一定规模
位于人口稠密地区的城市服务范围相对较小;相反,位于人口稀少地区的城市服务范围相对较大
知识点5 城市化
城市化概述
1、城市化的概念(人口城市化、地域城市化)
人口向城镇集聚和城市范围不断扩大、乡村变为城镇的过程,就是城市化
2、城市化的标志
①城市人口增加
②城市人口在总人口中的比重上升(衡量城市化水平的重要指标)
③城市用地规模扩大
3、城市化的动力
含义
变现
根本原因
拉力
吸引人群来到城市的因素
就业机会多,社会福利保障程度高,文化设施齐全,交通便捷
城乡经济发展的不平衡
推力
使得人群离开乡村的因素
人口增长快,对土地压力大,收入低,社会服务短缺,自然灾害等
4、城市化的意义
(1)城市是区域发展的经济中心,能够带动区域经济发展;区域经济水平的提高,又促进城市的发展。(2)城市化不仅给人们带来了聚落形态的变化,还带来了生产方式、生活方式、价值观念等的巨大变化。(3)城市化是一个地区社会经济发展的必然结果,是社会进步的表现。
知识点6.城市化对地理环境的影响
1、城市化影响地理环境的原因
随着城市的不断发展,城市的地域日益扩大,土地利用方式发生改变,环境也相应地受到了影响。
2、城市化影响地理环境的变现
(1)有利方面
合理的城市化可以改善环境,降低人类活动对环境的压力。
(2)不利方面
①自然环境:生物多样性减少;水质、水量下降,地下水运动发生变化;废渣影响城市土地质量;工业气体排放改变太阳辐射强度,出现城市“热岛”现象;密集建筑影响日照、风速和风向。
②社会环境:环境污染、交通拥挤、住房紧张、市区劳动力过剩、社会秩序混乱等
3.改善城市社会环境的措施
A建立卫星城,开发新区,有效地控制城市中心区的规模。
B改善城市的交通状况及居民的居住条件。
C大力加强绿化建设,保护和治理城市环境。
重难点探究
城市功能区的判读方法
1. 看图名和图例
2. 看面积
3. 看距离市中心的远近
4. 看人口出行时间变化
5. 看地租
6. 看建筑密度
如何合理规划城市
1. 合理选择城市的布局方式(集中紧凑型和分散疏松型)
2. 功能区的合理布局
(1) 、住宅区布局
(2) 、工业区的布局
(3) 、商业区的布局
3.改善城市交通和居住条件
例题探究
例题1.(2022·江苏·扬州中学模拟)“住房供需匹配度”是指年均住房需求面积值与年均住房供给面积值的比值。下图示意我国部分地区自2018年开始未来五年年均住房供需匹配度,读图完成下面小题。
1.下列城市中,未来五年住房供需关系相对稳定的是( )
A.北京 B.大同 C.保定 D.鄂尔多斯
2.鄂尔多斯未来五年住房供需结构严重失衡的根本原因是( )
A.气候干燥多风 B.劳动人口外迁 C.生态环境恶化 D.经济转型缓慢
3.研究住房供需匹配度的主要目的是( )
A.估算城市未来住房供应面积 B.城市未来住房建设收益
C.衡量城市未来居民购买能力 D.确定城市未来土地开发方向
【答案】1.C 2.D 3.A
【详解】1.根据材料““住房供需匹配度”是指年均住房需求面积值与年均住房供给面积值的比值”可知,住房供需匹配度接近1,住房供需关系相对稳定;住房供需匹配度大于1,供小于需;住房供需匹配度小于1,供大于需,后两种情况供需关系不协调,供需关系紧张。读图可知,保定未来五年年均住房供需匹配度为1.0~1.5,供需关系相对稳定,C正确,北京未来五年年均住房供需匹配度1.5~3.0,供小于需;大同未来五年年均住房供需匹配度0.2~0.4、鄂尔多斯未来五年年均住房供需匹配度0.4~0.6,供大于需,供需关系不协调,ACD错误。故选C。
2.结合上题分析,鄂尔多斯未来五年住房供需结构中年均住房需求面积值比年均住房供给面积值小得多,可知,根本原因在于鄂尔多斯的经济转型缓慢,居民收入不高,购买能力不足,可能引起部分劳动人口外迁,市场需求变少,D正确,B错误。气候干燥多风是鄂尔多斯的基本自然条件,不是未来五年才会出现的,A错误。我国近年来注重经济可持续发展,注重保护山林湖草沙冰雪,生态环境不断改善,C错误。故选D。
3.研究住房供需匹配度的主要目的是估算城市未来住房供应面积,辅助政府提前做好规划,缓解住房紧张的局面,A正确。研究住房供需匹配度无法确定未来住房的购买销售情况,无法城市未来住房建设收益、衡量城市未来居民购买能力,BC错误。城市未来土地开发方向受经济地租、历史因素、社会因素、行政因素等影响,与住房供需匹配度关系不大,D错误。故选A。
例题2.(2022·四川省泸县第一中学三模)整建制拼合模式(下图)是我国部分大城市管辖区域内撤县设区的常见方式,该模式下被撤县的行政名称改变,行政范围未变。据此完成下列小题。
1.我国部分大城市管辖区域内撤县设区的主要目的是( )
A.扩大原县的管辖范围 B.增强大城市竞争能力
C.提高原县的服务范围 D.增加大城市服务职能
2.对于大城市而言,整建制拼合模式初期可能导致( )
A.就业压力增大 B.区域间协调差 C.环境污染加剧 D.道路交通拥堵
3.整建制拼合模式有可能促使大城市空间结构发展为( )
A.扇形模式 B.同心圆模式 C.田园模式 D.多核心模式
【答案】1.B 2.B 3.D
【详解】1.根据材料“被撤县的行政名称改变,行政范围未变”,可见原县的管辖范围并未扩大,故A错误;原县的行政范围未变,城市等级未变,所以原县的服务范围也不会发生变化,故C错误;据图可知,撤县设区后,主城区的范围扩大,使大城市竞争能力增强,故B正确;撤县设区并未提升大城市的等级,所以也不会增加大城市服务职能,故D错误。故本题选B。
2.撤县设区后,经济发展速度加快,就业机会增加,就业压力减小,故A错误;原来的县,经济发展一般较市辖区有差别,所以撤县设区后,区域间水平有高低之分,区域间的协调较差,故B正确;整建制拼合模式有利于原县辖区的经济发展,并会促进对基础设施及环境的投入,对环境和交通的影响是有利的,故CD错误。故本题选B。
3.随着撤县设区的实行,主城区以原市区和原县辖区为中心继续发展,促使大城市空间结构发展为多核心模式,D正确,ABC错误。故本题选D。
例题3.(2022·安徽·二模)城市可持续发展受经济、社会、资源、环境等多方面因素的限制,随着大型城市人口的不断聚集,城市发展与人口增长之间的矛盾日益凸显,尤其是电力供应存在一定的短缺现象。图为北上广深四座超大型城市人口增长图。据此完成下面小题。
1.丁城市是( )
A.深圳 B.广州 C.上海 D.北京
2.图示四城市后期人口规模保持稳定的根本原因是( )
A.人口出生率持续下降 B.基础设施条件滞后
C.人口迁入政策收紧 D.受生态环境承载力限制
3.四城市缓解用电紧张的共同有效途径有( )
①淘汰所有高能耗企业②加快发展新能源③实施北煤南运工程④推进产业转型升级
A.①② B.③④ C.②③ D.②④
【答案】1.A 2.D 3.D
【详解】1.在图中可以看到丁城2018年人口规模较小。2020年到2024年间增长速度较快,说明丁城是一个起步比较晚,发展速度比较快的城市,在北京,上海,广州,深圳四个城市当中,只有深圳城市满足此条件,所以A正确,BCD错误。故A正确。
2.图示四个城市后期人口规模保持稳定的原因是由于受当地生态环境的限制,导致无法容纳更多的人口,其根本原因是受生态环境承载力的限制,D正确。无法判断出人口出生率持续下降,A错误。北上广深四个城市基础设施条件完善,B错误。人口迁入政策收紧不是规模保持稳定的根本原因,C错误。故D正确。
3.城市缓解用电紧张的共同有效途径是加快发展新能源与推进产业转型升级,②④正确。而淘汰所有高能耗企业不可行,①错误。实施北煤南运工程不属于四个城市缓解用电紧张的共同的有效途径,③错误。所以D正确,ABC错误。故D正确。
例题4.(2022·辽宁·沈阳二中模拟)木刻楞选材自然,以原木相互搭接,并排列在一起,垒原木时一般都垫上苔藓。木刻楞房门大部分朝北开,留出南墙多开窗户,以增加采光面积;连着房门均修建一间门斗。据专家研究,木刻楞有调节温度、水分和平衡情绪的作用,冬暖夏凉,被誉为“长寿木屋”。据此完成下面小题。
1.木刻楞是人类适应环境的产物,可能是下列哪个民族的传统住宅( )
A.鄂伦春族 B.彝族 C.维吾尔族 D.高山族
2.在木刻楞建设过程中,叠原木时原木间垫上苔藓的主要目的是( )
A.填充绿色植被,覆盖墙面,增加建筑美感
B.苔藓稍有湿气就生长,逐渐填满空隙,增强保暖效果
C.通过苔藓吸收湿气,提高室内湿度
D.利用苔藓特殊生物性状,起到防虫防蛀作用
【答案】1.A 2.B
【详解】1.结合所学知识:鄂伦春族主要分布在东北地区,彝族主要分布在我国西南地区,维吾尔族主要分布在我国新疆地区,高山族主要分布在我国台湾地区。结合材料:“木刻楞选材自然,以原木相互搭接”,可知木刻楞所在区域森林资源丰富,新疆气候干旱,森林植被稀少,排除C;“留出南墙多开窗户,以增加采光面积”,“冬暖夏凉”,可知木刻楞所在区域纬度位置高,冬季气温低,南墙多开窗户,可以接受更多的太阳辐射,排除BD;东北地区纬度高,冬季气温低,木刻楞冬暖夏凉,是东北地区的典型民居,A正确;故选A。
2.结合上题和所学知识:木刻楞位于东北地区,冬季气温低,所以在木刻楞建设过程中,应更加注重防寒保暖,苔藓稍有湿气就生长,逐渐填满空隙,可以增强保暖效果,并不是为了防虫防蛀,B正确,D错;原木间垫上苔藓,并不能增加建筑美感,A错;苔藓吸收湿气生长,填满空隙,不能增加室内湿度,C错误;故选B。
同步练习
一、单选题
交通是城市间要素流动的重要载体,不同的交通流模式能够反映出城市间的相互联系状况。有学者基于G省2019年9月的日平均车流量数据信息,提出了该省高速公路交通流三种模式(下图)。据此完成下面小题。
1.这三种模式中,对一般城市向区域中心城市要素集聚起促进作用( )
A.最大的是甲模式 B.最大的是乙模式 C.最大的是丙模式 D.三种模式一样大
2.从丙模式判断,各区域中心城市之间存在( )
A.职能一致性 B.区域均衡性 C.空间封闭性 D.等级差异性
【答案】1.B 2.D
【详解】1.从甲模式我们可以看到主要交通流位于一般城市之间,区域中心城市交通流为一般交通流,区域中心城市集聚作用并不明显,A选项错误。从乙模式中我们可以看到,主要交通流为一般城市和区域中心城市之间,区域中心城市能起到一般城市集聚作用;从丙模式图可以看到其主要交通流为各区域中心城市间的流动,对于一般城市向区域中心城市的集聚并未起到主要作用,故一般城市向区域中心城市要素集聚作用最大的应为乙模式,B选项正确,C、D选项错误。故选B。
2.从丙模式图可以看到其主要交通流为各区域中心城市间的流动,各区域中心城市之间能够产生大规模的流动,说明各区域中心城市其城市职能并不一致,城市职能相似,各区域中心城市间的流动就会减少,A选项错误。丙模式中各区域中心城市间的交通流为主要交通流,说明区域中心城市之间发展差异较大,并不均衡,B选项错误。各区域城市能够产生较大的交通流,说明各区域空间并不具有封闭性,而是具有一定的开放性,C选项错误。从丙模式中可以看到各区域中心城市间的主要交通流多为单向流动,这可能与区域中心城市等级差异有关, D选项正确。故选D。
(2022·重庆一中模拟)北京通州是京杭大运河的北端点,意大利威尼斯城被湖环绕,成百上千条支流与水巷构成了威尼斯的水运网络。两座城市从古至今都显现出水与城的紧密关系,文化遗产保护与利用值得相互学习借鉴。下图为通州城市规划图和威尼斯城位置图。据此完成下面小题。
3.关于威尼斯湖下列说法正确的是( )
A.阻断了威尼斯与外界的联系 B.加快了威尼斯城市扩张的脚步
C.与外侧海洋水盐度一致 D.利于城市布局和景观的保存
4.如今的威尼斯依托其灿烂的运河文化大力发展旅游业和其他相关产业。威尼斯的发展为通州建设提供的有益经验是( )
①充分发挥大运河功能,发展成为北方贸易中心②加大运河城市艺术与文化宣传力度,打造城市文化品牌
③推广游船模式,突出运河城市的水路交通特点④加强运河城市景观的恢复和整合,打造标志性景观
A.①②③ B.②③④ C.①③④ D.①②④
【答案】3.D 4.B
【详解】3.意大利威尼斯城被湖环绕,成百上千条支流与水巷构成了威尼斯的水运网络。因此威尼斯湖并没有阻断其与外界的联系,A错误。湖泊限制了城市扩张,B错误。湖泊不断接受河流汇入,使盐度降低,与外侧海洋水盐度不一致,C错误。湖泊的存在有利于威尼斯水运网络的形成,是城市布局依托的条件,有利于城市布局和景观的保存,D正确。故选D。
4.北京通州是京杭大运河的北端点,京杭大运河的航运价值相对较低,很难依托大运河发展成为北方贸易中心,①错误。可以加大运河城市艺术与文化宣传力度,打造城市文化品牌;也可以推广游船模式,突出运河城市的水路交通特点;可以加强运河城市景观的恢复和整合,打造标志性景观,发展旅游业,②③④正确,故选B。
下图反映国内某城市群15个城市1990-2018年城市建设用地规模及排序的变动情况。据此完成下面小题。
5.由图可判断,该城市群呈现( )
A.单核模式发展 B.双核模式发展 C.多核模式发展 D.金字塔式发展
6.影响各城市建设用地规模变化的主要因素是( )
①人口规模②产业发展③建城历史④生态环境
A.①② B.①④ C.②③ D.③④
【答案】5.B 6.A
【详解】5.由图可知:城市建设用地规模排名前两名的城市,从1990年到2018年城市用地规模增长迅速,且建成区的面积远远超过其它13个城市,由此可以判断:该城市群为典型的双核发展模式,头部的两个城市发展迅速,成为该城市群的核心城市,B正确;单核模式是城市群中只有一个中心城市,A错误;多核模式是城市群中有两个以上的中心城市,C错误;金字塔式发展模式无法判断中心城市的数量,D错误。故选B。
6.城市人口规模不断扩大,会导致住宅区的面积增大,导致城市扩张,①符合题意;产业发展会导致工业区等的用地规模扩大,带来城市建成区的扩展,②正确;建城历史与生态环境对城市建设用地规模的变化影响不大,③和④不符合题意。故选A。
(2022·浙江·模拟)读某都市圈各城市空间分布图及四城市国土空间综合功能内部结构图,完成下面小题。
7.各城市中辐射功能最强的是( )
A.甲 B.乙 C.丙 D.丁
8.甲、乙、丙、丁四城市( )
A.甲城经济发展水平最高 B.乙城环境承载力最大
C.丙城的城市化水平最高 D.丁城农产品产值最高
【答案】7.A 8.A
【详解】7.读图可知,四城市中,甲城市的城市居住功能最强,农产品供给功能最弱,说明甲城市经济发展水平最高,辐射功能最强。故A正确;乙地区林产品供给、生态调节功能强,可推断为山区,山区服务功能弱,故B错误;丙地区生态调剂功能、农村居住功能强,可推断为乡村,乡村服务功能弱,故C错误;丁地区农村居住功能、农产品供给强,故经济欠发达,服务功能弱,故D错误。故答案选A。
8.甲、乙、丙、丁四城市中,甲城市的城市居住功能最强,农产品供给功能最弱,说明甲城市以第二、第三产业为主,经济发展水平最高, 故A正确C错误。影响环境承载力的因素很多,如资源的丰富程度、经济发展水平、对外开放程度和消费水平等,图中信息不能判断乙地的环境承载力大小,故B错误。农产品的数量和价格都会影响到农产品的产值,丁城农产品的数量最多,但产值不一定最大,故D错误。故答案选A。
河北的“北三县”与北京通州区仅一河之隔,多年来凭借自身优势,逐渐成为承载首都庞大就业人群的重要区域,被称为北京的“后花园”。2020年,国家发改委官网公布了《北京市通州区与河北省三河、大厂、香河三县市协同发展规划》。规划指出,充分发挥北京城市副中心的辐射带动作用,推进通州区与“北三县”高质量发展,实现功能分工协同、交通互联互通、生态共建共管、设施共建共享、安全联防联控,探索统一规划、统一政策、统一标准、统一管控的协同机制,着力打造国际一流和谐宜居之都示范区、新型城镇化示范区、京津冀区域协同发展示范区。据此完成下面小题。
9.作为北京的“卫星城”,“北三县”的优势是( )
A.水源充足,环境优美 B.文化先进,休闲胜地
C.经济发达,交通便利 D.距离适中,生活适宜
10.未来,“北三县”可承接北京转移的主要产业类型为( )
A.特色轻纺 B.现代服务 C.绿色生态 D.临海临港
11.北京通州区与“北三县”协同发展的前提是( )
A.提升通州区行政级别 B.改变“北三县”行政归宿
C.构建便捷交通运输网 D.消除两地地域文化差异
【答案】9.D 10.A 11.C
【详解】9.由材料“多年来凭借自身优势,逐渐成为承载首都庞大就业人群的重要区域”可知,“北三县”承载了北京通州的就业人口,通州的就业人口之所以会居住在“北三县”是因为两地距离较近,北三县生活成本低,故D正确;“北三县”不一定比通州更加水源充足,环境优美,且这不是吸引劳动就业人口的主要因素,A错误;通州属于北京市,经济、文化和交通比“北三县”更发达先进,B、C错误。故选D。
10.特色轻纺属于劳动力密集型产业,适合转移到“北三县”发展,A正确;北京要进行产业升级转型,注重发展新兴产业和第三产业,因此现代服务业和绿色生态产业应该保留在北京,B、C错误;“北三县”位于内陆地区,不能发展临海临港产业,D错误;故选A。
11.只有在两地之间构建便捷的交通运输网,才能促进两地之间人口、产业的流动,实现两地协同发展,C正确;提升通州区行政级别、 改变“北三县”行政归宿对于两地协同发展影响不大,A、B错误;地域文化是一个地方的精神财富,我们应保护当地地域文化,而不是消除两地地域文化差异,D错误;故选C。
(2022·河北·张家口市第一中学高三)林盘是我国某平原地区独有的农耕聚落景观,由宅(青瓦白墙)、林(乔、灌、竹混种)、田(主要种植水稻、油菜花等)、水(都江堰灌溉水系)构成,形成“林在田中,院在林中”的空间格局。下图示意平原林盘的典型空间结构。据此完成下面小题。
12.林盘中乔、灌、竹组成的复杂群落结构对农耕生产的主要作用是( )
A.调节局地气候 B.涵养水源
C.减轻病虫害 D.保持水土
13.近年来,城市附近林盘数量大幅减少,反映了城市( )
A.居住人口减少 B.城市房价上升
C.人居环境恶化 D.城区不断扩大
【答案】12.C 13.D
【详解】12.林盘中乔、灌、竹组成的复杂群落结构为农田中害虫的天敌提供了栖息地,维持了生物多样性,可以通过食物链,减轻农田中的病虫害,C正确;林盘中植被覆盖率高,不需要单独构建乔、灌、竹组成的复杂群落结构来调节气候、涵养水源、保持水土,ABD错误。故选C。
13.城市居住人口减少,生态环境应该得到改善,林盘数量应该增加,A错;城市房价上升、人居环境恶化是成都市城市化过程中可能产生的环境问题,不能反应林盘数量大幅减少的原因,B、C错;近年来,成都市附近因城市化的发展,农村用地转换成为城市用地,导致成都市附近林盘数量大幅减少,D正确。故选D。
就近城镇化是指农村人口在原居住地一定空间半径内,近距离迁移到户籍所在地附近的中小城市和小城镇就业和居住,实现职业非农化、生活城市化和身份市民化的过程。完成下面小题。
14.中西部地区实现就近城镇化有利于( )
①加快中西部经济发展②扩大各地区发展差距③加快人口向东部迁移④提高农业机械化程度
A.①③ B.①④ C.②③ D.②④
15.中西部地区实现就近城镇化关键在于( )
A.普及基础教育,提高劳动力素质 B.大力发展农业,提高农业生产效率
C.鼓励人口迁移,提高人口增长率 D.发展城镇经济,提供更多就业机会
【答案】14.B 15.D
【详解】14.结合材料可知,就近城镇化是农村人口迁移到附近的小城镇和小城市,不再从事农业生产,所以农业劳动力会减少,这有利于提高农业机械化程度,④正确。人口迁移到附近的城镇里,并不是向东部地区迁移,中西部城镇人口增加,城市化水平提高,经济发展更有活力,①正确、③错误,A、C排除,B正确。扩大地区发展差距并不是有利影响,而且就近城镇化有利于缩小地区差距,②错误,D排除。故选B。
15.实现就近城镇化的关键是要让进入小城镇的人有就业机会,能够留下来,C错误、D正确。基础教育主要指幼儿教育、义务教育和高中教育,在中国基本上已经普及,A错误;随着生产力发展,我国农业生产效率已经有明显提高,B错误。故选D。
(2022·宁夏·银川一中二模)因地制宜发展农业生产是保障粮食安全的重要举措。下图为2021年由遥感影像解译转绘的“安徽省某地土地利用示意图”。据此完成下面小题。
16.图示区域地势总体上( )
A.从中间向四周降低 B.从四周向中间降低
C.从东南向西北降低 D.从西北向东南降低
17.住宅分散分布有利于( )
A.田间管理 B.防洪避险 C.生活取水 D.交通出行
【答案】16.D 17.A
【详解】16.据材料,该地位于安徽省,据图可知,该地东南部主要为水田及田垄,地势较低,西北部分布有旱地及其他用地以及经济林,地势较高,故该地地势总体上从西北向东南降低。所以D正确,ABC错误。故选D。
17.据图,该地住宅分散分布,田地和住宅交错相间,便于田间管理,A正确。住宅分散需要修建更多的交通线路来沟通各区域,不便交通出行,D错误,防洪避险应将住宅分布在远离山区的地方,与住宅分散关系不大,B错误,住宅分散与生活取水关系不大,C错误,故选A。
在国家住建部首批公示的“中国传统村落”名录中,位于河南省西部的陕州区西张村镇的庙上村榜上有名。陕州区位于黄河南岸,隶属于三门峡市,区内黄土层厚约20~70m。下左图示意庙上村部分区域景观,下右图示意村民们居住的地坑四合院景观。村民在地坑院中繁衍生息,享受着平静的“地下生活”。据此完成下面小题。
18.据庙上村的地坑四合院可推测当地( )
A.土质干燥直立 B.地表岩层坚硬 C.气候温暖湿润 D.地下水较丰富
19.当地主要的风俗文化最可能是( )
A.以当地所产大米为主食 B.墙壁上多悬挂玉米
C.村民多食用自制菜籽油 D.出行多以船只为主
【答案】18.A 19.B
【详解】18.据材料及图分析可知,陕州区位于黄河南岸,区内黄土层深厚,庙上村的地坑四合院位于地平面以下,可推测当地地下土质干燥直立,地下水较少,有利于地坑院开挖建设,A选项正确,D选项错误。地坑四合院的存在,说明当地地表土层疏松,地表坚硬难以挖掘,B选项错误。地坑能够使用说明该地气候相对干燥,降水较少,C选项错误。故选A。
19.据材料分析可知,地坑四合院位于河南省西部黄河南岸的陕州区,深居内陆,气候干燥,当地多种植耐旱作物如小麦、玉米等,本区气候干燥,常将收获的玉米悬挂在墙壁上晾晒,降水少,不适宜种水稻,主要饮食以面食为主,A选项错误,B选项正确。油菜多种植于南方地区,当地多以花生油、大豆油为主,C选项错误。出行以船只为主是南方水乡特色,该地以陆路交通为主,D选项错误。故选B。
二、综合题
20.(2022·河北·模拟)阅读图文材料,完成下列要求。
埃及开罗是世界上最拥挤的城市之一,目前拥有约2400万人,预计到2050年将超过4000万人。2015年3月,埃及政府宣布在开罗以东45千米的沙漠空地上建造新首都,面积几乎是开罗的两倍,政府主要通过土地销售来抵消新首都的建设成本。2017年10月11日,中国建筑股份有限公司和埃及住房、公共工程与城市化部签署了埃及新首都商务区项目总承包合同。从2021年12月1日起,新首都开始为期6个月的“试运营”。下图示意埃及新首都地理位置及周边地区。
(1)说明埃及政府建设新首都的主要目的。
(2)分析埃及新首都选址的优势条件。
(3)推测埃及新首都建设面临的主要困难。
【答案】(1)缓解开罗人口增长的压力;缓解开罗的“大城市病”问题;创造就业;拉动埃及的经济发展;提高土地利用率等。
(2)距开罗较近,利于承担人口及产业转移;位于沙漠空地,用地充足;距苏伊士运河较近,方便物资转运等。
(3)新首都位于沙漠地带,自然环境恶劣;水资源消耗量大,水资源压力大;建设规模大,建设资金不足;通过土地销售来抵消新首都的建设成本,会推高人住成本等。
【详解】(1)结合材料信息,由“新首都位于开罗以东约45公里沙漠中的空地"可知,新首都促进埃及国土资源的开发,促进东北部地区的经济发展;由“开罗是世界上最拥挤的城市之一”可知,新首都缓解大开罗地区人口密集、交通拥堵的问题;“中国建筑股份有限公司和埃及住房、公共工程与城市化部签署了埃及新首都商务区项目总承包合同”可知,新首都为人们提供宜居条件,创造就业机会;新首都面积几乎是开罗的两倍,有利于缓解开罗的“大城市病”问题。
(2)由所学知识可知,新首都地区沙漠广大,地价较低,整体埃及沙漠面积广,用地充足,其耕地面积小,在沙漠中建首都可减少对耕地占用,节约土地资源;由"新首都位于开罗以东约45公里"可知,新首都距离开罗近,便于得到开罗人力、物力、财力的支持,利于承担人口及产业转移;由图可知,新首都位于开罗和苏伊士运河之间,辐射带动作用强明显,便于提供便捷的行政服务,方便物资转运等,推动三角洲地区经济快速发展。
(3)结合材料可知,新首都位于沙漠中,风沙大,自然环境恶劣;同时由于纬度低、气温高,蒸发强,建设新首都水资源消耗量大,水资源压力大;建设面积较大,规模大,耗资巨大,埃及政府资金不足;政府主要通过土地销售来抵消新首都的建设成本,这样会增加居民的购房成本。
21.(2022·黑龙江·哈尔滨三中二模)阅读材料,回答下列问题。
材料一:
中国211大学地理分布情况统计
数(所)
1
2
3
4
5
7
8
10
11
24
位置
甘、藏、青、宁、琼、贵、云、桂、晋、赣、浙、冀、豫、内蒙古
新、鲁、闽、渝
津、吉、皖
辽、黑、粤、湘
川
鄂
陕
沪
苏
京
资料来源:教育部公布名单材料二:《北京市“十四五”时期教育改革和发展规划》中指出:深入落实疏解整治促提升专项行动,有序疏解中心城区部分普通高校,压缩高校中心城区在校生规模,推动中心城区校址整体腾退。推进昌平沙河、房山良乡高教园区向大学城转化,建设结构合理、要素齐全、职住平衡、充满活力的科教融合新城。研究推进相关高校到郊区落地,努力推进实现“区区有高校”的目标。同时,全力支持河北雄安新区教育发展,支持部分中央在京高校向雄安新区有序转移。
(1)根依据材料一,试归纳中国大陆各省区211大学的分布特征。
(2)试从北京城市发展的层面分析此轮“京校搬迁”的主要原因。
(3)指出该《规划》的实施,会对北京诸高校的发展产生的影响。
(4)推断迁校举措促使迁入地人文环境发生的变化(至少四点)。
【答案】(1)总体分布不均衡;每个省级行政区至少有一所;数量最多的是北京市;数量较多的省份主要分布在沿海、长江沿岸、陇海铁路沿线等地区;只拥有一所的省份主要分布在大西北和大西南及青藏地区。
(2)庞大的人口压力与资源、环境、交通、教育、医疗等资源矛盾日益突出,解决“大城市病”迫在眉睫;教育资源分布失衡,希望通过迁校进行平衡;高教园区功能扩容,由以教学功能为主向融教学、科研、成果转换、生产等为一体的综合性功能区转换,增强其辐射带动能力。
(3)有新校区的高校:有了更大的发展空间,搬入新校区,校园环境、建筑设备都进行了升级改造,将有利于学校的长远发展;无新校区的高校:招生数量会减少,发展空间受限。
(4)人口数量和密度上升;城市化水平提高;建设用地规模扩大,农业用地减少;第一产业比重下降,第三产业比重上升;乡村景观向城市景观转化等。
【详解】(1)根据表中的数据可以看出,甘、藏、青、宁、琼、贵、云、桂、晋、赣、浙、冀、豫、内蒙古、新、鲁、闽、渝、津、吉、皖辽、黑、粤、湘分布小于4个,沪、苏、京分布大于10个,总体分布不均衡;每个省级行政区至少都有一所211大学;数量最多的是北京市,分布着24所211大学;数量较多的陕、沪、苏地区主要沿海、沿江、沿陇海铁路沿线分布;西北、西南、青藏地区分布少,是只拥有一所的省份的主要分布区。
(2)北京市城市规模大,人口庞大,人口压力对资源、环境、交通、教育、医疗等资源矛盾日益严重,城市病严重,京校搬迁有利于减缓城市病;教育资源分布失衡,希望通过迁校可以均衡教育资源;可以促进高教园区的功能扩容,有利于以教学功能为主向融教学、科研、成果转换、生产等为一体的综合性功能区转换,增强高等院校的辐射带动能力,促进科教均衡发展。
(3)规划中指出,推进昌平沙河、房山良乡高教园区向大学城转化,建设结构合理、要素齐全、职住平衡,使得有新校区的高校,有了更大的发展空间、校园环境、硬件实施、建筑设备都进行了升级改造,将有利于学校的长远发展;规划制定有序疏解中心城区部分普通高校,压缩高校中心城区在校生规模,使得无新校区的学校,招生数量会减少,发展空间减小。
(4)迁校举措,促使迁入地人口增加,人口数量和密度上升;促使相关产业发展,推进城市化水平提高;建设新校区、市政交通等设施,建设用地规模扩大,农业用地减少;促使相关产业发展,使得第一产业比重下降,第三产业比重上升;地域景观发生转变,乡村地域向城市地域转化等。
22.(2022·陕西·西安中学三模)阅读图文材料,完成下列问题。
近年来,斯里兰卡经济快速发展,该国规划在首都科伦坡南港以南近岸海域,通过填海造地开发建设“科伦坡港口城”项目,该项目建设高级住宅、写字楼、零售商场设施,以及会展中心、游艇码头、主题公园、景观水道及海滩等。这里规划建设的金融中心将填补南亚地区无区域金融中心的空白。项目由中国公司投资开发,是“一带一路”建设重点项目之一。下图为科伦坡及科伦坡港口城位置示意图。
该项目制订了控制性规划,规定土地的使用性质,对建筑容积率、密度、高度提出了约束要求,对城市的绿色建筑、节能环保、声光控制、垃圾处理提出了具体要求。
(1)说明科伦坡港口城选择填海造地方式建造的原因。
(2)科伦坡港口城住宅区定位高档,从斯里兰卡经济发展背景出发,分析购买住宅的主要客户来源地市场。
(3)归纳科伦坡港口城控制性规划的作用。
【答案】(1)填海造地可提供的土地规模大,无须拆迁(成本更低);填海造地的土地平整(易于规划);形成的人工岛可以充分利用海景,成为港口城环境景观的优势。
(2)斯里兰卡经济稳步发展,国内居民生活水平提高,对高级住宅区要求提升,科伦坡是首都,高收入人口集中,是最直接的客源地,国内其他地区也成为重要的客源市场。随着“一带一路”倡议的实施,这里将吸引更多来自中国的客源群体;该城规划建设成为区域金融中心,周边国家的高端商务人士成为重要的客源群体。
(3)引导和控制城市发展,(控制城市职能,确保城市特色及人居品质);保护城市环境。
【详解】(1)斯里兰卡是个岛国,土地资源有限,通过填海造地可有效增加土地资源;填海造地避免了拆迁带来的社会矛盾;填海造地,土地平整,利于整体规划;港口城是一个人工岛,成为新的景观,成为国内国际的新的观光地。
(2)高档住宅区对消费水平要求较高,随着斯里兰卡经济稳步发展,国内居民生活水平提高,对高级住宅区要求提升,其主要客户来源地市场首先是国内,科伦坡是首都,高收入群体人数多,购买力强;国内其他收入高的城市也是客源地;投资开发“一带一路”的中国也会成为客源地;将建成南亚地区区域金融中心,会吸引周边国家成功的商务人士,周边国家也是客源地之一。
(3)控制性规划有利于调控城市职能,提升城市品质,加强环境保护,优化人居环境,确保城市的可持续发展。
相关试卷
这是一份新高考地理一轮复习精讲精练专题13 城市与城市化(含解析),共22页。试卷主要包含了城市土地利用和功能分区,城市内部空间结构的形成和变化,功能区的合理布置,不同等级城市的服务功能,城市化对地理环境的影响,由图可知等内容,欢迎下载使用。
这是一份专题13 城市与城市化-备战2023年高考地理一轮复习精讲精练(解析版),共22页。试卷主要包含了城市土地利用和功能分区,城市内部空间结构的形成和变化,功能区的合理布置,不同等级城市的服务功能,城市化对地理环境的影响,由图可知等内容,欢迎下载使用。
这是一份专题13 城市与城市化-备战2023年高考地理一轮复习精讲精练(原卷版),共16页。试卷主要包含了城市土地利用和功能分区,城市内部空间结构的形成和变化,功能区的合理布置,不同等级城市的服务功能,城市化对地理环境的影响等内容,欢迎下载使用。

