










所属成套资源:新人教版生物必修1《分子与细胞》PPT课件+试卷全册
- 2.2 细胞中的无机物(课件+练习)-2022-2023学年高一上学期生物人教版(2019)必修1 课件 0 次下载
- 2.3 细胞中的糖类和脂质(课件+练习)-2022-2023学年高一上学期生物人教版(2019)必修1 课件 0 次下载
- 2.5 核酸是遗传信息的携带者(课件+练习)-2022-2023学年高一上学期生物人教版(2019)必修1 课件 0 次下载
- 3.1 细胞膜的结构和功能(课件+练习)-2022-2023学年高一上学期生物人教版(2019)必修1 课件 0 次下载
- 3.2 细胞器之间的分工合作(课件+练习)-2022-2023学年高一上学期生物人教版(2019)必修1 课件 0 次下载
高中人教版 (2019)第4节 蛋白质是生命活动的主要承担者教学演示ppt课件
展开
这是一份高中人教版 (2019)第4节 蛋白质是生命活动的主要承担者教学演示ppt课件,文件包含第2章第4节蛋白质是生命活动的主要承担者pptx、第2章第4节蛋白质是生命活动的主要承担者docx等2份课件配套教学资源,其中PPT共32页, 欢迎下载使用。
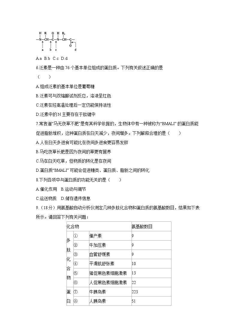
第4节 蛋白质是生命活动的主要承担者1.甲硫氨酸的R基是,则它的分子式是( )A.C5H11O2NS B.C3H7SC.C4H11O2S D.C5H10O2NS2.下面四种氨基酸中,最有可能不是生物体的蛋白质组成成分的是 ( )A.B.C.D.3.关于蛋白质分子结构多样性原因的叙述,错误的是 ( )A.氨基酸的种类成百上千B.氨基酸的数目成百上千C.氨基酸的排列顺序不同D.肽链的折叠方式不同4.两个氨基酸分子脱水缩合形成二肽,同时生成一分子水,该水分子中的氧来自( )A.氨基 B.羧基C.氨基和羧基 D.连在碳原子上的H5.下图表示蛋白质结构的一部分,图中a、b、c、d标出的是不同的化学键,当蛋白质发生水解反应时,断裂的化学键是 ( )A.a B.b C.c D.d6.泛素是一种由76个基本单位组成的蛋白质。下列有关叙述正确的是 ( )A.组成泛素的基本单位是葡萄糖 B.泛素可与双缩脲试剂反应,溶液呈红色C.泛素在经高温处理后一定仍能保持活性D.泛素中的N主要存在于肽键中7.常言道“马无夜草不肥”是有其科学依据的,生物体中有一种被称为“BMALI”的蛋白质能促进脂肪堆积,这种蛋白质在白天减少,夜间增多。下列解释合理的是( )A.人在白天多进食可能比在夜间多进食更容易发胖B.马吃夜草长肥是因为夜间的草更有营养C.马在白天吃草,但物质的转化是在夜间D.蛋白质“BMALI”可能会促进糖类、蛋白质、脂肪之间的转化8.下列各项中与蛋白质的功能无关的是( )A.催化作用 B.运动与调节C.运送物质 D.储存遗传信息9.(18分)用氨基酸自动分析仪测定几种多肽化合物和蛋白质的氨基酸数目,结果如下表所示。请回答下列有关问题:化合物氨基酸数目多肽化合物①催产素9②牛加压素9③血管舒缓素9④平滑肌舒张素10⑤猪促黑色素细胞激素13⑥人促黑色素细胞激素22蛋白质⑦牛胰岛素223⑧人胰岛素51⑨免疫球蛋白IgG660⑩人血红蛋白574(1)表中①②③的氨基酸数目虽相同,但它们的生理作用彼此不同,这是因为它们的 不同。 (2)表中③与④、⑤与⑥的功能虽相似,但各自具有专一性。它们之间的差异主要取决于 。 (3)在未知平滑肌舒张素的情况下,推知这种肽类化合物至少有 个氨基和 个羧基,这些氨基和羧基位于肽类化合物的哪一位置? 。 (4)⑧是由51个氨基酸组成的两条多肽链,共有 个肽键。 (5)⑧的生理功能说明蛋白质具有 作用;⑨的生理功能说明蛋白质具有 作用;⑩的生理功能说明蛋白质具有 作用;⑩有4条肽链,在574个氨基酸分子脱水缩合过程中生成 个水分子。 (6)这些实例说明蛋白质的分子结构具有 ,这种结构特点决定了 。 10.(18分)脑啡肽的合成采用的是蛋白质工程技术,这是生物技术在分子水平上的又一突破。请根据此化合物的结构分析回答:(1)该化合物中有 个氨基和 个羧基。 (2)该化合物是由 个氨基酸失去 分子水而形成的,这种方式叫作 ,该化合物叫 肽。在形成时,相对分子质量减少了 。 (3)该化合物水解后可产生 种氨基酸,造成氨基酸种类不同的原因是 。 (4)现有质量浓度为0.1 g/mL的NaOH溶液、鸡蛋、人的口腔唾液(含淀粉酶)、质量浓度为0.01 g/mL的CuSO4溶液、蒸馏水、小烧杯、玻璃棒、试管、滴管和滴瓶,请设计实验证明“脑啡肽是多肽”。①实验原理:在碱性溶液中,多肽与CuSO4反应产生紫色物质。②方法步骤: 。 ③预期结果: 。 ④实验结论: 。
参考答案1.A 解析:本题主要考查氨基酸的结构。根据氨基酸的结构通式可知,氨基酸共同部分的分子式为C2H4O2N,将R基的分子式C3H7S代入即可,A项正确。2.D 解析:本题主要考查组成蛋白质的氨基酸的结构。根据氨基酸的结构通式可知,构成蛋白质的氨基酸都有一个氨基和一个羧基连接在同一个碳原子上,D项不符合题意。3.A 解析:本题主要考查蛋白质结构的多样性。生物体内构成蛋白质的氨基酸约有20种,A项错误。在细胞内,每种氨基酸的数目成百上千,氨基酸形成肽链时,不同种类的氨基酸的排列顺序千变万化,肽链盘曲、折叠方式及其形成的空间结构千差万别,因此,蛋白质分子的结构极其多样。B、C、D三项正确。4.B 解析:本题主要考查脱水缩合反应。两个氨基酸分子脱水缩合形成二肽,一个氨基酸分子的羧基(—COOH)提供氧原子和氢原子,另一个氨基酸分子的氨基(—NH2)提供氢原子,生成一分子水,因此水分子中的氧只能来自羧基,B项正确。5.C 解析:本题主要考查脱水缩合反应。蛋白质是由氨基酸脱水缩合反应、由肽键()连接形成的,蛋白质水解时肽键断裂,图中属于肽键的是c,C项正确。6.D 解析:本题主要考查蛋白质的结构。泛素是一类小型蛋白质,所以组成泛素的基本单位是氨基酸,A项错误;蛋白质可与双缩脲试剂反应,溶液呈紫色,B项错误;只要是蛋白质,经过高温就会丧失活性,C项错误;泛素中的N主要存在于肽键中,D项正确。7.D 解析:本题主要考查蛋白质的功能。由于蛋白质“BMALI”能促进脂肪堆积,且这种蛋白质在白天减少,夜间增多,因此人在夜间多进食可能比白天多进食更容易发胖,A项错误;草的营养成分在白天和晚上没什么区别,B项错误;生物体内的物质代谢每时每刻都在进行,C项错误;蛋白质“BMALI”可能会促进糖类、蛋白质转化成脂肪,D项正确。8.D 解析:本题主要考查蛋白质的功能。蛋白质的主要功能有催化、调节、免疫、运输等,是生命活动的主要承担者、体现者,而储存遗传信息是核酸的功能,D项符合题意。9.(1)氨基酸种类、排列顺序及肽链的空间结构(2)氨基酸的种类、数量、排列顺序及肽链的空间结构不同(3)1 1 肽链两端(4)49(5)调节 免疫 运输 570(6)多样性 蛋白质分子具有多种功能10.(1)1 1(2)5 4 脱水缩合 五 72(3)4 R基不同(4)②取2支试管分别编号为A、B,向A中加入2 mL脑啡肽液,向B中加入2 mL蒸馏水;在2支试管中各加入1 mL 0.1 g/mL的NaOH溶液,振荡;在2支试管中各加入4滴 0.01 g/mL的CuSO4溶液,振荡③A试管中出现紫色,B试管中不出现紫色④脑啡肽是一种多肽
相关课件
这是一份高中生物第2章 组成细胞的分子第4节 蛋白质是生命活动的主要承担者备课课件ppt,共60页。PPT课件主要包含了研习1,蛋白质和氨基酸的结构,研习2,研习3等内容,欢迎下载使用。
这是一份高中生物人教版 (2019)必修1《分子与细胞》第4节 蛋白质是生命活动的主要承担者优秀ppt课件,共16页。PPT课件主要包含了H2N,H2O,脱水缩合,氨基酸的相关计算,蛋白质分子计算问题,环状结构等内容,欢迎下载使用。
这是一份人教版 (2019)必修1《分子与细胞》第4节 蛋白质是生命活动的主要承担者一等奖ppt课件,共25页。PPT课件主要包含了学习目标,CH3,NH2,COOH,脱水缩合,蛋白质的结构层次,肽链不同,蛋白质结构多样性,蛋白质种类多样性等内容,欢迎下载使用。