初中物理人教版九年级全册第十三章 内能综合与测试单元测试一课一练
展开人教版 九年级物理 第十三章 内能 单元测试
一、单选题
1.5月31日是“世界无烟日”,很多公共场所贴了如图所示的标志,这主要是考虑到在空气不流通的房间里,只要有一个人吸烟,整个房间就会充满烟味,这是因为( )
A.物质是分子组成的 B.分子间有引力
C.分子间有斥力 D.分子在不停地运动
2.A、B两物体质量相等,温度均为10℃,甲、乙两杯水质量相等,温度均为50℃,现将A放入甲杯,B放入乙杯,热平衡后,甲杯水温降低了4℃,乙杯水温降低了8℃,则A、B两种物体的比热容之比为( )
A.2∶3 B.3∶5 C.4∶9 D.1∶2
3.给一定质量的水加热,水的温度与时间的关系图像如图中a所示。若其他条件不变,仅将水的质量增加,则水的温度与时间的关系图像正确的是( )
A.a B.b C.c D.d
4.如图所示的实验或事例中,属于通过热传递途径改变物体内能的是( )
A. 压缩空气内能增大 B. 搓手取暖
C. 钻木取火 D. 太阳能加热水
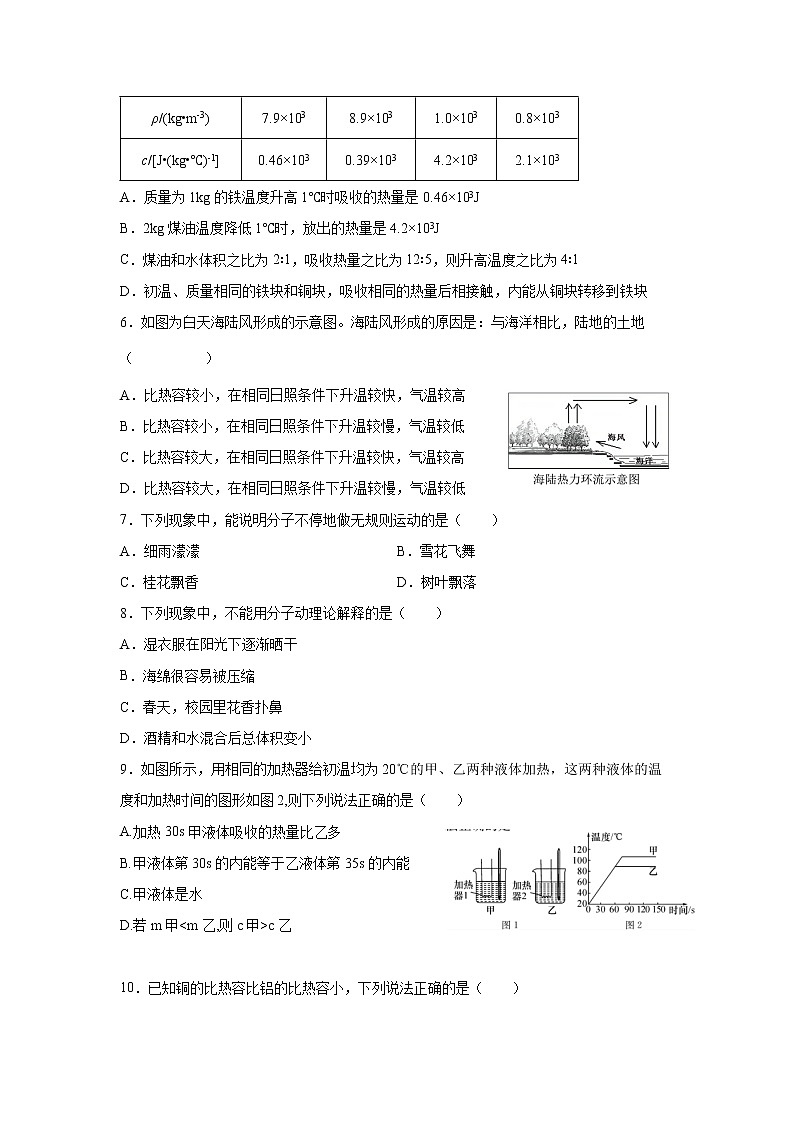
5.根据表格中的数据,下列说法不正确的是( )
物质 | 铁 | 铜 | 水 | 煤油 |
ρ/(kg•m-3) | 7.9×103 | 8.9×103 | 1.0×103 | 0.8×103 |
c/[J•(kg•℃)-1] | 0.46×103 | 0.39×103 | 4.2×103 | 2.1×103 |
A.质量为1kg的铁温度升高1℃时吸收的热量是0.46×103J
B.2kg煤油温度降低1℃时,放出的热量是4.2×103J
C.煤油和水体积之比为2∶1,吸收热量之比为12∶5,则升高温度之比为4∶1
D.初温、质量相同的铁块和铜块,吸收相同的热量后相接触,内能从铜块转移到铁块
6.如图为白天海陆风形成的示意图。海陆风形成的原因是:与海洋相比,陆地的土地( )
A.比热容较小,在相同日照条件下升温较快,气温较高
B.比热容较小,在相同日照条件下升温较慢,气温较低
C.比热容较大,在相同日照条件下升温较快,气温较高
D.比热容较大,在相同日照条件下升温较慢,气温较低
7.下列现象中,能说明分子不停地做无规则运动的是( )
A.细雨濛濛 B.雪花飞舞
C.桂花飘香 D.树叶飘落
8.下列现象中,不能用分子动理论解释的是( )
A.湿衣服在阳光下逐渐晒干
B.海绵很容易被压缩
C.春天,校园里花香扑鼻
D.酒精和水混合后总体积变小
9.如图所示,用相同的加热器给初温均为20℃的甲、乙两种液体加热,这两种液体的温度和加热时间的图形如图2,则下列说法正确的是( )
A.加热30s甲液体吸收的热量比乙多
B.甲液体第30s的内能等于乙液体第35s的内能
C.甲液体是水
D.若m甲<m乙,则c甲>c乙
10.已知铜的比热容比铝的比热容小,下列说法正确的是( )
A.将一块铜的质量减小一半,它的比热容减半
B.质量相同的铜块和铝块,铜块的内能比铝块的内能小
C.质量相同的铜块和铝块,吸收相同的热量,铜块升高的温度多
D.质量和初温都相等的铜块和铝块,放出相等热量后相接触,热传递的方向是从铜块传给铝块
二、填空题
11.“端午浓情,粽叶飘香”。“粽叶飘香”说明分子在______;将两个表面光滑的铅块相互紧压,它们会粘在一起,说明分子间存在______;若把分子看成一个小球,则一般分子直径的数量级为,合______。
12.冬天人们常搓手取暖,这是通过_______方式来改变物体的内能;小萱放学一进家门,就闻到妈妈炒菜的香味,这是_______现象,炒菜主要是通过_______方式改变物体的内能。
13.长沙洋湖湿地公园占地7000余亩,是我国中国南部地区最大的城市湿地景区,水域面积宽广,是城市的“绿肺”,在炎热夏天这里气温比市区要低一些,主要是水的比热容比一般液体要______(选填“大”或者“小”),已知水的比热容为c=4.2×103J/(kg·℃),则100t水温度升高5℃吸收的热量______J。
14.小华同学利用课余时间,创作了一部科幻小小说《太空跳伞》。小说中有这样的描述:小明和小华坐着“梦想号”飞船飞人太空跳伞。从飞船中跳出后,由于动能转化成重力势能,两个人飞速地向地球降落,穿越大气层时,两个人穿着的太空服闪闪发光,这是通过热传递的方式增加了太空服的内能,温度升高发出耀眼的光芒。穿过大气层看见美丽的地球表面迎面而来,真是太刺激了!你从物理学的角度,指出这段文字中的一处科学性错误及判断依据。错误之处:__________________;判断依据___________________。
(开放性试题,答案合理即可)。
15.汽车的发动机用水做冷却剂,这是利用了水的比热容较_____(选填“大”或“小”)的性质,一杯水倒出一半后,剩下的水的比热容_____(选填“变大”、“变小”或“不变”)。
16.用水冷却鸡蛋,鸡蛋的温度降低,内能 ,这是通过 改变了鸡面的内能。若水的质量是0.5kg,水温升高了5℃,则水吸收的热量是 J。[水的比热容为4.2×103J/(kg﹒℃)]
17.央视一套播出的《舌尖上的中国》节目深受广大群众喜爱,味道鲜美的微山湖炖鱼是济宁人民“舌尖上的美食”。炖鱼满屋飘香是由于 造成的,烹饪过程中其内能是通过 方式改变的。
18.比热容概念的建构:
器材 | 烧杯、____________的水和煤油、铁架台、石棉网、酒精灯、秒表 |
装置步骤 | 两只烧杯中盛有等质量的水和煤油,用同样的______加热.使水和煤油都升高10℃,观察加热时间. |
现象 | 使水和煤油都升高10℃,我们发现______加热的时间长. |
得出结论 | 上述现象表明______相等的不同物质升高相同的温度时,吸收的热量一般是______的,为了表示物质的这种性质,物理学中引入了比热容这个物理量.即______质量的某种物质温度升高______所吸收的热量叫这种物质的比热容. |
方法 | 用酒精灯加热时间不同反映出物质吸收热量多少不同,此科学方法是______. |
应用 | 若在这两种液体中选择一种作为汽车发动机的冷却剂,______冷却效果更好. |
三、实验题
19.为了探究物体温度升高时吸收的热量与哪些因素有关,小明做了如下实验:用4个相同的烧杯分别盛水和煤油,用同样的电加热器加热水和煤油,得到如下实验数据:
实验次数 | 液体 | 质量/g | 初温/℃ | 末温/℃ | 加热时间/min |
1 | 水 | 200 | 20 | 30 | 12 |
2 | 水 | 100 | 20 | 30 | 6 |
3 | 煤油 | 200 | 20 | 30 | 6 |
4 | 煤油 | 200 | 20 | 25 | 3 |
(1)比较记录____次实验可得出:同种物质,升高相同的温度,质量大的吸收的热量多。
(2)比较记录1和3,结论是__________。
(3)比较记录3和4,结论是__________。
(4)综合上述结论,进行概括,可以得到的结论是物体温度升高时吸收的热量的多少与_______有关。
20.去年暑假小明在爸妈的陪同下去邵水河畔玩要。他发现赤脚踩在水里清凉舒服,回到岸上踩在沙子上却很烫,对此很好奇,他设计了如图甲所示的装置探究“水和沙子谁的吸热本领大”。实验数据记录如下:
| 质量m/g | 升高的温度℃ | 加热的时间s |
沙子 | 50 | 20 | 120 |
水 | 50 | 20 | 200 |
(1)此实验中把沙子或者水吸收热量的多少转换为______(“升高温度的多少”或“加热时间的长短”);
(2)分析实验数据可得:质量相同的水和沙子,升高相同的温度,水吸收的热量大于沙子吸收的热量,说明______(选填“水”或“沙子”)的吸热本领大;
(3)粗心的小明实验完成后忘记熄灭酒精灯,发现烧杯中的水已经沸腾,此时温度计示数如图乙,请读出此时水的温度是______℃;
(4)由(3)小题可知当地气压______(选填“大于”“等于”或“小于”)标准大气压。
21.某同学用同一个加热装置分别给质量和初温都相同的水和煤油加热,分别记录加热时间和升高的温度,根据记录的数据作出了两种液体的温度(T)随时间(t)变化的图象(如图)。
(1)根据图象,给水和煤油加热相同的时间,水和煤油吸收的热量______(填“水比较多”“煤油比较多”或“一样多”);要使水和煤油升高相同的温度,应给______加热更长的时间,这说明______的吸热能力强些;
(2)已知水的比热容是4.2×103 J/(kg·℃),则煤油的比热容是______。
四、计算题
22.现代家庭装修中浴室大多用燃气热水器提供热水,小芳家安装了燃气热水器。已知水进入热水器前的温度是10℃,洗澡时热水器输出热水的温度设定为40℃;水的密度ρ水=1.0×103kg/m3,水的比热容c水=4.2×103J/(kg•℃),如果小芳洗一次澡用热水0.05m3。求:
(1)所用热水的质量为多少?
(2)水从热水器中吸收多少热量?
参考答案:
1.D
2.C
3.C
4.D
5.C
6.A
7.C
8.B
9.D
10.C
11. 不停地做无规则运动 引力 0.1
12. 做功 扩散 热传递
13. 大 2.1×109
14. 热传递方式增加了太空服的内能 克服摩擦做功增加了太空服的内能
15. 大 不变
16. 减小 热传递 1.05×104
17. 分子运动 热传递
18. 质量相等 酒精灯 水 质量 不同 单位 1℃ 转换法 水
19. 1、2 质量相同的不同物质,升高相同的温度,吸收的热量不同 质量相同的同种物质,升高的温度越高,吸收的热量越多 物质的种类、物质的质量、温度的变化量
20. 加热时间的长短 水 98 小于
21. 一样多 水 水 2.1×103 J/(kg·℃)
22.(1)50kg;(2)6.3×106J;
物理九年级全册第十三章 内能综合与测试单元测试课后作业题: 这是一份物理九年级全册第十三章 内能综合与测试单元测试课后作业题,共14页。试卷主要包含了选择题,填空题,实验题,计算题等内容,欢迎下载使用。
初中物理人教版九年级全册第2节 内能单元测试随堂练习题: 这是一份初中物理人教版九年级全册第2节 内能单元测试随堂练习题,共8页。试卷主要包含了单选题,填空题,实验题等内容,欢迎下载使用。
初中人教版第十三章 内能综合与测试单元测试巩固练习: 这是一份初中人教版第十三章 内能综合与测试单元测试巩固练习,共9页。试卷主要包含了单选题,填空题,实验题,计算题等内容,欢迎下载使用。

