第3章+体液调节B卷-2022-2023学年高二生物学同步单元AB卷(2019人教版选择性必修1)
展开第3章 体液调节B卷
一、单项选择题(本大题共15小题,每小题4分,共60分)
1.科研人员将禁食一段时间的实验小鼠随机分为甲、乙、丙、丁4组,向甲、乙、丙3组腹腔注射等量胰岛素溶液,丁组腹腔注射生理盐水,一段时间后,甲、乙、丙三组出现反应迟钝、嗜睡等症状,而丁组未出现这些症状,有关说法错误的是( )
A.通过该实验能探究胰岛素的生理作用
B.直接给乙注射葡萄糖有利于缓解症状
C.给丙注射胰高血糖素有利于缓解症状
D.给丁注射胰岛素后能大幅度增加尿量
2.科学家发现过度肥胖的动物往往血糖浓度过高,给某品系的高血糖肥胖老鼠注入胰岛素后,发现血糖浓度并未下降。进一步研究发现,这是由于其对胰岛素不敏感造成的。有人推测阿司匹林可以恢复肥胖老鼠对胰岛素的敏感性。他们用上述品系老鼠做实验,方法如下:先给老鼠服用三周的阿司匹林后,再注射用缓冲液配制的胰岛素,一段时间后,血糖开始下降。该实验还需要一个对照组,以下设置最合理的是( )
A.给老鼠服用三周阿司匹林,在停药一段时间后,测定血糖浓度
B.既不服用阿司匹林,也不注射胰岛素,三周后测定血糖浓度
C.给老鼠服用三周阿司匹林后,注射等量缓冲液,一段时间后测定血糖浓度
D.给老鼠在服用阿司匹林的同时注射胰岛素,三周后测定血糖浓度
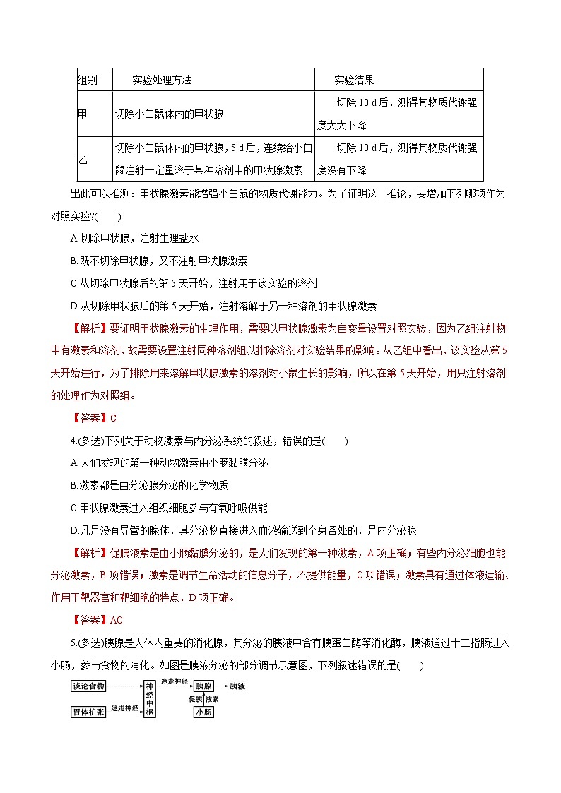
3.选择30只生理状况大致相同的健康成年小白鼠,测定小白鼠单位时间耗氧量的平均值,以代表鼠的物质代谢强度,将其随机分为甲、乙组,做如下处理:
组别 | 实验处理方法 | 实验结果 |
甲 | 切除小白鼠体内的甲状腺 | 切除10 d后,测得其物质代谢强度大大下降 |
乙 | 切除小白鼠体内的甲状腺,5 d后,连续给小白鼠注射一定量溶于某种溶剂中的甲状腺激素 | 切除10 d后,测得其物质代谢强度没有下降 |
出此可以推测:甲状腺激素能增强小白鼠的物质代谢能力。为了证明这一推论,要增加下列哪项作为对照实验?( )
A.切除甲状腺,注射生理盐水
B.既不切除甲状腺,又不注射甲状腺激素
C.从切除甲状腺后的第5天开始,注射用于该实验的溶剂
D.从切除甲状腺后的第5天开始,注射溶解于另一种溶剂的甲状腺激素
4.(多选)下列关于动物激素与内分泌系统的叙述,错误的是( )
A.人们发现的第一种动物激素由小肠黏膜分泌
B.激素都是由分泌腺分泌的化学物质
C.甲状腺激素进入组织细胞参与有氧呼吸供能
D.凡是没有导管的腺体,其分泌物直接进入血液输送到全身各处的,是内分泌腺
5.(多选)胰腺是人体内重要的消化腺,其分泌的胰液中含有胰蛋白酶等消化酶,胰液通过十二指肠进入小肠,参与食物的消化。如图是胰液分泌的部分调节示意图,下列叙述错误的是( )
A.图中的迷走神经属于躯体运动神经,可控制胰腺的分泌活动
B.胰腺分泌的胰液进入内环境参与食物的消化
C.图中促胰液素的作用体现了细胞间可以进行信息交流
D.由图可以看出胰腺分泌胰液受神经调节和激素调节的双重作用
6.如图表示午餐以后人体血液中血糖和两种激素浓度的变化,图中曲线a、b、c分别表示( )
A.胰高血糖素、胰岛素、血糖
B.胰岛素、血糖、胰高血糖素
C.血糖、胰岛素、胰高血糖素
D.胰高血糖素、血糖、胰岛素
7.如图是人体内血糖平衡调节示意图,下列分析错误的是 ( )
A.血糖平衡的调节是由神经调节和体液调节共同完成的
B.图中甲表示胰岛B细胞,乙表示胰岛A细胞
C.结构①可通过有关神经,直接调控甲的分泌
D.c与b在调节血糖方面具有协同作用
8.下图为人体甲状腺激素分泌调节的示意图,下列叙述错误的是( )
A.甲状腺机能亢进患者体内激素③分泌过多
B.缺碘时激素①和②的浓度都高于正常水平
C.图中共有3处箭头表示负反馈调节
D.垂体还能分泌与激素③有相似生理效应的激素
9.(多选)为验证胰岛素能降血糖,某同学给几只刚进食的小鼠腹腔注射一定剂量的胰岛素溶液(用酸性生理盐水配制),观察现象,若出现惊厥,则达到目的。该实验需要完善之处有( )
A.为使反应现象出现得较快且明显,实验前应将小鼠饥饿处理,以消耗肝糖原
B.应设置注射等量酸性生理盐水的对照组,且注射的部位、方法同实验组一致
C.应设置口服胰岛素的实验组,对照组灌喂等量的清水
D.出现昏厥现象后,还应对其中的一半注射葡萄糖溶液抢救,另一半不予抢救,进一步观察
10.(多选)甲状腺激素会对机体的代谢产生影响。若给实验小鼠每日注射适量甲状腺激素,连续注射多日后,可能出现的现象是( )
A.机体产热增加
B.体重快速增加
C.进食量明显减少
D.放入密闭室中更易窒息死亡
11.下图为动物体温调节过程的部分示意图,图中①②③代表激素,当某人走出房间进入寒冷环境中,下列有关叙述错误的是( )
A.血液中激素①②③的含量会增加
B.骨骼肌受有关神经支配,不自主战栗
C.激素①②对垂体的作用效应都为促进
D.该图表示体温调节的方式为神经—体液调节
12.下列关于醛固酮的叙述,错误的是( )
A.当血钠含量降低时,可以直接刺激肾上腺皮质分泌醛固酮
B.醛固酮的靶器官是肾小管和集合管
C.醛固酮可以促进肾小管和集合管对Na+重吸收
D.水和无机盐的平衡就是在抗利尿激素和醛固酮的共同作用下实现的
13.结扎小狗的胰管,正常进食,小狗出现的症状是( )
A.生长发育立即停止
B.血糖浓度明显偏高,出现糖尿病
C.消化不良
D.尿量明显减少,体温显著升高
14.(多选)下图为人体细胞外液渗透压升高时的部分调节过程示意图,其中甲、乙、丙表示结构。下列相关叙述错误的是( )
细胞外液渗
透压升高→甲→乙抗利尿激素→丙→尿量
A.食物过咸会导致细胞外液渗透压升高
B.结构甲、乙分别是下丘脑和垂体
C.抗利尿激素的合成和分泌过程与乙细胞中的核糖体、内质网和高尔基体有关
D.结构丙对水的重吸收减少,尿量减少
15.(多选)下列有关人体水盐平衡调节的叙述,错误的是 ( )
A.水盐平衡调节是在神经—体液调节的作用下,通过调节尿量实现的
B.细胞外液渗透压降低会刺激下丘脑渗透压感受器产生兴奋
C.大脑皮层和垂体受损都会影响人体的水盐平衡调节
D.大量喝水会使体内抗利尿激素增多从而使尿量增多
二、综合题(本大题共2小题,共40分)
16.塑化剂事件的爆发,使我们认识到环境激素对人体的危害。有人猜测塑化剂的作用类似于雌性激素,可能会引发性早熟。请设计实验探究上述猜测是否正确。
(说明:性成熟的早晚可以用初始发情时间为指标)
(1)实验材料和用具:同种 雌鼠若干,含适量浓度塑化剂的饲料(甲), 的饲料(乙),普通饲料(丙)等。
(2)实验目的:探究塑化剂的作用是否类似于雌性激素,可引发性早熟。
(3)实验原理:略。
(4)实验思路:
① 。
②A组每天饲喂一定量的饲料甲,B组每天饲喂等量的饲料乙,C组每天饲喂等量的饲料丙。
③在相同且适宜的条件下饲养一段时间。
④ 。
(5)如果猜测正确,则实验结果是 。
17.回答下列关于血糖调节的问题。
(1)葡萄糖由肠腔进入小肠上皮细胞需要 蛋白的协助并消耗能量,小肠上皮细胞对葡萄糖的吸收属于 的过程。
(2)小肠上皮细胞中的葡萄糖浓度比血液中的高,葡萄糖由小肠上皮细胞进入血液,驱动该转运过程的动力来自 (填“葡萄糖浓度差”或“ATP的分解”)。
(3)正常人体内的血糖含量为3.9~6.1 mmol/L,机体长时间运动时,血糖不断被消耗,此时胰岛细胞分泌的 增加,该分泌物可促进机体内 的分解,使血糖含量维持在正常水平。
(4)当血糖浓度高于6.1 mmol/L时,部分葡萄糖随尿液排出体外。该过程影响肾脏对水的重吸收从而导致 增多,此时收集尿液并加入斐林试剂,经水浴加热后尿液颜色呈 。
(5)当体内血糖浓度低于3.9 mmol/L时,人会感觉头昏,其原因是
。
18.如图表示某种雌性激素的分泌及作用机制。请结合所学知识及图中有关信息,回答下列问题。
(1)结构A是 ,结构C是 ;结构A、B、C中具有神经传导和激素分泌双重功能的是 (填字母)。物质b是 , 物质e是 。
(2)过程①通过细胞膜的方式是 ,细胞质受体、核受体与细胞膜上受体的物质属性及功能相似,因此,细胞质受体和细胞核受体的物质成分是 ,导致细胞质受体和细胞核受体差异的直接原因是 。
(3)如果C细胞分泌甲状腺激素,那么靶细胞能否为垂体细胞? ,试简要说明理由。 。
19.下图是人体体温调节部分结构模式图,请回答有关问题。
(1)人体的体温调节中枢是 。“寒冷→下丘脑→肾上腺”的调节是 调节,肾上腺在此调节中属于 ;“甲状腺→内环境→下丘脑”的调节是 调节,下丘脑有关细胞在此调节中属于 。
(2)从图中分析,激素A、B、C、D分别是 、 、 、 ,垂体某些细胞膜上有 (填字母代号)激素作用的受体。
(3)神经调节具有 、 的优势,体液调节具有 、 的优势,体温的调节是两者共同作用的结果。

