





选择性必修3科技探索之路 基因工程的诞生和发展优秀单元测试课堂检测
展开第3章 基因工程
基础过关卷
一、选择题:本题包括15小题,每小题2分,共30分。每小题只有一个选项符合题目要求。
1.下图为DNA分子的某一片段,其中①②③分别表示某种酶的作用部位,则相应的酶依次是( )
A.DNA连接酶、限制酶、解旋酶 B.限制酶、解旋酶、DNA连接酶
C.解旋酶、限制酶、DNA连接酶 D.限制酶、DNA连接酶、解旋酶
2.以下关于基因工程的说法,正确的是( )
A.限制酶可以切割DNA和RNA
B.DNA连接酶能将两碱基间通过氢键连接起来
C.载体的作用是将目的基因导入受体细胞使之稳定存在并表达
D.切割质粒的限制酶均能特异性地识别6个核苷酸序列
3.实验室常用PCR技术对DNA进行体外扩增,下列相关叙述正确的是( )
A.90 ℃以上时DNA的磷酸二酯键断开 B.引物与模板结合后向5′方向延伸
C.反应过程包括变性→复性→延伸 D.需要解旋酶和耐高温的DNA聚合酶
4.如图是利用基因工程技术培育转基因植物,生产可食用疫苗的部分过程示意图,其中PstⅠ、SmaⅠ、EcoRⅠ、ApaⅠ为四种限制性内切核酸酶。下列说法错误的是( )
A.卡那霉素抗性基因的存在有利于将含有抗原基因的细胞筛选出来
B.表达载体构建时需要用到限制酶SmaⅠ
C.图示过程是基因工程的核心步骤
D.除图示组成外,表达载体中还应该含有启动子和终止子等结构
5.在构建基因表达载体时,需要选择合适的限制酶去切割载体和目的基因所在的DNA分子。下列相关叙述错误的是( )
A.可以选择同一种限制酶分别切割载体和目的基因所在的DNA分子
B.可以选择能产生相同末端的两种限制酶分别切割载体和目的基因所在的DNA分子
C.可以选择一种限制酶去切割载体,另一种限制酶(产生的黏性末端与前一种不同)去切割目的基因所在的DNA分子
D.构建基因表达载体时,除了要用到限制性内切核酸酶之外,还要用到DNA连接酶
6.下列关于农杆菌转化法的叙述,错误的是( )
A.农杆菌是一种生活在土壤中的微生物,能在自然情况下侵染双子叶植物和裸子植物
B.可以将新鲜的从叶片上取下的圆形小片与农杆菌共同培养,然后筛选转化细胞,并再生成植株
C.可以将花序直接浸没在含有农杆菌的溶液中一段时间,然后培养植物并获得种子,再进行筛选鉴定
D.由于农杆菌自然状态下对大多数单子叶植物没有侵染能力,所以不可能利用农杆菌转化法转化玉米、水稻等单子叶植物细胞
7.目的基因导入受体细胞后,是否可以稳定维持和表达其遗传特性,只有通过鉴定和检测才能知道。下列属于目的基因检测和鉴定关键步骤的是( )
A.检测受体细胞是否有目的基因 B.检测受体细胞是否有致病基因
C.检测目的基因是否转录mRNA D.检测目的基因是否翻译蛋白质
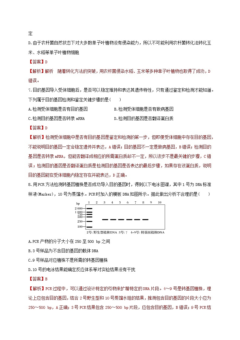
8.用PCR方法检测转基因植株是否成功导入目的基因时,得到以下电泳图谱,其中1号为DNA标准样液(Marker),10号为蒸馏水。PCR时加入的模板DNA如图所示。据此做出分析不合理的是( )
A.PCR产物的分子大小在250至500 bp之间
B.3号样品为不含目的基因的载体DNA
C.9号样品对应植株不是所需的转基因植株
D.10号的电泳结果能确定反应体系等对实验结果没有干扰
9.常用DNA进行亲子鉴定。其原理是从被测试者的血液或口腔上皮细胞中提取DNA,用限制性内切核酸酶将DNA样本切成特定的小片段,放进凝胶内,用电泳推动DNA小片段分离,再使用特别的DNA探针去寻找特定的目的基因。DNA探针与相应的基因凝聚在一起,然后,利用特别的染料在X光下,便会显示由DNA探针凝聚在一起的黑色条码。被测试者这种肉眼可见的条码很特别,一半与母亲的吻合,一半与父亲的吻合。反复几次该过程,每一种探针用于寻找DNA的不同部位形成独特的条码,用几组不同的探针,可得到超过99.9%的父系分辨率。请问,DNA探针是指( )
A.某一个完整的目的基因
B.目的基因片段的特定DNA
C.与目的基因相同的特定双链DNA
D.与目的基因互补的特定单链DNA
10.在天花病毒的第四代疫苗研究中,可利用天花病毒蛋白的亚单位(在感染和致病过程中起重要作用的成分)制作疫苗。注射该疫苗可诱导机体产生识别天花病毒的抗体。下列分析错误的是( )
A.可通过基因工程途径生产这种疫苗
B.天花病毒蛋白的亚单位是该病毒的遗传物质
C.该方法制备的疫苗不会在机体内增殖
D.天花病毒蛋白的亚单位是疫苗中的抗原物质
11.草甘膦是一种广泛应用的除草剂,能不加选择地杀死各种杂草和农作物,将抗草甘膦基因转入油菜中,使油菜能抗草甘膦。在转基因油菜种植多年后,调查发现在公路边的野生油菜有80%含有抗草甘膦基因。下列叙述正确的是( )
A.80%的野生油菜体内出现抗草甘膦基因是人工选择的结果
B.含抗草甘膦基因的野生油菜是经自然选择进化出的新物种
C.野生油菜体内的抗草甘膦基因主要源自转基因油菜的花粉
D.大量使用单一除草剂可以减轻环境污染,提高农作物产量
12.科学家将β干扰素基因进行定点突变导入大肠杆菌表达,使干扰素第17位的半胱氨酸改变成丝氨酸,结果大大提高β干扰素的抗病性活性,并且提高了储存稳定性,该生物技术为( )
A.基因工程 B.蛋白质工程
C.基因突变 D.细胞工程
13.下列关于基因工程与蛋白质工程的叙述,错误的是( )
A.通过基因工程育种可以定向改变生物的性状
B.常用PCR等技术检测目的基因是否插入受体细胞的DNA分子中
C.蛋白质工程通过直接改造蛋白质的结构来创造新的蛋白质
D.蛋白质工程中,蛋白质的合成仍然遵循中心法则
14.T4溶菌酶在高温时易失去活性。研究人员对编码T4溶菌酶的基因进行改造,使T4溶菌酶第3位的异亮氨酸变为半胱氨酸,该半胱氨酸与第97位的半胱氨酸之间形成一个二硫键,提高了酶的耐热性。下列相关叙述正确的是( )
A.T4溶菌酶耐热性提高的原因是组成该酶的氨基酸种类和数量发生了改变
B.T4溶菌酶的改造属于蛋白质工程,自然界中的酶都可通过蛋白质工程进行改造
C.蛋白质工程与中心法则的流动方向一致,即DNA→mRNA→蛋白质
D.若高温使蛋白质分子的空间结构发生改变,蛋白质的功能也会受到影响
15.利用基因工程技术生产羧酸酯酶(CarE)制剂的流程如下图所示,有关叙述正确的是( )
A.过程①需使用反转录酶
B.过程②利用PCR扩增CarE基因需使用解旋酶和耐高温的DNA聚合酶
C.过程③可用NaCl溶液处理大肠杆菌,使之成为感受态细胞
D.过程④可利用抗原—抗体杂交鉴定目的基因是否已导入受体细胞
二、选择题:本题包括5小题,每小题3分,共15分,每小题有一个或多个选项符合题目要求,全部选对得3分,选对但不全的得1分,有选错的得0分。
16.下图是“DNA粗提取与鉴定”实验中的两个操作步骤示意图,下列有关叙述错误的是( )
A.图1中的丝状物只含DNA
B.图1所示操作的原理是DNA能溶于酒精,而蛋白质等杂质不溶
C.图2所示实验操作完成后,最好待试管溶液冷却后观察颜色变化
D.图2中的溶液b能够溶解DNA
17.下图表示形成cDNA并进行PCR扩增的过程。据图分析,下列叙述错误的是( )
A.①过程所需的原料是脱氧核苷酸 B.②过程所需的酶必须耐高温
C.③过程需要解旋酶破坏氢键 D.④过程的引物对之间不能互补配对
18.动物基因工程前景广阔,最令人兴奋的是利用基因工程技术使哺乳动物成为乳腺生物反应器,以生产所需要的药品,如转基因动物生产人的生长激素。科学家培养转基因动物成为乳腺生物反应器时( )
A.利用了基因工程技术
B.不需要乳腺蛋白基因的启动子
C.利用农杆菌转化法将人的生长激素基因导入受精卵中
D.需要进入泌乳期才能成为“批量生产药物的工厂”
19.PCR在生物学实验中具有非常广泛的用途,下列不属于PCR的应用范畴的是( )
A.扩增和筛选目的基因 B.检测目的基因是否导入受体细胞
C.检测目的基因是否转录出mRNA D.检测目的基因是否翻译出蛋白质
20.蛋白质工程就是通过对蛋白质化学、蛋白质晶体学和蛋白质动力学的研究,获得有关蛋白质理化特性和分子特性的信息,在此基础上对编码蛋白质的基因进行有目的的设计和改造,通过基因工程技术获得可以表达蛋白质的转基因生物,中华鲟是一种濒危野生动物。研究者试图通过蛋白质工程改造中华鲟体内的某些蛋白质,使其更加适应现在的水域环境。下列有关说法错误的是( )
A.蛋白质工程可定向改变蛋白质分子的结构
B.改造蛋白质可通过改变基因结构实现
C.改造后的中华鲟和现有中华鲟不再是同一物种
D.改造后的中华鲟的后代不具有改造的蛋白质
三、非选择题:本题包括5小题,共55分。
21.图1表示含有目的基因D的DNA片段长度(bp即碱基对)和部分碱基序列,图2表示一种质粒的结构和部分碱基序列。现有MspⅠ、BamHⅠ、MboⅠ、SmaⅠ4种限制性核酸内切酶切割的碱基序列和酶切位点分别为C↓CGG、G↓GATCC、↓GATC、CCC↓GGG。请回答下列问题:
图1
图2
(1)若用限制酶SmaⅠ完全切割图1中DNA片段,其产物长度为_________________________________。
(2)若图1中虚线方框内的碱基对被T-A碱基对替换,那么基因D就突变为基因d。从隐性纯合子分离出图1及其对应的DNA片段,用限制酶SmaⅠ完全切割,产物中共有________种不同DNA片段。为了提高实验成功率,需要通过________技术扩增目的基因,以获得目的基因的大量拷贝,该技术原理为_________________________________________________________________。
(3)若将图2中质粒和目的基因D通过同种限制酶处理后进行连接,形成重组质粒,那么应选用的限制酶是________。在导入重组质粒后,为了筛选出含质粒的大肠杆菌,一般需要用添加________的培养基进行培养,想进一步筛选出含重组质粒的受体细胞,还需要接种到含________的培养基中培养。
(4)假设用BamHⅠ切割DNA获取目的基因,用MboⅠ切割质粒,然后形成重组质粒,若将插入在抗生素B抗性基因处的目的基因重新切割下来,能否再次用BamHⅠ________(填“可以”、“不可以”或“不一定”),原因是_______________________________________________________________。
22.如图表示利用基因工程制备抗体的基本途径,据图回答下列问题:
(1)上图中的细胞①是________,过程②是________过程。
(2)抗体基因可以通过PCR技术扩增获得。首先从基因组数据库中查询需合成的抗体基因mRNA的核苷酸序列,以便根据这一序列设计合成________________,并以上图中的________________为模板直接进行PCR扩增。若下图为第一轮循环产生的产物,请绘出以a链和b链为模板经PCR扩增的产物________________。(要求:在产物中标出a、b链和引物的种类)
(3)图中将目的基因导入大肠杆菌的过程中,________________(填“要”或“不需要”)利用Ca2+处理大肠杆菌制备感受态细胞,原因是_________________________________________。
(4)为检测目的基因在大肠杆菌中是否翻译,可从大肠杆菌中提取________,进行________杂交实验。
23.科学家通过基因工程,将苏云金芽孢杆菌的Bt毒蛋白基因转入到普通棉株细胞内,并成功实现了表达,从而培育出了能抗棉铃虫的棉花植株——抗虫棉。其过程大致如图所示:
(1)从苏云金芽孢杆菌中获取Bt毒蛋白基因,需要用到的工具是________,可采用________技术对Bt毒蛋白基因进行大量扩增。
(2)基因表达载体的组成有Bt毒蛋白基因、启动子、终止子以及________等,启动子是________识别和结合的部位。
(3)用Ti质粒作为载体,是因为Ti质粒上有________,它能将Bt毒蛋白基因整合到棉花细胞的________上。
(4)将Bt毒蛋白基因导入棉花细胞内采用的方法是________。将基因表达载体转入农杆菌,首先必须用________处理农杆菌。
(5)检测Bt毒蛋白基因在抗虫棉中是否成功表达,在分子水平上的检测方法是________________;要确定抗虫棉是否具有抗虫特性,还需要进行________水平的鉴定。
24.“基因剪刀手”杨璐菡扫除了猪器官用于人体移植的最大障碍,其研究成果使得美国《科学》杂志打破惯例提前发表科研成果,该技术将为全球上百万病人带来希望。从2014年起,杨璐菡作为异种器官移植课题带头人,带领10个人的科研团队利用新发明的“基因剪刀”技术,敲除猪基因组中可能的致病基因。“基因敲除”技术的主要过程示意图如下:
请根据题述内容回答下列问题:
(1)“基因敲除”技术的原理是________,将neoR基因插入到靶基因过程中使用的工具酶是________和________。
(2)将突变基因DNA导入胚胎干细胞之前要____________________,该操作的目的是___________,该步骤中常用不同的限制酶进行切割,这样做的优点在于可以防止_____________________。
(3)要获得一只含失活靶基因的小鼠,则选择的受体细胞应是________,图中的neoR基因的作用是__________________________________________________。
(4)用于器官移植的猪最终需要完成基因改造及PERV(猪内源性逆转录病毒)的删除等工作,改造过的猪胚胎可植入母猪体内,胚胎在母猪体内存活的原因是_____________________________。
25.干扰素是动物体内合成的一种蛋白质,可以用于治疗病毒感染和癌症,但体外保存相当困难,如果将其分子上的一个半胱氨酸变成丝氨酸,就可在-70 ℃下保存半年,给广大患者带来福音。
(1)蛋白质的合成是受基因控制的,因此获得能够控制合成“可以保存的干扰素”的基因是生产的关键,依据蛋白质工程原理,设计实验流程,让动物生产“可以保存的干扰素”(请填写)。
预期蛋白质的功能→设计____________→推测____________→找到并改变相对应的脱氧核苷酸序列(基因)或合成新的基因→获得____________。
(2)基因工程和蛋白质工程相比较,基因工程在原则上只能生产____________的蛋白质,不一定符合人类生产和生活的需要。而蛋白质工程是以蛋白质分子的结构规律及其与生物功能的关系作为基础,通过________或________,对现有蛋白质进行________,或制造一种新的蛋白质,以满足人类的生产和生活需要。
(3)蛋白质工程实施的难度很大,原因是蛋白质具有十分复杂的________结构。
(4)对天然蛋白质进行改造,应该直接对蛋白质分子进行操作,还是通过对基因的操作来实现?____________________。原因是_______________________________________。
人教版 (2019)选择性必修3科技探索之路 生物技术发展与社会进步精品单元测试一课一练: 这是一份人教版 (2019)选择性必修3科技探索之路 生物技术发展与社会进步精品单元测试一课一练,文件包含第四单元生物技术的安全性与伦理问题能力提升-2022-2023学年高二生物单元测试定心卷人教版2019选择性必修3解析版docx、第四单元生物技术的安全性与伦理问题能力提升-2022-2023学年高二生物单元测试定心卷人教版2019选择性必修3原卷版docx等2份试卷配套教学资源,其中试卷共20页, 欢迎下载使用。
高中生物人教版 (2019)选择性必修3科技探索之路 生物技术发展与社会进步精品单元测试同步测试题: 这是一份高中生物人教版 (2019)选择性必修3科技探索之路 生物技术发展与社会进步精品单元测试同步测试题,文件包含第四单元生物技术的安全性与伦理问题基础过关-2022-2023学年高二生物单元测试定心卷人教版2019选择性必修3解析版docx、第四单元生物技术的安全性与伦理问题基础过关-2022-2023学年高二生物单元测试定心卷人教版2019选择性必修3原卷版docx等2份试卷配套教学资源,其中试卷共16页, 欢迎下载使用。
2021学年科技探索之路 基因工程的诞生和发展优秀单元测试同步达标检测题: 这是一份2021学年科技探索之路 基因工程的诞生和发展优秀单元测试同步达标检测题,文件包含第三单元基因工程能力提升-2022-2023学年高二生物单元测试定心卷人教版2019选择性必修3解析版docx、第三单元基因工程能力提升-2022-2023学年高二生物单元测试定心卷人教版2019选择性必修3原卷版docx等2份试卷配套教学资源,其中试卷共27页, 欢迎下载使用。