高中英语上教版必修二 虚拟语气(原卷+解析卷)
展开
虚拟语气
一、语气的定义和种类
1. 语气:语气是动词的一种形式,它表示说话人对某一行为或事情的看法和态度。
2. 语气的种类:
1) 陈述语气:表示动作或状态是现实的、确定的或符合事实的,用于陈述句、疑问句和某些感叹句。如:
We are not ready.
What a fine day it is!
2) 祈使语气:表示说话人的建议、请求、邀请、命令等。如:
Open the door, please.
3) 虚拟语气:表示动作或状态不是客观存在的事实,而是说话人的主观愿望、假设或推测等。如:
If I were you, I should study English.
May you succeed!
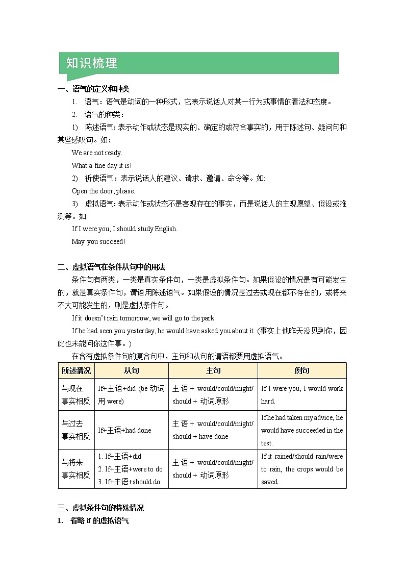
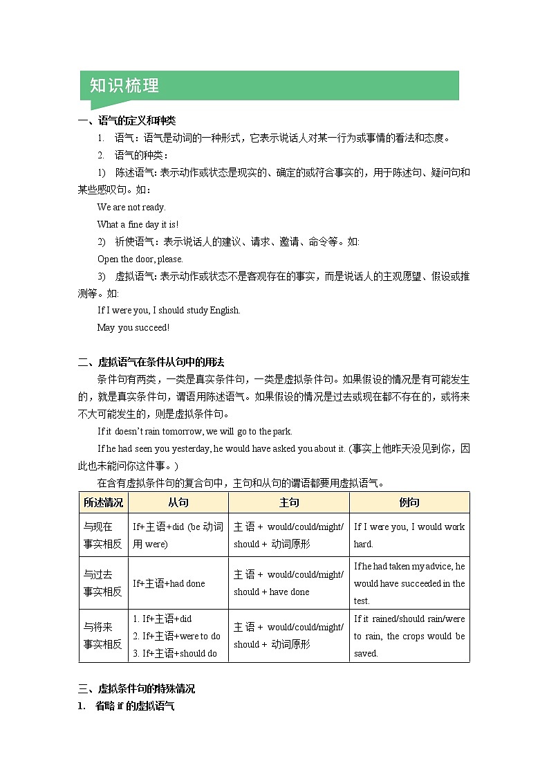
二、虚拟语气在条件从句中的用法
条件句有两类,一类是真实条件句,一类是虚拟条件句。如果假设的情况是有可能发生的,就是真实条件句,谓语用陈述语气。如果假设的情况是过去或现在都不存在的,或将来不大可能发生的,则是虚拟条件句。
If it doesn’t rain tomorrow, we will go to the park.
If he had seen you yesterday, he would have asked you about it. (事实上他昨天没见到你,因此也未能问你这件事。)
在含有虚拟条件句的复合句中,主句和从句的谓语都要用虚拟语气。
所述情况 | 从句 | 主句 | 例句 |
与现在 事实相反 | If+主语+did (be动词用were) | 主语+ would/could/might/ should + 动词原形 | If I were you, I would work hard. |
与过去 事实相反 | If+主语+had done | 主语+ would/could/might/ should + have done | If he had taken my advice, he would have succeeded in the test. |
与将来 事实相反 | 1. If+主语+did 2. If+主语+were to do 3. If+主语+should do | 主语+ would/could/might/ should + 动词原形 | If it rained/should rain/were to rain, the crops would be saved. |
三、虚拟条件句的特殊情况
1. 省略if的虚拟语气
如果从句中含有were/ should/ had时,则可以把这三个词置于句首,省略if,采用倒装语序。
If it should happen, what would you do? →Should it happen, what would you do?
If he had recognized me, he would have come over. →Had he recognized me, he would have come over.
If it were to rain, the crops would be saved.→Were it to rain, the crops would be saved.
2. 含蓄虚拟条件句
有时候假设的情况不以if引导的条件从句形式表现出来,而是通过一个介词短语,连词或其他形式表示。常用的词或短语有:without, with, but for(要是没有), otherwise, or, but等。
Without your help (=If we had not had your help), we could not have succeeded.
But for electricity (=If there were no electricity), there would be no modern industry.
He felt very tired yesterday, or/ otherwise he would have attended the party.
3. 混合/错综型虚拟语气
当条件状语从句表示的行为和主句表示的行为所发生的时间不一致时,称为‘错综条件句’,动词的形式要根据它所表示的时间作出相应的调整。
If you had followed my advice, you would be better now. (从句说的是过去,主句是现在)
If I were you, I would have taken his advice. (从句是现在,主句是过去)
四、虚拟语气用在名词性从句中的用法
1. 主语从句中的虚拟语气
这种虚拟语气主要用在it is+形容词/名词/过去分词+that+主语+should+动词原形这种结构中(should可以省略)。
1) 常见的这类形容词有:advisable, anxious, better, desirable, surprising, natural, necessary, strange, important, regretful.
2) 常见的这类过去分词有:decided, demanded, recommended, requested, desired, required, ordered, suggested.
3) 常见的这类名词有:duty, pity, no surprise, no wonder, regret, shame.
It was suggested that he (should) join the club activities.
It is strange/surprising/disappointing that she (should) not have been invited.
It is a pity that he (should) refuse to accept the offer.
2. 宾语从句中的虚拟语气
1) wish 后所跟宾语从句谓语动词用虚拟语气(意为要是,但愿…就好了),其形式主要有三种:
☆ 表示对现在情况的虚拟:wish后接一般过去时的从句
☆ 表示对过去情况的虚拟:wish后接过去完成时或should/could have done
☆ 表示对将来情况的虚拟:wish后接would/could+动词原形
I wish it were spring all year round.
She wished she had stayed at home.
I wish it would be fine tomorrow.
2) would rather, would sooner等表示愿望,其宾语从句常用虚拟过去式。
☆ 表示与现在和将来含义事实相反的虚拟语气要用动词的过去式
☆ 用过去完成式(had +过去分词)表示过去事实相反的含义
I would rather you came tomorrow.我宁愿你明天来。
I’d sooner she left the heavy end of the work to some one else.我宁愿她把重活留给别人。
3) 在表示建议,命令,要求等动词后的从句要用(should)+动词原形。此类动词有:一坚持:insist (坚持要求);一希望:desire;二命令:order, command;四建议:suggest, advise, propose, recommend;四要求: demand, require, ask, request.
The teacher ordered that all the books (should) be handed in on time.
P.S. 当suggest表示‘暗示,说明’之意;insist表示‘坚持认为,坚持说’之意时,从句不用虚拟,用正常的陈述语气。
They insisted that he (should) be present at the ceremony.他们坚决要求他出席这次典礼。
The man insisted that he had never stolen the money.那人坚持说他从来没有偷过钱。
She suggested that we (should) leave early.她建议我们早点走。
The smile on his face suggested that he was satisfied with life.他脸上的微笑表明他对生活很满意。
3. 表语从句和同位语从句中的虚拟语气
在表示建议、命令、要求的名词后的表语从句或同位语从句中的谓语动词要用 (should) +动词原形。常见名词有:advice, desire, request, demand, proposal, suggestion, requirement, order.
He gave orders that the guests (should) be entertained.
His proposal is that we (should) get rid of the bad habits.
五、虚拟语气在定语从句中的用法
在It is (high/about) time that …句型中也用虚拟语气,从句常用过去式,有时也用should +动词原形,should不可省略,表示早该做而没做的事,含建议的意味。
It is time that we went home.
I think it’s high time that she made up her mind. 我想她该拿定主意了。
P.S.此句型中,注意与It/This is the +序数词+time that+现在完成式的区别。
This is the first time that I have been here.
六、虚拟语气在状语从句中的用法
1. 方式状语从句
由as if 或as though引导的状语从句可以用陈述语气表示可能符合事实的情况,也可以用虚拟语气表示与事实不符或与事实相反的情况。
☆ 表示与现在事实不相符,用一般过去时
The teacher treats the pupil as if he were her own child. (这位学生并不是她的亲生孩子)
☆ 表示与过去事实不相符,用过去完成时
I felt as though we had known each other for years. (其实并没有认识多年)
☆ 表示与将来事实不相符,用would/might/could+do
It looks as if it might rain. 天看上去好像要下雨。(不大可能下雨)
对比:
He looks as if he is young. 看样子他好像很年轻。(他就是年轻)
He looks as if he were young. 看样子他好像很年轻。(实际上他不年轻)
2. 目的状语从句
① 由in case, lest, for fear that引导的目的状语从句,动词用“should + 动词原形”结构,表示忧虑或目的。
Please remind me of it again tomorrow in case I (should) forget.
She emphasized it again and again, lest he (should) forget.
We talked the matter over face to face for fear that there should be any misunderstanding.
② 在in order that和so that引导的目的状语从句中,往往用can/could或may/might。
I shall write down your telephone number so that I may not forget.
They worked harder than usual in order that they could finish the work ahead of time.
3. 让步状语从句
让步状语从句指事实时,从句谓语动词用陈述语气。若从句内容表示现在和将来的假设情况,从句谓语动词用虚拟语气。
Though he (should) fail, there would still be hope.
I should say the same thing even if he were here.
Whether he (should) succeed or fail, we shall have to do our part.
However hard it might rain rains, we shall go there together.
No matter what his social position (might) be, a man is equal in the eye of the law.
七、虚拟语气在其他情况中
1. if only“但愿,要是…就好了”,后接从句也用虚拟语气,其用法与wish类似。与此句型容易混淆的还有一种结构“only if...”,only置于if前表示强调if条件,意为“只要...”,用于引导陈述语气的真实条件句。
If only you had worked with greater care!
If only we had arrived in time, we would not have missed the train!
If only I had enough money!
If only she would win!但愿她能赢!
Only if you study hard, you will pass the test. 只要你努力学习,就会通过考试。
2. 动词hope, intend, mean, plan, want, think等词用过去完成的形式,表示的意思为“本想,本打算,本认为”。
He had meant to buy the furniture last week, but it rained. (他上周本打算去买那件家具,但却下雨了。)
I had thought he had been dead for at least 20 years.
I had hoped that she would go to the USA and study there, but she said she liked to stay in China.
3. 在表示祝愿的感叹句中,用动词原形,表示愿望。
Long live the People’s Republic of China! 中华人民共和国万岁!
May you be happy! 祝您快乐!
God bless you! 上帝保佑你!
Success attend you! 祝你成功!
The Lord save us! 愿主救我们!
例1. 选择题
- You didn’t let me drive. If we ___________ in turn, you ___________ so tired.
A. drove ... didn’t B. drove …wouldn’t get
C. were driving ... wouldn’t get D. had driven ... wouldn’t have got
- It is essential that these application forms ___________ out as early as possible.
A. must be given B. will be given
C. are given D. should be given
- How I wish every family ___________ a large house with a beautiful garden!
A. has B. had C. will have D. had had
- Jane’s pale face suggested that she ___________ ill, and her parents suggested that she ___________ a medical examination.
A. be ... should have B. was …have
C. should be …had D. was ... has
- Look at the trouble I am in! If only I ___________ your advice.
A. followed B. would follow C. had followed D. should follow
- ___________ fired, your health care and other benefits will not be immediately cut off.
A. Would you be B. Should you be C. Could you be D. Might you be
- He hesitated for a moment before kicking the ball, otherwise he ___________ a goal.
A. had scored B. scored
C. would score D. would have scored
- It is required that a passenger’s luggage ___________ for security before he boards the plane.
A. checked B. would be checked
C. should be checked D. had been checked
- He talked as if he ___________ all the work himself, but actually he just bossed his inferiors around.
A. had done B. did C. has done D. would have done
- It’s high time you ___________ .
A. start to work B. would start to work
C. started to work D. had started to work
【难度】★★
一、填空
- If I ___________ (not see) it with my own eyes, I wouldn’t have believed it.
- I wish I ___________ (be) at my sister’s wedding last Tuesday, but I was on a business trip in New York then.
- It is lucky we booked a room, or we ___________ (have) nowhere to stay now.
- Experts advised that parents ___________ (discourage) children from doing homework by using electronic equipment too much.
- If it ___________ (repair) earlier, the printing machine would not have broken down.
- They met for the first time, but they talked happily as if they ___________ (be) good friends for a long time.
- If Julia had practised hard enough last night, she ________ (be) more confident on the stage now.
- I’m fed up with the wet weather. It is time I ___________ (have) a picnic for some sunshine.
- It is required by law that a driving test ___________ (be) taken before a man gets a license.
- We would rather our daughter ___________ (stay) at home with us, but it is her choice, and she is not a child any longer.
【难度】★★★
一、听力
- It’s the fact. B. It’s a good reflection.
C. It’s just an excuse. D. It’s a white lie.
- A. Stay up late for exams. B. Don’t pay too much attention to exams.
C. Study hard throughout the term. D. Give up on the math test.
- A. Gaby was a good neighbour.
B. Gaby didn’t think highly of his neighbours.
C. Gaby often told wrong stories.
D. Gary often quarrels with his neighbours.
- A. The man didn’t want the woman to have her hair cut.
B. The woman followed the man’s advice.
C. The woman is wearing long hair now.
D. The man didn’t care if the woman had her hair cut or not.
- A. She took part in the show, too. B. She had a good time at the show.
C. She watched just part of the show. D. She was clear of the whole thing.
- A. Its ending is not good enough. B. Its special effects are not satisfying.
C. It deserves an award. D. It is good except for the scary part.
- A. The woman should go to another counter.
B. The woman gives the man so many choices.
C. The man dislikes the sandwiches offered there.
D. The man is having trouble deciding what to eat.
【难度】★★★
二、十一选十
Directions: Fill in each blank with a proper word chosen from the box. Each word can be used only once. Note that there is one word more than you need.
A. acknowledging B. bottled C. consequences D. demanding E. financial F. further G. handle H. inappropriately I. negative J. neglect K. unresolved |
Emotional Debt
Many people today live under the weight of debt from loans or credit cards. As harmful as ___31___ debt is, there is another form of debt that is even more damaging — emotional debt.
Dr. James Richards states that emotional debt occurs “when we experience emotional pain that remains ___32___.” If the pain is not dealt with, it will affect us our entire lives. Throughout the years, we have chances for happiness, love and success. But unresolved pain can emerge, causing us to respond in ways that aren’t reasonable, resulting in destroyed relationships and lost opportunities. Another ___33___ result of emotional debt is that our friends and loved ones are affected by it and pay a high price. When we have a tendency to respond ___34___, we often hurt those around us. Unfortunately our unsettled problems sometimes become too much for them to ___35___, causing them to abandon the relationship.
People with destructive patterns should check their lives for signs of unresolved pain, for your emotional debt can come from various forms of past unfair, cruel or violent treatment or ___36___. You may be holding onto painful memories of controlling parents or very ___37___ teachers, also you may not have dealt with the pain of a broken relationship or the death of a loved one. Any negative emotion that you have controlled over the years can come back to cause harm when you least expect it.
Recognize your feelings, but don’t focus on them all the time, because ___38___ and challenging your pain is difficult, but recognizing it is the first step toward dealing with it. Admit you are angry about the past, and discuss it with someone you trust, or write it down because this will ease some of the anger and hatred you’ve kept ___39___ up for years. Refuse to be a victim and accept responsibility for dealing with your painful past because this puts you in charge and limits the power your emotions have over you.
Take specific steps to resolve your emotional debt now rather than deal with the ___40___ later.
【难度】★★★★
一、填空
- Why didn’t you tell me about your trouble last week? If you ___________ (tell) me, I could have helped.
- But for their help, we ___________ (not get) over the difficulty.
- Tom insisted that Mike ___________ (apologize) to his teacher, but Mike insisted that he __________ (be) right.
- It is important that we ___________ (keep) the balance of nature.
- Constant quarrels between my parents are driving me crazy. If only I ___________ (have) a warm and harmonious family.
- How I wish such a useful book ___________ (place) in my hands 20 years ago!
- Had I known about this computer program, a huge amount of time and energy ___________ (save).
- Eye doctors recommend that a child’s first eye exam ___________ (be) at the age of six months old.
- If only I ___________ (be) an athlete.
- I wish I ___________ (climb) the Great Wall with you tomorrow, but I’m preparing for the coming exam.
【难度】★★★
二、翻译
Directions: Translate the following sentences into English, using the words given in the brackets.【2020复兴高级期中】
- 我们要学会适应新形势,才能与时俱进。(adapt)
________________________________________________________________________________
- 改编自著名歌剧的最新音乐专辑将在下周发行。(release)
________________________________________________________________________________
- 已经强制该国人民戴上口罩,没事别在街上闲逛。(force)
________________________________________________________________________________
- 李医生尝试向更多人解释这个病毒的危害,最终促成了阻止这次疾病传播的努力。(attempt, lead)
________________________________________________________________________________
- 这座能容纳200名观众的音乐厅已经老旧,亟需修复,不值一去。(worth)
________________________________________________________________________________
【难度】★★★★
三、词汇背诵
technology | contemporary | stretch | hidden | recognize | discovery |
n科技 | a当代的,同时代的 | v伸展;伸直;延伸 | a隐藏的 | vt认出;认可;赞赏 | n发现 |
update | extensive | countless | estimate | definition |
|
vt/n更新 | a广泛的 | a无数的 | n/v估计 | n定义;清晰度 |
|
primary | continent | generation | journal | massive | classify |
a主要的;初级的 | n大陆;洲 | n一代 | n日志 | a巨大的 | vt分类 |
satellite | map | argument | define | requirement | solar |
n卫星 | vt绘制地图 | n论据;争论 | vt定义;使明确 | n要求 | a太阳的 |

