- 第01章 细胞是生命活动的基本单位(A卷•劣实基础)-2022-2023学年七年级生物上册同步单元AB卷(人教版) 试卷 22 次下载
- 第02单元 第01章+细胞是生命活动的基本单位(B卷·提升能力)-2022-2023学年七年级生物上册同步单元AB卷(人教版) 试卷 18 次下载
- 第02单元 第02章细胞怎样构成生物体(A卷•劣实基础)-2022-2023学年七年级生物上册同步单元AB卷(人教版) 试卷 19 次下载
- 第03单元 第01章生物圈中有哪些绿色植物、02章被子植物的一生单元测试(A卷.夯实基础)-2022-2023学年七年级生物上册同步单元AB卷(人教版) 试卷 19 次下载
- 第03单元 第01章生物圈中有哪些绿色植物、02章被子植物的一生单元测试(B卷·提升能力)-2022-2023学年七年级生物上册同步单元AB卷(人教版) 试卷 18 次下载
人教版 (新课标)七年级上册第二章 细胞怎样构成生物体综合与测试精品当堂检测题
展开班级 姓名 学号 分数
第02单元第02章 细胞怎样构成生物体单元测试 (B卷·提升能力)
(满分100分;考试时间:60分钟)
注意事项:
1.答题前填写好自己的姓名、班级、考号等信息;
2.请将答案正确填写在答题卡上。
第I卷(选择题,共60分)
一、选择题(本大题共30小题,每小题2分,共60分。在每个小题给出的四个选项中,只有一项是符合题目要求的)
1.(2021·商南县湘河镇初级中学八年级二模)“小树苗长成参天大树”、“小鱼长成大鱼”,这都与_______是分不开的。( )
A.细胞的生长 B.细胞的生长和分化 C.细胞的分裂 D.细胞的分裂、生长和分化
【答案】D
【分析】
(1)新分裂产生的细胞体积很小,需要不断从周围环境中吸收营养物质,并且转变成组成自身的物质,体积逐渐增大,这就是细胞的生长。细胞不能无限制的生长,细胞长到一定的大小就会进行分裂。
(2)细胞分裂就是一个细胞分成两个细胞的过程。
(3)经过细胞分裂产生的新细胞,在遗传物质的作用下,其形态、结构、功能随着细胞的生长出现了差异,就是细胞的分化。
【详解】
A.新分裂产生的细胞体积很小,需要不断从周围环境中吸收营养物质,并且转变成组成自身的物质,体积逐渐增大,这就是细胞的生长。细胞生长使细胞的体积增大,小树和小鱼都分别由受精卵的分裂和分化,发育而来的,因此“小树苗长成参天大树”、“小鱼长成大鱼”不仅仅依靠细胞的生长,还需要细胞的分裂和细胞的分化,A不符合题意。
B.细胞生长使细胞的体积增大,细胞的分化形成组织,小树和小鱼都分别由受精卵的分裂逐渐发育而来的,因此“小树苗长成参天大树”、“小鱼长成大鱼”不仅仅依靠细胞的生长和细胞的分化,还需要细胞的分裂,B不符合题意。
C.细胞的分裂就是一个细胞分裂成两个细胞的过程,因此细胞分裂使细胞数目增多。“小树苗长成参天大树”、“小鱼长成大鱼”不仅仅依靠细胞的分裂,还需要细胞的生长,使细胞体积增大,还需要细胞的分化,细胞的分化形成组织,进而再组成各种器官、最后各种器官(动物还有系统)构成生物体,C不符合题意。
D.细胞分裂时细胞核先分成两个,随后细胞质分成两份,每份各含一个细胞核,最后在原来细胞的中央,形成新的细胞膜,植物细胞还形成细胞壁。这样,一个细胞就分裂成两个细胞了。因此细胞分裂使细胞数目增多。新分裂产生的细胞体积很小,需要不断从周围环境中吸收营养物质,并且转变成组成自身的物质,体积逐渐增大,这就是细胞的生长。细胞的分化是指分裂后的细胞,在形态,结构和功能上向着不同方向变化的过程。细胞的分化形成了不同的细胞群,每个细胞群都是由形态相似、结构和功能相同的细胞连合在一起形成的,这样的细胞群叫组织。因此细胞分化的结果形成了不同的组织,进而再组成各种器官,由不同的器官(动物还有系统)构成生物体。所以“小树苗长成参天大树”、“小鱼长成大鱼”,的主要原因是细胞分裂、生长、分化的结果,D符合题意。
故选D。
2.(2021·河北承德市·七年级期末)细胞不能无限长大的主要原因是( )
A.细胞长得太大,影响生物体的整体美观 B.细胞长得太大,就不能进行细胞分裂
C.细胞长得太大,相互挤压导致细胞破裂 D.细胞长得太大,表面吸收能力不能满足需求
【答案】D
【分析】
细胞生活所需要的营养物质是从周围环境中吸取的,代谢产生的废物也要排放到周围环境中。如果细胞的体积太大,从周围环境中吸收的营养物质就不能满足其需要。
【详解】
细胞与周围环境进行物质交换的能力取决于表面积与体积之比,细胞体积越小,其相对表面积(表面积/体积)越大,细胞与周围环境进行物质交换的能力越大。因此,细胞不能无限长大。A、B、C三项不符合题意,D项符合题意。故选D。
【点睛】
解此题的关键是了解细胞不能无限长的的原因。
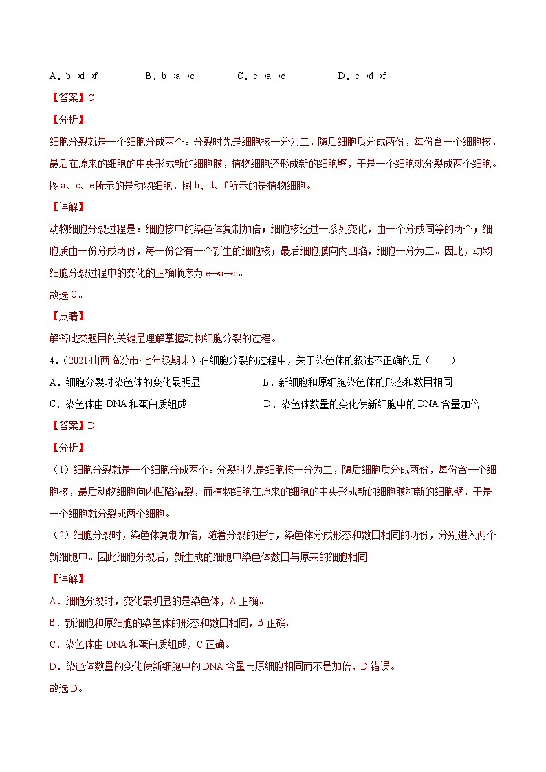
3.(2021·陕西渭南市·九年级二模)如图表示细胞分裂过程中的变化,能够正确表示动物细胞分裂顺序的是( )
A.b→d→f B.b→a→c C.e→a→c D.e→d→f
【答案】C
【分析】
细胞分裂就是一个细胞分成两个。分裂时先是细胞核一分为二,随后细胞质分成两份,每份含一个细胞核,最后在原来的细胞的中央形成新的细胞膜,植物细胞还形成新的细胞壁,于是一个细胞就分裂成两个细胞。图a、c、e所示的是动物细胞,图b、d、f所示的是植物细胞。
【详解】
动物细胞分裂过程是:细胞核中的染色体复制加倍;细胞核经过一系列变化,由一个分成同等的两个;细胞质由一份分成两份,每一份含有一个新生的细胞核;最后细胞膜向内凹陷,细胞一分为二。因此,动物细胞分裂过程中的变化的正确顺序为e→a→c。
故选C。
【点睛】
解答此类题目的关键是理解掌握动物细胞分裂的过程。
4.(2021·山西临汾市·七年级期末)在细胞分裂的过程中,关于染色体的叙述不正确的是( )
A.细胞分裂时染色体的变化最明显 B.新细胞和原细胞染色体的形态和数目相同
C.染色体由DNA和蛋白质组成 D.染色体数量的变化使新细胞中的DNA含量加倍
【答案】D
【分析】
(1)细胞分裂就是一个细胞分成两个。分裂时先是细胞核一分为二,随后细胞质分成两份,每份含一个细胞核,最后动物细胞向内凹陷溢裂,而植物细胞在原来的细胞的中央形成新的细胞膜和新的细胞壁,于是一个细胞就分裂成两个细胞。
(2)细胞分裂时,染色体复制加倍,随着分裂的进行,染色体分成形态和数目相同的两份,分别进入两个新细胞中。因此细胞分裂后,新生成的细胞中染色体数目与原来的细胞相同。
【详解】
A.细胞分裂时,变化最明显的是染色体,A正确。
B.新细胞和原细胞的染色体的形态和数目相同,B正确。
C.染色体由DNA和蛋白质组成,C正确。
D.染色体数量的变化使新细胞中的DNA含量与原细胞相同而不是加倍,D错误。
故选D。
【点睛】
解题的关键是知道细胞分裂过程中遗传物质的变化,即新细胞和原细胞遗传物质一样。
5.(2021·甘肃天水市·中考真题)玉米体细胞中有20条染色体,现有一个玉米根尖分生区细胞,连续分裂3次,得到的新细胞和一个新细胞中染色体的数量分别为( )
A.4个,20条 B.8个,10条 C.8个,20条 D.8个,80条
【答案】C
【分析】
细胞的分裂是指一个细胞分成两个细胞的过程,细胞分裂时,细胞核内的染色体先复制加倍后再平均分配,保证了新细胞与原细胞所含的遗传物质相同。
【详解】
细胞的分裂是指一个细胞分成两个细胞的过程,一个细胞经过一次分裂,形成两个新细胞。两次分裂后,形成四个新细胞。如果一个细胞分裂n次,每次都是以2的倍数增长,那么n次分裂后的个数就是2n个。如一个细胞2次分裂后,可以形成新细胞的个数是23═8(个)。细胞分裂中最重要的变化是细胞核中染色体的变化。在细胞分裂过程中,染色体的数量在细胞分裂时已经加倍,在细胞分裂的过程中,染色体分成形态和数目相同的两份,分别进入两个新细胞中。这样就保证了通过细胞分裂产生的新细胞与原细胞所含的遗传物质相同。因此,玉米体细胞有20条染色体,形成的每个新细胞中的染色体数是20条,C正确。
故选C。
【点睛】
解答此类题目的关键是理解细胞分裂次数和个数的关系以及细胞分裂过程中染色体数目的变化。
6.(2021·湖南娄底市·八年级二模)下列关于图中两种细胞的描述,正确的是( )
A.甲是动物细胞,乙是植物细胞 B.乙没有液泡、细胞壁和叶绿体
C.②为细胞核,⑦为线粒体 D.两种细胞的分裂过程完全相同
【答案】B
【分析】
题图中:①是液泡,②是细胞核,③是线粒体,④是细胞质,⑤是细胞膜,⑥是细胞壁,⑦是叶绿体。
【详解】
A.植物细胞有细胞壁、液泡,绿色植物细胞还有叶绿体,而动物细胞没有。所以,植物细胞示意图是图甲,动物细胞示意图是图乙,A错误。
B.由分析和题图可知:乙代表动物细胞,没有液泡、细胞壁和叶绿体,B正确。
C.由分析可知:②是细胞核,⑦是叶绿体,C错误。
D.细胞的分裂:①细胞核由一个分成两个;②细胞质分成两份,每份含有一个细胞核;③如果是动物细胞,细胞膜从细胞的中部向内凹陷,缢裂为两个细胞。若是植物细胞,则在原来的细胞中央,形成新的细胞膜和新的细胞壁;④一个细胞分裂成两个细胞。可见两种细胞的分裂过程不完全相同,D错误。
故选B。
【点睛】
解答此类题目的关键是掌握动植物细胞的结构与功能。
7.(2021·全国七年级专题练习)如图表示某细胞分裂过程中染色体(遗传物质)含量的变化曲线,正确的是( )
A. B. C. D.
【答案】C
【分析】
细胞分裂就是一个细胞分成两个。分裂时先是细胞核一分为二,随后细胞质分成两份,每份含一个细胞核,最后在原来的细胞的中央形成新的细胞膜,植物细胞还形成新的细胞壁,于是一个细胞就分裂成两个细胞。
【详解】
细胞分裂时,染色体复制加倍,随着分裂的进行,染色体分成形态和数目相同的两份,分别进入两个新细胞中。所以某细胞分裂过程中染色体含量有一个加倍的过程,分裂产生的新细胞和原细胞的染色体形态和数目相同。图中符合这一特点的是C。
故选C。
【点睛】
解答此类题目的关键是理解掌握细胞分裂过程中染色体数目的变化。
8.(2021·全国)细胞是生命活动的基本单位,下列有关细胞的叙述,正确的是( )
A.细胞膜将细胞的内外环境分隔开,使细胞拥有一个比较稳定的内部环境
B.植物细胞都具有细胞壁、叶绿体和液泡等结构
C.植物细胞和动物细胞的分裂过程是一样的
D.除病毒外,所有生物都是由细胞构成的
【答案】A
【分析】
本题考查植物细胞的结构,细胞的分裂,细胞是生物体结构和功能的基本单位(病毒除外)等知识。
植物细胞的基本结构包括细胞壁、细胞膜、细胞质、细胞核。细胞质内还含有叶绿体、液泡、线粒体等结构。
各结构的功能:
细胞壁:保护和支持作用。
细胞膜:保护和控制物质进出细胞。
细胞核:内含遗传物质,遗传信息库。
细胞质:细胞膜以内,细胞核以外的部分。
液泡:存在于细胞质中,液泡内的细胞液中溶解着多种物质。
叶绿体:存在于细胞质中,细胞中的能量转换器之一,能够将光能转化成化学能储存在有机物中。
线粒体:存在于细胞质中,细胞中的能量转换器之一,能够将有机物中的化学能释放出来,供细胞生命活动需要。
细胞分裂是指一个细胞分成两个细胞的过程,细胞分裂的结果是细胞数目的增多,其过程可表示为:细胞核一分为二(最先变化)→细胞质一分为二(每份各含有一个细胞核)→在原细胞的中央形成新的细胞膜和新的细胞壁(植物细胞)或细胞膜从细胞的中部向内凹陷(动物细胞)→分裂成两个细胞。
【详解】
A.细胞膜具有控制物质进出的作用,细胞膜将细胞的内部与外部环境分隔开来,使细胞拥有一个比较稳定的内部环境, A正确。
B.并不是所有的植物细胞都具有细胞壁、叶绿体和液泡等结构,如根部细胞不见光,没有叶绿体,B错误。
C.细胞分裂就是一个细胞分裂成两个细胞。分裂时细胞核先由一个分成两个;随后细胞质分成两份,每份各含有一个细胞核;最后在原来的细胞的中央形成新的细胞膜,植物细胞还形成新的细胞壁,于是一个细胞就分裂成两个细胞,C错误。
D.细胞是生物体结构和功能的基本单位,但是病毒没有细胞结构,D错误。
故选A。
【点睛】
解题的关键是理解植物细胞结构的比较,细胞分裂的特点。
9.(2021·辽宁九年级一模)吸烟是导致肺癌的主要原因,烟草中的多链芳香烃类物质和亚硝胺可导致支气管上皮细胞损伤癌变,下列说法正确的是( )
A.癌变的细胞会不受控制的分裂 B.癌变的细胞不会在人体内扩散
C.癌细胞不会破坏人体正常细胞 D.环境因素不会诱发细胞癌变
【答案】A
【分析】
正常细胞癌变后有两个主要特点:一是分裂非常快,并且可以不断地分裂,形成肿瘤;二是癌细胞还可以侵入临近的正常组织,并通过血液、淋巴等进入远处的其它组织和器官,这就是癌的转移。
【详解】
A.癌细胞的特点是:无限制、无止境地增生,不受控制,使患者体内的营养物质被大量消耗;癌细胞释放出多种毒素,使人体产生一系列症状,正确。
B.癌变的细胞会在人体内大量扩散,可转移到全身各处生长繁殖,导致人体消瘦、无力、贫血、食欲不振、发热以及严重的脏器功能受损等等,错误。
C.癌细胞会严重破坏人体正常细胞,可以侵入临近的正常组织,错误。
D.癌症是机体在环境污染、化学污染(化学毒素)、电离辐射、自由基毒素、微生物(细菌、真菌、病毒等)及其代谢毒素、遗传特性、内分泌失衡、免疫功能紊乱等等各种致癌物质、致癌因素的作用下导致身体正常细胞发生癌变的结果.故环境因素会诱发细胞癌变,错误。
故选A。
【点睛】
解答此题的关键是理解掌握正常细胞癌变后有两个主要特点。
10.(2021·山东枣庄市)我国科学家在世界上第一次证明了iPS细胞的全能性。诱导性多能干细胞(iPS细胞)可以转变形成体内的任何细胞,我们将这一过程称为( )
A.细胞分裂 B.细胞分化 C.细胞生长 D.细胞凋亡
【答案】B
【分析】
细胞由一个变成2个,称为细胞的分裂;细胞在分裂的过程中出现了一些形态、结构上的变化,形成组织,为细胞的分化,据此答题。
【详解】
在正常情况下,经过细胞分裂产生的新细胞,在遗传物质的作用下,其形态、结构、功能随着细胞的生长出现了差异,就是细胞的分化。诱导性多能干细胞(ips细胞)可以转变形成体内的任何细胞,我们将这一过程称为细胞的分化。
故选B。
【点睛】
解题的关键是知道细胞分化的结果是形成不同的组织。
11.(2021·四川广安市·中考真题)图示是帮助我们理解生物学概念的有效方法。有关下图的说法,错误的是( )
A.A过程表示细胞生长 B.B、C过程表示细胞分裂
C.D过程表示生物变异 D.经过D过程,可形成不同的组织
【答案】C
【分析】
细胞生长使细胞体积增大,细胞分裂使细胞数目增加,细胞分化形成不同的组织。
【详解】
A.A过程表示细胞生长,新分裂产生的细胞体积很小,需要不断从周围环境中吸收营养物质,并且转变成组成自身的物质,体积逐渐增大,故A不符合题意。
B.细胞分裂就是一个细胞分裂成两个细胞。细胞分裂时,细胞核先由一个分成两个,随后细胞质分成两份,每份各含有一个细胞核,最后在原来的细胞中央,形成新的细胞膜,植物细胞还形成新的细胞壁,所以B、C过程表示细胞分裂,故B不符合题意。
CD.细胞分化是指细胞在生长过程中细胞的形态、结构和功能发生变化的过程,细胞分化形成了不同的组织,所以D过程表示细胞分化,可形成不同的组织,故C符合题意、D不符合题意。
故选C。
【点睛】
解题的关键是理解细胞分裂,细胞生长和细胞分化的特点。
12.(2021·海南八年级二模)构成海南坡鹿结构和功能的基本单位是( )
A.组织 B.细胞 C.器官 D.个体
【答案】B
【分析】
生命系统的结构层次:细胞→组织→器官→系统→个体→种群→群落→生态系统→生物圈。其中细胞是最基本的生命系统结构层次,生物圈是最大的结构层次。
①细胞:细胞是生物体结构和功能的基本单位。
②组织:由形态相似、结构和功能相同的一群细胞和细胞间质联合在一起构成。
③器官:不同的组织按照一定的次序结合在一起。
④系统:能够共同完成一种或几种生理功能的多个器官按照一定的次序组合在一起。
⑤个体:由不同的器官或系统协调配合共同完成复杂的生命活动的生物。
【详解】
除病毒外细胞是生物体结构和功能的基本单位。生物体由细胞形成组织,由组织构成器官,由器官构成系统。生物体的细胞有细胞膜,可以保护细胞,同时控制物质的进出,使之从结构上成为一个独立的单位;细胞内有细胞核,内含遗传物质;细胞质里有能量转换器--线粒体,把有机物分解并释放出能量供细胞生命活动利用,使之从功能上成为一个独立的单位。因此,从细胞的结构及功能的角度来看,细胞是生物体进行生命活动的基本单位。
所以,构成海南坡鹿结构和功能的基本单位是细胞,故选B。
【点睛】
正确识记并理解细胞是生物体结构和功能的基本单位是解题的关键。
13.(2021·全国七年级专题练习)下图四种组织中不属于动物组织的是( )
A. B.
C. D.
【答案】B
【分析】
动物的组织主要有:上皮组织、肌肉组织、结缔组织、神经组织,各具有不同的功能。
【详解】
A.属于神经组织,主要由神经细胞构成,能够产生和传导兴奋,不符合题意。
B.属于保护组织,根、茎、叶表面的表皮细胞构成保护组织,具有保护内部柔嫩部分的功能,符合题意。
C.属于上皮组织,由上皮细胞构成,具有保护、分泌等功能,不符合题意。
D.属于结缔组织,种类很多,具有支持、连接、保护、营养等功能,不符合题意。
故选B。
【点睛】
此题的关键是理解掌握动物的组织类型、结构和功能。
14.(2021·安徽淮南市)下列关于人体组织及其功能搭配的叙述,错误的是( )
A.结缔组织——营养、连接、支持和保护 B.保护组织——保护和吸收
C.肌肉组织——收缩、舒张 D.神经组织——接受刺激,产生并传导兴奋
【答案】B
【分析】
本题考查人体和动物体的几种基本组织及功能的相关知识
【详解】
A.结缔组织具有连接、保护、支持和营养等功能,A正确。
B.上皮组织有保护作用(如皮肤的表皮)和分泌作用(如唾液腺),人体没有保护组织,B错误。
C.肌肉组织具有收缩和舒张的功能,C正确。
D.神经组织具有接受刺激、产生兴奋、传导兴奋的功能,D正确。
故选B。
【点睛】
意在考查学生的识图能力和判断能力,运用所学知识综合分析问题的能力
15.(2021·全国九年级专题练习)泡椒鸡爪是人们喜爱的小吃,鸡爪多“筋”,经切片后用显微镜观察,发现“筋”的细胞 间隙大,细胞间质多,具有连接和支持作用。由此可见“筋”属于( )
A.上皮组织 B.结缔组织 C.肌肉组织 D.神经组织
【答案】B
【分析】
人体四大组织如下图:
【详解】
A.上皮组织:细胞排列紧密,细胞间质少,由上皮细胞构成,多分布在体表和体内管腔内表面等处,具有保护、分泌等作用,故A错误。
B.结缔组织:种类很多,细胞间隙大,细胞间质比较多,分布广泛,如骨、血液、脂肪等;具有支持、连接、保护和营养等功能。所以“筋”属于结缔组织,故B正确。
C.肌肉组织:主要由肌细胞构成,生理功能为收缩和舒张,能够使躯体产生运动,故C错误。
D.神经组织:由神经元和神经胶质所组成。神经元是神经组织中的主要成分,具有接受刺激和传导兴奋的功能,也是神经活动的基本功能单位,故D错误。
故选B。
【点睛】
掌握人体四大组织的特点是解题关键。
16.(2021·云南昭通市·八年级二模)人的鼻子、耳朵、眼睛属于( )
A.细胞 B.组织 C.系统 D.器官
【答案】D
【分析】
器官是由不同的组织按照一定的次序组合在一起构成的具有一定功能的结构,据此答题。
【详解】
鼻子、耳朵的最外面是具有保护作用的上皮组织,还布满了丰富的血管和神经,血管里的血液属于结缔组织,神经属于神经组.织,可见人的鼻子、耳朵是由不同的组织按照一定的次序结合在一起构成的器官。眼睛最外面起保护作用的是上皮组织,其内有丰富的血管和神经,血管壁及内的血液属于结缔组织,神经属于神经组织,可见眼睛是由不同的组织构成的一个器官。故选D。
【点睛】
熟练掌握了器官的概念,再仔细分析鼻子、耳朵、眼睛的结构即能正确解答。
17.(2021·青海西宁市·九年级二模)下列关于系统的说法正确的是( )
A.身体某一部分各器官的总和
B.体内结构上有某种联系的多个器官的总和
C.体内功能多样且结构上也有连续性的多个器官的总和
D.按一定次序排列能够共同完成某一种或几种生理功能的多个器官的组合
【答案】D
【分析】
能够共同完成一种或几种生理功能的多个器官按照一定的次序组合在一起构成系统,据此解答。
【详解】
系统是能共同完成一种或几种生理功能的多个器官按照一定的次序联合在一起构成的,如口、咽、食道、胃、肠、肛门以及肝、胰、唾液腺等器官,按照一定的次序连在一起,共同完成人体消化食物和吸收营养物质的功能,它们构成了消化系统。人体共有有八大系统:运动系统、消化系统、呼吸系统、循环系统、泌尿系统、神经系统、内分泌系统、生殖系统。八大系统协调配合使人体成为一个统一的有机整体,可见ABC不符合题意,D符合题意。
故选D。
【点睛】
只要熟练掌握了系统的概念.即可做出正确的选择。
18.(2021·山西晋中市·九年级其他模拟)对下列构成生物体的结构层次的叙述,错误的是( )
A.①主要由上皮组织、结缔组织、肌肉组织、神经组织构成
B.②是由形态相似、结构和功能相同的细胞群组成的
C.③的功能是消化食物和吸收营养成分
D.上述结构层次的排序从小到大依次为④①②③⑤
【答案】D
【分析】
人体的结构层次从小到大依次是细胞→组织→器官→系统→人体。图中的①是胃,属于器官,②是上皮组织,③表示的是人体的消化系统,④是肌肉细胞,⑤是完整的人体。因此按照构成人体的结构层次排列,正确的顺序应该是④→②→①→③→⑤。
【详解】
A.①是胃,属于器官,由上皮组织、结缔组织、肌肉组织、神经组织构成,A正确。
B.细胞的分化是指分裂后的细胞,在形态,结构和功能上向着不同方向变化的过程。形成了不同的细胞群,哪些形态的相似,结构相同,具有一定功能的细胞群叫做组织。②是上皮组织,由大小、形态相似、结构和功能相同的细胞群组成的,B正确。
C.③表示的是人体的消化系统,功能是消化食物和吸收营养成分,C正确。
D.图中的①是胃,属于器官,②是上皮组织,③表示的是人体的消化系统,④是肌肉细胞,⑤是完整的人体。因此按照构成人体的结构层次排列,正确的顺序应该是④→②→①→③→⑤,D错误。
故选D。
【点睛】
关键是熟练掌握人体的结构层次,会分析并结合图形作答。
19.(2021·全国七年级课时练习)植物体生长过程中会发生细胞分裂、分化,形成组织。据图下列叙述错误的是( )
A.甲是分生组织 B.乙是上皮组织 C.丙是营养组织 D.丁是输导组织
【答案】B
【分析】
细胞分裂使细胞数目增多,细胞分化形成不同的组织,植物体具有保护组织、营养组织、输导组织、分生组织等几种不同的组织,据此分析解答。
【详解】
A.甲分生组织的细胞小,细胞壁薄细胞核大,细胞质浓,具有很强的分裂能力,不断分裂产生新细胞形成其它组织,正确。
B.乙是保护组织,保护组织一般由植物根、茎、叶表面的表皮细胞构成,细胞排列紧密,具有保护内部柔嫩部分的功能,错误。
C.丙是营养组织,营养组织的细胞壁薄,液泡大,有储存营养物质的功能,含有叶绿体的营养组织还能进行光合作用合成有机物,正确。
D.丁是输导组织,输导组织具有运输物质的作用,植物体内的导管能运送水和无机盐,筛管能运送有机物,属于输导组织,正确。
故选B。
【点睛】
明白植物体各种组织及功能是解题的关键。
20.(2021·全国七年级专题练习)春季在银杏的树干上会长出如图所示的叶片,它们来源于( )
A.营养组织 B.分生组织 C.保护组织 D.上皮组织
【答案】B
【分析】
植物的组织主要有保护组织、分生组织、营养组织、输导组织等,它们各有不同的特点和功能。
【详解】
A.植物的果肉、叶肉、茎中央的髓等大多属于营养组织,细胞壁薄,液泡大,有储存营养物质的功能,故A不符合题意。
B.分生组织位于根尖的分生区、茎的形成层等,分生组织的细胞小,细胞壁薄细胞核大,细胞质浓,具有很强的分裂能力,具有很强的分裂增生能力,所以春季在银杏的树干上会长出如图所示的叶片,它们来源于分生组织,故B符合题意。
C.保护组织 一般都分布在植物体的表面,细胞排列紧密,没有细胞间隙,而且在与空气接触的细胞壁上有着角质,对内部各种组织起保护作用,故C不符合题意。
D.上皮组织由上皮细胞构成,具有保护、分泌等功能。如皮肤的上皮,小肠腺上皮,消化道壁的内表面等,故D不符合题意。
故选B。
【点睛】
解题的关键是理解植物不同组织的功能。
21.(2021·广西贺州市·七年级期末)我们在吃甘蔗时,首先要把甘蔗坚韧的皮剥去,咀嚼甘蔗时会有很多的甜汁,那些咀嚼之后剩下的渣滓被吐掉。分别体现甘蔗茎有哪些组织?( )
A.保护组织、营养组织、输导组织 B.保护组织、营养组织、分生组织
C.上皮组织、营养组织、输导组织 D.上皮组织、营养组织、分生组织
【答案】A
【分析】
植物主要的组织:
(1)分生组织:细胞小,细胞壁薄,细胞核大,细胞质浓,具有很强的分裂能力,不断分裂产生新细胞形成其它组织, 如根尖的分生区、茎的形成层等属于分生组织。
(2)输导组织:有运输物质的作用,植物体内的导管能运送水和无机盐,筛管能运送有机物,属于输导组织。
(3)保护组织:一般由植物根、茎、叶表面的表皮细胞构成,具有保护内部柔嫩部分的功能。
(4)营养组织:细胞壁薄,液泡大,有储存营养物质的功能,含有叶绿体的营养组织还能进行光合作用合成有机物,因此营养组织有制造和储存营养的功能,植物的果肉、叶肉、茎中央的髓等大多属于营养组织。
(5)机械组织:植物体内起支持和巩固等作用的组织,如叶脉中的木纤维和韧皮纤维。
【详解】
甘蔗坚韧的皮位于茎的外面,有保护作用,属于保护组织;咀嚼甘蔗时会有很多的甜汁,甜汁有丰富的营养物质,说明有营养组织;咀嚼之后剩下的渣滓主要是茎内的输导组织,故甘蔗茎中有保护组织、营养组织、输导组织,故A符合题意。
故选A。
22.(2021·广西贺州市·七年级期末)下图的植物结构中属于生殖器官的是( )
A.①③ B.①③④ C.②④⑤ D.②⑤
【答案】D
【分析】
植物的生殖器官分别是花、果实、种子。图中①②③④⑤分别是:根、花、茎、叶、果实。
【详解】
植物的生殖器官是指与生殖有关的器官,图中植物结构中属于生殖器官的是②花、⑤果实。故选D。
23.(2021·河南七年级期末)汝阳县是甪里先生最早将艾草用于疾病治疗的地方,艾灸在提高免疫力和治疗疾病方面效果显著。2020年新冠疫情使汝阳甪里艾全国闻名,请问艾条生产运用到了艾草的( )
A.营养器官 根和茎 B.营养器官 叶和茎 C.生殖器官 花和种子 D.生殖器官 花和根
【答案】B
【分析】
绿色开花植物的器官有根、茎、叶、花、果实和种子六种器官。
【详解】
艾草属于绿色开花植物,植物的根、茎和叶属于营养器官,储存营养物质,花,果实和种子属于生殖器官,与繁殖有关,所以艾条生产运用了艾草的营养器官中的叶和茎。
故选B。
24.(2021·全国七年级专题练习)近日,一则航拍视频走红网络:贵州毕节40多种杜鹃花竞相绽放,绵延百里,被誉为“世界上最大的天然花园”。下列关于杜鹃鸟和杜鹃花的叙述错误的是( )
A.它们结构和功能的基本单位都是细胞
B.杜鹃鸟的皮肤与杜鹃花叶片的表皮都属于保护组织
C.杜鹃鸟的心脏、杜鹃花的种子都属于器官
D.杜鹃鸟的结构层次比杜鹃花的结构层次多了系统
【答案】B
【分析】
动物体的结构层次由微观到宏观依次是细胞→组织→器官→系统→动物体,与动物体的结构层次相比,植物体的结构层次无系统.即细胞→组织→器官→植物体。
【详解】
A.除病毒外,生物体都是由细胞构成的。细胞是生物体结构和功能的基本单位。杜鹃鸟和杜鹃花结构和功能的基本单位都是细胞,A正确。
B.杜鹃鸟的皮肤属于器官,主要由上皮等组织构成,而杜鹃花叶片的表皮属于保护组织,B错误。
C.由不同的组织按照一定的次序结合在一起构成的行使一定功能的结构,叫做器官。故杜鹃鸟的心脏、杜鹃花的种子都属于器官,C正确。
D.杜鹃鸟属于动物,它的结构层次由小到大依次是细胞→组织→器官→系统→动物体。杜鹃花属于植物,结构层次由小到大依次是细胞→组织→器官→植物体。因此,杜鹃鸟比杜鹃花多了系统这一结构层次,D正确。
故选B。
【点睛】
解此题的关键是理解掌握动植物体的结构层次,区别动植物体的结构层次上的相同点和不同点。
25.(2021·山东青岛市·中考真题)下列关于多细胞动植物体结构层次的叙述,正确的是( )
A.哺乳动物的心脏属于器官,主要由肌肉组织构成
B.动植物体内的导管、筛管、血管都属于输导组织
C.植物体表面具有保护作用的结构,属于上皮组织
D.植物体具有系统这一结构层次,而动物体不具有
【答案】A
【分析】
本题考查的生物体的结构层次。动物体的结构层次:细胞→组织→器官→系统→动物体;植物体的结构层次:细胞→组织→器官→植物体。
【详解】
A.心脏不仅仅是由肌肉组织构成,还有结缔组织、神经组织、上皮组织.但是组成心脏主要是由肌肉组织构成的,肌肉组织由特殊分化的肌细胞构成,A符合题意。
B.输导组织有运输物质的作用,植物体内的导管能运送水和无机盐,筛管能运送有机物,属于输导组织,血管分为动脉、静脉和毛细血管,动脉、静脉属于器官,毛细血管属于上皮组织,B不符合题意。
C.植物的主要组织有保护组织、分生组织、营养组织、输导组织、机械组织等。保护组织一般由植物根、茎、叶表面的表皮细胞构成,具有保护内部柔嫩部分的功能。动物的上皮组织由上皮细胞构成,具有保护、分泌等功能,C不符合题意。
D.植物体结构和功能的基本单位是细胞,由细胞再组成组织,构成植物体的主要组织有:保护组织、营养组织、输导组织、机械组织和分生组织。不同的组织再组成器官,植物有六大器官:根、茎、叶、花、果实和种子,由这六大器官直接构成整个绿色开花植物体。可见植物体的结构层次从微观到宏观依次是细胞→组织→器官→植物体。植物体无系统。动物体的结构层次为:细胞→组织→器官→系统→动物体。由此可见:动物体特有的结构层次是系统这个结构层次,D不符合题意。
故选A。
【点睛】
熟知动植物体的结构层次的异同是解答本题的关键。
26.(2021·黑龙江大庆市·七年级期末)下列关于单细胞生物的叙述不正确的是( )
A.只有一个细胞构成 B.大多数能够独立生活
C.能够完成呼吸等生命活动 D.都是对人类有害的
【答案】D
【分析】
单细胞生物与人类的关系:
①有益:鱼的饵料、净化污水 。
②有害:危害人类健康、大量繁殖造成赤潮,危害渔业。
【详解】
ABC.单细胞生物的整个生物体只有一个细胞构成;大多数能够独立生活,有的单细胞生物是寄生生活;单细胞生物虽然个体微小,但也能完成营养、呼吸、排泄、运动、生殖和调节等生命活动,ABC正确。
D.由分析可知:少数单细胞生物对人类是有害的,但大多数单细胞生物对人类是有益的,D错误。
故选D。
27.(2021·陕西渭南市·七年级期末)下图为"探究草履虫对外界刺激作出反应"的实验,有关叙述不正确的是( )
A.甲图中,草履虫将朝食盐方向运动 B.乙图中,草履虫将朝肉汁方向运动
C.该实验证明了草履虫能趋利避害 D.草履虫通过纤毛的摆动进行运动
【答案】A
【分析】
草履虫虽然只由一个细胞构成,但也能完成营养、呼吸、排泄、运动、生殖和调节等生命活动,并能对外界的刺激作出反应。
【详解】
ABC.实验中在甲载玻片右侧培养液的边缘放一粒食盐,食盐对于草履虫来说是不利的刺激,所以在有盐粒一侧的草履虫要逃离,游到没有盐粒的培养液滴中,即草履虫向左移动。乙图中,在载玻片右侧培养液的边缘放一滴肉汁,肉汁对于草履虫来说是有利的刺激,所以在没有肉汁一侧的草履虫会游到有肉汁的培养液滴中去。即草履虫向右移动,证明了草履虫能趋利避害,A错误,BC正确。
D.草履虫生活在水中,靠体表纤毛的摆动,在水中旋转前进运动速度较快,D正确。
故选A。
28.(2021·山东)下图所示的单细胞生物中,属于植物的是( )
A. B.
C. D.
【答案】C
【分析】
根据构成生物体的细胞数目不同可以把生物分为单细胞生物和多细胞生物,单细胞生物只由单个细胞组成,生物个体微小,全部生命活动在一个细胞内完成,一般生活在水中。
【详解】
A.杆状细菌属于单细胞菌类,一个细菌就是一个细胞,A不正确。
B.酵母菌,属于单细胞真菌,B不正确。
C.衣藻属于单细胞藻类植物,细胞内有一个杯状的叶绿体,C正确。
D.草履虫,属于单细胞动物,D不正确。
故选C。
29.(2021·全国七年级专题练习)小明在观察草履虫时需要吸取一滴培养液放在显微镜下观察,你认为在培养液的哪一层取样更好?若他滴几滴黑墨水到培养液中,请问观察时哪个结构的颜色最深?( )
A.表层、细胞核 B.中层、食物泡 C.底层、伸缩泡 D.表层、食物泡
【答案】D
【分析】
草履虫的结构:
【详解】
在草履虫培养液的表层溶解的氧气多,下层溶解的氧气少,草履虫的呼吸需要氧气,故草履虫大都聚集在表层。所以,用吸管从草履虫培养液中取草履虫样本的最好部位是表层。草履虫身体表面的表膜上密密地长着许多纤毛,靠纤毛的划动在水里运动,草履虫身体的一侧有一条凹入的小沟,叫“口沟”,相当于草履虫的“嘴巴”,口沟内的密长的纤毛摆动时,能把水里的细菌和有机碎屑作为食物摆进口沟,再进入草履虫体内形成食物泡,食物泡随细胞质流动,食物被慢慢消化吸收。所以,若滴几滴黑墨水到培养液中,草履虫的食物泡颜色最深。
故选D。
【点睛】
正确识记并理解草履虫的结构和功能是解题的关键。
30.(2021·广东九年级其他模拟)有关单细胞生物的说法正确的是( )
A.草履虫具有比较复杂的结构,这是细胞分裂和分化的结果
B.赤潮形成原因是大量含氮、磷的有机物排入海中,导致某些单细胞生物大量繁殖
C.单细胞生物个体微小,与人类的生活没有太大的关系
D.多细胞的生物细胞一定比单细胞生物大
【答案】B
【分析】
本题考查单细胞生物及与人类的关系。
单细胞生物的整个身体只由一个细胞构成,结构简单,如眼虫、酵母菌和、衣藻等。单细胞与人类的关系可分类:有益方面,多数单细胞生物是浮游生物的组成部分,是鱼类的天然饵料;草履虫可吞食细菌,对污水净化有一定作用。有害方面,疟原虫、痢疾内变形虫等寄生在人体内,危害人体健康;海水中的某些单细胞生物大量繁殖会造成赤潮。
【详解】
A.草履虫是由一个细胞组成的单细胞生物,结构简单,细胞分裂即是繁殖,但是不能分化形成组织,A错误,不符题意。
B.赤潮是由于水体的“富营养化”而导致某些单细胞生物大量繁殖形成的,B正确,符合题意。
C.草履虫能吞噬细菌对污水有一定的净化作用,有些单细胞生物是鱼类的天然饵料;而疟原虫、痢疾内变形虫等单细胞生物寄生在人体内,危害人体健康,C错误,不符题意。
D.多细胞生物的细胞不一定比单细胞生物的细胞大,细胞的大小和是否是多细胞生物无关,D错误,不符题意。
【点睛】
掌握单细胞生物的结构和生活是关键。
第II卷(非选择题,共40分)
二、简单题(本大题共5小题,每空1分,共40分)
31.(2021·陕西宝鸡市·七年级期末)(10分)如图为细胞结构示意图,请据图回答:
(1)_______图所示为动物细胞结构, ______图示为植物细胞结构。
(2)动物细胞没有,而植物细胞特有的结构是 [ ]____、[ ]_____和 [ ] ___。
(3)结构[ ]________能将光能转变成化学能,储存在它所制造的有机物中。
(4)图中具有的遗传物质主要存在[ ]____中。
(5)在细胞分裂时,______的变化最明显,先________两份 ,然后分成完全相同的两份分别进入两个____中,以确保其数目和形态不变,稳定遗传。
【答案】B A ①细胞壁 ③叶绿体 ⑤液泡 ③叶绿体 ④细胞核 染色体 复制后平均分配 子细胞
【分析】
图可知,①是细胞壁,②是细胞膜,③是叶绿体,④是细胞核,⑤是液泡,⑥是细胞质,⑦线粒体。
【详解】
(1)动物细胞和植物细胞的结构有细胞膜,细胞质和细胞核,植物细胞还有细胞壁,叶绿体和液泡,但是动物细胞没有。因此,B图所示为动物细胞结构,A图示为植物细胞。
(2)通过(1)分析可知,动物细胞没有,而植物细胞特的结构是①细胞壁、③叶绿体、⑤液泡。
(3)细胞内的能量转换器有叶绿体和线粒体,叶绿体是光合作用的场所,线粒体是呼吸作用的场所。因此,结构结构③叶绿体能将光能转变成化学能,储存在它所制造的有机物中。
(4)图中具有的遗传物质主要存在④细胞核中,是遗传信息库,生命活动的控制中心。
(5)细胞分裂时细胞核先由一个分成两个,随后细胞质分成两份,每份各含有一个细胞核,最后在原来的细胞的中央,形成新的细胞膜,植物细胞还形成新的细胞壁,于是一个细胞就分裂成为两个细胞。细胞核分裂时,染色体的变化是明显,染色体的数量在细胞分裂时已经加倍,在细胞分裂过程中,染色体分成完全相同的两份,分别进入两个新细胞中。两个新细胞的染色体形态和数目相同,新细胞和原细胞所含有的遗传物质是一样的。因此,在细胞分裂时,染色体的变化最明显,先复制后平均分配两份 ,然后分成完全相同的两份分别进入两个子细胞中,以确保其数目和形态不变,稳定遗传。
【点睛】
解题的关键是理解动植物细胞的结构和功能,细胞分裂的过程。
32.(2021·全国七年级专题练习)(7分)根据人体及菜豆的部分结构层次示意图,回答下列问题:
(1)甲图中整个人体都是由A细胞发育而成的,A细胞是_____。A细胞通过_______ 形成B,在此过程中,细胞核内的_______通过复制,数目加倍,然后平均分配到两个子细胞中。
(2)甲图中B通过________形成C,C是由形态相似,结构、功能相同的细胞联合在一起形成的,这样的细胞群叫做__________ 。
(3)乙图中菜豆的根在结构层次上与甲图中的______(填字母序号)是一致的。
(4)甲图中的E所示的是人体的_______系统。
【答案】受精卵 细胞分裂 染色体 细胞分化 组织 D 消化
【分析】
人体的结构层次由微观到宏观依次是:A细胞→C组织→D器官→E系统→人体。
植物体的结构层次无系统,即细胞→组织→器官→植物体。
【详解】
(1)如图可知,细胞是人体结构和功能的基本单位,人是由一个A受精卵发育来的。受精卵分裂形成很多细胞,使细胞数目增多,A细胞通过分裂形成B。在此过程中,细胞核内的染色体先复制然后平均分配到两个新细胞中。
(2)受精卵分裂形成很多细胞,使细胞数目增多,其中的细胞一部分具有分裂能力继续分裂,而另一部分细胞失去了分裂能力,停止分裂,开始分化,在此过程中,细胞的形态、结构和功能产生了差异,形成了不同的组织。B细胞通过分化形成C组织。在此过程中,细胞的形态、结构和功能产生了差异。
(3)由几种不同的组织按照一定的次序结合在一起形成具有一定功能的器官,再由多个器官按照一定的次序组合在一起形成系统。D中的肝、胃属于器官;菜豆的根属于器官。所以乙图中菜豆的根在结构层次上与甲图中的D是一致的。
(4)E表示消化系统,消化系统包括消化道和消化腺,消化道有口腔、咽、食道、胃、小肠、大肠和肛门,消化腺包括唾液腺、胃腺、肠腺、胰腺和肝脏。
【点睛】
解此题的关键一是具有一定的识图作答能力,从图中获得解题信息;二是理解掌握人体的结构层次。
33.(2021·全国七年级专题练习)(6分)番茄是我们生活中经常食用的蔬菜,在全世界广泛栽培请回答下列有关番茄的问题:
(1)从图中我们可以看出,番茄的植株是由______(器官)构成的。
(2)剥下的番茄表皮,它属于______组织,将番茄从中央剖开,会看到番茄的果肉中有一条条筋络,这些筋络就是______组织,其功能是______。
(3)从微观到整体来描述,番茄的结构层次与猫的结构层次不同的是______。通常我们食用的番茄属于_______结构层次。
【答案】 根、茎、叶、花、果实和种子 保护 输导 运输水、无机盐和有机物 番茄无系统层次 器官
【分析】
植物体的结构层次:细胞→组织→器官→植物体,植物的组织主要有:分生组织、保护组织、营养组织、输导组织、机械组织等;动物体的结构层次由小到大依次是:细胞→组织→器官→系统→动物体。
【详解】
(1)细胞是生物体的结构和功能的基本单位,细胞经过细胞的分裂、分化产生了不同的组织。而不同的组织按照一定的次序结合在一起构成器官。绿色开花植物有根、茎、叶、花、果实、种子六大器官。所以植物体的结构层次为:细胞→组织→器官→植物体。因此,番茄的植株是由根、茎、叶、花、果实和种子这些器官构成的。
(2)植物的组织主要有:分生组织、保护组织、营养组织、输导组织、机械组织等。如番茄的表皮,位于最外面,起保护作用,属于保护组织;将番茄从中央剖开,会看到番茄的果肉中有一条条筋络属于输导组织,其内有导管和筛管,导管能由下往上运送水和无机盐,筛管能由上往下运送有机物。
(3)植物体的结构层次为:细胞→组织→器官→植物体;动物体的结构层次为:细胞→组织→器官→系统→动物体。故从微观到整体来描述,番茄的结构层次与猫的结构层次不同的是:番茄无系统层次。食用的番茄是果实,属于生殖器官。
【点睛】
掌握植物体的结构层次是解题的关键。
34.(2021·山东聊城市·九年级三模)(8分)在实验课上,大家在观察老师准备的草履虫培养液时,发现在大试管的上层有许多游动的肉眼看不见的草履虫,下层数量明显减少。请同学们结合自己在实验室观察的结果,再结合以下显微图片的提示,回答以下问题。
(1)从图一得知,吸取草履虫培养液时应从培养液_____层吸取。其原因是____________。
(2)图二所放棉纤维的目的是______;如果仔细观察高倍镜视野下被棉纤维围住的草履虫,你会发现溶解在水中的微小物质,不断地经过口沟进入草履虫的细胞质中,在细胞质中不断聚集成大小不同的食物泡,见图三,这些食物泡随着细胞质的流动而不断的变______(大或小),说明食物泡被草履虫_____了,进而得到了营养物质,消化后的食物残渣,我们也能清晰地看到从草履虫后面的_______排出。生命活动所需氧气则通过___________从水中获得。
(3)图四所示是草履虫的___________过程1个变两个。
【答案】表层(或是上层) 上层或是表层水中溶解氧气量要多于下层或是底层 限制草履虫的运动,便于实验观察 变小 消化吸收(消化、吸收或消化分解) 胞肛 表膜(或是体表) 分裂生殖
【分析】
草履虫个体微小,全部生命活动在一个细胞内完成,一般生活在水中。草履虫全身由一个细胞组成,身体表面包着一层膜, 膜上密密地长着许多纤毛,靠纤毛的划动在水里运动。它身体的一侧有一条凹入的小沟 ,叫"口沟",口沟内的密长的纤毛摆动时,能把水里的细菌和有机碎屑作为食物摆进口沟,再进入草履虫体内,供其慢慢消化吸收。残渣由一个叫胞肛的小孔排出。草履虫靠身体的表膜吸收水里的氧气,排出二氧化碳。
【详解】
(1)草履虫是好氧型生物,上层或是表层水中溶解氧气量要多于下层或是底层,所以培养液上层或表层的草履虫多。
(2)草履虫整个身体只由一个细胞构成,属于单细胞生物。图二所放棉纤维的目的是控制草履虫的运动,便于实验观察;如果仔细观察高倍镜视野下被棉纤维围住的草履虫,你会发现草履虫最外面的纤毛在不停地摆动,使得它在水中运动。草屨虫身体的一侧有一条凹入的口沟,口沟内的密长的纤毛摆动时,能把水里的细菌和有机碎屑作为食物摆进口沟,再进入草履虫体内形成食物泡,食物泡随细胞质流动,食物被慢慢消化吸收,会逐渐变小,说明食物泡被草履虫消化吸收了,进而得到了营养物质,消化后的食物残渣,我们也能清晰地看到从草履虫后面的胞肛排出。表膜是草履虫是呼吸结构,草履中通过表膜从水中获得氧气,并通过表膜将产生的二氧化碳排出体外。
(3)草履虫通过分裂生殖的方式产生下一代,在分裂过程中最先发生变化的是草履虫的细胞核这一结构。
【点睛】
掌握草履虫的形态结构、生活方式和繁殖方式是解题的关键。
35.(2021·北京朝阳区·七年级期末)(9分)同学们利用显微镜观察不同材料时,看到如下视野。
(1)根据你的经验判断,图___________所示是观察到的洋葱鳞片叶内表皮细胞。视野中可见的细胞轮廓是___________(结构)。出现图1所示现象的原因是,在制作装片时没有 展开 。制作该临时装片时,为观察到清晰的细胞结构,需滴加___________。
(2)图2视野中出现的A是___________,可减少此现象出现的操作是:___________。
(3)图3中的B是细胞中的___________(结构)。我们吃番茄时感受到的酸甜味道,与___________(结构)里的物质有关。
(4)图4为利用番茄果实表皮制作的临时装片。果实表皮属于___________组织。切开后的番茄果实块儿,放于实验室,几天后就发霉了,在同样环境下,完整的番茄果实却没有发霉。请你对上述现象给出合理解释___________。
【答案】1 细胞壁 碘液 气泡 ①用镊子夹住盖玻片②先用一端接触载玻片中的液滴③再轻轻斜放 细胞核 液泡 保护 果实表皮具有保护作用,可在一定程度上阻止微生物侵染
【分析】
识图可知,图1是显微镜下的洋葱鳞片叶表皮细胞,细胞呈砖块形,像砖块砌成的墙壁;图2中A属于气泡,边缘黑且黑边宽,用镊子按压盖玻片还会变形和移动;图3属于番茄细胞图,细胞核小,液泡大,适合储存营养;图4番茄果实表皮细胞,细胞排列紧密,有保护作用。
【详解】
(1)图1细胞中可见的轮廓是细胞壁,因此为植物细胞,据此判断为洋葱鳞片叶内表皮细胞。图1中的细胞重叠了,是因为没有将洋葱鳞片叶内表皮展开。制作洋葱鳞片叶内表皮临时装片时,需滴加碘液,给细胞进行染色,使观察到的细胞结构清晰。
(2)图2视野中出现的A是气泡,盖盖玻片时,使盖玻片一侧先接触水滴,然后缓缓放下盖玻片,这样能减少气泡的产生。
(3)图3中的B染色较深,是细胞核,吃番茄时感受到的酸甜味道来自液泡,液泡中有大量营养物质。
(4)番茄果实表皮细胞属于保护组织,保护组织细胞排列紧密能阻挡外部的细菌和真菌进入,能保护细胞内部柔软的部分。
【点睛】
解答本题的关键是识别图中细胞及结构特点,牢记实验时操作步骤的要求。
期末测试(B卷•提升能力)-2022-2023学年七年级生物学上册同步单元AB卷(人教版): 这是一份期末测试(B卷•提升能力)-2022-2023学年七年级生物学上册同步单元AB卷(人教版),文件包含期末测试B卷·提升能力解析版doc、期末测试B卷·提升能力原卷版doc等2份试卷配套教学资源,其中试卷共38页, 欢迎下载使用。
期末测试(A卷•夯实基础)-2022-2023学年七年级生物学上册同步单元AB卷(人教版): 这是一份期末测试(A卷•夯实基础)-2022-2023学年七年级生物学上册同步单元AB卷(人教版),文件包含期末测试A卷·夯实基础解析版doc、期末测试A卷·夯实基础原卷版doc等2份试卷配套教学资源,其中试卷共36页, 欢迎下载使用。
期中测试(B卷•提升能力)-2022-2023学年七年级生物学上册同步单元AB卷(人教版): 这是一份期中测试(B卷•提升能力)-2022-2023学年七年级生物学上册同步单元AB卷(人教版),文件包含期中测试B卷·提升能力解析版doc、期中测试B卷·提升能力原卷版doc等2份试卷配套教学资源,其中试卷共36页, 欢迎下载使用。

