生物第一节 种子的萌发优秀课后复习题
展开2021-2022学年七年级生物上册精品课堂同步检测卷
3.2.1 种子的萌发
一、选择题
1.下列哪项不是种子萌发所需的环境条件( )
A. 适宜 温度 B. 一定的水分
C. 充足的空气 D. 肥沃的土壤
【答案】 D
【解析】种子萌发必须满足外界条件:一定的水分、适宜的温度和充足的空气;同时还要满足自身条件:有完整而有活力的胚及胚发育所需的营养物质,种子不在休眠期,种子萌发需要的营养物质来自种子自身,不需要从外界吸收,可见D符合题意。
故答案为:D
2.黄豆芽营养丰富,其食用部分主要是由种子的( )
A. 胚乳发育 B. 胚根发育
C. 胚芽发育 D. 胚轴发育
【答案】 D
【解析】黄豆植株是双子叶植物,在种子萌发的过程中,胚根首先发育成根,随着幼根的生长,胚轴逐渐在伸长,将两片子叶带出地面,子叶展开,露出胚芽,胚芽发育形成茎和叶,黄豆芽的食用部位是连接胚根和胚芽的白色部分——胚轴,可见D说法正确。
故答案为:D
3.图是柴胡种子萌发数与温度关系柱状图。由图可知,柴胡种子萌发的最适宜温度是( )
A. 15℃ B. 20℃ C. 25℃ D. 30℃
【答案】 B
【解析】分析柱形图可知:柴胡种子在温度为20℃的时候萌发率最高,所以20℃是柴胡种子萌发的最适宜温度,B符合题意。
故答案为:B。
4.某生物兴趣小组为探究种子萌发所需要的环境条件,用200粒玉米种子随机分成四组进行实验,实验方案及结果如下表所示。关于该实验的分析错误的是( )
实验编组
种子数量(粒)
环境条件
发芽率
温度(℃)
水分
空气
甲
50
25
适量
充足
96%
乙
50
25
干燥
充足
0
丙
50
2
适量
充足
0
丁
50
2
适量
无空气
0
A. 甲组为对照组,乙、丙、丁三组为实验组
B. 甲乙两组对照可以探究水对种子萌发的影响
C. 甲丙两组的实验结果说明适宜的温度是种子萌发的条件
D. 甲丁两组的实验结果说明充足的空气是种子萌发的条件
【答案】 D
【解析】A.根据变量设置一组对照实验,使实验结果具有说服力。一般来说,对实验变量进行处理的,就是实验组(乙、丙、丁),没有处理是的就是对照组(甲),A不符合题意。
B.甲和乙的实验变量是水分,可以探究水分对种子萌发的影响,B不符合题意。
C.甲和丙的实验变量是温度,可以说明适宜的温度是种子萌发的条件,C不符合题意。
D.甲和丁的变量是温度和空气,变量不唯一,无法形成对照实验得出结论,D符合题意。
故答案为:D。
5.菜豆种子萌发时,胚的哪一部分最先突破种皮( )?
A. 胚根 B. 子叶 C. 胚轴 D. 胚芽
【答案】 A
【解析】种子萌发是种子的胚从相对静止状态变为生理活跃状态。菜豆种子萌发的过程:种子吸水,把子叶中的营养运给胚根、胚轴、胚芽;胚根发育,首先突破种皮,形成根;胚轴伸长;胚芽发育成茎和叶。所以,菜豆种子萌发时,最先突破种皮的是胚根。
故答案为:A。
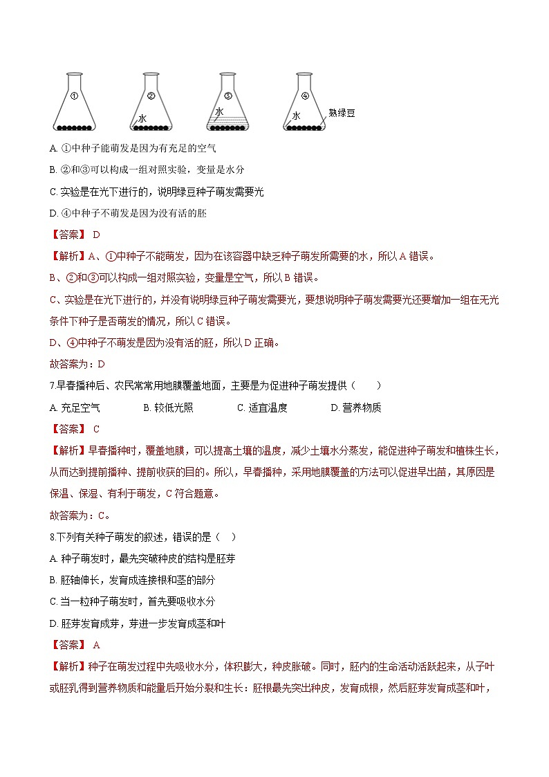
6.小明将如下装置放在窗台上探究绿豆种子萌发的条件,下列叙述正确的是( )
A. ①中种子能萌发是因为有充足的空气
B. ②和③可以构成一组对照实验,变量是水分
C. 实验是在光下进行的,说明绿豆种子萌发需要光
D. ④中种子不萌发是因为没有活的胚
【答案】 D
【解析】A、①中种子不能萌发,因为在该容器中缺乏种子萌发所需要的水,所以A错误。
B、②和③可以构成一组对照实验,变量是空气,所以B错误。
C、实验是在光下进行的,并没有说明绿豆种子萌发需要光,要想说明种子萌发需要光还要增加一组在无光条件下种子是否萌发的情况,所以C错误。
D、④中种子不萌发是因为没有活的胚,所以D正确。
故答案为:D
7.早春播种后、农民常常用地膜覆盖地面,主要是为促进种子萌发提供( )
A. 充足空气 B. 较低光照 C. 适宜温度 D. 营养物质
【答案】 C
【解析】早春播种时,覆盖地膜,可以提高土壤的温度,减少土壤水分蒸发,能促进种子萌发和植株生长,从而达到提前播种、提前收获的目的。所以,早春播种,采用地膜覆盖的方法可以促进早出苗,其原因是保温、保湿、有利于萌发,C符合题意。
故答案为:C。
8.下列有关种子萌发的叙述,错误的是( )
A. 种子萌发时,最先突破种皮的结构是胚芽
B. 胚轴伸长,发育成连接根和茎的部分
C. 当一粒种子萌发时,首先要吸收水分
D. 胚芽发育成芽,芽进一步发育成茎和叶
【答案】 A
【解析】种子在萌发过程中先吸收水分,体积膨大,种皮胀破。同时,胚内的生命活动活跃起来,从子叶或胚乳得到营养物质和能量后开始分裂和生长:胚根最先突出种皮,发育成根,然后胚芽发育成茎和叶,胚轴发育成连接茎与根的部分。
故答案为:A。
9.为探究光照对种子萌发的影响,某生物兴趣小组分别测定蚕豆、烟草及苋菜的种子在光照和遮光两种不同条件下的发芽率,结果如右图。下列相关分析正确的是( )
A. 苋菜种子光照组和遮光组的水分条件必须保持相同且适宜
B. 光照对蚕豆种子的萌发没有明显影响但抑制烟草种子的萌发
C. 蚕豆种子光照组和苋菜种子遮光组的温度必须保持相同且适宜
D. 蚕豆种子和苋菜种子的萌发都受光照的显著影响
【答案】 A
【解析】A、根据题干所述,此实验要探究“光照对种子萌发的影响”所以变量是光,除了光照不同外,其它因素都相同,所以,苋菜种子光照组和遮光组的水分条件必须保持相同且适宜,A说法正确。
B、根据柱状图可知,光照对蚕豆种子的萌发没有明显影响但能抑制烟草种子的萌发,B说法错误。
C、根据对照实验中唯一变量的原则,蚕豆种子光照组和蚕豆种子遮光组的温度必须保持相同且适宜,但蚕豆组和苋菜组的温度可以不一致,C说法错误。
D、根据柱状图可知,光照对蚕豆种子的萌发没有明显影响,对烟草种子和苋菜种子的萌发却有显著影响,D说法错误。
故答案为:A
10.如图为探究种子萌发条件的实验装置,每个烧杯中放有等量的干燥种子(20粒),并提供相应的环境条件。请预测:种子发芽率最高的是( )
A. B.
C. D.
【答案】 A
【解析】种子的萌发的外界条件为适量的水分、适宜的温度和充足的空气。A中有适量的水分、适宜的温度和充足的空气,符合种子萌发的条件;B中水淹没了种子,缺少空气,种子不能萌发;C中没有水,种子不能萌发;D中温度5℃,温度太低,不适宜种子萌发。
因此种子萌发率最高的是A。
故答案为:A。
11.大豆种子萌发不需要的外界条件是( )
A. 充足的光照 B. 适宜的温度 C. 适量的水分 D. 充足的空气
【答案】 A
【解析】种子萌发必须满足的外界环境条件为适量的水分、适宜的温度和充足的空气由此可以看出充足的光照不是种子萌发的条件,A符合题意。
故答案为:A
12.小明特别喜欢吃绿豆芽,决定自己发绿豆芽,下面是他在探究过程中观察到的一些现象及解释,请你指出不合理的选项( )
A. 用清水浸泡种子一昼夜,种子吸水膨胀,给种子提供一定的水分
B. 吸水膨胀之后的种子,种皮破裂,胚芽突破种皮
C. 萌发的种子胚轴伸长,胚芽发育成茎和叶
D. 一直泡在水中的绿豆种子不会发芽,是因为没有给种子提供充足的空气
【答案】 B
【解析】A.用清水浸泡种子一昼夜,种子吸水膨胀,给种子提供一定的水分,细胞吸水后开始活跃,A不符合题意。
B.吸水膨胀之后的种子,种皮破裂,胚根突破种皮,B符合题意。
C.萌发的种子胚轴伸长,胚轴发育成根茎连接部分,胚芽发育成茎和叶,C不符合题意。
D.一直泡在水中的绿豆种子不会发芽,水分阻碍了种子吸收氧气,没有给种子提供充足的空气,D不符合题意。
故答案为:B。
13.为探究大豆种子萌发的环境条件,某实验小组将150 粒大豆种子随机均分为3组,进行实验(除探究条件外,其他环境条件均适宜),结果如图所示。据图分析正确的是( )
A. 甲组种子未萌发,说明子叶中的营养物质转运给胚需要大量水
B. 丙组中的种子没有完全萌发,不是因氧气不足引起
C. 乙组和丙组每天萌发的种子数都不同,说明光对种子的萌发有影响
D. 大豆种子萌发时胚根先突破种皮,发育成豆芽
【答案】 B
【解析】A、甲组种子没有水,因此未萌发,说明种子萌发需要水分,A不符合题意。
B、丙组中的种子没有完全萌发,不是因氧气不足引起,可能是自身种子问题,B符合题意。
C、乙组和丙组每天萌发的种子数都不同,但萌发的种子数基本相同,说明光对种子的萌发没有影响,C不符合题意。
D、大豆种子萌发时胚根先突破种皮,发育成根,D不符合题意。
故答案为:B。
14.如图是被子植物种子的结构模式图。下列说法正确的是( )
A. 甲图种子萌发时,①发育成茎
B. 甲图种子萌发时,最先突破种皮的是④
C. 乙图中⑤为种子的萌发提供营养物质
D. 乙图种子萌发时,②只发育成叶
【答案】 C
【解析】A、图甲中,①是胚轴,将来发育成连接根和茎的部位,胚芽发育成茎和叶,A说法错误。
B、图甲中,④是胚芽,将来发育成茎和叶,在种子萌发时,胚根最先突破种皮,发育成根,B说法错误。
C、乙图中,⑤是胚乳,胚乳中贮存着种子萌发需要的营养物质,C说法正确。
D、乙图中,②是胚芽,将来发育成茎和叶,D说法错误。
故答案为:C
15.在播种季节,将颗粒饱满同一植物的种子分为等量的甲、乙两组,在25℃的环境温度下分别播种,甲组播种在水分适宜的肥沃性土壤里,乙组播种在水分适宜的贫瘠沙性土壤里,这两组种子发芽的情况是( )
A. 乙组先发芽 B. 甲组先发芽 C. 两组都不发芽 D. 两组同时发芽
【答案】 D
【解析】种子萌发所需要的营养物质来自种子自身与土壤肥沃或贫瘠无关,因此,“将颗粒饱满的种子分为甲、乙两组,在25℃左右的温度下分别播种,甲组种在潮湿肥沃的土壤里,乙组种在潮湿贫瘠的土壤里”,这两组种子发芽的情况是“同时发芽”。
故答案为:D。
16.春播时,土壤需要通过耕和耙而变得松软,这是为了给种子的萌发提供( )
A. 一定的水分 B. 充足的空气 C. 适宜的温度 D. 适量的无机盐
【答案】 B
【解析】植物的根呼吸的是空气中的氧气,经常松土,可以使土壤疏松,土壤缝隙中的空气增多,有利于根的呼吸,促进根的生长。所以,春播时,土壤需要通过耕和耙而变得松软,这是为了给种子的萌发提供充足的空气。
故答案为:B。
17.下列探究“黄豆种子萌发的环境条件”实验设置中萌发数量最多的一组是( )
组别
A
B
C
D
种子数
20粒
20粒
20粒
20粒
温度
25℃
25℃
25℃
0℃
湿度
过量的水
干燥
适量的水
适量的水
A. A B. B C. C D. D
【答案】 C
【解析】种子萌发的环境条件为一定的水分、适宜的温度和充足的空气。
A.过量的水浸没种子,缺少充足的空气,种子不萌发,A不符合题意。
B.缺少一定的水分,种子不萌发,B不符合题意。
C.具有一定的水分、适宜的温度和充足的空气,满足种子萌发的条件,种子正常萌发,C符合题意
D.温度为0℃,缺少适宜的温度,种子不萌发,D不符合题意。
故答案为:C。
18.某同学为了探究种子萌发的条件,选取可萌发的6粒豌豆种子进行如图所示的6组实验操作。一段时间后,有部分种子开始萌发。下列有关叙述正确的是( )
A. 图中对照组只有①号和④号种子
B. ②号种子的胚芽可能最先突破种皮开始萌发
C. 本实验探究了温度、水分两个条件对种子萌发的影响
D. 本实验存在的不足之处是每组只用了一粒豌豆种子
【答案】 D
【解析】A、食用蔬菜、水果前要用水洗净或削皮,防止果皮残留的农药进入人体。不符合题意;
B、买肉时应看是否盖有检疫部门的印章,买经检疫合格的肉类制品。不符合题意;
C、家中食品需按要求采取正确方法储藏,不符合题意;
D、食物表面虽然有少量霉斑,其内在的性质、品质可能已经发生了变化,不可以食用,符合题意。
故答案为:D。
19.下列哪项不是种子萌发所需的环境条件( )
A. 适宜 温度 B. 一定的水分 C. 充足的空气 D. 肥沃的土壤
【答案】 D
【解析】种子萌发必须满足外界条件:一定的水分、适宜的温度和充足的空气;同时还要满足自身条件:有完整而有活力的胚及胚发育所需的营养物质,种子不在休眠期,种子萌发需要的营养物质来自种子自身,不需要从外界吸收,可见D符合题意。
故答案为:D
20.黄豆芽营养丰富,其食用部分主要是由种子的( )
A. 胚乳发育 B. 胚根发育 C. 胚芽发育 D. 胚轴发育
【答案】 D
【解析】黄豆植株是双子叶植物,在种子萌发的过程中,胚根首先发育成根,随着幼根的生长,胚轴逐渐在伸长,将两片子叶带出地面,子叶展开,露出胚芽,胚芽发育形成茎和叶,黄豆芽的食用部位是连接胚根和胚芽的白色部分——胚轴,可见D说法正确。
故答案为:D
二、判断题
21.农业上播种前需要通过耕和耙让土壤变得松软,这主要是因为种子萌发需要光。
【答案】 错误
【解析】种子萌发的外界条件为:一定的水分、适宜的温度和充足的空气,阳光不是种子萌发的必需条件。土壤变得松软,增加了土壤中的空气,有利于种子萌发。因此,农业上播种前需要通过耕和耙让土壤变得松软,这主要是因为种子萌发需要充足的空气。
22.在种子的结构中,最先突破种皮的结构是胚芽。
【答案】 错误
【解析】种子在萌发过程中先吸收水分,体积膨大,种皮胀破,同时,胚内的生命活动活跃起来,从子叶或胚乳得到营养物质和能量后开始分裂和生长:胚根最先突出种皮,发育成根,然后胚芽发育成茎和叶,胚轴发育成连接茎与根的部分,故此题说法错误。
23.只要具备一定的水分、充足的空气和适宜的温度,种子一定可以萌发。(判断对错)
【答案】 错误
【解析】只具备适量的水分、充足的氧气和适宜的温度的种子不一定萌发,种子的萌发还必须同时具备自身条件。因此,只要具备一定的水分、充足的空气和适宜的温度,种子一定可以萌发说法是错误。故本题说法错误。
24.大豆种子萌发时所需的营养物质是由胚乳提供的。
【答案】 错误
【解析】由分析可知:
大豆属于双子叶植物,双子叶植物种子由种皮、胚组成,单子叶植物种子由种皮、胚和胚乳组成,胚是种子的重要部分,都包括胚芽、胚轴、胚根和子叶四部分,双子叶植物种子营养储存在子叶里,单子叶植物种子营养储存在胚乳里.
25.贮藏粮食时保持干燥和低温是为了降低呼吸作用的强度.( )
【答案】 正确
【解析】由于种子能进行呼吸作用,植物的呼吸作用受温度和湿度的影响,不同植物种子寿命的长短是不一样的,种子的贮藏条件,对种子寿命的长短起着十分明显 的影响.贮藏种子的最适条件是干燥、低温和缺氧,只有在这样的条件下,种子的呼吸作用最微弱,种子呼吸作用消耗的有机物最少,有可能渡过最长时间的休眠 期.如果湿度大、温度高、氧气充足,种子的呼吸作用强,种子内贮存的有机养料将会通过种子的呼吸作用而大量消耗,种子的贮藏期限也就必然会缩短.
三、实验探究题
26.科学探究是生物学课程的重要组成部分,为了探究葵花种子萌发的环境条件,某生物兴趣小组进行了如下实验(表中未涉及的其他条件均适宜),根据实验回答问题。
编号
1号瓶
2号瓶
3号瓶
4号瓶
处理方式
1粒种子
1粒种子
1粒种子
1粒种子
不加水
加水至种子
高度的一半
加水淹没种子
加水至种子
高度的一半
25℃
25℃
25℃
5℃
(1)实验设计中,2号瓶和3号瓶作为一组对照实验,探究的是种子萌发是否需要________。
(2)该实验的对照组是________号瓶,其余三组是实验组。
(3)通过实验可知,种子萌发所需的环境条件有________。
(4)即使在条件适宜的环境中,种子也不一定都能萌发,请分析原因________。(回答一条即可)
(5)同学们设计的实验存在不足,主要是________。
【答案】 (1)充足的空气
(2)2
(3)一定的水分、适宜的温度和充足的空气
(4)胚不完整的;胚已经死亡;种子在休眠期;缺乏胚发育所需的营养物质
(5)每组只用1粒种子做实验不科学,每组种子的数量要多,这样可以减少其他因素的影响而导致的误差,排除偶然性
【解析】(1)实验设计中,2号瓶和3号瓶作为一组对照实验,变量是空气,故探究的是种子萌发是否需要充足的空气。
(2)对照实验是在研究一种条件对研究对象的影响时,所进行的除了这种条件不同外,其他条件都相同的实验,这个不同的条件,就是唯一变量。一般的对实验变量进行处理的,就是实验组,没有对实验变量进行处理的就是对照组。所以,该实验的对照组是2号瓶(环境条件适宜,种子能够萌发),其余三组是实验组。
(3)本实验中1号与2号(变量是水)、2号与4号(变量是温度)、2号与3号(变量是空气)都只有一个变量,能形成对照实验。实验结果应该是:2号瓶的种子能萌发,1号、3号、4号瓶的种子不能萌发。所以,通过实验可知,种子萌发所需的环境条件有一定的水分、适宜的温度和充足的空气。
(4)结合分析可知,即使在条件适宜的环境中,种子也不一定都能萌发,原因可能是:胚不完整的;胚已经死亡;种子在休眠期;缺乏胚发育所需的营养物质。
(5)同学们设计的实验存在不足,主要是:每组只用1粒种子做实验不科学,一粒种子可能自身原因等偶然性而不能萌发,影响实验结果。因此,种子的数量要多,这样可以减少其他因素的影响而导致的误差,排除偶然性,增强实验的准确性、可靠性。
四、综合题
27.在农业生产中,农民常在播种前将种子进行浸泡处理。用发酵后的尿液浸种是否有利于种子的萌发呢?小张同学选择玉米、黄瓜和萝卜种子进行探究,具体过程和萌发结果如下表所示,请据此分析回答问题。
处理方式
玉米种子
黄瓜种子
萝卜种子
数量
萌发数
数量
萌发数
数量
萌发数
在清水中浸泡24小时
100
83
100
45
100
73
在发酵后的尿液中浸泡24小时
100
84
100
81
100
41
(1)玉米种子中能够为萌发提供营养物质的结构是________。
(2)浸种时间不能太长,否则种子会因缺少________死亡。
(3)三组实验中均设置清水浸种,其目的是________。
(4)分析可知,用发酵的尿液浸泡后能明显提高发芽率的是________种子。
(5)三组实验中有一些种子不能萌发,请你推测可能的原因是________。
【解析】(1)玉米种子的结构包括种皮、胚和胚乳,胚乳中贮存着丰富的营养物质,在玉米种子萌发时,胚乳胃种子萌发提供营养物质。
(2)种子萌发的环境条件为一定的水分、适宜的温度和充足的空气。而氧气难溶于水,即水中氧气很少,所以,如果浸种时间太长,种子会因缺少空气死亡。
(3)对照实验是指在探究某种条件对研究对象的影响时,对研究对象进行的除了该条件不同以外,其他条件都相同的实验。根据题干所述,实验中都设置了清水浸种这一组的目的是形成对照,增加实验的说服力。
(4)根据表中数据可以看出,用发酵的尿液浸泡后能明显提高发芽率的是黄瓜种子,黄瓜种子的萌发率相比于清水浸泡数量明显增多。
(5)种子的萌发的外界环境条件为一定的水分、适宜的温度和充足的空气,除了满足环境条件还需要满
足自身条件,自身条件是胚是完整的、胚是活的、种子不在休眠期以及胚发育所需的营养物质。客可见,三组实验中有一些种子不能萌发,可能的原因是种子自身的原因,胚死亡、胚的结构被破坏、种子未解除休眠等。
故答案为:(1)胚乳;(2)氧气;(3)设置对照;(4)黄瓜;(5)胚死亡、胚的结构被破坏、种子未解除休眠等。
28.某同学探究“种子萌发的环境条件”,设计如下实验,根据实验回答问题:
瓶号
1号
2号
3号
4号
种子数量
10粒
10粒
10粒
10粒
环境条件
不放水
置于25℃橱柜中
放适量水
置于25℃橱柜中
放适量水
置于冰箱内
放过量水,淹没种子
置于25℃橱柜中
实验现象
未萌发
9粒萌发
1粒未萌发
未萌发
未萌发
(1)1号瓶和2号瓶进行对照实验,得出的结论是:种子的萌发需要一定的________。
(2)2号瓶和4号瓶进行对照实验,变量是________。
(3)1号瓶和3号瓶能否进行对照?________,原因是________。
(4)2号瓶种子中有1粒种子未萌发,可能的原因是________。(答出一条即可)
【答案】 (1)水分
(2)空气
(3)不能;有两个变量,变量不唯一
(4)种子的胚不完整(或胚已失活、种子在休眠期等)
【解析】(1)1号瓶与2号瓶的变量是水分,1号瓶无水,种子不萌发,2号瓶有适量水分,大多数种子萌发,可得出结论:种子的萌发需要一定的水分。
(2)2号瓶放适量水,则种子能与空气接触,而4号瓶放过量水,淹没种子,则种子不能与空气接触,所以2号瓶和4号瓶进行对照实验,变量是空气。
(3)1号瓶和3号瓶之间有两个变量,分别是水与温度,所以1号瓶和3号瓶不能构成一组对照实验,原因是有两个变量,变量不唯一。
(4)2号瓶的种子萌发的外界环境条件满足,但还有1粒种子未萌发,则可能的原因是种子的自身条件不满足,如胚不完整、胚已失去活力、种子处于休眠期或者胚发育所需的营养物质不足等。
29.生物兴趣小组的同学为研究子叶在种子萌发和幼苗生长中的作用,设计了如下实验:
①取菜豆种子500粒,平均分成五组(一~五),浸入水中24小时,让其萌发。
②选择其中4组种子,在萌发的不同时间除去子叶。
③两周后,收集所有幼苗,烘干,称量干重(主要是有机物的质量),所得结果如表所示。
组别
处理方法
平均干重(克/株)
一
不除去子叶
4.3
二
在萌发的第4天除去子叶
0.7
三
在萌发的第7天除去子叶
1.8
四
在萌发的第10天除去子叶
4.0
五
在萌发的第13天除去子叶
4.3
(1)菜豆种子浸种时间不能太长,否则种子会因缺少________而死亡。
(2)由表格可知,在种子萌发第________天时除去子叶,对幼苗的生长几乎不会造成影响。
(3)图一表示菜豆种子的萌发过程,其中X是由种子胚中的________发育而来。
(4)图二表示在自然状态下,完整的种子萌发过程中质量的变化,其中可表示有机物质量变化的曲线是________。
(5)菜农常在黑暗条件下萌发豆苗(豆芽菜),出售时因豆苗总质量远大于萌发时所用豆子的总质量而收获经济效益,你认为该现象可用图二曲线中的________段来解释最合理(填图二中字母)。
【解析】(1)玉米种子萌发时,胚乳提供营养物质,供胚利用萌发。种子萌发的环境条件为一定的水分、适宜的温度和充足的空气。浸种时间不能太长,否则种子会因缺少空气死亡。种子萌发时最先突破种皮的是胚根,将来发育成根。
(2)由表格可知,在种子萌发第10天时除去子叶,对幼苗的生长几乎不会造成影响。
(3)图一表示菜豆种子的萌发过程,其中X是茎和叶,由种子胚中的胚芽发育而来。
(4)萌发的菜豆种子呼吸作用旺盛,消耗了大量的有机物,因此其有机物的质量逐渐减少。而在长出茎叶之后,进行光合作用,有机物又大量增加,所以有机物的质量变化最符合如图二所示曲线2。
(5)种子萌发首先是吸水种皮变软,幼苗增加的物质主要是水。菜农常在黑暗条件下萌发豆苗(豆芽菜),出售时因豆苗总质量远大于萌发时所用豆子的总质量而收获经济效益,你认为该现象可用图二曲线中的曲线1段来解释最合理。
故答案为:(1)空气;(2)10;(3)胚芽;(4)曲线2;(5)曲线1。
30.如图甲、乙所示为两种植物的种子结构图。
(1)将图甲的种子剖开,在剖面上滴一滴碘液,会看到[________]________变成深蓝色。
(2)图乙种子的[2]________发育成图丙幼苗中的A,它在发育初期需要的营养主要来自图乙种子的[________]________。
(3)图乙种子萌发时,种子首先要吸收________,种子中的[________]________先突破种皮,最终发育成图丙[________]________。
(4)胚是新植物的幼体,图甲中代表胚结构的是________(填数字)。
(5)图甲的种子有________片子叶,因此被称为________植物。
(6)比较甲和乙的种子结构,两者的相同点是都有________和胚。
【解析】图中,1和8是胚轴、2和7是胚芽、3和9是胚根、4和11是子叶、5是胚、6和12是种皮、10是胚乳、A是叶、B是茎和叶之间连接的部分、C是根。
(1)玉米种子由种皮、胚乳和胚组成,胚分为胚根、胚轴、胚芽、子叶,含一片子叶,胚乳中储存有丰富的营养物质,淀粉遇碘液变成蓝色。玉米种子中的营养物质是淀粉,玉米种子的营养物质主要储存在胚乳中。所以在玉米种子剖面上滴一滴碘液,染成蓝色的是胚乳。将图甲的种子剖开,在剖面上滴一滴碘液,会看到[10] 胚乳变成深蓝色。
(2)图乙种子的[2]胚芽发育成图丙幼苗中的A,它在发育初期需要的营养主要来自图乙种子的[4] 子叶。(3)大豆种子萌发时,种子首先要吸收水分膨胀,种子中的[3] 胚根先突破种皮,最终发育成图丙[C] 根,2胚芽发育为幼苗的茎和叶,1胚轴发育为连接茎和根之间连接的部分。
(4)胚是新植物的幼体,由 7胚芽、8胚轴、9胚根、11子叶构成。
(5)玉米属于单子叶植物,玉米种子有1片子叶。大豆属于双子叶植物,大豆种子有2片子叶。
(6)玉米种子由种皮、胚乳和胚组成,大豆种子由种皮和胚组成,两者的相同点是都有种皮和胚。
故答案为:(1)10;胚乳(2)胚芽;4;子叶(3)水分;3;胚根;C;根(4)7,8,9,11(5)1;单子叶(6)种皮
人教版 (新课标)七年级上册第一节 种子的萌发精练: 这是一份人教版 (新课标)七年级上册第一节 种子的萌发精练,共5页。试卷主要包含了单选题,填空题,综合题等内容,欢迎下载使用。
人教版 (新课标)七年级上册第一节 种子的萌发课时训练: 这是一份人教版 (新课标)七年级上册第一节 种子的萌发课时训练,共5页。试卷主要包含了单选题,综合题等内容,欢迎下载使用。
人教版 (新课标)第一节 种子的萌发课时作业: 这是一份人教版 (新课标)第一节 种子的萌发课时作业,共8页。试卷主要包含了选择题,非选择题等内容,欢迎下载使用。

