2021学年第一节 生物与环境的关系精品练习题
展开2021-2022学年七年级生物上册精品课堂同步检测卷
1.2.1 生物与环境的关系
一、选择题
1.自然界的每一种生物,都会受到周围环境中其他生物的影响。下列选项属于生物因素对生物影响的是( )
A. 草盛豆苗稀 B. 大树底下好乘凉 C. 雨露滋润禾苗壮 D. 葵花朵朵向太阳
2.毛主席曾写过“鹰击长空,鱼翔浅底,万类霜天竞自由”等脍炙人口的诗句。鹰为什么能击于长空,而鱼却能翔于浅底,这体现了生物与环境间的关系是( )
A. 生物因素对生物的分布产生影响 B. 环境影响生物分布,生物适应特定环境
C. 鹰与鱼之间为竞争关系 D. 生物能影响环境
3.竹节虫不活动时看上去像小树枝不易被发现,这体现了生物与环境的关系是( )
A. 环境能够影响生物 B. 生物能够影响环境
C. 环境能够适应生物 D. 生物能够适应环境
4.生物与环境密切相关,下列叙述错误的是( )
A. 大树底下好乘凉促于非生物因素对生物的影响
B. 沙漠植物一般叶小、根长,这是自然选择的结果
C. 控制光照长短,可培育反季节花卉
D. 喜阴植物在阳光充足的地方反而生长不好
5.生物与生物之间存在着一定的关系,下面两种生物属于捕食关系的( )
A. 牛和羊 B. 狮子和羚羊 C. 水稻和杂草 D. 鸡和鸭
6.入夏以来,有些地区出现了大面积的干旱,地里的农作物大量死亡。这里描述的影响农作物生长的非生物因素主要是( )
A. 空气 B. 水分 C. 土壤 D. 温度
7.生物与环境的关系非常密切。下列不属于生物适应环境的实例是( )
A. 炎热的夏天,大树下非常凉爽
B. 枯叶蝶的形状很像枯叶
C. 爬行动物体表覆盖角质的鱗片或甲
D. 荒漠中的植物——骆驼剌,根系非常发达
8.当全世界面临新冠肺炎疫情严峻挑战时,中国帮助世界各国携手抗疫,支持世卫组织主导下各成员国就病毒源头研究开展合作。导致新冠肺炎的病毒与人类的关系是
A. 共生 B. 捕食 C. 竞争 D. 寄生
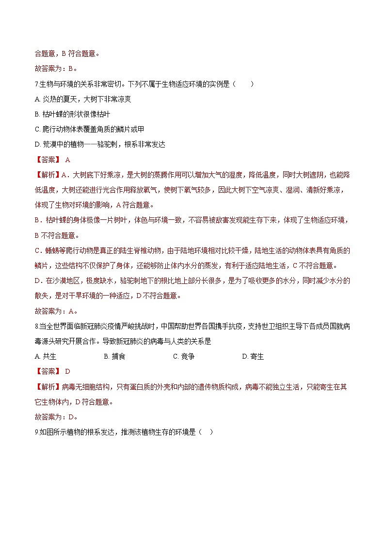
9.如图所示植物的根系发达,推测该植物生存的环境是( )
A. 干旱的荒漠 B. 泥泞的沼泽 C. 多水的农田 D. 湿润的森林
10.俗语、古诗词中蕴含着一些生物学原理。下列有关解释正确的是( )
A. 人间四月芳菲尽,山寺桃花始盛开—温度影响生物
B. 春雨贵如油—植物生长都需要无机盐
C. 落红不是无情物,化作春泥更护花—微生物作为分解者参与物质和能量循环
D. 螳螂捕蝉,黄雀在后—螳螂和黄雀是竞争关系
11.关于生物与环境的叙述错误的是( )
A. 环境是指生物生活的地点
B. 生态因素影响生物的生活和分布
C. 生物能影响和改变环境
D. 生态因素分为生物因素和非生物因素
12.在自然环境中,生物必须适应环境才能生存下去。下列属于生物对环境适应的是( )
A. 草履虫能净化污水 B. 苔藓腐蚀岩石形成土壤
C. 干旱使农作物减产 D. 避役会随环境改变体色
13.枯叶蝶落在树枝上,像枯树叶一样难以辨认。这一现象体现了( )
A. 生物能适应环境 B. 生物能影响环境
C. 环境能影响生物 D. 生物能改变环境
14.霜降之后天气越来越冷,被霜打过的柿子味道更甜。这体现了哪种非生物因素对生物的影响( )
A. 温度 B. 阳光 C. 水 D. 土壤
15.下列各组生物之间属于竞争关系的是( )
A. 豆科植物和根瘤菌 B. 水稻和杂草 C. 猎豹和羚羊 D. 蚂蚁搬家
16.立夏标志着夏天的开始。《礼记•月令》中的解释是:“蝼蝈鸣,蚯蚓出,王瓜生,苦菜秀。”影响上述生物活动的主要非生物因素是( )
A. 温度 B. 空气 C. 水 D. 光照
17.生物与环境的关系十分密切。下列哪项不是生物适应环境的实例?( )
A. 仙人掌的叶退化成刺
B. 牛的粪便使土壤更肥沃
C. 雷鸟的羽毛在冬天呈白色,夏天变为灰色
D. 生活在寒冷环境中的海豹,皮下脂肪很厚
18.下表中的自然现象所对应的生物学解释,正确的一组是( )
组别 | 自然现象 | 生物学解释 |
A | 北雁南飞 | 生物因素对生物的影响 |
B | 南橘北枳 | 生物因素对生物的影响 |
C | 大树底下好乘凉 | 生物对环境的影响 |
D | 万物生长靠太阳 | 生物对环境的影响 |
A. A B. B C. C D. D
19.我们的肠道中生活着多种多样的细菌,其中大肠杆菌对人体不仅无害,还能制造维生素,有益人体健康。大肠杆菌与人类的关系以及大肠杆菌的分类分别是( )
A. 寄生 原核生物 B. 寄生 真核生物 C. 共生 原核生物 D. 共生 真核生物
20.当气温骤降时,有些同学因未及时添加衣物,得了感冒,但有些同学虽然也未添加衣物,却并没有感冒。对这两种现象,下列说法正确的是( )
A. 前者说明生物影响环境,后者说明环境影响生物
B. 前者说明环境影响生物,后者说明生物影响环境
C. 前者说明环境影响生物,后者说明生物适应环境
D. 两种现象都说明生物适应环境
二、判断题
21.在大豆等豆科植物的根瘤中,根瘤菌与植物属于共生关系。
22.对于草原上的鹿群来说,草是生态因素,水、阳光、土壤也是生态因素.
23.生物对环境的适应不仅表现在形态结构方面,还表现在生理和行为等方面。
24.动物随季节变化而进行换羽、换毛,是动物对环境的适应。(判断对错)
25.地衣是藻类和真菌的共生体,藻类进行光合作用提供养分给真菌,真菌提供水分和无机盐给藻类,它们相互依赖,彼此有利,是互利共生关系.(判断对错)
三、实验探究题
26.某生物兴趣小组探究外界因素对海带生长率(指实验前后海带体内物质增加的百分比)的影响,实验结果如下图所示。请分析回答问题:
(1)由实验一可知,海带生长的最适温度范围是在________℃之间:长期在25℃环境条件下培养海带,会导致海带________。
(2)由实验一和实验二可知,________对海带生长率有影响。
(3)每组实验都选用多株海带而不是一株海带的目的是________。
(4)能否根据实验二中的数据得出促进海带生长的最适二氧化碳浓度为500ppm?________,原因是________。
27.甲、乙、丙、丁四位同学利用以下实验装置,探究“非生物因素对鼠妇生活的影响”。请分析并回答下列问题:
(1).鼠妇是一种节肢动物,其主要特征是身体分节,体表有坚硬的________ 和分节的附肢。
(2).铁盒内放置的鼠妇数量应足够多,以避免________, 减少误差,提高实验结果的可靠性。
(3).丙同学的实验________(填“遵循”或“不遵循”)单一变量原则。
(4).鼠妇喜欢生活在潮湿的环境中,则甲同学的实验现象是鼠妇大多集中在________土一侧。
(5).丁同学实验中的变量是________ 。
(6).进一步分析:除实验探究因素外,影响鼠妇生活的非生物因素还可能有________(写出一种即可)。
四、连线题
28.连线题,请将左右两列中相关联的内容用线段连接在一起
动物的取食 ________ A、应激性
向日葵朝向太阳 ________ B、生长
植物的开花结果 ________ C、营养
人体排汗 ________ D、繁殖
蘑菇由小长大 ________ E、排泄
老虎吃野猪 ________ F、合作关系
许多蜜蜂在酿蜜 ________ G、竞争关系
田里的水稻与杂草 ________ H、捕食关系
五、综合题
29.下图是王明同学调查某生态系统后绘制的简图,请据图回答下列问题。
(1)请帮王明同学将图中的生物按形态结构特点进行归类:动物:________微生物:________。
(2)影响该生态环境的非生物因素有________。
(3)图中直接影响兔生活的生物因素有________。
(4)为了获得高产,人们使用更多的化肥,使水域中的有机物增多,浮游生物大量繁殖说明生物与环境的关系是________。
(5)鹰视觉敏锐,爪和喙呈钩状,适于捕捉小动物,这说明生物与环境的关系________。
30.如果你生活在乡村,催你晨起的公鸡,夕照中牧归的牛羊,守护你平安之夜的爱犬,都曾经是你童年的朋友。放眼远眺,杨柳青青,麦浪滚滚,桃花含笑,杏花飘香,是你熟悉的景色。春水澄碧,游鱼嬉戏;梁上双燕,春来秋去,曾引发你无限的遐想。蛙鸣声声,流萤点点,伴你进入仲夏夜之梦。
(1)文中描述的乡村生活美景,植物有:________。
(2)文中“鱼”适应的生活环境是水。离开了这个环境将很难生存,这说明________。
(3)影响鱼生存的因素有________因素和________因素。
28.阅读下面资料,回答问题.
资料一:温带地区,春季来临,大地一片生机盎然.冬季到来后,树木落叶,小草枯萎,动物或产卵死亡,或悄悄找地方过冬.
资料二:海洋中,水面200米以下没有阳光,是一片完全黑暗的世界,在那里只有很少的微生物和动物,几乎找不到植物的踪迹.
资料三:非洲的热带草原地区,雨季到来的时候植物生长十分茂盛,旱季到来时植物则枯萎或死亡.
(1)资料一说明生物的生存需要________ .
(2)资料二说明生物的生存需要________ .
(3)资料三说明生物的生存需要________ .
(4)资料一、二、三说明环境中的________因素会影响生物的生存.
生物第一节 生物与环境的关系课后练习题: 这是一份生物第一节 生物与环境的关系课后练习题,共5页。试卷主要包含了环境中的生态因素,对照实验,生物对环境的适应和影响等内容,欢迎下载使用。
初中生物人教版 (新课标)七年级上册第一节 生物与环境的关系精品练习题: 这是一份初中生物人教版 (新课标)七年级上册第一节 生物与环境的关系精品练习题,文件包含同步讲义人教版生物七年级上册--121《生物与环境的关系》讲义原卷版docx、同步讲义人教版生物七年级上册--121《生物与环境的关系》讲义解析版docx等2份试卷配套教学资源,其中试卷共12页, 欢迎下载使用。
初中生物人教版 (新课标)七年级上册第一章 认识生物综合与测试精品综合训练题: 这是一份初中生物人教版 (新课标)七年级上册第一章 认识生物综合与测试精品综合训练题,文件包含11认识生物-2021-2022学年七年级生物上册精品课堂同步检测卷人教版解析卷doc、11认识生物-2021-2022学年七年级生物上册精品课堂同步检测卷人教版原卷版doc等2份试卷配套教学资源,其中试卷共17页, 欢迎下载使用。

