所属成套资源:新教材北师大版步步高选择性必修一【学案+同步课件】
2021学年第五章 计数原理1 基本计数原理1.2 分步乘法计数原理集体备课课件ppt
展开
这是一份2021学年第五章 计数原理1 基本计数原理1.2 分步乘法计数原理集体备课课件ppt,文件包含第五章§1第2课时计数原理的应用pptx、第五章§1第2课时计数原理的应用docx等2份课件配套教学资源,其中PPT共60页, 欢迎下载使用。
1.进一步理解分类加法计数原理和分步乘法计数原理的区别.
2.会正确应用这两个计数原理计数.
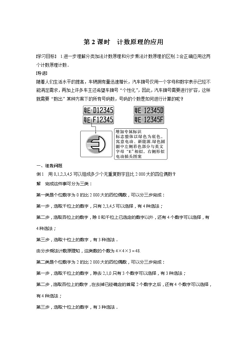
随着人们生活水平的提高,车辆拥有量迅速增长,汽车牌号仅用一个字母和数字表示已经不能满足需求,再加上许多车主还希望车牌号“个性化”,因此,汽车牌号需要进行扩容,这样就需要“数出”某种方案下的所有号码数,号码的个数是如何进行计算的呢?
用0,1,2,3,4,5可以组成多少个无重复数字且比2 000大的四位偶数?
完成这件事可分为三类:第一类是个位数字为0的比2 000大的四位偶数,可以分三步完成:第一步,选取千位上的数字,只有2,3,4,5可以选择,有4种选法;第二步,选取百位上的数字,除0和千位上已选定的数字以外,还有4个数字可以选择,有4种选法;第三步,选取十位上的数字,有3种选法.由分步乘法计数原理知,这类数的个数为4×4×3=48.
第二类是个位数字为2的比2 000大的四位偶数,可以分三步完成:第一步,选取千位上的数字,除去2,1,0只有3个数字可以选择,有3种选法;第二步,选取百位上的数字,在去掉已经确定的首尾2个数字之后,还有4个数字可以选择,有4种选法;第三步,选取十位上的数字,有3种选法.由分步乘法计数原理知,这类数的个数为3×4×3=36.第三类是个位数字为4的比2 000大的四位偶数,其方法步骤同第二类.由以上三类用分类加法计数原理,得所求无重复数字且比2 000大的四位偶数有48+36+36=120(个).
常见的组数问题及解题原则(1)常见的组数问题:奇数、偶数、整除数、各数位上的和或数字间满足某种特殊关系等.(2)常用的解题原则:首先明确题目条件对数字的要求,针对这一要求通过分类、分步进行组数;其次注意各数位上数字对特殊数字的要求,如偶数的个位数字为偶数、两位及其以上的数首位数字不能是0、被3整除的数各位数上的数字之和能被3整除等;最后先分类再分步从特殊数字或特殊位置进行组数.
(1)从0,2中选一个数字,从1,3,5中选两个数字,组成无重复数字的三位数,其中奇数的个数为A.24 B.18 C.12 D.6
由于题目要求是奇数,那么对于此三位数可以分成两种情况:奇偶奇,偶奇奇.如果是第一种奇偶奇的情况,可以从个位开始分析(3种情况),之后十位(2种情况),最后百位(2种情况),共12种;如果是第二种偶奇奇的情况:个位(3种情况),十位(2种情况),百位(不能是0,一种情况),共6种,因此总共有12+6=18(种)情况.
(2)用0,1,…,9十个数字,可以组成有重复数字的三位数的个数为A.243 B.252 C.261 D.279
0,1,2,…,9共能组成9×10×10=900(个)三位数,其中无重复数字的三位数有9×9×8=648(个),∴有重复数字的三位数有900-648=252(个).
(1)高三年级的四个班到甲、乙、丙、丁、戊五个工厂进行社会实践,其中工厂甲必须有班级去,每班去何工厂可自由选择,则不同的分配方案有A.360种 B.420种C.369种 D.396种
方法一 (直接法)以甲工厂分配班级情况进行分类,共分为四类:第一类,四个班级都去甲工厂,此时分配方案只有1种情况;第二类,有三个班级去甲工厂,剩下的一个班级去另外四个工厂,其分配方案共有4×4=16(种);第三类,有两个班级去甲工厂,另外两个班级去其他四个工厂,其分配方案共有6×4×4=96(种);第四类,有一个班级去甲工厂,其他三个班级去另外四个工厂,其分配方案有4×4×4×4=256(种).综上所述,不同的分配方案有1+16+96+256=369(种).
方法二 (间接法)先计算四个班自由选择去何工厂的总数,再扣除甲工厂无人去的情况,即5×5×5×5-4×4×4×4=369(种)方案.
(2)甲、乙、丙三人各写一张贺卡,放在一起,再各取一张不是自己的贺卡,则不同取法的种数有____.
不妨由甲先来取,共2种取法,而甲取到谁的将由谁在甲取后第二个来取,余下来的人,都只有一种选择,所以不同取法共有2×1×1=2(种).
选(抽)取与分配问题的常见类型及其解法(1)当涉及对象数目不大时,一般选用列举法、树形图法、框图法或者图表法.(2)当涉及对象数目很大时,一般有两种方法:①直接使用分类加法计数原理或分步乘法计数原理.一般地,若抽取是有顺序的就按分步进行;若按对象特征抽取的,则按分类进行.②间接法:去掉限制条件计算所有的抽取方法数,然后减去所有不符合条件的抽取方法数即可.
(1)有4位老师在同一年级的4个班级中各教一个班的数学,在数学考试时,要求每位老师均不在本班监考,则安排监考的方法种数是A.11 B.10 C.9 D.8
设四个班级分别是A,B,C,D,它们的老师分别是a,b,c,d.方法一 设a监考的是B,则剩下的三个老师分别监考剩下的三个班级,共有3种不同的方法;同理当a监考C,D时,剩下的三个老师分别监考剩下的三个班级也各有3种不同的方法.这样,由分类加法计数原理知共有3+3+3=9(种)不同的安排方法.方法二 让a先选,可从B,C,D中选一个,即有3种选法.若选的是B,则b从剩下的3个班级中任选一个,也有3种选法,剩下的两个老师都只有一种选法,根据分步乘法计数原理知,共有3×3×1×1=9(种)不同的安排方法.
(2)从6名志愿者中选4人分别从事翻译、导游、导购、保洁四项不同的工作,若其中甲、乙2名志愿者不能从事翻译工作,则选派方案共有A.280种 B.240种C.180种 D.96种
由于甲、乙不能从事翻译工作,因此翻译工作从余下的4名志愿者中选1人,有4种选法.后面三项工作的选法有5×4×3种,因此共有4×5×4×3=240(种)选派方案.
(1)如图所示,有A,B,C,D四个区域,用红、黄、蓝三种颜色涂色,要求任意两个相邻区域的颜色各不相同,共有_____种不同的涂法.
①若A,C涂色相同,则按照分步乘法计数原理,A,B,C,D可涂颜色的种数依次是3,2,1,2,则有3×2×1×2=12(种)不同的涂法.
②若A,C涂色不相同,则按照分步乘法计数原理,A,B,C,D可涂颜色的种数依次是3,2,1,1,则有3×2×1×1=6(种)不同的涂法.所以根据分类加法计数原理,共有12+6=18(种)不同的涂法.
(2)从黄瓜、白菜、油菜、扁豆4种蔬菜品种中选出3种,分别种在不同土质的三块土地上,其中黄瓜必须种植,则有____种不同的种植方法.
方法一 (直接法)若黄瓜种在第一块土地上,则有3×2=6(种)不同的种植方法.同理,黄瓜种在第二块、第三块土地上,均有3×2=6(种)不同的种植方法.故不同的种植方法共有6×3=18(种).方法二 (间接法)从4种蔬菜中选出3种,种在三块地上,有4×3×2=24(种),其中不种黄瓜有3×2×1=6(种),故共有24-6=18(种)不同的种植方法.
涂色与种植问题的四个解答策略涂色与种植问题是考查计数方法的一种常见问题,由于这类问题常常涉及分类与分步,所以在高考题中经常出现,处理这类问题的关键是要找准分类标准,求解涂色与种植问题一般是直接利用两个计数原理求解,常用的方法有:(1)按区域的不同以区域为主分步计数,并用分步乘法计数原理计算.
(2)以颜色(种植作物)为主分类讨论,适用于“区域、点、线段”问题,用分类加法计数原理计算.(3)将空间问题平面化,转化为平面区域的涂色问题.(4)对于不相邻的区域,常分为同色和不同色两类,这是常用的分类标准.
(1)如图所示,将一个四棱锥的每一个顶点染上一种颜色,并使同一条棱上的两个端点异色,如果只有5种颜色可供使用,则不同染色方法的种数为________.
按照S→A→B→C→D的顺序进行染色,按照A,C是否同色分类:第一类,A,C同色,则有5×4×3×1×3=180(种)不同的染色方法.第二类,A,C不同色,则有5×4×3×2×2=240(种)不同的染色方法.根据分类加法计数原理,共有180+240=420(种)不同的染色方法.
(2)如图,一个地区分为5个行政区域,现给地图着色,要求相邻区域不得使用同一种颜色,共有4种颜色可供选择,则不同的着色方法共有_____种(以数字作答).
①当使用4种颜色时,先着色第1区域,有4种方法,剩下3种颜色涂其他4个区域,
即有1种颜色涂相对的2块区域,有3×2×2=12(种),由分步乘法计数原理得,共有4×12=48(种).②当使用3种颜色时,从4种颜色中选取3种,有4种方法,先着色第1区域,有3种方法,剩下2种颜色涂4个区域,只能是一种颜色涂第2,4区域,另一种颜色涂第3,5区域,有2种着色方法.由分步乘法计数原理得有4×3×2=24(种).综上,共有48+24=72(种).
1.知识清单: (1)两个计数原理的区别与联系. (2)两个计数原理的应用:组数问题、选取问题、涂色问题及种植问题.2.方法归纳:分类讨论、正难则反.3.常见误区:分类标准不明确,会出现重复或遗漏问题.
1.某乒乓球队里有6名男队员,5名女队员,从中选取男、女队员各1名组成混合双打队,则不同的组队方法的种数为A.11 B.30 C.56 D.65
先选1名男队员,有6种方法,再选1名女队员,有5种方法,故共有6×5=30(种)不同的组队方法.
2.由数字0,1,2组成的无重复数字的整数中,偶数的个数为A.15 B.12 C.10 D.8
分三类.第一类组成一位整数,偶数有2个;第二类组成两位整数,偶数有3个;第三类组成三位整数,偶数有3个.由分类加法计数原理知共有偶数2+3+3=8(个).
3.甲、乙、丙三人踢毽子,互相传递,每人每次只能踢一下.由甲开始踢,经过4次传递后,毽子又被踢回甲,则不同的传递方式共有A.4种 B.5种 C.6种 D.12种
若甲先传给乙,则有甲→乙→甲→乙→甲,甲→乙→甲→丙→甲,甲→乙→丙→乙→甲3种不同的传法;同理,甲先传给丙也有3种不同的传法,故共有3+3=6(种)不同的传法.
先涂三棱锥P-ABC的三个侧面,有3×2×1种情况,然后涂三棱柱的三个侧面,有2×1×1种情况,由分步乘法计数原理,共有3×2×1×2×1×1=12(种)不同的涂法.
4.如图所示的几何体由三棱锥P-ABC与三棱柱ABC-A1B1C1组合而成,现用3种不同颜色对这个几何体的表面涂色(底面A1B1C1不涂色),要求相邻的面均不同色,则不同的涂色方案共有______种(用数字作答).
1.某城市的电话号码由七位升为八位(首位数字均不为零),则该城市可增加的电话部数是A.9×8×7×6×5×4×3×2B.8×97C.9×107D.8.1×107
电话号码是七位数字时,该城市可安装电话9×106部,同理升为八位时为9×107部,所以可增加的电话部数是9×107-9×106=8.1×107.
2.6把椅子摆成一排,3人随机就座,任何两人不相邻的坐法种数为A.144 B.120 C.72 D.24
先将3把空椅子隔开摆放,此时3把空椅子中间和两边共有4个空隙供3人(不妨记为甲、乙、丙)选择就座,因此可分三步:甲从4个空隙中任选一个空隙,有4种不同的选择;乙从余下的3个空隙中任选一个空隙,有3种不同的选择;丙从余下的2个空隙中任选一个空隙,有2种不同的选择.根据分步乘法计数原理,得任何两人不相邻的坐法种数为4×3×2=24.
3.某市汽车牌照号码可以上网自编,但规定从左数第2个号码只能从字母B,C,D中选择,其他四个号码可以从0~9这10个数字中选择(数字可以重复).若某车主第1个号码(从左到右)只想在数字3,5,6,8,9中选择,其他号码只想在1,3,6,9中选择,则他可选的车牌号码的所有可能情况有A.180种 B.360种C.720种 D.960种
按照车主的要求,从左到右第1个号码有5种选法,第2个号码有3种选法,其余3个号码各有4种选法,因此共有5×3×4×4×4=960(种)情况.
4.一植物园的参观路径如图所示,若要全部参观并且路线不重复,则不同的参观路线共有A.6种 B.8种C.36种 D.48种
选择参观路线分步完成:第一步选择三个“环形”路线中的一个,有3种方法,再按逆时针或顺时针方向参观有2种方法;
第二步选择余下两个“环形”路线中的一个,有2种方法,也按逆时针或顺时针方向参观有2种方法;最后一个“环形”路线,也按逆时针或顺时针方向参观有2种方法.由分步乘法计数原理知,共有3×2×2×2×2=48(种)方法.
5.中国有十二生肖,又叫十二属相,每一个人的出生年份对应了十二种动物(鼠、牛、虎、兔、龙、蛇、马、羊、猴、鸡、狗、猪)中的一种,现有十二生肖的吉祥物各一个,甲同学喜欢牛和马,乙同学喜欢牛、狗和羊,丙同学哪个吉祥物都喜欢,三位同学按甲、乙、丙的顺序依次选一个作为礼物,如果让三位同学选取的礼物都满意,那么不同的选法有A.360种 B.50种C.60种 D.90种
①甲同学选择牛,乙有2种选法,丙有10种选法,选法有1×2×10=20(种),②甲同学选择马,乙有3种选法,丙有10种选法,选法有1×3×10=30(种),所以共有20+30=50(种)选法.
6.体育老师把9个相同的足球放入编号为1,2,3的三个箱子中,要求每个箱子放球的个数不少于其编号,则不同的放球方法有A.8种 B.10种C.12种 D.16种
首先在三个箱子中放入个数与编号相同的球,这样剩下三个足球,这三个足球可以随意放置,第一种方法,可以在每一个箱子中放一个,有1种结果;第二种方法,可以把球分成两份,1和2,这两份在三个位置,有3×2=6(种)结果;第三种方法,可以把三个球都放到一个箱子中,有3种结果.综上可知共有1+6+3=10(种)结果.
7.如图所示,在连接正八边形的三个顶点而成的三角形中与正八边形有公共边的三角形有____个.
满足条件的有两类:第一类:与正八边形有两条公共边的三角形有8个;第二类:与正八边形有一条公共边的三角形有8×4=32(个),所以满足条件的三角形共有8+32=40(个).
8.用数字1,2组成一个四位数,则数字1,2都出现的四位偶数有_____个.
由四位数是偶数,知最后一位是2.在四位数中,当出现1个1时,有1 222,2 122,2 212,共3个,当出现2个1时,有1 122,1 212,2 112,共3个,当出现3个1时,只有1 112这1个四位偶数,故数字1,2都出现的四位偶数有3+3+1=7(个).
9.将三个分别标有A,B,C的球随机放入编号为1,2,3,4的四个盒子中.求:(1)1号盒中无球的不同放法种数;
1号盒中无球即A,B,C三个球只能放入2,3,4号盒子中,有33=27(种)放法.
(2)1号盒中有球的不同放法种数.
1号盒中有球可分三类:一类是1号盒中有一个球,共有3×32=27(种)放法,一类是1号盒中有两个球,共有3×3=9(种)放法,一类是1号盒中有三个球,有1种放法.共有27+9+1=37(种)放法.
10.如图为我国数学家赵爽(约3世纪初)在为《周髀算经》作注时验证勾股定理的示意图,现在提供5种颜色给其中5个小区域涂色,规定每个区域只涂一种颜色,相邻区域颜色不相同,则不同的涂色方案共有多少种?
方法一 由题意可知上下两块区域可以相同,也可以不同,则共有5×4×3×1×3+5×4×3×2×2=180+240=420(种)涂色方案.方法二根据题意,如图,设5个区域依次为A,B,C,D,E,分4步进行分析:①对于区域A,有5种颜色可选;②对于区域B,与A区域相邻,有4种颜色可选;
③对于区域C,与A,B区域相邻,有3种颜色可选;④对于区域D,E,若D与B颜色相同,E区域有3种颜色可选,若D与B颜色不相同,D区域有2种颜色可选,E区域有2种颜色可选,则区域D,E有3+2×2=7(种)选择,则不同的涂色方案有5×4×3×7=420(种).
11.将“福”“禄”“寿”填入到如图所示的4×4小方格内,每格内只填入一个汉字,且任意的两个汉字既不同行也不同列,则不同的填写方法有A.288种 B.144种C.576种 D.96种
第一步,先从16个格子中任选一格放一个汉字有16种方法,第二步,任意的两个汉字既不同行也不同列,剩下的只有9个格子可以放,有9种方法,第三步,第三个汉字只有4个格子可以放,有4种方法,由分步乘法计数原理知共有16×9×4=576(种)方法.
12.某公司新招聘进8名员工,平均分给甲、乙两个部门,其中2名英语翻译人员不能分给同一个部门,另外3名电脑编程人员也不能分给同一个部门,则不同的分配方案种数是A.18 B.24 C.36 D.72
由题意可得,分两类:①甲部门要2名电脑编程人员,则有3种方法;翻译人员的分配有2种方法;再从剩下的3个人中选1人,有3种方法,共3×2×3=18(种)分配方案.②甲部门要1名电脑编程人员,则有3种方法;翻译人员的分配有2种方法;再从剩下的3个人中选2人,方法有3种,共3×2×3=18(种)分配方案.由分类加法计数原理,可得不同的分配方案共有18+18=36(种).
13.用0,1,2,3,4组成没有重复数字的全部五位数中,若按从小到大的顺序排列,则数字12 340应是第几个数A.6 B.8 C.9 D.10
前两位为10的有3×2×1=6(个),前三位为120的有2×1=2(个),前三位为123的有12 304,12 340,故12 340为第10个数.
14.现有五种不同的颜色,要对图形中的四个部分进行着色,要求有公共边的两块不能用同一种颜色,不同的涂色方法有_____种.
依次给区域Ⅰ,Ⅱ,Ⅲ,Ⅳ涂色分别有5,4,3,3种方法,根据分步乘法计数原理,不同的涂色方法的种数为5×4×3×3=180.
15.现有某类病毒记作XmYn,其中正整数m,n(m≤7,n≤9)可以任意选取,则不同的选取种数为______,m,n都取到奇数的概率为________.
因为正整数m,n满足m≤7,n≤9,所以(m,n)所有可能的取值有7×9=63(种),其中m,n都取到奇数的情况有4×5=20(种),
16.一个同心圆形花坛,分为两部分,中间小圆部分种植草坪和绿色灌木,周围的圆环分为n(n≥3,n∈N+)等份,种植红、黄、蓝三种颜色不同的花,要求相邻两部分种植不同颜色的花.
(1)如图①,圆环分成3等份,分别为a1,a2,a3,则有多少种不同的种植方法?
先种植a1部分,有3种不同的种植方法,再种植a2,a3部分.因为a2,a3与a1的颜色不同,a2,a3的颜色也不同,所以由分步乘法计数原理,不同的种植方法有3×2×1=6(种).
相关课件
这是一份数学选择性必修 第一册4.2 直线与圆锥曲线的综合问题教课课件ppt,文件包含第五章22第2课时排列的综合问题pptx、第五章22第2课时排列的综合问题docx等2份课件配套教学资源,其中PPT共60页, 欢迎下载使用。
这是一份北师大版 (2019)选择性必修 第一册1.2 分步乘法计数原理集体备课课件ppt,文件包含第五章§1第1课时计数原理pptx、第五章§1第1课时计数原理docx等2份课件配套教学资源,其中PPT共60页, 欢迎下载使用。
这是一份2021学年3.2 组合数及其性质备课ppt课件,文件包含第五章§3第2课时组合数的性质pptx、第五章§3第2课时组合数的性质docx等2份课件配套教学资源,其中PPT共60页, 欢迎下载使用。

