





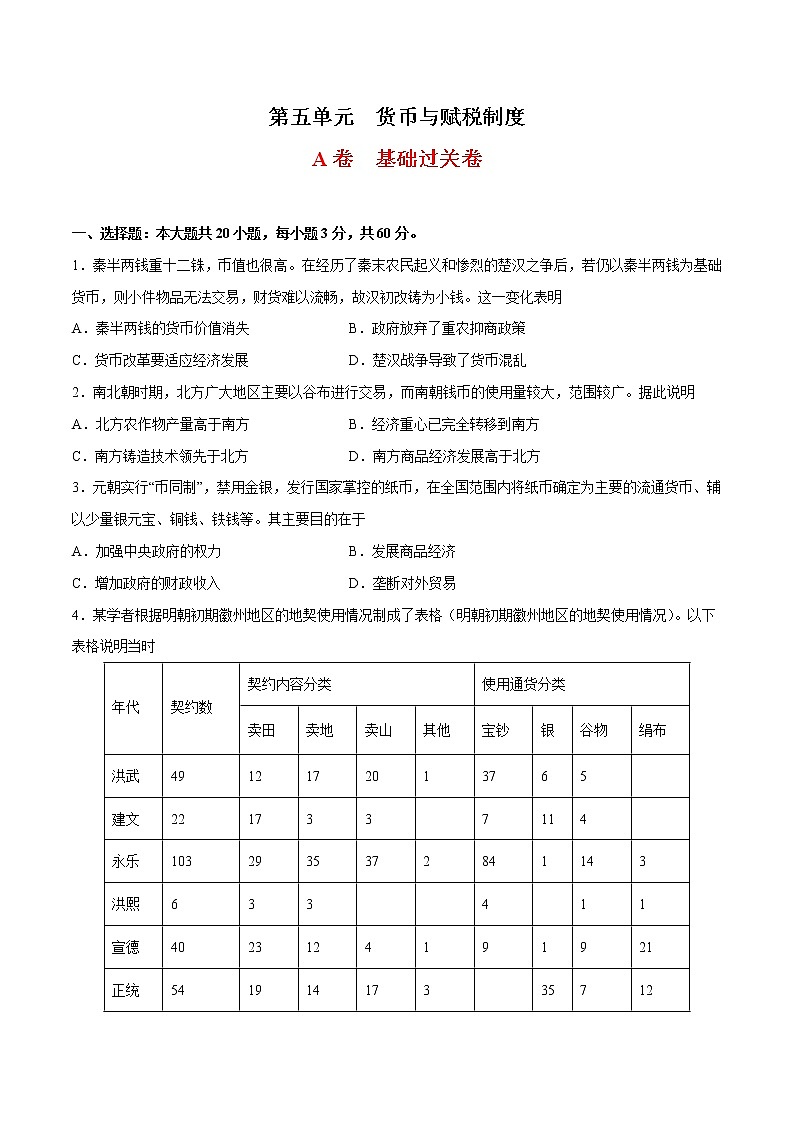
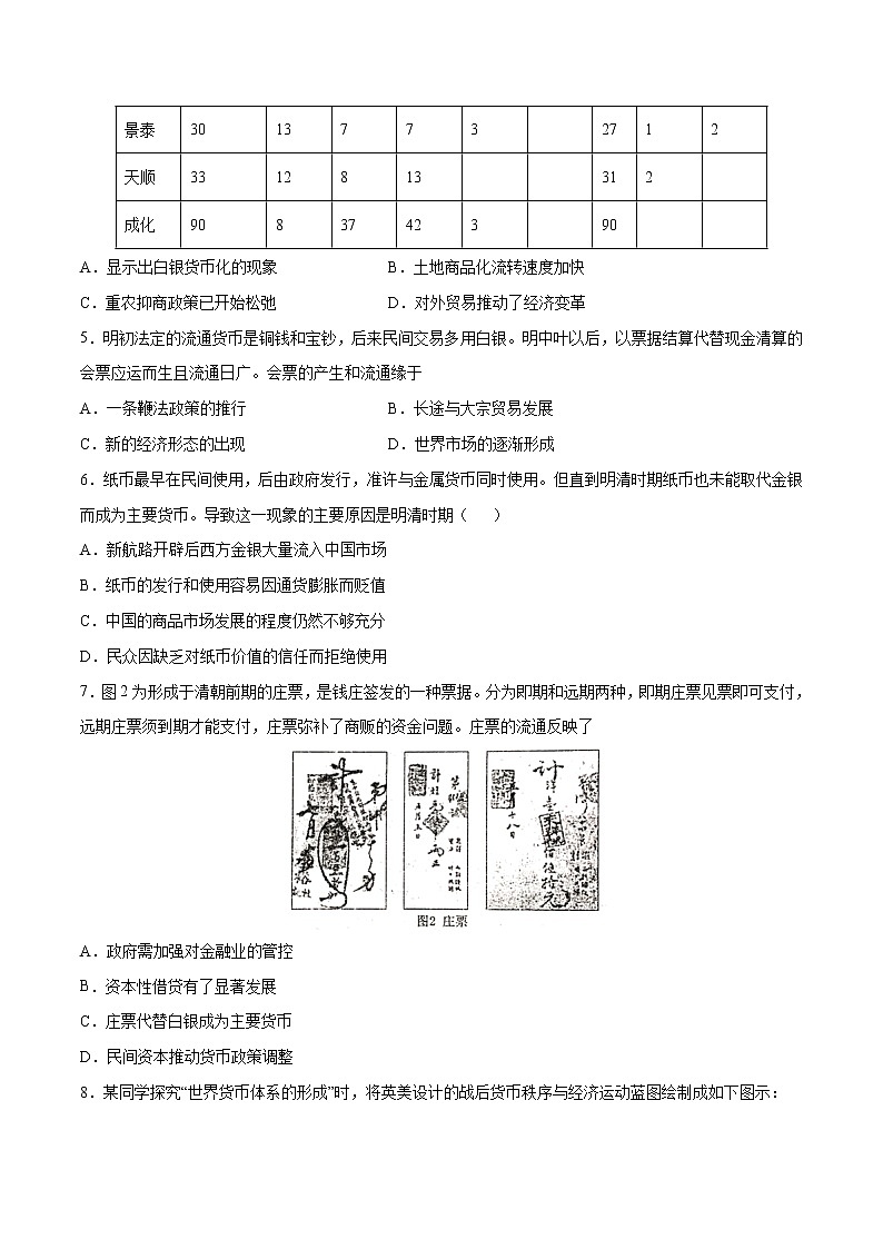
人教统编版选择性必修1 国家制度与社会治理第五单元 货币与财税制度第16课 中国赋税制度的演变优秀单元测试测试题
展开高中人教统编版第18课 世界主要国家的基层治理与社会保障精品单元测试当堂达标检测题: 这是一份高中人教统编版第18课 世界主要国家的基层治理与社会保障精品单元测试当堂达标检测题,文件包含第六单元基层治理与社会保障基础过关卷解析版-单元过关卷2022-2023学年高二历史同步精练选择性必修1docx、第六单元基层治理与社会保障基础过关卷原卷版-单元过关卷2022-2023学年高二历史同步精练选择性必修1docx等2份试卷配套教学资源,其中试卷共20页, 欢迎下载使用。
人教统编版选择性必修1 国家制度与社会治理第五单元 货币与财税制度第16课 中国赋税制度的演变精品单元测试同步测试题: 这是一份人教统编版选择性必修1 国家制度与社会治理第五单元 货币与财税制度第16课 中国赋税制度的演变精品单元测试同步测试题,文件包含第五单元货币与赋税制度能力过关卷解析版-单元过关卷2022-2023学年高二历史同步精练选择性必修1docx、第五单元货币与赋税制度能力过关卷原卷版-单元过关卷2022-2023学年高二历史同步精练选择性必修1docx等2份试卷配套教学资源,其中试卷共19页, 欢迎下载使用。
人教统编版选择性必修1 国家制度与社会治理第11课 中国古代的民族关系与对外交往优秀单元测试当堂检测题: 这是一份人教统编版选择性必修1 国家制度与社会治理第11课 中国古代的民族关系与对外交往优秀单元测试当堂检测题,文件包含第四单元民族关系与国家关系基础过关卷解析版-单元过关卷2022-2023学年高二历史同步精练选择性必修1docx、第四单元民族关系与国家关系基础过关卷原卷版-单元过关卷2022-2023学年高二历史同步精练选择性必修1docx等2份试卷配套教学资源,其中试卷共24页, 欢迎下载使用。