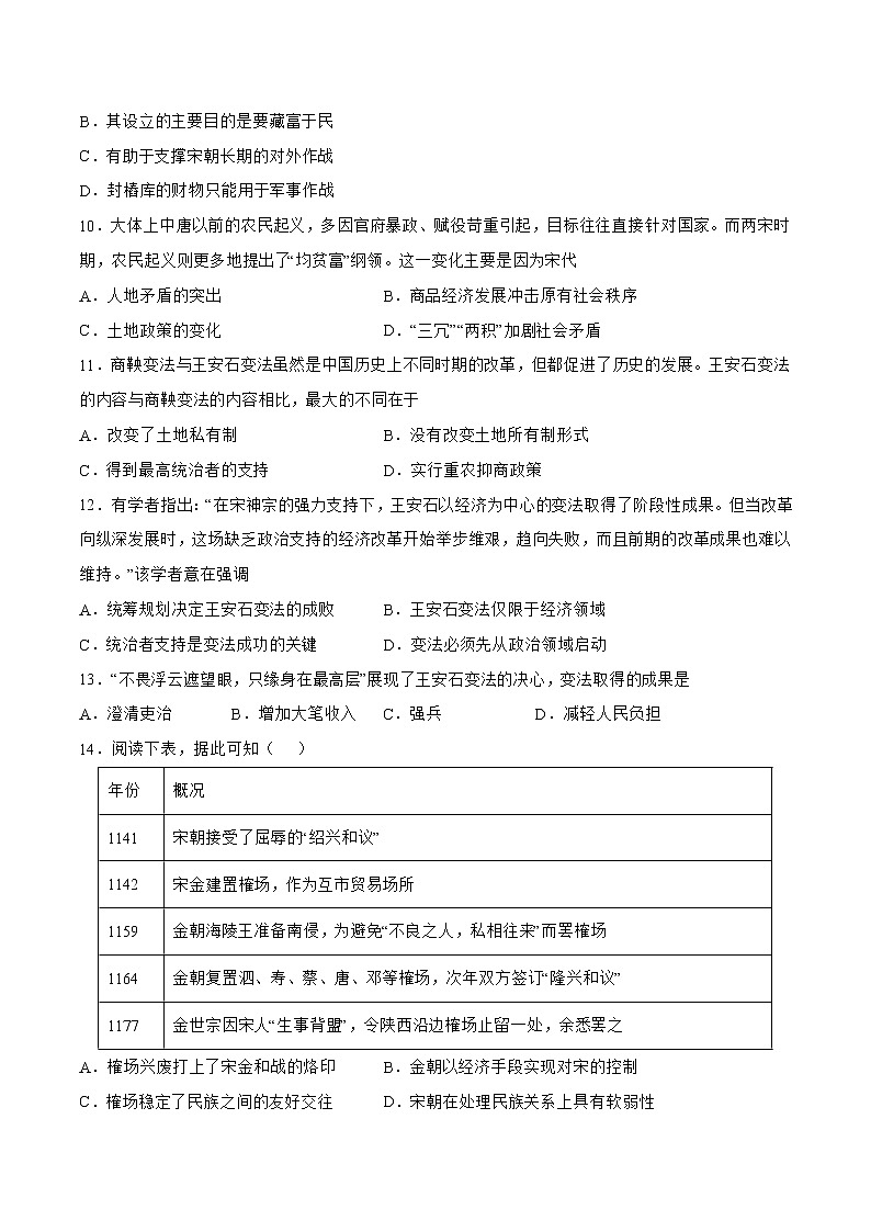
人教统编版(必修)中外历史纲要(上)第三单元 辽宋夏金多民族政权的并立与元朝的统一第9课 两宋的政治和军事 精品课后作业题
展开高中历史人教统编版(必修)中外历史纲要(上)第25课 人民解放战争精品课后练习题: 这是一份高中历史人教统编版(必修)中外历史纲要(上)第25课 人民解放战争精品课后练习题,文件包含第25课人民解放战争解析版-必刷题2022-2023学年高一历史同步练习中外历史纲要上docx、第25课人民解放战争原卷版-必刷题2022-2023学年高一历史同步练习中外历史纲要上docx等2份试卷配套教学资源,其中试卷共20页, 欢迎下载使用。
高中历史人教统编版(必修)中外历史纲要(上)第19课 辛亥革命精品当堂达标检测题: 这是一份高中历史人教统编版(必修)中外历史纲要(上)第19课 辛亥革命精品当堂达标检测题,文件包含第19课辛亥革命解析版-必刷题2022-2023学年高一历史同步练习中外历史纲要上docx、第19课辛亥革命原卷版-必刷题2022-2023学年高一历史同步练习中外历史纲要上docx等2份试卷配套教学资源,其中试卷共19页, 欢迎下载使用。
高中历史人教统编版(必修)中外历史纲要(上)第14课 清朝前中期的鼎盛与危机优秀当堂达标检测题: 这是一份高中历史人教统编版(必修)中外历史纲要(上)第14课 清朝前中期的鼎盛与危机优秀当堂达标检测题,文件包含第14课清朝前中期的鼎盛与危机解析版-必刷题2022-2023学年高一历史同步练习中外历史纲要上docx、第14课清朝前中期的鼎盛与危机原卷版-必刷题2022-2023学年高一历史同步练习中外历史纲要上docx等2份试卷配套教学资源,其中试卷共20页, 欢迎下载使用。

