所属成套资源:北师大版英语九年级全册同步教案
- Unit 4 Space Lesson 11 The Amazing Shenzhou 教案(表格式) 教案 1 次下载
- Unit 4 Space Lesson 12 The Spaceship 教案(表格式) 教案 1 次下载
- Unit 5 Literature Lesson 13 Anne of Green Gables 教案(表格式) 教案 1 次下载
- Unit 5 Literature Lesson 15 A Famous Writer Period 1 教案 教案 1 次下载
- Unit 6 Role Models Lesson 16 Yao Ming 教案(表格式) 教案 1 次下载
初中英语北师大版九年级全册Communication Workshop优质表格教案
展开
这是一份初中英语北师大版九年级全册Communication Workshop优质表格教案,共5页。
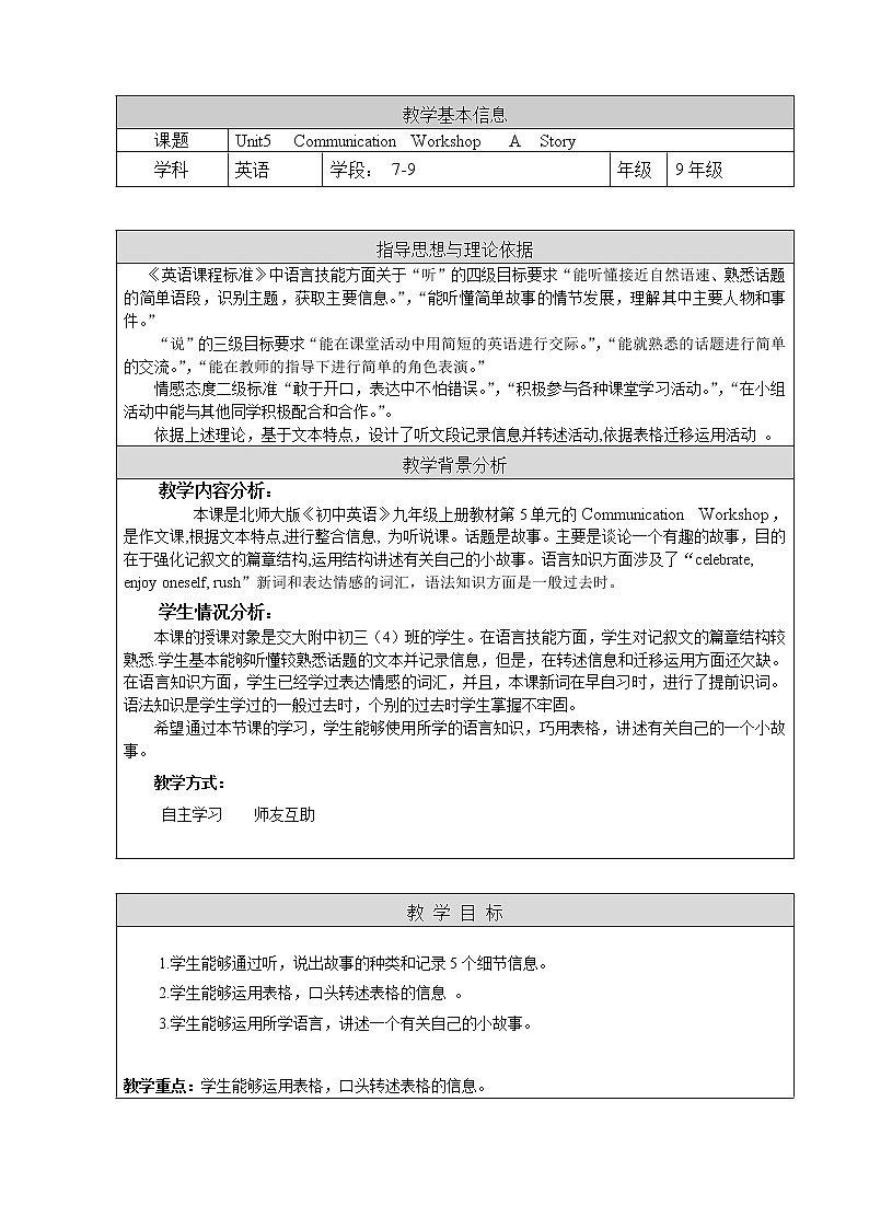
教学基本信息课题Unit5 Communication Workshop A Story学科英语学段: 7-9年级9年级 指导思想与理论依据 《英语课程标准》中语言技能方面关于“听”的四级目标要求“能听懂接近自然语速、熟悉话题的简单语段,识别主题,获取主要信息。”,“能听懂简单故事的情节发展,理解其中主要人物和事件。”“说”的三级目标要求“能在课堂活动中用简短的英语进行交际。”,“能就熟悉的话题进行简单的交流。”,“能在教师的指导下进行简单的角色表演。” 情感态度二级标准“敢于开口,表达中不怕错误。”,“积极参与各种课堂学习活动。”,“在小组活动中能与其他同学积极配合和合作。”。依据上述理论,基于文本特点,设计了听文段记录信息并转述活动,依据表格迁移运用活动 。教学背景分析教学内容分析: 本课是北师大版《初中英语》九年级上册教材第5单元的Communication Workshop,是作文课,根据文本特点,进行整合信息, 为听说课。话题是故事。主要是谈论一个有趣的故事,目的在于强化记叙文的篇章结构,运用结构讲述有关自己的小故事。语言知识方面涉及了“celebrate, enjoy oneself, rush”新词和表达情感的词汇,语法知识方面是一般过去时。学生情况分析:本课的授课对象是交大附中初三(4)班的学生。在语言技能方面,学生对记叙文的篇章结构较熟悉.学生基本能够听懂较熟悉话题的文本并记录信息,但是,在转述信息和迁移运用方面还欠缺。在语言知识方面,学生已经学过表达情感的词汇,并且,本课新词在早自习时,进行了提前识词。语法知识是学生学过的一般过去时,个别的过去时学生掌握不牢固。希望通过本节课的学习,学生能够使用所学的语言知识,巧用表格,讲述有关自己的一个小故事。教学方式: 自主学习 师友互助 教 学 目 标 1.学生能够通过听,说出故事的种类和记录5个细节信息。2.学生能够运用表格,口头转述表格的信息 。3.学生能够运用所学语言,讲述一个有关自己的小故事。 教学重点:学生能够运用表格,口头转述表格的信息。 教学难点:学生能够运用所学语言,讲述一个有关自己的小故事。 教学流程示意 教 学 过 程教学阶段教师活动学生活动设置意图技术应用时间安排Step 1Pre-listening 1. Show the title “ A Story” . 2.Show two pictures to students and ask Ss 1) What are they doing?2) What’s the matter with Nancy?Students say the Chinese meaning. Students look at the pictures and answer the questions 出示课题,导入话题。 出示图片,引入本课话题.预测课文内容, 为听力输出做准备。ppt3’Step 2While-listening1.1st listening· Ask Ss to listen the Nancy’s story and answer the questions.What kind of story is it ? 2.2nd listening· Ask Ss to listen and complete the table on the worksheet. 3.3rd listening· Ask Ss to listen and write down the notes. Ss listen the Nancy’s story and answer the questions. Ss translate and predict by ourselves. Ss listen and complete the table on the worksheet. Check the anwers. Ss listen and write down the notes on the worksheet. 通过第一遍听,引导学生尽可能多的速记单词,了解文章大意,并回答问题. 培养学生自主翻译,自主预测的自主学习能力。 通过第二和三遍听,利用表格,帮助学生记录信息。 通过第四遍听,引导学生记笔记 并为转述做准. Ppt 15’Step 3Post-listeningRetell the passage Ask Ss to retell the passage according to the table and act it out . Role-play1. Ask students to tell the story according to the table and act it out.在三月份, 我们在教室里举行了欢送会,因为陈璐祎同学要去北京上学。我们玩得很愉快 , 送礼物 送祝福等等.陈璐祎同学感动的留下了眼泪。 这是个幸福的故事。 (至少6句话) Free talk (至少6句话) A Tell a story freely. sad story, happy story, funny story ……... BYou can tell the story about Nancy or 陈璐祎. Ss retell the passage by ourselves first, then work in pairs to help each other. Ss act it out. Ss tell the story according to the table by ourselves.Then work in pairs to help each other. Ss act it out Ss tell the story according to the table by ourselves.Then work in pairs to help each other. Ss act it out 培养学生独立思考、自主学习的能力。检测学生对细节信息的理解。 设置情景,巩固本课所学,培养学生用英语做事情的能力。 进一步内化信息,为下一步输出做准备。 分层要求,满足不同学生的能力。培养学生迁移能力。 Ppt 25’Step 4Homework1. Listen the cw in 口语100。 2. Write a story in the exercise book.Take notes carefully.口头到笔头,巩固所学。 ppt2’学习效果评价设计学生互评结果:评价方式:1. 在课堂每个环节关注学生表现,鼓励学生说英语,及时发现他们的闪光点,及时表扬,使学生体验进步与成功,认识自我,建立自信。2. 评价表格: 标准: 每2个错误扣0.5分,记录信息一空一分. 评分表 记录信息 5分转述5分迁移一5分迁移二5分总分平均分自评 互评 本教学设计与以往或其他教学设计相比的特点(300-500字数)首先基于文本WC 提炼文框架,设计听记录信息,转述听说活动;然后基于框架迁移运用;最后开放性的说的活动.学生在整个活动引领之下开展自主预测,自主听力记录信息,同伴交流互助,同伴倾听纠错,展示评价等多元活动.设计符合英语学习活动观,学生在教师科学有效的设计之下一直在参与,体验.听说能力,语言组织能力和评价能力均得到了充分的培养. 1.精心设计听说课:基于CW文本设计 利用文本框架设计听记录信息和转述活动 自主预测-充分听,记录信息-教师简单出示答案,学生自己核对-自自己准备转述-同伴互助-展示评价 迁移运用一:教师引领学生自己审题并准备口述内容-教师引领学生示范-同伴互助-展示评价 迁移运用二:开放性口语分层练习.有能力学生根据框架自由发挥,薄弱生可根据前面所学套用. 2.时间分配 教师:15分钟:布置任务,提供帮助,引导评价 学生:30分钟:自主预测,审题,听力,记录;同伴互助,倾听,纠错;集体展示与评价.
相关教案
这是一份北师大版九年级全册Unit 9 Save the PlanetCommunication Workshop一等奖表格教学设计,共4页。教案主要包含了教材分析,学情分析等内容,欢迎下载使用。
这是一份英语九年级全册Communication Workshop优秀表格教案设计,共3页。
这是一份北师大版九年级全册Communication Workshop精品表格教案设计,共3页。

